Información
Equipo Nizkor
        Tienda | Donaciones Online
Derechos | Equipo Nizkor       

jun14


Monitoreo de Cultivos de Coca 2013


ÍNDICE GENERAL

RESUMEN EJECUTIVO
INTRODUCCIÓN
1. RESULTADOS

    1.1. CULTIVOS DE COCA
    1.2. ANÁLISIS REGIONAL DE BOLIVIA
      1.2.1. Cultivo de coca en los Yungas de La Paz
      1.2.2. Cultivo de coca en las Provincias del Norte de La Paz
      1.2.3. Cultivo de coca en el Trópico de Cochabamba
      1.2.4. Cultivo de coca en Áreas Protegidas
    1.3. RENDIMIENTO Y PRODUCCIÓN DE HOJA DE COCA
      1.3.1. Estimación del límite superior de la producción potencial de hoja de coca secada al sol, utilizando factores de rendimiento de los informes de monitoreo de coca 2005-2012
      1.3.2. Estimación del límite inferior de la producción potencial de hoja de coca secada al sol, utilizando factores de rendimiento del Estudio Integral de la Demanda Legal de la Hoja de Coca en Bolivia realizado en 2008-2011
      1.3.3. Estimación de la producción potencial de hoja de coca secada al sol en Bolivia
    1.4. COMERCIALIZACIÓN Y PRECIOS DE HOJA DE COCA
      1.4.1. Comercialización de hoja de coca por departamento
      1.4.2. Evolución de los precios promedio y estimación del valor de la producción de hoja de coca
      1.4.3. Estimación del valor total de la hoja de coca en Bolivia

2. RACIONALIZACIÓN/ERRADICACIÓN DEL CULTIVO DE COCA EN BOLIVIA

3. METODOLOGÍA

    3.1. CUANTIFICACIÓN DE CULTIVOS DE HOJA DE COCA
      3.1.1. Zonas de monitoreo y adquisición de imágenes satelitales
      3.1.2. Procesamiento de imágenes satelitales
      3.1.3. Interpretación visual de cultivos de coca
      3.1.4. Flujograma de la metodología de interpretación y revisión de cultivos de coca
      3.1.5. Verificación en campo
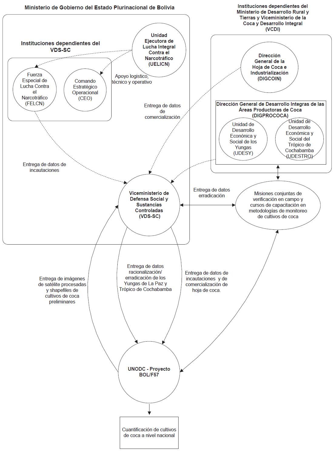
      3.1.6. Coordinación interinstitucional para el monitoreo de cultivos de coca
      3.1.7. Apoyo del Estado Plurinacional de Bolivia y funciones de las instituciones involucradas en el monitoreo de cultivos de hoja de coca

4. IMPACTO A NIVEL NACIONAL DEL PROYECTO DE MONITOREO DE CULTIVOS DE COCA

ÍNDICE DE TABLAS

Tabla 1. Cultivo de coca en Bolivia, 2000-2013 (ha)
Tabla 2. Cuantificación del cultivo de coca por región, 2004-2013 (ha)
Tabla 3. Distribución del cultivo de coca en los Yungas de La Paz por provincias (ha)
Tabla 4. Cultivo de coca en las provincias Franz Tamayo, Bautista Saavedra y Muñecas, 2010-2013 (ha)
Tabla 5. Cultivo de coca por provincias en la región del Trópico de Cochabamba, 2004-2013 (ha)
Tabla 6. Áreas Protegidas de Bolivia afectadas con cultivos de coca
Tabla 7. Cuantificación de cultivos de coca dentro y fuera de Áreas Protegidas, 2012-2013 (ha)
Tabla 8. Producción potencial de hoja de coca secada al sol para los Yungas de La Paz, (tm)
Tabla 9. Límite superior de la producción potencial de hoja de coca secada al sol para las regiones de monitoreo
Tabla 10. Rendimiento y coeficiente de ajuste promedio según temporalidad -Zona Yungas-Caranavi
Tabla 11. Rendimiento y coeficiente de ajuste promedio según temporalidad Zona de Apolo (Norte de La Paz)
Tabla 12. Rendimiento y coeficiente de ajuste promedio según temporalidad Zona Trópico de Cochabamba
Tabla 13. Límite inferior de la producción potencial de hoja de coca secada al sol para las regiones de monitoreo, (tm)
Tabla 14: Estimación de la producción potencial de hoja de coca secada al sol en las tres regiones de monitoreo
Tabla 15. Formas y volúmenes de comercialización de hoja de coca autorizada en 2013 (tm)
Tabla 16. Precios mensuales de hoja de coca comercializada en mercados autorizados en 2013
Tabla 17. Precios promedios y cantidades comercializadas de hoja de coca en mercados autorizados, 2011-2013
Tabla 18. Relación entre cantidad de hoja de coca comercializada y superficie de cultivos de coca 2013
Tabla 19. Comercialización de hoja de coca por departamento, 2004-2013 (tm)
Tabla 20. Estimación del valor total de la producción estimada de hoja de coca en las regiones de monitoreo 2013
Tabla 21. Incautación de hoja de coca por departamento, 2004-2013 (kg)
Tabla 22. Incautación de cocaína y marihuana en Bolivia, 2004-2013 (kg)
Tabla 23. Incautación de sustancias químicas 2004-2013
Tabla 24. Imágenes satelitales utilizadas por el proyecto en 2013

ÍNDICE DE CUADROS

Cuadro 1. Ejemplo de clave de interpretación para cultivos de coca en la región de los Yungas de La Paz
Cuadro 2. Ejemplo de clave de interpretación para cultivos de coca en la región del Trópico de Cochabamba

ÍNDICE DE GRÁFICOS

Gráfico 1. Cultivo de coca en Bolivia, 2000-2013
Gráfico 2. Tasa anual de cambios de la superficie con cultivos de coca en Bolivia, 2006 -2013
Gráfico 3. Relación del cultivo de coca en Bolivia y la racionalización/erradicación, 2004-2013
Gráfico 4. Cuantificación de la superficie de cultivos de coca por regiones, 2004-2013
Gráfico 5. Tendencias del cultivo de coca en las principales provincias productoras de cultivos de coca de los Yungas de La Paz (2004 - 2013)
Gráfico 6. Distribución del cultivo de coca por provincias en los Yungas de La Paz, 2013
Gráfico 7. Distribución del cultivo de coca en las provincias Franz Tamayo, Bautista Saavedra y Muñecas, 2013
Gráfico 8. Tendencia de los cultivos de coca en las principales provincias del Trópico de Cochabamba, 2004 - 2013
Gráfico 9. Distribución del cultivo de coca por provincias en el Trópico de Cochabamba, 2013
Gráfico 10. Distribución del cultivo de coca en Áreas Protegidas, 2013
Gráfico 11. Producción y comercialización de hoja de coca a nivel nacional, 2004-2013
Gráfico 12. Evolución de los precios de hoja de coca en los mercados autorizados 2004-2013
Gráfico 13. Racionalización/erradicación del cultivo de coca en Bolivia y superficie cultivada, 2004-2013
Gráfico 14. Racionalización/erradicación anual del cultivo de coca en Bolivia, 2004-2013
Gráfico 15. Erradicación anual de almácigos en Bolivia, 2004-2013
Gráfico 16. Incautación de hoja de coca en Bolivia, 2004-2013
Gráfico 17. Incautación de hoja de coca por departamentos del eje central de Bolivia, 2013
Gráfico 18. Incautación de hoja de coca por departamentos del eje central de Bolivia, 2004-2013
Gráfico 19. Incautación de cocaína en Bolivia, 2004-2013
Gráfico 20. Incautación de cocaína base y clorhidrato de cocaína por departamentos, 2013
Gráfico 21. Destrucción de fábricas y pozas de maceración, 2004-2013
Gráfico 22. Destrucción de Laboratorios de Cristalización y Reciclaje, 2004-2013
Gráfico 23. Cobertura de imágenes satelitales en los Yungas de La Paz, 2013
Gráfico 24. Cobertura de imágenes satelitales en las provincias del Norte de La Paz, 2013
Gráfico 25. Cobertura de imágenes satelitales en el Trópico de Cochabamba, 2013
Gráfico 266. Composición de bandas (R,G,B y NIR)
Gráfico 27. Fusión de imágenes satelitales

ÍNDICE DE MAPAS

Mapa 1. Densidad de cultivos de coca, Bolivia 2013
Mapa 2. Regiones de cultivo de coca, Trópico de Cochabamba, Yungas y Norte de La Paz
Mapa 3. Densidad de cultivos de coca en las regiones de los Yungas y Norte de La Paz 2013
Mapa 4. Densidad de cultivos de coca en la región del Trópico de Cochabamba 2013
Mapa 5. Cultivo de coca en Áreas Protegidas, Bolivia 2013
Mapa 6. Comercialización de la hoja de coca en Bolivia 2013
Mapa 7. Zonas de Racionalización/erradicación de cultivos de coca en la región del Trópico de Cochabamba
Mapa 8. Zonas de Racionalización/erradicación de cultivos de coca en las regiones de los Yungas y Norte de La Paz
Mapa 9. Imágenes satelitales y rutas de verificación en las regiones de los Yungas y Norte de La Paz
Mapa 10. Imágenes satelitales y rutas de verificación en la región del Trópico de Cochabamba


Resumen de resultados del monitoreo de cultivo de hoja de coca, 2013

Variables 2012 2013 Cambio 2012-2013
Cultivo de coca* 25.300 ha 23.000 ha - 9%
Yungas de La Paz 16.900 ha 15.700 ha - 7%
Provincias del Norte de La Paz 320 ha 230 ha - 28%
Trópico de Cochabamba 8.100 ha 7.100 ha - 12%
Áreas Protegidas de Bolivia 2.154 ha 1.011 ha - 53%
Regulado por la Ley 10081 |1| 12.000 ha 12.000 ha -
Rendimiento anual promedio de hoja de coca secada al sol |2|
Yungas de La Paz 1.308 kg/ha 1.305 kg/ha** -
- 1.137 kg/ha*** -
Trópico de Cochabamba 2.764 kg/ha 2.764 kg/ha** -
- 2.047 kg/ha*** -
Provincias del Norte de La Paz 1.250 kg/ha 1.250 kg/ha** -
- 1.037 kg/ha*** -
Producción total de hoja de coca secada al sol |3| 40.700 tm
(36.100 - 45.000)
36.300 tm
(32.600 - 40.400)
-11%
Precio nacional promedio ponderado de hoja de coca en los mercados autorizados |4| 7,4 USD/kg 7,8 USD/kg 5%
Estimación del valor total de la hoja de coca en Bolivia |5| USD 318 millones USD 283 millones - 11%
Valor de la hoja de coca en porcentaje del Producto Interno Bruto (PIB) país |6| 1,2 % 0,9 % -
Valor de la hoja de coca en porcentaje del PIB del sector agrícola |7| 12 % 9,4 % -
Racionalización/erradicación de cultivos de coca |8| 11.044 ha 11.407 ha 3%
Incautaciones de hoja de coca |9| 739.884 kg 475.970 kg - 36%
Incautaciones de cocaína base |9| 32.134 kg 20.400 kg -37%
Incautaciones de clorhidrato de cocaína |9| 4.175 kg 1.580 kg - 62%

* Cuantificación realizada en base a la interpretación de imágenes satelitales de alta resolución
** Factor de rendimiento de los estudios de 1993 (DEA) y 2005 (UNODC), aplicados a áreas de cultivos de coca no permitidas por la ley nacional
*** Factor de rendimiento del Estudio Integral de la Demanda Legal de la Hoja de Coca en Bolivia (EDHC-B), realizado en los años 2008-2011, aplicados a áreas de cultivos permitidas por la ley nacional.

RESUMEN EJECUTIVO

La Oficina de las Naciones Unidas Contra la Droga y el Delito (UNODC), en el marco de su Programa de Monitoreo de Cultivos Ilícitos (PMCI), a través del proyecto "Sistema de Manejo del Uso de Suelos y Monitoreo en los Yungas de La Paz y el Trópico de Cochabamba, BOL/F57", apoya al Gobierno del Estado Plurinacional de Bolivia en la implementación de un sistema nacional de monitoreo de cultivos de coca. El presente informe se constituye en el décimo primero que desde el año 2003 es publicado por la oficina de la UNODC. Este documento provee información sobre la cuantificación del cultivo de coca a nivel nacional en 2013 así como sobre la producción, los precios de hoja de coca, comercialización y otros temas relacionados.

El informe describe la variación anual de la superficie cultivada de coca de las dos principales regiones productoras del país, Yungas de La Paz y Trópico de Cochabamba, así como las provincias del Norte de La Paz. El monitoreo de cultivos de coca se realiza analizando imágenes satelitales de alta resolución y efectuando misiones de verificación en campo.

En 2013 se estimó una superficie de 23.000 hectáreas de cultivos de coca en Bolivia la cual corresponde a la menor cifra registrada por la UNODC desde 2003. Este resultado confirma por tercer año consecutivo una tendencia de reducción neta en la superficie de cultivos de coca. En 2013 los cultivos de coca en el país disminuyeron en 9% en relación a la gestión anterior. El 68% de la superficie cultivada con coca se registró en los Yungas de La Paz, el 31% en el Trópico de Cochabamba y el 1% en las provincias del Norte de La Paz. En las tres regiones de monitoreo, se observó una reducción de la superficie cultivada con coca en comparación al 2012 equivalentes al 7%, 12% y 28%, respectivamente.

Comparando la superficie de cultivos de coca en Bolivia, se observa una tendencia decreciente a partir de 2010 con una disminución de aproximadamente 26%, equivalente a 8.000 ha en los tres últimos años.

En las áreas protegidas, donde el cultivo de coca es prohibido por la ley boliviana, se observó una disminución del 53% en relación a 2012. Esta fuerte reducción se explica porque gran parte de la superficie con cultivos de coca del Parque Nacional Isiboro Sécure del Departamento de Cochabamba ha sido saneado por el Instituto Nacional de Reforma Agraria (INRA). Esta superficie, conocida con el nombre de "polígono 7", está considerada dentro de la región del Trópico de Cochabamba.

La disminución a nivel nacional del 9% en los cultivos de coca en 2013 se explica principalmente por las tareas de racionalización/erradicación realizadas por el Gobierno del Estado Plurinacional de Bolivia. Estas tareas resultaron en la racionalización/erradicación de 11.407 ha de cultivos de coca en el país, lo que representa un incremento del 3% en comparación con 2012. La superficie de cultivos de coca racionalizada/erradicada en el Trópico de Cochabamba alcanzó 7.406,46 ha, mientras que en los Yungas y provincias del Norte de la Paz esta cifra fue de 3.470,84 ha y en la zona de Yapacaní del Departamento de Santa Cruz llegó a 529,77 ha. Si bien la reducción de los cultivos de coca en el Trópico de Cochabamba es atribuible a los esfuerzos de racionalización/erradicación, en los Yungas de La Paz, además de este hecho, la disminución se debe al abandono de parcelas antiguas de coca.

En 2013 la producción potencial de hoja de coca secada al sol en Bolivia se estimo en 36.300 toneladas métricas en base a cálculos de estimación definidos por la UNODC, en los cuales se utilizaron los factores de rendimiento de los estudios realizados por la DEA en 1993, por la UNODC en 2005 y los factores de rendimiento publicados en 2013 por el Gobierno del Estado Plurinacional de Bolivia como parte del Estudio Integral de la Demanda Legal de la Hoja de Coca en Bolivia (EDHC-B), realizado en el periodo 2008-2011. Este estudio supone 3 cosechas al año, un supuesto que la UNODC no está en condición de verificar. Los factores de rendimiento del EDHC-B se aplicaron en áreas donde el cultivo de coca está regulado por la legislación nacional, Ley 1008 (12.000 ha), mientras que para las áreas restantes se aplicaron los factores de rendimiento de los estudios de 1993 y 2005 utilizados en anteriores informes de monitoreo. El Gobierno de Bolivia y la UNODC han acordado trabajar en forma conjunta a partir del mes de Julio de 2014 con el objetivo de verificar factores de rendimiento del cultivo de coca para cada región de monitoreo.

El valor de producción de hoja de coca en Bolivia se estimó en 283 millones de dólares, lo que representa una disminución del 11% en comparación con el año anterior.

La comercialización de hoja de coca en el país se realiza en dos mercados autorizados: Villa Fátima en la ciudad de La Paz, donde se comercializa la hoja de coca proveniente de la región de los Yungas y provincias del Norte de La Paz, y Sacaba, cerca de la ciudad de Cochabamba, donde se comercializa la hoja de coca proveniente de la región del Trópico de este departamento. En 2013 el volumen comercializado de hoja de coca en el país alcanzó a 19.149 tm, lo que representa 714 tm más que en 2012. El 93% del total de hoja de coca comercializada en los mercados autorizados del país se realizó en el mercado de Villa Fátima, mientras que el restante 7% en el mercado de Sacaba. El 38% de la hoja de coca comercializada en los mercados autorizados del país fue destinado al Departamento de Santa Cruz; el 16% a Tarija; el 13% a Cochabamba; el 10% a Potosí y el restante 21% fue destinado a otros departamentos.

El precio promedio ponderado de hoja de coca comercializada en los mercados autorizados del país se incrementó en 5%, de 7,4 a 7,8 dólares por kilogramo entre 2012 y 2013.

Los niveles de incautaciones de hoja de coca en el país disminuyeron de 739.884 kg en 2012 a 475.970 kg en 2013, lo que representa una reducción del 36%. Las incautaciones de cocaína base han disminuido en 37%, de 32.134 kg a 20.400 kg entre 2012 y 2013 mientras que las de clorhidrato de cocaína redujeron en 62%, de 4.175 kg en 2012 a 1.580 kg en 2013.

Las siguientes fotografías muestran algunas poblaciones de las regiones productoras de coca

Población de Izarsama, Municipio de Entre Ríos en el Departamento de Cochabamba (Marzo 2014)

Población de Nogalani, Municipio de Coripata en el Departamento de La Paz (Octubre 2013)

Población de Las Palmeras, Municipio de La Asunta en el Departamento de La Paz (Foto de Archivo)

INTRODUCCIÓN

La Oficina de las Naciones Unidas contra la Droga y el Delito (UNODC), a través del Programa Global de Monitoreo de Cultivos Ilícitos (PMCI), apoya al desarrollo y mantenimiento de una red global de monitoreo de cultivos para fines ilícitos que se encuentra activa en siete países: Afganistán, Bolivia, Colombia, Laos, Myanmar (Birmania), Perú y México.

Los objetivos del Programa de Monitoreo de Cultivos Ilícitos incluye: 1) Establecer metodologías para la recolección y análisis de datos, con el objetivo de incrementar la capacidad de los gobiernos para monitorear cultivos ilícitos en sus territorios y 2) Asistir a la comunidad internacional en el monitoreo de la extensión y evolución de estos cultivos, en el contexto de la estrategia de eliminación adoptada por los estados miembros en el plan de acción de la Sesión 53 de la comisión de drogas de las Naciones Unidas en marzo de 2009.

El presente informe de monitoreo de cultivos de coca comprende las regiones de: Yungas de La Paz, Trópico de Cochabamba y las provincias del Norte de La Paz. Este informe presenta la cuantificación del cultivo de coca a nivel nacional, y su evolución con respecto a anteriores gestiones, así como información complementaria sobre la producción de hoja de coca, precios y otros temas relacionados.

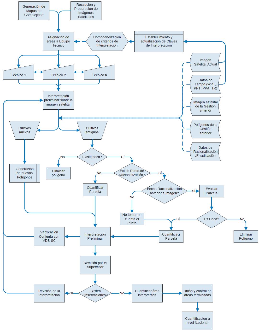
La cuantificación de cultivos de coca se realizó utilizando como base imágenes satelitales de alta resolución espacial, que corresponden en su mayoría al periodo septiembre - diciembre del 2013. El método de análisis empleado para cuantificar los cultivos de coca se basó en la interpretación visual, apoyada por misiones terrestres y aéreas de verificación en campo.

La metodología de monitoreo utilizada por la UNODC permitió analizar los datos de racionalización/erradicación registrados, previo a la toma de imágenes satelitales correspondientes al monitoreo de cultivos de coca 2013.

Este documento se constituye en el décimo primero a nivel nacional y es elaborado en forma conjunta con la cooperación de los Viceministerios de Defensa Social y Sustancias Controladas (VDS-SC), y de Coca y Desarrollo Integral (VCDI), que a través de la Dirección General de Desarrollo Integral de las Regiones Productoras de Coca (DIGPROCOCA), han proporcionado información sobre la racionalización/erradicación de las regiones productoras de coca más importantes del país (Yungas de La Paz, Trópico de Cochabamba y provincias del Norte de La Paz). Por otro lado, la Dirección General de la Hoja de Coca e Industrialización (DIGCOIN) ha proporcionado datos de comercialización y precios de la hoja de coca en los mercados autorizados; la Fuerza Especial de Lucha Contra el Narcotráfico (FELCN) ha contribuido con datos de incautación de hoja de coca desviada al narcotráfico, además de datos de incautaciones de sustancias controladas sólidas y líquidas precursoras de pasta base y clorhidrato de cocaína.

La nueva Constitución Política del Estado Plurinacional de Bolivia establece en su Artículo 384 que "el Estado protege a la coca originaria y ancestral como patrimonio cultural, recurso natural renovable de la biodiversidad de Bolivia, y como factor de cohesión social; en su estado natural no es estupefaciente. Su revalorización, producción, comercialización e industrialización se regirá mediante ley".

El presente informe es reconocido por el Gobierno del Estado Plurinacional de Bolivia como herramienta importante para la planificación y ejecución de estrategias de lucha contra el tráfico ilícito de drogas, así como para la creación de estrategias que promuevan el desarrollo integral y sostenible de las regiones productoras de coca.

Mapa 1. Densidad de cultivos de coca, Bolivia 2013


Haga click para ampliar

Fuente: Oficina de las Naciones Unidas contra la Droga y el Delito (UNODC) y Gobierno del Estado Plurinacional de Bolivia.
Los límites y nombres mostrados así como los términos utilizados en este mapa no reflejan necesariamente su aceptación por parte la Organización de las Naciones Unidas.

1. RESULTADOS

1.1. CULTIVOS DE COCA

La superficie de cultivos de coca en Bolivia |10| para el año 2013 fue cuantificada en 23.000 ha, lo que representa una disminución neta del 9% en relación a la gestión 2012 que fue de 25.300 ha (Tabla1).

El Gráfico 1 muestra la tendencia de los cultivos de coca en Bolivia, que desde el año 2000 hasta el 2010 mantiene una tendencia creciente que va desde 14.600 hasta 31.000 ha. A partir del año 2011, la tendencia disminuye en forma sostenida hasta llegar a 23.000 ha de superficie cultivada con coca en 2013.

La cuantificación de las 23.000 ha de cultivos de coca en el año 2013, es la menor superficie registrada por la UNODC durante el periodo 2003-2013.

Tabla 1. Cultivo de coca en Bolivia, 2000-2013 (ha)

2000 2001 2002 2003 2004 2005 2006 2007 2008 2009 2010 2011 2012 2013
14.600 19.900 24.400 23.600 27.700 25.400 27.500 28.900 30.500 30.900 31.000 27.200 25.300 23.000

Gráfico 1. Cultivo de coca en Bolivia, 2000-2013


Haga click para ampliar

Fuente: UNODC

El Gráfico 2 muestra la tasa anual de cambios en la superficie de cultivos de coca en Bolivia, para el periodo comprendido entre los años 2006 y 2013. En los tres últimos años se observa una reducción en las tasas anuales de cambio de 12%, 7% y 9% respectivamente. La reducción de los cultivos de coca en el 2013 se produjo en las regiones productoras de coca del país, Yungas de La Paz, Trópico de Cochabamba y Norte de La Paz.

Comparando la superficie de cultivos de coca en Bolivia, se observa una tendencia decreciente a partir de 2010 con una disminución del 26% equivalente a 8.000 ha, en los tres últimos años.

Gráfico 2. Tasa anual de cambios de la superficie con cultivos de coca en Bolivia, 2006 -2013


Haga click para ampliar

Fuente: UNODC

La reducción de los cultivos de coca en 2013, se explica principalmente por dos razones: los esfuerzos de racionalización/erradicación de cultivos de coca en el Trópico de Cochabamba y en provincias del Norte de La Paz, y el abandono de las parcelas de coca antigua en los Yungas de La Paz. Las acciones de racionalización/erradicación |11| de cultivos de coca son llevadas a cabo por el Gobierno del Estado Plurinacional de Bolivia, a través del Comando Estratégico Operacional conformado por las Fuerzas Armadas, Policía Boliviana y DIGPROCOCA con sus Unidades de Desarrollo Económico Social de los Yungas de La Paz y el Trópico de Cochabamba (UDESY y UDESTRO), bajo la dirección estratégica del Viceministerio de Defensa Social y Sustancias Controladas.

El Gráfico 3 muestra la relación del cultivo de coca en Bolivia y la superficie racionalizada/erradicada. También se observa que en el periodo 2006 - 2010, la superficie racionalizada/erradicada de cultivos de coca se incrementó sostenidamente de 5.116 a 8.200 ha, pero al parecer, no contribuyeron a la reducción de cultivos de coca en el país, debido a que la superficie cultivada de coca mantuvo una tendencia creciente, de 27.500 a 31.000 ha en el mismo periodo. Sin embargo, a partir del año 2011 se observa que los esfuerzos de racionalización/erradicación se han traducido en una reducción efectiva de los cultivos de coca a nivel nacional.

Gráfico 3. Relación del cultivo de coca en Bolivia y la racionalización/erradicación, 2004-2013


Haga click para ampliar

Fuente: DIGPROCOCA-UNODC

Mapa 2. Regiones de cultivo de coca, Trópico de Cochabamba, Yungas y Norte de la Paz


Haga click para ampliar

Fuente: Oficina de las Naciones Unidas contra la Droga y el Delito (UNODC) y Gobierno del Estado Plurinacional de Bolivia.
Los límites y nombres mostrados así como los términos utilizados en este mapa no reflejan necesariamente su aceptación por parte de la Organización de las Naciones Unidas.

1.2. ANÁLISIS REGIONAL DE BOLIVIA

En 2013, el cultivo de coca en Bolivia se ha reducido en 2.300 ha, lo que representa una disminución del 9% a nivel nacional. Esta reducción supera en 2 puntos porcentuales al registrado en 2012, que fue de 7%. La reducción de los cultivos de coca se produjo en las zonas productoras de coca de Bolivia; Yungas de La Paz, Trópico de Cochabamba y provincias del Norte de La Paz. La reducción más importante se produjo en la región de los Yungas de La Paz. En esta región, la superficie cultivada de coca disminuyó en 1.200 ha, una reducción del 7% en relación al 2012. En el Trópico de Cochabamba, la reducción fue de 1.000 ha, lo que representa una disminución del 12%, y en las provincias del Norte de La Paz se redujeron 90 ha, equivalente a un 28% (Tabla 2).

Tabla 2. Cuantificación del cultivo de coca por región, 2004-2013 (ha)

Región 2004 2005 2006 2007 2008 2009 2010 2011 2012 2013 Cambio 2012-2013 Total 2013
Yungas de La Paz 17.300 18.100 18.900 19.800 20.700 20.900 20.500 18.200 16.900 15.700 -7% 68%
Trópico de Cochabamba 10.100 7.000 8.300 8.800 9.500 9.700 10.100 8.600 8.100 7.100 -12% 31%
Provincias del Norte de La Paz 300 300 300 300 300 300 400 370 320 230 -28% 1%
Total redondeado 27.700 25.400 27.500 28.900 30.500 30.900 31.000 27.200 25.300 23.000 |12| -9% 100%

Fuente: UNODC

Uno de los factores que explica la reducción del 7% en los Yungas de la Paz se debe a las acciones de racionalización/erradicación llevadas a cabo por el Comando Estratégico Operacional "Subtte Gironda" (CEO) del Estado Plurinacional de Bolivia. Otro factor es el abandono de parcelas de coca, especialmente en la zona de producción tradicional (municipios de Coripata, Coroico, Cajuata y Chulumani) y en los municipios de la Asunta y Caranavi. Mediante observaciones en verificaciones de campo se evidencia que el abandono de parcelas en la mayoría de los casos se debe a la antigüedad de los cultivos que afectan su productividad.

La reducción de cultivos de coca en el Trópico de Cochabamba, se evidencia principalmente en el municipio de Villa Tunari de la provincia Chapare; y en los municipios de Chimoré, Puerto Villarroel, Totora, Pojo y Entre Ríos de la provincia Carrasco, donde los cultivos de coca disminuyeron en 15% (557 ha) y 11% (391 ha) respectivamente.

El Gráfico 4 muestra la relación de la superficie cultivada con coca en las regiones productoras de coca monitoreadas en Bolivia. Se observa en general que la superficie cultivada con coca en los Yungas de La Paz es más del doble que en la región del Trópico de Cochabamba. Los cultivos de coca en las provincias del Norte de La Paz, representan aproximadamente el 1% del total de cultivos de coca en el país.

Gráfico 4. Cuantificación de la superficie de cultivos de coca por regiones, 2004-2013


Haga click para ampliar

Fuente: UNODC

1.2.1. Cultivo de coca en los Yungas de La Paz

Los Yungas de La Paz comprenden regiones con relieve topográfico irregular, pendientes pronunciadas y valles profundos, ríos caudalosos y elevaciones que varían desde los 300 a 4.000 msnm. Comprende climas meso-térmicos ó templados, con invierno seco y cálido.

El municipio de La Asunta es la principal región productora de coca en los Yungas de La Paz. Otros cultivos están en un segundo nivel de producción y muchos de ellos para el consumo local. La mayor superficie de producción de café se encuentra en la parte central y sur de la provincia Caranavi. En las provincias Sud y Nor Yungas, las áreas con cultivos de desarrollo integral son menores que en la provincia Caranavi. La producción agrícola varía de acuerdo a las diferentes condiciones ambientales.

En otras provincias de los Yungas de La Paz las superficies con cultivos de desarrollo integral son escasas. En los Yungas de La Paz predomina el cultivo de coca, que se implementa mediante técnicas especializadas de laboreo (Desmonte, preparación de sustrato, instalación de viveros y construcción de terrazas).

Las zonas productoras de coca en los Yungas de La Paz comprende las provincias: Nor Yungas, Sud Yungas, Inquisivi, Caranavi, Murillo y parte de Larecaja. La mayor cantidad de cultivos de coca se sitúa en las provincias de Sud Yungas y Nor Yungas, 62% y 26% respectivamente.

Vista panorámica de cultivos de coca en la población de Auquisamaña, Municipio de Coripata (Octubre 2013)

En 2013, la superficie con cultivos de coca en los Yungas de La Paz disminuyó en 1.200 ha, equivalente a un 7%, de 16.900 ha en 2012 a 15.700 ha en 2013. La provincia donde se registró la mayor reducción de la superficie cultivada con coca es Sud Yungas, que en 2013 disminuyó en 826 ha. En las provincias de Caranavi y Nor Yungas la superficie de coca disminuyó en 160 ha y 122 ha respectivamente. En estas tres provincias la superficie de cultivos de coca se redujo en 1.108 ha, lo que representa el 92% de las 1.200 ha de cultivos de coca reducidas en los Yungas de La Paz (Tabla 3).

Las poblaciones donde las tareas de racionalización/erradicación de la superficie con cultivos de coca es relevante son: Bolivar IV, San Lorenzo, La Asunta, Rosas Pata y Villa Esperanza en el Municipio de La Asunta; las poblaciones de Juan del Valle, Muñecas, Alto Los Andes y Flor de Mayo en el Municipio de Caranavi; las poblaciones de Lujmani, Circuata y Villa Barrientos en el Municipio de Cajuata.

La reducción de la superficie de cultivos de coca en la región de los Yungas de La Paz, se explica por las acciones de racionalización/erradicación llevadas a cabo por el Gobierno de Bolivia, a través de las instituciones involucradas en el control de este cultivo (CEO, UDESY-UDESTRO). Otro factor que ha influido en la reducción de cultivos de coca es la existencia de parcelas en estado de abandono.

Tabla 3. Distribución del cultivo de coca en los Yungas de La Paz por provincias (ha)

Provincia 2004 2005 2006 2007 2008 2009 2010 2011 2012 2013 Cambio
2012-2013
Total 2013
Sud Yungas 8.867 9.395 9.753 10.588 11.291 13.731 13.068 11.205 10.619 9.793 -8% 62%
Nor Yungas 6.166 6.257 6.432 6.532 6.654 4.936 4.912 4.899 4.234 4.112 -3% 26%
Caranavi 1.248 1.381 1.714 1.653 1.630 1.211 1.349 1.205 999 839 -16% 5%
Inquisivi 805 807 809 813 897 909 978 790 905 826 -9% 5%
Murillo 217 223 225 229 247 74 102 81 78 78 0,6% 0,5%
Larecaja

92 52 56 57 1,6% 0,4%
Total redondeado 17.300 18.100 18.900 19.800 20.700 20.900 20.500 18.200 16.900 15.700 -7% 100%

Fuente: UNODC

La serie de datos de la Tabla 3 muestra dos momentos importantes que marcan la tendencia en la superficie de cultivos de coca en la región de los Yungas de La Paz. Se observa que la superficie de cultivos de coca aumenta sostenidamente de 17.300 ha a 20.900 ha, desde el 2004 hasta el 2009. A partir del 2009, la tendencia disminuye gradualmente, hasta alcanzar a 15.700 ha en 2013.

De manera similar, se observa que en el periodo 2004-2009 en la provincia Sud Yungas, se registra una tendencia creciente de 8.867 a 13.731 ha y el año 2009 se constituye el punto de inflexión a partir del cual los cultivos de coca disminuyeron sostenidamente, de 13.731 a 9.793 ha en 2013 (Gráfico 5).

Gráfico 5. Tendencias del cultivo de coca en las principales provincias productoras de cultivos de coca de los Yungas de La Paz (2004 - 2013)


Haga click para ampliar

Fuente: UNODC

Las provincias de Sud Yungas, Nor Yungas y Caranavi son las principales provincias productoras de coca de los Yungas de La Paz, y juntas representan el 93% de la superficie cultivada de coca en la región de los Yungas de La Paz (Gráfico 6).

Gráfico 6. Distribución del cultivo de coca por provincias en los Yungas de La Paz, 2013


Haga click para ampliar

Fuente: UNODC

En el mapa 3 se muestran las densidades de cultivos de coca |13| para la región de los Yungas y Norte de La Paz para el año 2013, donde se observa que la densidad de los cultivos de coca en la zona tradicional se ha mantenido estable, esto significa que no hay una variación significativa de la superficie cultivada por kilómetro cuadrado. En cambio, en la provincia Sud Yungas, en el municipio de La Asunta, se observa que la densidad de los cultivos de coca, ha disminuido notoriamente. De igual manera, en las provincias de Caranavi y Franz Tamayo, la densidad de cultivos de coca se ha reducido.

La práctica del monocultivo extensivo de coca en la zona tradicional (Municipios de Coroico, Coripata, Cajuata, Chulumani, Irupana y Yanacachi) de los Yungas de La Paz por periodos prolongados, produjo la pérdida de fertilidad y la erosión del suelo. Algunos productores de coca mejoran sus cultivos a través de renovaciones parciales de sus plantas de coca antiguas introduciendo plantines nuevos entre las plantas envejecidas.

Después de largos periodos de cosechas, las plantas de coca están deterioradas, sus tallos se vuelven blanquecinos, se llenan de líquenes y sus hojas son muy menudas. Para su rehabilitación, se realiza la práctica de "pillu" o poda, cortando el tallo principal en ángulo agudo a una altura de unos 3 cm del suelo y quitando los líquenes que quedan. Según costumbre esta práctica debe realizarse sólo en época seca (junio, julio y agosto) ya que en época de lluvia los tallos recién cortados pueden dañarse |14|.

De la poda brotan nuevos tallos y ramas; después de seis a ocho meses pueden ser nuevamente cosechadas. Las fotografías en la pág. 16 muestran plantaciones de coca envejecidas

Mapa 3. Densidad de cultivos de coca en la regiones de los Yungas y Norte de La Paz - 2013


Haga click para ampliar

Fuente: Oficina de las Naciones Unidas contra la Droga y el Delito (UNODC) y Gobierno del Estado Plurinacional de Bolivia.
Los límites y nombres mostrados así como los términos utilizados en este mapa no reflejan necesariamente su aceptación por parte la Organización de las Naciones Unidas.

Terrazas antiguas con plantas de coca deterioradas en la zona tradicional de los Yungas de La Paz (Fotografías de Archivo)

Las siguientes imágenes satelitales muestran en detalle la zona tradicional de los Yungas de La Paz, donde se identifican claramente las parcelas de coca en diversos estados de crecimiento y su concentración alrededor de los centros poblados.

Cultivos de coca digitalizadas sobre una imagen satelital en la población de La Calzada, provincia Sud Yungas.

Nivel de detalle en la identificación de cultivos de coca en la población de La Calzada, provincia Sud Yungas.

Diferentes ángulos de fotografías que muestran paisajes con plantaciones de coca en zonas de pendiente, en la región de los Yungas de La Paz

Vista panorámica de cultivos de coca en pendiente, en la población de Auquisamaña del Municipio de Coripata, Yungas de La Paz (Octubre 2013)

Cultivos de coca en terrazas en la población de Moxacoca en el municipio de Cajuata, Yungas de La Paz (Febrero 2014)

Cultivos de coca en diferentes estados de crecimiento en la población de Agua Rica del municipio de Cajuata, Yungas de La Paz (Febrero 2014)

Las imágenes satelitales de alta resolución espacial, permiten una identificación apropiada de parcelas de coca, las cuales son digitalizadas en un software especializado.

Comparación de cultivos de coca en la población de Siguani Grande en el Municipio de La Asunta (Escala 1:10.000; Noviembre 2013)


Haga click para ampliar

Etapas y técnicas para el establecimiento de parcelas con cultivos de coca, en la región de los Yungas de La Paz

1. Habilitación de terrenos.

El establecimiento de nuevos cultivos se inicia con la habilitación de terrenos mediante diferentes prácticas como la quema de la cobertura vegetal durante la época seca (mayo-agosto) (Fotografía Checa, Cajuata; Febrero 2014)

2. Construcción de terrazas

La mayoría de cultivos de coca son establecidos en "wachus" o terrazas. El establecimiento de terrazas reduce la erosión y pérdida de nutrientes del suelo en áreas de pendiente pronunciada. Esta práctica permite una mayor acumulación de la humedad y prolonga la vida de los cultivos de coca.

Los surcos están dispuestos transversalmente a la dirección de la pendiente ayudando a que el agua no escurra fácilmente (Fotografía San Félix, Coroico; Octubre, 2013).

El ancho y la forma de los "wachus" varían de acuerdo con el talud y la estructura del terreno, el ancho puede variar entre 45 centímetros a 1 metro (Fotografía Chicaloma, Irupana; Octubre 2013).

3. Selección de semillas y preparación de almácigos.

Las semillas de coca son obtenidas de plantas en producción entre 5 a 10 años de edad. La mejor semilla es producida en los meses de octubre y noviembre (Fotografía Mallasa, Caranavi; Noviembre 2013).

La semilla recolectada es almacenada en bolsas/recipientes de color oscuro y en ambientes ventilados, para luego ser pre-germinadas antes de ser establecidas en las almacigueras para su respectiva germinación (Fotografía de Archivo).

El sustrato del terreno se prepara mezclando tierra del lugar, cascarilla de arroz, composta, estiércol y arena, luego de cuatro días se adiciona materia orgánica para la formación de platabandas (espacio de suelo separados por bordes). Este sustrato debe ser la mejor combinación de material, que permita una germinación uniforme de las semillas. Las platabandas son a semi-sombra, protegidos con hojas, ramas y tallos en ambientes húmedos, para evitar que el sol dañe los plantines (Fotografía Chuma, Caranavi; Noviembre 2013).

4. Trasplante de plantines

Los plantines sanos son seleccionados para su trasplante definitivo, esta labor se debe realizar en horas de la mañana cuando el clima está fresco y nublado preferentemente, evitando la exposición de las raíces de los plantines al sol (Fotografía Muñecas, Caranavi, Noviembre 2013).

Las terrazas para trasplante deben estar en condiciones de humedad adecuada, por lo general esta labor se realiza en época de lluvias y de forma manual. Las plantas se ubican en hileras cada cinco centímetros, haciendo pequeños huecos en las terrazas (Fotografía Nogalani, Coripata, Octubre 2013).

5. Labores culturales

Con la finalidad de obtener una buena producción de hojas de coca y evitar la proliferación de hierbas y malezas que perjudican el desarrollo de la planta, se realiza el deshierbe y limpieza del suelo (Fotografía VDS-SC).

6. Cosecha

Tradicionalmente, la primera cosecha de un cocal (cultivo de coca), se efectúa entre los 6 y 12 meses posteriores a su trasplante y se realiza de forma manual. Cosechar coca consiste en remover todas las hojas maduras de la planta, para ser almacenadas en bolsas o saquillos de polipropileno para su secado posterior. (Fotografía Santa Bárbara, Septiembre 2013).

7. Secado de las hojas de coca

En los Yungas de La Paz, las hojas se esparcen en un piso especial construido de piedra denominado "cachi', el cual reduce el tiempo de secado (Fotografía Coripata, Marzo 2013).

En otras regiones, el secado de las hojas de coca se realiza sobre redes agrícolas, láminas de plástico y lonas extendidas sobre el suelo (patios, caminos, plazas, canchas y otros). (Fotografía de Archivo).

1.2.2. Cultivo de coca en las Provincias del Norte de La Paz

Desde el año 2009, el proyecto monitorea los cultivos de coca en la región tropical de las cuencas de los ríos Camata y Yuyo, (el río Camata es el límite natural entre las Provincias Muñecas y Bautista Saavedra). El Municipio de Apolo de La Provincia Franz Tamayo, es una región que presenta una topografía muy variada y por su composición florística es considerada una zona muy diversa. Parte de esta provincia se encuentra dentro el Parque Nacional y Área Natural de Manejo Integrado Madidi. Al Sureste una pequeña área está dentro de la Reserva de la Biósfera y Territorio Indígena Pilón Lajas. Las actividades productivas se concentran en la agricultura y la ganadería. Las provincias Bautista Saavedra y Muñecas se caracterizan por presentar relieves topográficos con pendientes pronunciadas similares a la región de los Yungas de La Paz.

En 2013 la superficie cultivada con coca en las provincias del Norte de La Paz, se ha reducido en un 28% en comparación con la gestión 2012, de 320 ha a 230 ha. La reducción de cultivos de coca en esta región se observa en las tres provincias monitoreadas. La más importante se produce en la provincia Franz Tamayo, que en el último año disminuyó en 37%, equivalente a 72 ha (Tabla 4).

Tabla 4. Cultivo de coca en las provincias Franz Tamayo, Bautista Saavedra y Muñecas, 2010-2013 (ha)

Provincia 2009 2010* 2011 2012 2013 Cambio
2012-2013
% total
2013
Franz Tamayo (Apolo) 220 327 250 193 121 -37% 53%
Bautista Saavedra 35 42 71 81 64 -21% 28%
Muñecas 55 29 48 47 43 -8% 19%
Total redondeado 300 400 370 320 230 -28% 100%

* A partir de este año los limites provinciales fueron actualizados
Fuente: UNODC

El cultivo de coca en las provincias del Norte de La Paz representa aproximadamente el 1% del total de la superficie de coca cultivada en el país. Más de la mitad de la superficie cultivada de coca en esta región, se encuentra en la provincia Franz Tamayo (Gráfico 7). El cultivo de coca en esta provincia se establece en valles y colinas bajas; no se utilizan técnicas de laboreo en terrazas. Sin embargo, en las provincias Bautista Saavedra y Muñecas las técnicas de manejo del cultivo y de secado de la hoja de coca son similares a las empleadas en los Yungas de La Paz.

Gráfico 7. Distribución del cultivo de coca en las provincias Franz Tamayo, Bautista Saavedra y Muñecas, 2013


Haga click para ampliar

Fuente: UNODC

En algunas parcelas el cultivo de coca en Apolo está asociado con cultivos de yuca para aprovechar el mismo surco. Estos son dispersos y relativamente pequeños (aproximadamente 200 m2), con un periodo de producción de 3 a 4 años. Las plantas de coca en Apolo son afectadas comúnmente por una enfermedad propia de este cultivo, que ocasiona la reducción del rendimiento y consecuentemente su abandono.

Cultivos de coca asociado con yuca en el Municipio de Apolo, Provincia Franz Tamayo (Fotografía de Archivo)

Cultivo de coca en pendientes en la Provincia Bautista Saavedra (Fotografía de Archivo)

Disminución de cultivos de coca en áreas de racionalización/erradicación en la población de Apacheta, Municipio de Apolo.


Haga click para ampliar

1.2.3. Cultivo de coca en el Trópico de Cochabamba

La región del Trópico de Cochabamba comprende áreas de fisiografía diferenciada que nacen en las serranías, colinas bajas, pie de monte, para concluir en grandes sabanas tropicales de llanuras aluviales y de inundación hacia el norte. Los ríos son de amplio caudal y las elevaciones varían de 300 a 2.500 msnm; los ríos principales son el Sécure, el Ichilo, el Isiboro y el Chapare. Además de estos cuatro ríos corren por la llanura numerosas corrientes secundarias como los ríos Eterazama, Coni, Chipiriri, Chimoré, y otros.

El clima de esta región corresponde a las categorías subtropical y tropical con una alta precipitación pluvial que varía desde 1.000 a más de 5.000 mm anualmente, la temperatura promedio es de 25° C, en periodo lluvioso alcanza temperaturas mayores a los 28°C, con índices elevados de humedad. Este hecho favorece el desarrollo de una vegetación densa que alberga una gran variedad de especies de árboles, arbustos, enredaderas y otras plantas. Asimismo existen varios cultivos que diversifican la producción agrícola de la zona, como son las plantaciones de banano, cítrico, piña, palmito, maracuyá y yuca entre otras, cuya producción en algunos casos alcanza niveles industriales destinados a la exportación.

La zona tiene una amplia red de caminos secundarios empedrados, situación que ha favorecido mucho a la accesibilidad, la comercialización y la exportación de productos.

Esta región la conforman parte de las provincias Chapare, Tiraque y Carrasco del Departamento de Cochabamba y la provincia Ichilo del Departamento de Santa Cruz. También se encuentran los Parques Nacionales Isiboro Sécure al Noroeste, Carrasco al Sur y Amboró al Sureste del área de monitoreo.

La región de monitoreo en el Trópico de Cochabamba cubre una superficie de aproximada de 8.000 km2. El control de las plantaciones de coca en esta zona es complejo, debido a la alta dinámica de los cultivos de coca.

Los cultivos de coca en la región del Trópico de Cochabamba se han reducido de 8.100 ha en 2012 a 7.100 ha en 2013, mostrando una reducción del 12% equivalente a 1.000 ha. Esta reducción de cultivos de coca se evidencia principalmente en las provincias de Chapare y Carrasco, donde los cultivos de coca disminuyeron en 15% (557 ha) y 11% (391 ha) respectivamente. En la provincia Tiraque los cultivos de coca se redujeron en 12%, equivalente a 88 ha (Tabla 5).

Tabla 5. Cultivo de coca por provincias en la región del Trópico de Cochabamba, 2004-2013 (ha)

Provincia 2004 2005 2006 2007 2008 2009 2010 2011 2013 2013 Cambio
2012-2013
Total
2013
Chapare 5.844 4.094 4.857 4.536 4.767 5.020 4.855 3.682 3.628 3.071 - 15% 43%
Carrasco 3.520 2.312 2.791 3.492 3.807 3.795 4.338 4.006 3.714 3.323 -11% 47%
Tiraque 723 605 691 777 959 886 902 813 722 634 -12% 9%
Ichilo (Dpto. Santa Cruz)

39 49 47 48 3% 1%
Total Redondeado 10.100 7.000 8.300 8.800 9.500 9.700 10.100 8.600 8.100 7.100 -12% 100%

Fuente: UNODC

Los cultivos de coca en el Trópico de Cochabamba muestran una tendencia creciente en el periodo 2005-2010, incrementando la superficie cultivada con coca de 7.000 ha a 10.100 ha. A partir del año 2010, la superficie cultivada con coca tiende a disminuir de 10.100 a 7.100 ha en 2013.

A nivel provincial se observa similar comportamiento, en la provincia Chapare, la superficie cultivada con coca se incrementó sostenidamente de 4.094 ha en 2005 a 5.020 ha en 2009, a partir de este año la tendencia disminuye hasta alcanzar a 3.071 ha en 2013. De igual manera, en la provincia Carrasco, los cultivos de coca se incrementaron de 2.312 ha en 2005 a 4.338 ha en 2010. A partir de 2010, la tendencia de la superficie con cultivos de coca, disminuye sostenidamente hasta 3.323 ha en 2013 (Gráfico 8).

Gráfico 8. Tendencia de los cultivos de coca en las principales provincias del Trópico de Cochabamba, 2004 - 2013


Haga click para ampliar

Fuente: UNODC

Las provincias de Chapare y Carrasco son las principales provincias productoras de coca en la región del Trópico de Cochabamba, y juntas representan el 90% de la superficie cultivada con coca en la región (Gráfico 9).

Gráfico 9. Distribución del cultivo de coca por provincias en el Trópico de Cochabamba, 2013


Haga click para ampliar

Fuente: UNODC

El mapa 4 muestra los niveles de densidad y la ubicación espacial de cultivos de coca en la región del Trópico de Cochabamba. La mayor parte de la región muestra un predominio de densidades de cultivo de coca entre 0,1 y 1 por kilometro cuadrado, que representa la menor densidad de estos cultivos (resaltado en tonos de amarillo suave), lo que significa que la mayoría de las parcelas de coca se encuentran dispersas en toda el área.

Mapa 4. Densidad de cultivos de coca en la región del Trópico de Cochabamba - 2013


Haga click para ampliar

Fuente: Oficina de las Naciones Unidas contra la Droga y el Delito (UNODC) y Gobierno del Estado Plurinacional de Bolivia.
Los límites y nombres mostrados así como los términos utilizados en este mapa no reflejan necesariamente su aceptación por parte la Organización de las Naciones Unidas.

La mayor parte de la región del Trópico de Cochabamba es predominantemente plana a ondulada con elevados índices de precipitación pluvial. Debido a las condiciones climáticas y edafológicas de esta región, el manejo y las técnicas implementadas en la producción de las plantaciones de coca difieren de las empleadas en la región de los Yungas de La Paz.

Imágenes satelitales con diferente nivel de detalle que muestran la interpretación de cultivos de coca de tamaño de un cato (40 x 40 m) en las poblaciones de San Benito y Esmeralda en el municipio de Puerto Villaroel.

Fotografías que caracterizan los cultivos de coca en la región del Trópico de Cochabamba

En la región del Trópico de Cochabamba, el relieve topográfico es plano a suavemente ondulado.

Las parcelas de coca se encuentran rodeadas de grandes extensiones de cultivos alternativos que diversifican la producción agrícola (Villa Unión, Entre Ríos; Marzo 2014).

Las parcelas de coca son implementadas en forma regular de 40x40m, abarcando una superficie de 1.600m2. Estas parcelas se denominan "catos de coca".

En la foto se observa un cato de coca implementado en medio de cultivos de banano (Senda B, Chimoré; Marzo 2014).

Vista aérea que muestra varias parcelas de coca de forma regular (1ro de Mayo, Puerto Villarroel; Marzo 2014).

Las plantas de coca son muy desarrolladas y crecen hasta 2,5 m de altura. Su tallo es leñoso con abundante masa foliar (2do Nazareno, Puerto Villarroel, Noviembre 2013)

La cosecha de las hojas de coca se realiza de forma manual hoja por hoja y se almacena en saquillos plásticos (11 de Enero, Puerto Villarroel; Noviembre 2014).

El proceso de secado de las hojas de coca, se realiza esparciendo las mismas sobre superficies aptas como: carpas, lonas y plásticos, que se extienden sobre la superficie del suelo.

Durante este proceso, las hojas deben removerse para un secado homogéneo (Minera Llallagua, Villa Tunari, Agosto 2013).

Mapa 5. Cultivo de coca en áreas protegidas, Bolivia 2013


Haga click para ampliar

Fuente: Datos de áreas protegidas del SERNAP proporcionados por VDS-SC.
Los límites y nombres mostrados así como los términos utilizados en este mapa no reflejan necesariamente su aceptación por parte la Organización de las Naciones Unidas.

1.2.4. Cultivo de coca en Áreas Protegidas

En Bolivia existen 22 Áreas Protegidas (APs), totalizando una superficie de 170.700 km2, que representan aproximadamente el 16% del territorio nacional. En el proceso de cuantificación de cultivos de coca en el país, se han identificado seis Áreas Protegidas afectadas con cultivos de coca. El cultivo de coca en estas áreas está prohibido por la ley boliviana (Ley 1008) y la erradicación es forzosa.

Tabla 6. Áreas Protegidas de Bolivia afectadas con cultivos de coca

Nombre de Área protegida Categoría
Isiboro Sécure Parque Nacional y Territorio Indígena
Carrasco Parque Nacional
Amboró Parque Nacional y Área Natural de Manejo Integrado
Apolobamba Área Natural de Manejo Integrado Nacional
Cotapata Parque Nacional y Área Natural de Manejo Integrado
Madidi Parque Nacional y Área Natural de Manejo Integrado

Fuente: SERNAP

La superficie cuantificada de cultivos de coca en las Áreas Protegidas en 2013 disminuyó en 53% de 2.154 a 1.011 ha respecto al 2012. Este hecho se debe al proceso de saneamiento realizado en el "polígono 7" |15|, donde existen 865 ha cultivadas con coca, las cuales no fueron cuantificadas dentro del Parque Nacional Isiboro Sécure. Esta superficie está considerada dentro de la región del Trópico de Cochabamba. Como consecuencia, la superficie cuantificada con cultivos de coca en este Parque muestra un decremento del 98%.

El Parque Nacional Carrasco es el Área Protegida con mayor cantidad de cultivos de coca y registra una disminución del 6% en el periodo 2012- 2013. En todas las otras Áreas Protegidas donde el cultivo de coca es menor, se registra también una disminución. (Tabla 7).

Tabla 7. Cuantificación de cultivos de coca dentro y fuera de Áreas Protegidas, 2012-2013 (ha)

Área 2012 2013 Cambio 2012 - 2013 Total 2013
Carrasco 930 874 -6% 3.8%
Apolobamba 81 64 -21% 0.3%
Cotapata 28 27 -3% 0.1%
Madidi 26 17 -34% 0.1%
Amboró 12 11 -2% 0.0%
Isiboro Sécure 1079 18 -98% 0.1%
Total dentro APs 2.154 1.011 -53% 4%
Fuera de Aps 23.168 21.998 -9% 92%
Total redondeado 25.300 23.000 -9% 100%

Fuente: UNODC- VDS-SC

El gráfico 10 muestra la distribución de cultivos de coca en Áreas Protegidas en Bolivia, donde el Parque Nacional Carrasco de la Región del Trópico de Cochabamba presenta el mayor porcentaje de la superficie cultivada con coca, seguido por el Área Natural de Manejo Integrado Nacional Apolobamba de la región del Norte de La Paz, Las restantes áreas protegidas presentan porcentajes menores de superficie afectada con cultivos de coca.

Gráfico 10. Distribución del cultivo de coca en Áreas Protegidas, 2013


Haga click para ampliar

Fuente: UNODC

1.3. RENDIMIENTO Y PRODUCCIÓN DE HOJA DE COCA

En el presente informe se ha utilizado como base para los cálculos de rendimiento y producción de hoja de coca, los resultados del estudio realizado en los Yungas de La Paz en diciembre de 2005. Dicho estudio fue realizado en forma conjunta por el Programa de Monitoreo de Cultivos Ilícitos (PMCI) de la UNODC a través de expertos en la sede de Viena. El trabajo de campo fue implementado por investigadores de la Unidad Académica Campesina (UAC) de Carmen Pampa de los Yungas de La Paz, institución dependiente de la Universidad Católica Boliviana. Para el cálculo de rendimiento de la Hoja de coca en el Trópico de Cochabamba, se utilizó la información generada por la "Operación Breakthrough", investigación realizada en el año 1993 por la Drug Enforcement Administration (DEA) sobre la plantación de coca y la producción de base de cocaína en Bolivia.

En Noviembre de 2013 el Estado Plurinacional de Bolivia, a través del Consejo Nacional de Lucha Contra el Tráfico Ilícito de Drogas (CONALTID), presento el Estudio Integral de la Demanda Legal de Hoja de Coca en Bolivia, realizado en el periodo 2008-2011, que tienen como uno de los Estudios más importantes el de "Productividad Media de la Hoja de Coca en Bolivia", realizado en las zonas productoras de los Yungas-Caranavi, Apolo y Trópico de Cochabamba. El estudio incluye resultados de rendimiento de hoja de coca que consideran tres cosechas anuales en las regiones productoras.

La producción potencial estimada de hoja de coca secada al sol en 2013, se estimó en base a cálculos definidos por la UNODC, los cuales contemplan una distribución de las 12.000 ha de cultivos de coca permitidas por la Ley 1008 en forma proporcional a la superficie cuantificada de cultivos de coca en las tres regiones de monitoreo. La producción potencial de hoja de coca se estimó mediante el cálculo del promedio ponderado de la producción de hoja de coca a nivel regional, multiplicando los factores de rendimiento del Estudio Integral de la Demanda Legal de la Hoja de Coca en Bolivia y los utilizados en los estudios 1993 y 2005 por la superficie regulada por la legislación nacional y la superficie restante, respectivamente |16|.

Como consecuencia de este análisis, El Gobierno de Bolivia y la UNODC acordaron trabajar en forma conjunta para verificar los factores de rendimiento de hoja de coca para cada región de monitoreo. En este sentido, se concertó la formulación de un plan de acción entre técnicos del Gobierno del Estado Plurinacional de Bolivia (Secretaria de coordinación del CONALTID) y el PMCI/UNODC.

1.3.1. Estimación del límite superior de la producción potencial de hoja de coca secada al sol, utilizando factores de rendimiento de los informes de monitoreo de coca 2005-2012 |17|

A partir del estudio de rendimiento por estratos en la región de los yungas de La Paz realizado en 2005 por la UNODC, se estima el rendimiento anual de hoja de coca secada al sol para los Yungas de La Paz en 1.305 kg/ha. El mayor rendimiento anual calculado corresponde al estrato con altitudes entre 300 y 1.000 msnm y el menor rendimiento corresponde al estrato de mayor altura, por encima de los 2.000 msnm. Es importante destacar que la mayor superficie cultivada se encuentra entre los 1.000 y 2.000 msnm como se muestra en la siguiente tabla.

Tabla 8. Producción potencial de hoja de coca secada al sol para los Yungas de La Paz, (tm)

Estrato (msnm) Superficie de coca (ha) Rendimiento promedio ponderado (tm/ha/año) 2005-2012 Monto potencial de hoja de coca secada al sol (tm)
2012 2013 2012 2013 2012 2013
Estrato 300-1.000m 1.201 1.059 2,170 2,170 2.605 2.298
Estrato 1.000-2.000m 15.386 14.384 1,250 1,250 19.232 17.980
Estrato >2.000m 304 261 1,040 1,040 317 272
Total redondeado 16.900 15.700 1,313 1,305 22.200 20.500

Fuente: UNODC

Para el año 2013, la producción potencial de hoja de coca secada al sol en los Yungas de La Paz es de 20.500 toneladas métricas. Para la región del Trópico de Cochabamba, el factor de rendimiento de hoja de coca secada al sol es de 2.764 kg/ha/año, utilizando este factor de rendimiento, se estima que la producción de hoja de coca alcanza 19.600 toneladas métricas.

Para las provincias del Norte de La Paz, se utilizó el factor de rendimiento correspondiente al estrato de alturas entre 1.000 y 2.000 msnm de los Yungas de La Paz, con lo cual se estima una producción potencial de 290 toneladas métricas (Tabla 9).

Tabla 9. Límite superior de la producción potencial de hoja de coca secada al sol para las regiones de monitoreo

Regiones productoras de coca Factor de Rendimiento (tm/ha/año) 2013
Superficie cultivada de coca (ha) Producción [tm] Porcentaje de la producción
Yungas de La Paz 1,305 15.700 20.500 50%
Trópico de Cochabamba 2,764 7.100 19.600 49%
Norte La Paz 1,250 230 290 1%
Total redondeado - 23.000 40.400 100%

Fuente: UNODC

De acuerdo a los factores de rendimiento utilizados en los informes de monitoreo de coca 20052012, se estimó el límite superior de la producción potencial de hoja de coca secada al sol en los Yungas de La Paz, Trópico de Cochabamba y provincias del Norte de La Paz en 40.400 toneladas métricas.

1.3.2. Estimación del límite inferior de la producción potencial de hoja de coca secada al sol, utilizando factores de rendimiento del Estudio Integral de la Demanda Legal de la Hoja de Coca en Bolivia realizado en 2008-2011 |18|

Este estudio permitió calcular los factores de rendimiento de la producción de la hoja de coca con una muestra significativa donde se correlacionó la pendiente y altura por estratos a nivel regional, como se detalla a continuación:

  • Yungas-Caranaví (50 Estratos - 395 Muestras -1791 Cuestionarios)
  • Apolo (15 Estratos - 6 Muestras - 32 Cuestionarios)
  • Trópico de Cochabamba (25 Estratos - 200 Muestras - 928 Cuestionarios)

En la zona de los Yungas-Caranavi, que aglutina a regionales productoras de hoja de coca, se observó que los rendimientos son mayores en las zonas bajas con un coeficiente promedio de ajuste |19| de 46,8% y un rendimiento anual de 1,137 toneladas por hectárea (Tabla 10).

Tabla 10. Rendimiento y coeficiente de ajuste promedio según temporalidad Zona Yungas-Caranavi

Muestras Cosecha 1 Cosecha 2 Cosecha 3 Resultados anuales
Coef. (%) Rdto. (tm/ha) Coef. (%) Rdto. (tm/ha) Coef. (%) Rdto. (tm/ha) Coef. Promedio (%) Rdto. Anual (tm/ha)
395 47,4 0,372 46,5 0,379 46,4 0,387 46,8 1,137

Fuente: Estudio Integral de la Demanda Legal de la Hoja de Coca en Bolivia

En la zona de Apolo (Norte de la Paz) el rendimiento promedio es de 1,037 tm/ha/año donde su coeficiente de ajuste es de 48,5%. El manejo de los cultivos es incipiente y las áreas donde se implementan son espacios geográficos muy puntuales.

Tabla 11. Rendimiento y coeficiente de ajuste promedio según temporalidad Zona de Apolo (Norte de La Paz)

Muestras Cosecha 1 Cosecha 2 Cosecha 3 Resultados anuales
Coef. (%) Rdto. (tm/ha) Coef. (%) Rdto. (tm/ha) Coef. (%) Rdto. (tm/ha) Coef. Promedio (%) Rdto. Anual (tm/ha)
6 48,8 0,336 49,3 0,346 47,3 0,356 48,5 1,037

Fuente: Estudio Integral de la Demanda Legal de la Hoja de Coca en Bolivia

En la zona del Trópico de Cochabamba el rendimiento es menos variable, este hecho se debe principalmente a que la zona tiene una mayor homogeneidad en aspectos topográficos. El rendimiento promedio de la zona es de 2,047 tm/ha/año y el coeficiente de ajuste es de 43,2%

Tabla 12. Rendimiento y coeficiente de ajuste promedio según temporalidad Zona Trópico de Cochabamba

Muestras Cosecha 1 Cosecha 2 Cosecha 3 Resultados anuales
Coef. (%) Rdto. (tm/ha) Coef. (%) Rdto. (tm/ha) Coef. (%) Rdto. (tm/ha) Coef. Promedio (%) Rdto. Anual (tm/ha)
200 41,0 0,677 43,5 0,683 45,3 0,688 43,2 2,047

Fuente: Estudio Integral de la Demanda Legal de la Hoja de Coca en Bolivia

Para cada región de monitoreo (Yungas de La Paz, Trópico de Cochabamba y Provincias del Norte de La Paz) se estimó la producción potencial de hoja de coca secada al sol en 17.900, 14.500 y 240 toneladas métricas respectivamente (Tabla 13)

Tabla 13. Límite inferior de la producción potencial de hoja de coca secada al sol para las regiones de monitoreo, (tm)

Zona Superficie de coca (ha) Factor de rendimiento (tm/ha/año) Producción potencial de hoja de coca secada al sol (tm)
Yungas -Caranavi 15.700 1,137 17.900
Trópico de Cochabamba 7.100 2,047 14.500
Apolo (Norte de La Paz) 230 1,037 240
Total Redondeado 23.000 - 32.600

Fuente: UNODC - CONALTID

Con base en los factores de rendimiento del Estudio Integral de la Demanda Legal de la Hoja de Coca en Bolivia, se estimó el límite inferior de la producción potencial de hoja de coca secada al sol en 32.600 tm.

1.3.3. Estimación de la producción potencial de hoja de coca secada al sol en Bolivia |20|

Para realizar el cálculo de la producción estimada en el área regulada por la ley nacional, se asumió una distribución de superficie directamente proporcional con la superficie de cultivos de coca cuantificada en cada región de monitoreo. Esta distribución proporcional se realizó solamente con fines de cálculo.

El procedimiento se basó en la multiplicación de la superficie regulada por la legislación nacional por los factores de rendimiento obtenidos en el Estudio Integral de la Demanda Legal de la Hoja de Coca en Bolivia y la superficie restante por los factores de rendimiento de los estudios 1993 y 2005. Por lo tanto, la producción potencial de hoja de coca secada al sol se estimó en 36.300 tm, dentro del rango de 32.600 y 40.400 tm.

Para fines comparativos, se realizó una estimación de la producción potencial del año 2012, utilizando los cálculos definidos por la Sección de estadística y monitoreo de la UNODC. Como resultado de un análisis comparativo de los años 2012 y 2013 se estimó un decremento del 11% en la producción potencial, de 40.700 a 36.300 tm como se muestra en la tabla 14:

Tabla 14: Estimación de la producción potencial de hoja de coca secada al sol en las tres regiones de monitoreo

Región de monitoreo Límite Superior (UNODC) Límite Inferior (EDHC-B) Producción Potencial Estimada Cambio 2012-2013
2012 2013 2012 2013 2012 2013
Yungas de La Paz 22.200 20.500 19.200 17.900 20.700 19.100 -8%
Trópico de Cochabamba 22.400 19.600 16.600 14.500 19.600 17.000 -14%
Norte de La Paz 400 290 330 240 370 260 -29%
Total Redondeado 45.000 40.400 36.100 32.600 40.700 36.300 -11%

Fuente: UNODC - Secretaria de Coordinación CONALTID

1.4. COMERCIALIZACIÓN Y PRECIOS DE HOJA DE COCA

En Bolivia, la comercialización de hoja de coca es controlada por la Dirección General de la Hoja de Coca e Industrialización (DIGCOIN), que autoriza, supervisa la circulación de los volúmenes y registra los precios de mercado de hoja de coca que se comercializa en los mercados de Villa Fátima en La Paz y Sacaba, en Cochabamba.

En 2013, DIGCOIN registró un total de 19.149 toneladas métricas de hoja de coca, 4% más de la cantidad registrada en 2012 que fue de 18.436 tm. Este volumen mantiene una tendencia estable desde el 2008 con pequeñas variaciones (Grafico 11).

Gráfico 11. Producción y comercialización de hoja de coca a nivel nacional, 2004-2013 |21|


Haga click para ampliar

Fuente: UNODC

La Tabla 15 muestra que del total de hoja de coca controlada por DIGCOIN, el 93% es comercializado en el mercado de Villa Fátima del Departamento La Paz. El restante 7% se comercializa en el mercado de Sacaba del Departamento de Cochabamba. El mayor movimiento comercial de hoja de coca en los mercados autorizados del país (72%) es generado por los comerciantes detallistas, seguidos por los productores detallistas (del productor al consumidor) en los puntos de venta directa (27%).

Tabla 15. Formas y volúmenes de comercialización de hoja de coca autorizada en 2013 (tm)

Formas de Comercialización DIGCOIN Mercado/Oficina
La Paz Cochabamba Total Porcentaje
Comerciantes Detallistas 12.710 1.143 13.854 72,3%
Productores Detallistas (Venta Directa) 5.009 165 5.175 27,0%
Trueques 46 67 112 0,6%
Provisión para industrialización 7 1,9 8 0,0%
Totales 17.772 1.377 19.149 100%
Porcentaje 93% 7% 100%

Fuente: DIGCOIN

El comerciante detallista, es aquella persona registrada en DIGCOIN que cuenta con un puesto de venta autorizado por el ente regulador dentro de su jurisdicción, para la comercialización de hoja de coca en su estado natural. El productor detallista es toda persona debidamente acreditada por DIGCOIN y que comercializa directamente su producción en estado natural al consumidor.

El promedio anual ponderado del precio de la hoja de coca en los mercados de Sacaba y de Villa Fátima, se incrementó en 5%, de 7,4 USD/kg el 2012 a 7,8 USD/kg en 2013 |22|. En ambos mercados, el precio promedio anual de un kilogramo de hoja de coca es de 7,8 USD (54 Bs).

Tabla 16. Precios mensuales de hoja de coca comercializada en mercados autorizados en 2013

Mes Mercado de Sacaba (Cochabamba) Mercado de Villa Fátima (La Paz) Promedio anual ponderado
Bs/kg Cantidad comercializada (tm) Bs/kg Cantidad comercializada (tm) Bs/kg USD/kg
Enero 48 128 47 1.532 47 6,7
Febrero 53 74 44 1.509 44 6,4
Marzo 51 102 60 1.390 59 8,5
Abril 48 142 65 1.544 64 9,1
Mayo 57 100 59 1.513 59 8,5
Junio 53 93 59 1.492 58 8,4
Julio 57 123 50 1.518 51 7,3
Agosto 62 71 45 1.419 46 6,6
Septiembre 68 84 59 1.403 60 8,6
Octubre 57 144 63 1.398 62 8,9
Noviembre 46 168 56 1.490 55 7,8
Diciembre 49 148 46 1.563 46 6,6
Promedio 54 - 54 - 54 7,8
Total - 1.377 - 17.772 - -

Fuente: DIGCOIN

Según información reportada por DIGCOIN, la cantidad comercializada de hoja de coca en el mercado de Sacaba se incremento de 1.182 tm en 2012 a 1.377 tm en 2013, un incremento del 16%. De manera similar, la cantidad comercializada en el mercado de Villa Fátima se incrementó de 17.253 tm en 2012 a 17.772 tm en 2013, un incremento del 3% (Tabla 17).

Tabla 17. Precios promedios y cantidades comercializadas de hoja de coca en mercados autorizados, 2011-2013

Mercado 2011 2012 2013 Cambio 2012-2013
Precio Promedio en el Mercado de Sacaba (Cochabamba) Bs/kg 48 51 54 6%
Cantidad comercializada en el Mercado de Sacaba (Cochabamba) (tm) 1.704 1.182 1.377 16%
Precio Promedio en el Mercado de Villa Fátima (La Paz) Bs/kg 55 52 54 4%
Cantidad comercializada en el Mercado de Villa Fátima (La Paz) (tm) 16.715 17.253 17.772 3%
Precio Promedio nacional ponderado de acuerdo a la cantidad vendida USD/kg 7,8 7,4 7,8 5%

Fuente: DIGCOIN-UNODC

El área correspondiente a la cantidad de hoja de coca comercializada en los mercados autorizados (Villa Fatima y de Sacaba) se calculó a partir de los resultados de estimación promedio ponderado de la producción potencial de hoja de coca secada al sol. De acuerdo a los cálculos de este estudio se puede inferir que la cantidad de coca comercializada en el Trópico de Cochabamba y en los Yungas y Provincias del Norte de La Paz se estima en 576 y 14.613 ha respectivamente (Tabla 18).

Tabla 18. Relación entre cantidad de hoja de coca comercializada y superficie de cultivos de coca 2013

Mercados autorizados Superficie cuantificada (ha) Coca comercializada (tm) Producción potencial estimada (tm) Superficie por cantidad de hoja de coca comercializada (ha)
Villa Fátima - Yungas provincias del norte de La Paz 15.930 17.772 19.374 14.613
Sacaba - Trópico de Cochabamba 7.100 1.377 16.968 576
Total 23.030 19.149 36.343 15.189

Fuente: DIGCOIN-UNODC

1.4.1. Comercialización de hoja de coca por departamento

Durante el periodo 2004-2013, los reportes de DIGCOIN muestran que el volumen comercializado de hoja de coca a nivel nacional se incremento en 60% de 11.916 a 19.149 tm (Tabla 19). En este periodo el Departamento de Santa Cruz ha comercializado la mayor cantidad de hoja de a nivel nacional, seguido de otros departamentos como: Cochabamba, Tarija, Potosí y Oruro.

Tabla 19. Comercialización de hoja de coca por departamento, 2004-2013 (tm)

Departamento 2004 2005 2006 2007 2008 2009 2010 2011 2012 2013 Cambio 2012-2013 Cambio 2004-2013
Santa Cruz 4.480,7 4.480,7 4.629,0 4.773,6 4.705,0 7.213,0 7.153,6 6.871,5 6.988,0 7.325,8 4,8% 63,5%
La Paz 1.426,8 1.532,1 1.415,1 4.435,7 5.446,7 1.674,0 1.515,9 1.277,1 1.141,0 1.157,8 1,5% -18,9%
Cochabamba 1.402,0 1.352,3 1.640,8 2.266,6 3.505,3 3.298,0 3.016,8 2.695,2 2.361,0 2.505,6 6,1% 78,7%
Beni 236,2 217,6 245,8 277,9 279,3 658,0 577,3 518,2 534,0 576,2 7,9% 144,0%
Oruro 590,6 691,1 775,4 781,2 793,0 1.154,0 1.235,9 1.195,6 1.364,0 1.436,8 5,3% 143,3%
Pando 17,4 46,3 44,6 35,8 39,4 68,0 70,7 76,6 84,0 91,3 8,6% 425,4%
Tarija 1.737,6 2.084,2 2.204,4 2.230,5 2.254,3 2.726,0 2.802,9 2.934,9 3.087,0 3.186,5 3,2% 83,4%
Potosí 1.422,0 1.459,7 1.588,4 1.623,8 1.622,6 1.933,0 2.050,3 2.075,1 2.098,0 2.073,5 -1,2% 45,8%
Chuquisaca 602,9 671,8 685,4 680,5 688,6 744,0 753,3 751,5 779,0 795,6 2,1% 32,0%
Total 11.916 12.536 13.229 17.106 19.334 19.468 19.177 18.396 18.436 19.149 3,9% 60,7%

Fuente: DIGCOIN

La comercialización de hoja de coca en el país se ha incrementado en 4%, de 18.436 tm el 2012 a 19.149 tm el 2013. A excepción de Potosí, la comercialización de hoja de coca se ha incrementado en todos los demás departamentos.

Existe una demanda de coca para el "akullicu" (masticado) en los departamentos de Santa Cruz, Cochabamba y Tarija, correspondiente a 338, 145, y 99 tm, respectivamente. El aumento de la comercialización de la hoja de coca, en estos departamentos, se debe principalmente a la demanda de los consumidores que realizan actividades de agricultura, ganadería, caza, industria manufacturera, construcción y transporte. Asimismo, se observa que en el Departamento de Tarija se ha registrado una creciente demanda de hoja de coca para su comercialización en las poblaciones fronterizas de Yacuiba y Bermejo en la frontera Bolivia-Argentina (CONALTID, 2013).

El Estudio Integral de la Demanda Legal de la Hoja de Coca en Bolivia, fue realizado por el Gobierno del Estado Plurinacional de Bolivia. La Oficina de Naciones Unidas Contra la Droga y el Delito en Bolivia, no fue involucrada en ninguna etapa del estudio, por lo tanto no está en posición de validar los resultados del mencionado estudio.

Resumen de resultados del Estudio Integral de la Demanda Legal de la Hoja de Coca en Bolivia

El año 2008 el gobierno de Bolivia firmó un convenio interinstitucional de cooperación con la Unión Europea, para llevar adelante el estudio integral de la hoja de coca en su estado natural, con el objetivo de generar información de producción, comercialización y demanda de la hoja de coca, para el uso y consumo legal en hogares, establecimientos económicos y comercio en localidades fronterizas; a fin de establecer una línea de base para la implementación de un sistema de información integral de la hoja de coca.

En el periodo 2008-2011 se realizaron las primeras aproximaciones para determinar la demanda legal de la hoja de coca. Adicionalmente se realizaron estudios complementarios en 2013, los cuales fueron financiados con recursos del Tesoro General de la Nación, que permitieron completar, fortalecer y dar mayor consistencia a la Línea de Base (2008-2011). Estos estudios recopilaron información de la demanda de hoja de coca por actividad económica. El tamaño de la muestra del estudio alcanzó aproximadamente a 16.000 observaciones: 12.000 en hogares, 36 en establecimientos económicos, 400 en comerciantes minoristas, 300 en productores detallistas y 3.264 en otros.

En noviembre del 2013, fue presentado en forma oficial el Estudio Integral de la Demanda Legal de la Hoja de Coca en Bolivia, el cual contiene 11 investigaciones, las cuales están articuladas entre si y conforman un conjunto sistémico dentro de un concepto integral.

Los resultados del Estudio Integral de la Demanda Legal de la Hoja de Coca en Bolivia muestran que en 2012 la población estimada de consumidores de hoja de coca es de 3.082.464 habitantes, donde 3 de cada 10 personas consumen hoja de coca en forma habitual y ocasional, de los cuales 78% son hombres y 22% mujeres. El 33% de esta población vive en el área rural y el 67% en áreas urbanas.

También los resultados del estudio determinaron que la demanda de la hoja de coca para cubrir el consumo legal, en pijcheo, medicina, rituales, acontecimientos sociales y trasformación requiere una cantidad de 20.690 toneladas métricas que aproximadamente representa una superficie cultivada con coca de 14.705 hectáreas.


Haga click para ampliar

Mapa 6. Comercialización de la hoja de coca en Bolivia - 2013


Haga click para ampliar

Fuente: Oficina de las Naciones Unidas contra la Droga y el Delito (UNODC) y Gobierno del Estado Plurinacional de Bolivia.
Los límites y nombres mostrados así como los términos utilizados en este mapa no reflejan necesariamente su aceptación por parte la Organización de las Naciones Unidas.

El mapa 6 muestra la distribución de la comercialización de hoja de coca por departamento, donde Santa Cruz y Tarija son los departamentos que comercializan la mayor cantidad de hoja de coca a nivel nacional, seguido de los departamentos de Cochabamba y Potosí.

1.4.2. Evolución de los precios promedio y estimación del valor de la producción de hoja de coca

En 2013, el precio promedio de la hoja de coca en los mercados autorizados de Villa Fátima y de Sacaba se incrementó de 7,4 a 7,8 USD/kg y de 7,3 a 7,8 USD/kg respectivamente (Gráfico 12).

La evolución de los precios promedio ponderados de hoja de coca comercializados en los mercados autorizados (Gráfico 12), muestra una tendencia creciente en el periodo 2004-2013. El precio de hoja de coca en el mercado de Villa Fátima se ha incrementado de 4,4 USD/kg en 2004 a 7,8 USD/kg en 2013. En el mercado de Sacaba se ha duplicado el precio de hoja de coca, de 3,9 USD/kg en 2004 a 7,8 USD/kg en 2013.

Gráfico 12. Evolución de los precios de hoja de coca en los mercados autorizados 2004-2013


Haga click para ampliar

Fuente: DIGCOIN-UNODC

1.4.3. Estimación del valor total de la hoja de coca en Bolivia

La estimación del valor total de la hoja de coca utilizó los resultados de la producción potencial de hoja de coca secada al sol a nivel nacional (acápite 1.3. Rendimiento y Producción de Hoja de Coca).

La estimación del valor total de la producción de la hoja de coca se realizó multiplicando el precio promedio ponderado de los mercados autorizados (Villa Fátima del Departamento de La Paz y Sacaba del Departamento de Cochabamba) por la cantidad de la producción potencial de hoja de coca en las respectivas regiones.

La tabla 20 muestra la relación entre la producción de hoja de coca y su valor en la economía del país, donde el valor total se estima en USD 283 millones, que representan el 0,9% del PIB |23| del país (USD 30,4 mil millones) y 9,4% del PIB del sector agrícola (USD 3 mil millones).

Tabla 20. Estimación del valor total de la producción estimada de hoja de coca en las regiones de monitoreo 2013

Mercados/Regiones Precio promedio de los mercados autorizados (USD/Kg) Producción estimada de hoja de coca (tm) Valor total de la hoja de coca (USD)
Villa Fátima/ Yungas y Provincias del Norte de La Paz 7,80 19.374 151.119.547
Sacaba/ Trópico de Cochabamba 7,80 16.968 132.353.384
Total Redondeado 36.343 283.000.000

Fuente: DIGCOIN-UNODC

2. RACIONALIZACIÓN/ERRADICACIÓN DEL CULTIVO DE COCA EN BOLIVIA

El Gobierno de Bolivia ha venido mostrando en los últimos años su compromiso con la comunidad nacional e internacional para reducir el problema de drogas en el país. La actual Estrategia de Lucha Contra el Narcotráfico y Reducción de Cultivos Excedentarios de Coca 2011 - 2015, se basa en tres pilares: Reducción de la oferta, reducción de la demanda y reducción de cultivos excedentarios de coca. El tercer pilar de la actual estrategia, plantea como metas: Estabilizar la superficie de cultivos de coca en 20.000 ha, a través de la definición y delimitación de zonas de producción y erradicación de cultivos de coca en zonas prohibidas; 12.000 ha en los Yungas de La Paz, 7.000 ha en el Trópico de Cochabamba y 1.000 ha en la provincia Caranavi del Departamento de La Paz. También plantea como meta, racionalizar de manera concertada los cultivos de coca en por lo menos 5.000 ha por año.

La racionalización concertada de cultivos de coca, contempla la participación o acuerdo voluntario de los productores de coca para la reducción de la superficie cultivada. La erradicación forzosa se ejecuta en parques nacionales y en áreas donde el cultivo de coca no es permitido por la ley y los acuerdos suscritos entre los productores de coca y el Gobierno.

El grafico 13 muestra la relación entre la racionalización/erradicación a nivel nacional y la superficie de cultivos de coca, donde se destaca que en el periodo 2006-2013, la superficie de coca racionalizada/erradicada ha tenido una tendencia al incremento, de 5.116 ha el 2006 a 11.407 ha en 2013, un incremento aproximado de 123%. En 2013 se observa que la superficie racionalizada/erradicada a nivel nacional, se incremento en un 3% de 11.044 ha en 2012 a 11.407 ha en 2013. Asimismo se muestra una disminución en la superficie cultivada con coca durante el periodo 2010-2013, de 31.000 a 23.000 ha, una reducción neta del 26%, que se debe principalmente a las efectivas tareas de racionalización/erradicación.

Gráfico 13. Racionalización/erradicación del cultivo de coca en Bolivia y superficie cultivada, 2004-2013


Haga click para ampliar

Fuente: DIGPROCOCA - UNODC

Desde 2012, las actividades de racionalización/erradicación cuentan con el apoyo del Proyecto Piloto Trilateral "Sistema de Control Integrado de la Reducción de Cultivos Excedentarios de Coca" financiado por la República Federativa del Brasil y el Gobierno de los Estados Unidos de Norte América |24|. Los resultados alcanzados por el proyecto piloto son:

Provisión de equipos de medición de alta tecnología digital satelital, para facilitar las actividades de racionalización/erradicación de cultivos de coca. Esta tecnología permitió alcanzar mayor precisión y menor tiempo en la recolección de datos de mensura de cultivos de coca, reemplazando gradualmente los métodos antiguos consistentes en cinta métrica, brújula y GPS navegador.

Capacitación técnica en la interpretación de imágenes satelitales, a funcionarios del CEO, DIGPROCOCA, UELICN, UNODC (proyecto BOL/F57) y el VDS-SC. En base a estas capacidades se implementó un Sistema de Información de Reducción de Cultivos Excedentarios de Coca, el cual incluye el uso de tecnologías SIG, base de datos y plataforma web.

2.1. RACIONALIZACIÓN DEL CULTIVO DE COCA EN LAS REGIONES DEL TRÓPICO DE COCHABAMBA Y YUNGAS DE LA PAZ

En 2013 la superficie racionalizada/erradicada en la región del Trópico de Cochabamba disminuyó de 8.223 ha el 2012 a 7.406,46 ha el 2013, lo que representa una disminución del 10%. En la región de los Yungas de La Paz, la superficie racionalizada/erradicada se incrementó de 2.527 ha el 2012 a 3.470,84 ha el 2013, un incremento del 37% (Gráfico 14).

La tendencia de la racionalización/erradicación en la región del Trópico de Cochabamba durante el periodo 2008-2012, muestra un incremento sostenido de 5.118 a 8.223 ha. Sin embargo, para el año 2013 se registró una superficie de 7.406,46 ha que es inferior respecto a 2012.

En los Yungas de La Paz la superficie racionalizada/erradicada muestra una tendencia creciente que alcanza a 3.470,84 ha en 2013 (Gráfico 14).

Gráfico 14. Racionalización/erradicación anual del cultivo de coca en Bolivia, 2004-2013


Haga click para ampliar

Fuente: DIGPROCOCA

Los mapas 7 y 8 muestran las zonas de racionalización/erradicación de cultivos de coca para las regiones de monitoreo (Yungas de la Paz, Trópico de Cochabamba y Provincias del Norte de La Paz) y también la relación de cambio en la densidad de los cultivos de coca 2012 y 2013.

En las regiones del Trópico de Cochabamba y las Provincias del Norte de La Paz se muestra que las zonas de racionalización/erradicación se distribuyen en gran parte del área de monitoreo de cultivos de coca. Estas presentan decrementos significativos en la superficie cultivada con coca (Ver mapa 7).

Sin embargo en la región de los Yungas de La Paz, las zonas de racionalización/erradicación se muestran en menor proporción. En estas zonas se presentan decrementos en la superficie cultivada con coca (Ver mapa 8).

Mapa 7. Zonas de racionalización/erradicación de cultivos de coca en la región del Trópico de Cochabamba


Haga click para ampliar

Fuente: Oficina de las Naciones Unidas contra la Droga y el Delito (UNODC) y Gobierno del Estado Plurinacional de Bolivia.
Los límites y nombres mostrados así como los términos utilizados en este mapa no reflejan necesariamente su aceptación por parte la Organización de las Naciones Unidas.

Mapa 8. Zonas de racionalización/erradicación de cultivos de coca en las regiones de los Yungas y Norte de La Paz


Haga click para ampliar

Fuente: Oficina de las Naciones Unidas contra la Droga y el Delito (UNODC) y Gobierno del Estado Plurinacional de Bolivia.
Los límites y nombres mostrados así como los términos utilizados en este mapa no reflejan necesariamente su aceptación por parte la Organización de las Naciones Unidas.

Fotografías que muestran el proceso de racionalización/erradicación manual de los cultivos de coca excedentaria en las regiones de los Yungas de La Paz y el Trópico de Cochabamba (Fotografías VDS-SC, 2013)

Polígonos de cultivos de coca interpretados sobre imágenes satelitales de alta resolución adquiridas el 2013, que muestran la reducción de cultivos de coca en la población de Alto Los Andes del Municipio de Caranavi de los Yungas de La Paz.


Haga click para ampliar

Polígonos de cultivos de coca interpretados sobre imágenes satelitales de alta resolución adquiridas el 2013, que muestran la reducción de cultivos de coca en la población 6 de Agosto del Municipio de Entre Ríos del Trópico de Cochabamba.


Haga click para ampliar

2.2. ERRADICACIÓN DE ALMÁCIGOS DE COCA

La erradicación de almácigos |25| muestra una tendencia variable durante el periodo 2004-2013. El 2007 alcanza su máximo valor con 74.604 m2 de almácigos destruidos y el 2013 su mínimo valor con 10.404 m2 de almácigos erradicados (Gráfico 15).

La destrucción de almácigos disminuyo de 19.274 m2 el 2012 a 10.404 m2 el 2013, una disminución del 46%.

Gráfico 15. Erradicación anual de almácigos en Bolivia, 2004-2013


Haga click para ampliar

Fuente: DIGPROCOCA

Fotografía de plantines de coca en la población de Postrer Valle en el Municipio de Puerto Villarroel del Trópico de Cochabamba (Noviembre 2013)

2.3. INCAUTACIONES

En 2013, las incautaciones a nivel nacional de hoja de coca, reportadas por la Fuerza Especial de Lucha Contra el Narcotráfico (FELCN), dependiente del Viceministerio de Defensa Social y Sustancias Controladas (VDS-SC), alcanzaron un volumen de 476 tm, reflejando una disminución del 36% en relación al año 2012 cuando alcanzo 739,8 tm. De acuerdo con la FELCN, a partir del año 2013, para fines estadísticos solo se cuantifica como "coca incautada" la hoja de coca retenida y/o secuestrada, de la cual se tiene respaldo en boletas y recibos de retención, actas de secuestro y/o fotografías, sin tener en cuenta la coca incinerada en operativos de esta institución, sea en estado natural, prensada, molida o en estado de maceración que se encuentra en las fabricas.

A nivel departamental, las incautaciones de hoja de coca en el Departamento de Santa Cruz disminuyeron de 219,5 tm en 2012 a 26 tm en 2013, mostrando un decremento del 88% (Tabla 21). En otros departamentos como Beni, Chuquisaca y Cochabamba los volúmenes de hoja de coca incautada disminuyeron en 93, 98 y 34% respectivamente. Contrariamente, en los departamentos de Tarija y Potosí, las incautaciones de hoja de coca se incrementaron.

Tabla 21. Incautación de hoja de coca por departamento, 2004-2013 (kg)

Departamento 2004 2005 2006 2007 2008 2009 2010 2011 2012 2013 Cambio 2012-2013
La Paz 66.396 172.331 197.854 315.463 196.829 290.394 322.013 172.134 204.585 221.330 8%
Cochabamba 37.748 591.803 1.030.834 1.203.767 1.628.706 1.031.999 540.816 347.538 291.431 192.460 -34%
Santa Cruz 30.441 68.508 52.018 130.703 155.464 161.244 78.027 48.896 219.573 26.170 -88%
Tarija 10.183 16.499 19.604 11.843 21.030 20.081 37.457 7.077 1.422 4.750 234%
Oruro 6.120 24.814 21.913 24.393 34.075 45.674 7.076 21.746 17.877 29.120 63%
Potosí 1.942 1.509 4.010 4.999 7.149 5.764 2.655 1.034 232 1.810 680%
Chuquisaca 1.448 3.229 11.780 7.013 8.444 3.924 20.875 1.053 1.148 20 -98%
Beni 904 7.525 4.778 6.768 13.076 14.959 6.058 3.843 3.536 240 -93%
Pando 0 50 271 686 50 0 58 0 79 70 -12%
Total 155.182 886.268 1.343.062 1.705.636 2.064.823 1.574.041 1.015.035 603.319 739.884 475.970 -36%

Fuente: FELCN

El gráfico 16 muestra que desde el año 2004, las incautaciones de hoja de coca a nivel nacional mantienen una tendencia ascendente alcanzando un valor de 2.065 toneladas métricas en 2008. A partir del 2009 la tendencia es decreciente, alcanzando en 2013 un valor de 476 tm.

Gráfico 16. Incautación de hoja de coca en Bolivia, 2004-2013


Haga click para ampliar

Fuente: FELCN

El gráfico 17 muestra que en 2013, el departamento con mayor cantidad de hoja de coca incautada, es La Paz con el 47%, seguido por Cochabamba con 40% y Santa Cruz con el 5%.

Gráfico 17. Incautación de hoja de coca por departamentos del eje central de Bolivia, 2013


Haga click para ampliar

Fuente: FELCN - UNODC

El grafico 18, muestra las incautaciones de la hoja de coca en los principales departamentos de Bolivia durante el periodo 2004-2013. El Departamento de Cochabamba muestra la mayor cantidad de hoja incautada a nivel nacional alcanzando un valor de 1.629 tm en 2008.

Gráfico 18. Incautación de hoja de coca por departamentos del eje central de Bolivia, 2004-2013


Haga click para ampliar

Fuente: FELCN - UNODC

En 2013, las incautaciones de cocaína base, clorhidrato de cocaína y marihuana, disminuyeron notablemente en 36%, 62% y 81% respectivamente en relación al 2012 (Tabla 22). De acuerdo a la FELCN, las incautaciones de cocaína base y clorhidrato de cocaína han disminuido fundamentalmente por un permanente control en las áreas de producción de cocaína y cristalización de clorhidrato de cocaína, así también por los controles que realizó en puntos de tránsito vulnerables.

Tabla 22. Incautación de cocaína y marihuana en Bolivia, 2004-2013 (kg)

Producto 2004 2005 2006 2007 2008 2009 2010 2011 2012 2013 Cambio 2012-2013
Cocaína base 8.189 10.152 12.779 14.991 21.641 21.970 25.714 28.352 32.134 20.400 -36%
Clorhidrato de cocaína 531 1.300 1.309 2.923 7.246 4.922 3.390 5.614 4.175 1.580 -62%
Marihuana 28.200 34.560 125.360 423.780 1.112.590 1.937.410 1.073.330 382.200 407.430 76.460 -81%

Fuente: FELCN

El gráfico 19 muestra las incautaciones de cocaína base y clorhidrato de cocaína en el periodo 2004-2013. Las incautaciones de cocaína base muestran una tendencia creciente hasta el año 2012; de 8 tm el 2004 a 32 tm en 2012.

En cambio, las incautaciones de clorhidrato de cocaína revelan una tendencia variable, alcanzando su punto más alto el año 2008, cuando se incautaron más de 7 tm.

Gráfico 19. Incautación de cocaína en Bolivia, 2004-2013


Haga click para ampliar

Fuente: FELCN

En 2013, Santa Cruz es el departamento donde se incauto la mayor cantidad de cocaína base y clorhidrato de cocaína (Gráfico 20).

Gráfico 20. Incautación de cocaína base y clorhidrato de cocaína por departamentos, 2013


Haga click para ampliar

Fuente: FELCN

Según datos de la FELCN, en 2013 las incautaciones de sustancias químicas sólidas disminuyeron en 30% y las sustancias químicas líquidas se incrementaron en 8% (Tabla 23)

Tabla 23. Incautación de sustancias químicas 2004-2013

Sustancias químicas 2004 2005 2006 2007 2008 2009 2010 2011 2012 2013 Cambio 2012-2013
Sólidas (kg) 1.672.740 312.300 323.280 653.390 443.770 871.710 963.820 747.212 1.281.284 900.390 -30%
Líquidas (lts) 678.790 583.490 1.352.150 1.435.420 1.390.810 1.578.680 2.400.270 2.634.906 1.896.684 2.053.670 8%

Fuente: FELCN

De acuerdo a la Fuerza Especial de Lucha Contra el Narcotráfico, las incautaciones de sustancias químicas solidas en 2013, registran una reducción respecto al año anterior, debido a los controles realizados por el Grupo de Investigación de Sustancias Químicas (GISUQ) y la Dirección General de Sustancias Químicas, que lograron evitar el ingreso de estas sustancias al país.

Los grafico 21 y 22 muestran la destrucción de fábricas y laboratorios de cristalización y reciclaje durante el periodo 2004 - 2013. Durante el año 2013 se han destruido 5.930 fábricas, 67 laboratorios de cristalización y 50 laboratorios de reciclaje.

Gráfico 21. Destrucción de fábricas y pozas de maceración, 2004-2013


Haga click para ampliar

Fuente: FELCN

Gráfico 22. Destrucción de Laboratorios de Cristalización y Reciclaje, 2004-2013


Haga click para ampliar

Producción potencial de cocaína

En 2013, el Gobierno del Estado Plurinacional de Bolivia ha manifestado la imposibilidad de llevar a cabo la investigación sobre eficiencia coca-cocaína propuesta por la UNODC, por contravenir su ordenamiento jurídico en materia de lucha contra el narcotráfico.

3. METODOLOGÍA

3.1. CUANTIFICACIÓN DE CULTIVOS DE HOJA DE COCA

La cuantificación de cultivos de coca para el monitoreo 2013, ha sido efectuada usando como insumo principal imágenes de satélite de alta resolución espacial, sobre las cuales se ha realizado la interpretación visual de cultivos. Dicha interpretación ha sido apoyada por misiones aéreas y terrestres de verificación en campo.

Para la región de los Yungas y Norte de La Paz se obtuvieron imágenes de satélite Ikonos que cubren gran parte del área de monitoreo en aproximadamente un 78%. De igual manera para la región del Trópico de Cochabamba se ha adquirido mayormente imágenes de satélite Ikonos, cubriendo alrededor del 75%.

3.1.1. Zonas de monitoreo y adquisición de imágenes satelitales

Gráfico 23. Cobertura de imágenes satelitales en los Yungas de La Paz, 2013


Haga click para ampliar
Departamento Provincia Municipio
La Paz Sud Yungas Chulumani
La Asunta
Irupana
Palos Blancos
Nor Yungas Coroico
Coripata
Caranavi Caranavi
Alto Beni
Inquisivi Cajuata
Inquisivi
Larecaja Teoponte
Cochabamba Ayopaya Cocopata

Gráfico 24. Cobertura de imágenes satelitales en las provincias del Norte de La Paz, 2013


Haga click para ampliar
Departamento Provincia Municipio
La Paz Franz Tamayo Apolo
Bautista Saavedra Charazani
Muñecas Ayata

Fuente: UNODC

Gráfico 25. Cobertura de imágenes satelitales en el Trópico de Cochabamba, 2013


Haga click para ampliar
Departamento Provincia Municipio
Cochabamba Chapare Villa Tunari
Carrasco Chimoré
Puerto Villarroel
Entre Ríos
Tiraque Shinaota

Fuente: UNODC

El proyecto ha adquirido imágenes de satélite correspondientes al periodo octubre - diciembre de 2013 para la región de los Yungas y provincias del Norte de La Paz. En el Trópico de Cochabamba las imágenes satelitales corresponden en su mayoría al periodo octubre -noviembre 2013 y parte del área central corresponde al mes de marzo de 2014. La cobertura máxima permitida de nubes es del 15%. La siguiente tabla muestra las imágenes satelitales adquiridas por el proyecto.

Tabla 24. Imágenes satelitales utilizadas por el proyecto en 2013

Región Sensor Resolución espacial Resolución espectral Area total (km2)
Yungas de La Paz Ikonos-GeoEye 1 m Rojo, Verde, Azul + Infrarrojo cercano + pancromático 3.509
Trópico de Cochabamba Ikonos-GeoEye 1 m Rojo, Verde, Azul + Infrarrojo cercano + pancromático 5.841
Quickbird 0,8 m Rojo, Verde, Azul + Infrarrojo cercano + pancromático 749
Norte de La Paz Ikonos-GeoEye 1 m Rojo, Verde, Azul + Infrarrojo cercano + pancromático 405
Total 10.493

Fuente: UNODC

El área sin imagen satelital para la región de los Yungas de La Paz representa 1.138 km2, donde se cuantificaron 5.400 ha de cultivos de coca. De igual manera para la región del Trópico de Cochabamba el área sin imagen representa 1.998 km2 dentro de los cuales se han reportado 2.000 ha de cultivos de coca.

En áreas donde no se cuenta con imágenes satelitales se ha procedido a la verificación de cultivos de coca mediante las tecnologías de: fotografías georeferenciadas (PixPoint aéreas y terrestre) y puntos de control de campo (WayPoint). Para la delineación de nuevas parcelas de coca o su eliminación, se utilizaron los polígonos de coca y las imágenes satelitales del año anterior. Por otra parte los cultivos de coca que se encuentran a una altura mayor de 2.100 msnm que han sido verificados en campo como "no coca" fueron descartados. Asimismo en sitios donde no existieron imágenes satelitales y no se contaba con datos de verificación de campo se ha mantenido los polígonos de coca del año anterior, excluyendo aquellos polígonos que coinciden con puntos de racionalización/erradicación.

3.1.2. Procesamiento de imágenes satelitales

a) Composición de bandas

Una imagen de satélite en formato digital está conformada por distintas bandas espectrales, las cuales presentan características especiales. La unión de estas bandas permitirá generar una imagen multiespectral de alta resolución espacial.

Gráfico 266. Composición de bandas (R,G,B yNIR)


Haga click para ampliar

b) Fusión de una imagen multiespectral y una banda pancromática

El proceso de fusión se realiza con una banda pancromática de alta resolución espacial (1m) y una imagen multiespectral de menor resolución espacial (4 m), obteniéndose una imagen a color de 1 metro de resolución espacial. El método de fusión de imágenes que se utilizó fue "Brovery Transformaron".

Gráfico 27. Fusión de imágenes satelitales


Haga click para ampliar

c) Generación de imágenes ortorectificadas

El proceso de ortorectificación corrige las variaciones verticales y horizontales del terreno, de esta manera se pueden realizar mediciones precisas sobre la imagen utilizando un Modelo Digital de Elevaciones (DEM), puntos de control (GCPs) y los parámetros de corrección interna de la imagen denominados Coeficientes Polinomiales Racionales (RPC o RPB).

d) Generación de mosaicos ortorectificados

Una vez terminado el proceso de ortorectificación, se procede a la generación de uno o varios mosaicos de imágenes satelitales con un volumen de datos apropiado para su manipulación durante el proceso de interpretación de cultivos de coca.

3.1.3. Interpretación visual de cultivos de coca

La interpretación visual de los cultivos de coca consiste en la identificación de parcelas con cultivos de coca en los mosaicos ortorectificados mediante el empleo de software especializado.

Para la interpretación visual se toma en cuenta diferentes etapas: asignación del área de trabajo, Interpretación visual y homogenización de criterios.

La asignación del área a interpretar, se realiza de acuerdo a la experiencia del intérprete, complejidad del área y densidad de cultivos de coca de la gestión anterior.

En la interpretación visual el intérprete ajusta la escala de la imagen en un rango definido entre 1:3.000 y 1:1.500. Para ello utiliza "Claves de Interpretación" |26| que permiten establecer patrones visuales de similitud para una mejor discriminación al momento de su identificación. Para la identificación de cultivos de coca en la imagen satelital se tomaron en cuenta características como: El color, el tono, la forma, la textura, entre otros; adicionalmente el conocimiento de la zona de trabajo, que son integradas a la interpretación.

Al mismo tiempo este procedimiento es fuertemente apoyado por insumos obtenidos en campo como las fotografías georeferenciadas (PixPoint), puntos de control terrestre (WayPoint) y verificación en Tiempo Real, que ayudan a evidenciar la existencia del cultivo de coca en el sitio de verificación. Otro insumo importante que se utiliza como referencia en la interpretación de cultivos de coca, son los datos de racionalización/erradicación proporcionados por el Gobierno del Estado Plurinacional de Bolivia. |

En la etapa de homogenización de criterios se realiza la revisión y control de los polígonos digitalizados por distintos interpretes en cada área asignada. De esta manera se obtiene un resultado homogéneo de cultivos de coca en toda el área de trabajo. El flujograma de la pagina 58 muestra en detalle todo el proceso de interpretación y control de calidad que se lleva a cabo durante el trabajo de gabinete.

Mapa 9. Imágenes satelitales y rutas de verificación en las regiones de los Yungas y Norte de La Paz


Haga click para ampliar

Fuente: Oficina de las Naciones Unidas contra la Droga y el Delito (UNODC) y Gobierno del Estado Plurinacional de Bolivia.
Los límites y nombres mostrados así como los términos utilizados en este mapa no reflejan necesariamente su aceptación por parte la Organización de las Naciones Unidas.

Mapa 10. Imágenes satelitales y rutas de verificación en la región del Trópico de Cochabamba


Haga click para ampliar

Fuente: Oficina de las Naciones Unidas contra la Droga y el Delito (UNODC) y Gobierno del Estado Plurinacional de Bolivia.
Los límites y nombres mostrados así como los términos utilizados en este mapa no reflejan necesariamente su aceptación por parte la Organización de las Naciones Unidas.

3.1.4. Flujograma de la metodología de interpretación y revisión de cultivos de coca


Haga click para ampliar

Flujo Metodológico - Procesamiento de imágenes de satélite


Haga click para ampliar

Flujo Metodológico - Interpretación de Cultivos de Coca


Haga click para ampliar

Imágenes de satélite con diferentes tipos de resolución espacial que ofrecen un buen nivel de detalle para la interpretación visual de cultivos de coca.

Orto-Imagen QuickBird de 0.8m de resolución espacial en color verdadero con polígonos de coca, en el municipio de Entre Ríos, Sindicato Puerto Andino del Trópico de Cochabamba.


Haga click para ampliar

Orto-Imagen Ikonos de 1 m de resolución espacial en color verdadero con polígonos de coca, en el municipio de Tiraque (Shinahota), Sindicato Dorado Grande del Trópico de Cochabamba.


Haga click para ampliar

Orto-imagen Ikonos de 1 m de resolución espacial con polígonos de coca en la población Las Lomas en la provincia de Chulumani.


Haga click para ampliar

Cuadro 1. Ejemplo de clave de interpretación para cultivos de coca en la región de los Yungas de La Paz

CATEGORÍA Coca en crecimiento

COORD. X: 686843; Y: 8240903
UBICACIÓN Municipio de La Asunta, Colonia San Lorenzo
ELEVACIÓN 800 - 1000 msnm
ELEMENTO DE INTERPRETACIÓN DESCRIPCIÓN EN LA IMAGEN LOCALIZACIÓN DE LA IMAGEN CON PIXPOINT TERRESTRE
FORMA Polígono regular

Haga click para ampliar
TAMAÑO Superficie 1.32 ha (mayor al área de un cato |28|)
TONO/COLOR Café con manchas de color plomo y verde
TEXTURA Media
ASOCIACIÓN Ninguna
PATRÓN Agrupación de parcelas regulares
CONTEXTO Colindante al camino vecinal, rodeado por matorrales y árboles
OBSERVACIÓN Ninguna
IMAGEN IKONOS, ESCALA 1:3000
Combinación de bandas espectrales: 3,2,1
PIXPOINT TERRESTRE

Haga click para ampliar

Haga click para ampliar

Fuente: UNODC

Cuadro 2. Ejemplo de clave de interpretación para cultivos de coca en la región del Trópico de Cochabamba

CATEGORÍA Coca en crecimiento

COORD. X: 287799; Y: 8129497
UBICACIÓN Municipio de Puerto Villarroel, Sindicato Ayopaya)
ELEVACIÓN 200 - 600 msnm
ELEMENTO DE INTERPRETACIÓN DESCRIPCIÓN EN LA IMAGEN LOCALIZACIÓN DE LA IMAGEN CON PIXPOINT AÉREO
FORMA Polígono regular - cuadrado

Haga click para ampliar
TAMAÑO Superficie 0.22 ha (mayor al área de un cato |29|)
TONO/COLOR Verde opaco con manchas de color café
TEXTURA Media
ASOCIACIÓN Con cultivo de cítricos
PATRÓN Tamaño y forma de un cato
CONTEXTO En medio de cultivo de cítricos y árboles
OBSERVACIÓN Ninguna

IMAGEN IKONOS, ESCALA 1:1500
Combinación de bandas espectrales: 3,2,1

PIXPOINT AÉREO


Haga click para ampliar

Haga click para ampliar

Fuente: UNODC

Las claves de interpretación son insumos importantes que sirven para la identificación de cultivos de coca en una imagen satelital y se constituyen en una guía para la identificación de los mismos.

Las claves de interpretación son igualmente útiles, como material de referencia para nuevos intérpretes y coadyuva en la toma de decisiones en caso de incertidumbre respecto al tipo de cobertura del suelo presente en una imagen satelital.

3.1.5. Verificación en campo

La verificación de campo consiste en confirmar in-situ la existencia de cultivos de coca identificados de manera preliminar en gabinete, permitiendo la identificación precisa de aquellos cultivos de coca que registraron un nivel de incertidumbre en la interpretación preliminar, así como la identificación de nuevas parcelas de coca.

Durante doce años de monitoreo, el proyecto BOL/F57 ha obtenido un gran número de datos de verificación de campo, empezando el año 2002 en los Yungas de La Paz, y desde el 2003 extendiendo sus capacidades al Trópico de Cochabamba y Provincias del Norte de La Paz.

Las misiones de verificación terrestres y aéreas realizadas en las regiones de monitoreo de cultivos de coca, desde la gestión 2011 a la fecha han mantenido una estrecha coordinación con los técnicos del Gobierno del Estado Plurinacional de Bolivia.

Las misiones de verificación en campo fueron planificadas en coordinación con el personal técnico de las instituciones del Gobierno del Estado Plurinacional de Bolivia quienes, facilitaron el acceso a las parcelas de coca y brindaron la seguridad al personal de la UNODC, durante los recorridos terrestres en las diferentes zonas de monitoreo.

Para el Trópico de Cochabamba, se realizó una misión aérea cubriendo una longitud aproximada de 4.890 km en 33 horas de sobrevuelo, utilizando helicópteros de la Fuerza Aérea Boliviana-Diablos Rojos, para obtener fotografías georeferenciadas. El plan de vuelo fue elaborado en gabinete tomando como referencia las áreas de mayor densidad de cultivos de coca.

En los Yungas de La Paz se realizaron 4 misiones terrestres en los municipios de La Asunta, Caranavi y Coroico, donde se obtuvieron fotografías georeferenciadas y puntos de control de campo de las parcelas de coca que registraban un nivel de incertidumbre durante la interpretación preliminar y de nuevas parcelas de coca. Asimismo se verificó la interpretación visual utilizando la técnica de tiempo real, en la cual se visualizan imágenes satelitales y parcelas de coca en una computadora portátil vinculada a un GPS navegador siguiendo la ruta de recorrido en campo. Los trabajos de verificación realizados han permitido obtener un alto nivel de precisión en la cuantificación de cultivos de coca.

En el 2011 se evaluó la precisión de los resultados alcanzados en el monitoreo de cultivos de coca 2010, tomando como base los polígonos de coca interpretados por el Proyecto BOL/F57, el personal de las instituciones involucradas en este trabajo de verificación fueron: Viceministerio de Defensa Social y Sustancias Controladas (VDS-SC), El Programa de Apoyo al Control Social de la Producción de la Hoja de Coca (PAC'S), la Dirección General de Desarrollo Integral de las Regiones Productoras de coca (DIGPROCOCA), el Comando Estratégico Operacional "Subtte Gironda" (CEO) y la Oficina de Naciones Unidas Contra la Droga y el Delito (UNODC). Los resultados de la interpretación de cultivos de coca mostraron una alta precisión, debido a que la estimación de los errores de comisión, omisión y medición registró un rango entre 12 y 15%.

Uso de pixpoint en gabinete para identificar los cultivos de coca en el área de monitoreo del Trópico de Cochabamba (Fotografía Marzo 2014) y Yungas de La Paz (Fotografía Noviembre 2013)

   
Haga click para ampliar

Registro de un punto de control de campo de una parcela de coca, en el municipio de Villa Tunari en el Trópico de Cochabamba (Agosto 2013)

3.1.6. Coordinación interinstitucional para el monitoreo de cultivos de coca


Haga click para ampliar

3.1.7. Apoyo del Estado Plurinacional de Bolivia y funciones de las instituciones involucradas en el monitoreo de cultivos de hoja de coca

Las contrapartes del Proyecto BOL/F57 son: el Viceministerio de Defensa Social y Sustancias Controladas (VDS-SC) y el Viceministerio de Coca y Desarrollo Integral (VCDI).

El Estado Plurinacional de Bolivia apoya al proyecto BOL/F57 con la realización de sobrevuelos de verificación de cultivos de coca en la región del Trópico de Cochabamba y con misiones terrestres en los Yungas y Norte de La Paz. Para cumplir con las misiones de campo participan de manera coordinada, instituciones públicas del Estado Plurinacional de Bolivia como: DIGPROCOCA, UDESY, UDESTRO, UELICN, CEO, VCDI y VDS-SC, en el marco de sus atribuciones y con personal profesional y técnico.

Las misiones de verificación aérea y terrestre contribuyen a mejorar la precisión de los resultados de la cuantificación de cultivos de coca. Los resultados son reportados en el informe de monitoreo de cultivos de coca, que presenta anualmente la oficina de las Naciones Unidas contra la Droga y el Delito.

Las funciones de las instituciones involucradas en el monitoreo de cultivos de coca se describen a continuación:

Nombre de la institución: Viceministerio de Coca y Desarrollo Integral (VCDI) Dependencia: Ministerio de Desarrollo Rural y Tierras

Funciones que desempeña: Promover el Desarrollo Integral con Coca, la revalorización, industrialización y exportación de la hoja de coca y sus derivados, en el marco de la concertación y paz social, enmarcados en la Agenda Patriótica 2025.

Implementar la Estrategia Nacional de Desarrollo Integral con Coca, en las zonas productoras de la hoja de coca, zonas excedentarias, de alto riesgo y expulsoras de población, en coordinación con el Concejo Nacional de Revalorización, Producción, Comercialización e Industrialización de la Hoja de Coca (CONCOCA), apoyados en el control social - comunitario, como instrumento de las organizaciones, para alcanzar este objetivo.

Nombre de la institución: Dirección General de la Hoja de Coca e Industrialización (DIGCOIN)

Dependencia: Viceministerio de Coca y Desarrollo Integral

Funciones que desempeña: Controlar todos los sistemas y mecanismos de circulación y comercialización de la hoja de coca en su estado natural, a través de mecanismos de inspección y verificación, al mismo tiempo promover políticas, planes, programas y proyectos de revalorización e industrial de la hoja de coca en el Estado Plurinacional de Bolivia.

    - COMERCIALIZACIÓN: Promover políticas y mecanismos de control y fiscalización de comercialización de la hoja de coca en su estado natural desde las zonas de producción hasta los mercados legales y de estas hacia los destinos finales a nivel nacional dando cumplimiento a la normativa legal vigente, impidiendo el desvío ilegal de la hoja de coca.

    - INDUSTRIALIZACIÓN: Promover políticas, normas, planes, programas y proyectos de revalorización e industrialización de la hoja de coca, apoyando a las diferentes entidades públicas y privadas en sus emprendimientos.

Nombre de la institución: Dirección General de Desarrollo Integral de las Regiones Productoras de Coca (DIGPROCOCA) y sus dos unidades UDESY y UDESTRO

Dependencia: Viceministerio de Coca y Desarrollo Integral

Funciones que desempeña: Promover la implementación de la Estrategia de Desarrollo Integral y sustentable en las zonas productoras de coca, situadas en el Trópico de Cochabamba y los Yungas de La Paz, estableciendo las condiciones para el desarrollo integral, económico y social de las áreas de cultivo de la hoja de coca, zonas excedentarias, expulsoras y de riesgo, brindando el apoyo en la reducción y erradicación de los cultivos excedentarios o ilícitos mediante la mensura y procesos de concertación para la racionalización o erradicación de cultivos.

    - Contribuir a la implementación de las políticas de control y erradicación de coca excedentaria con concertación bajo el Plan Nacional de Desarrollo Integral con Coca en el Trópico de Cochabamba.

    - Promover el Desarrollo Integral Económico - Social de las zonas productoras de la hoja de coca en los Yungas de La Paz, con la implementación de Obras de Impacto Inmediato en beneficio de productores que se acojan a la racionalización como resultado de la concertación entre UDESY y las diferentes comunidades.

Nombre de la institución: Comando Estratégico Operacional "Subtte Gironda" (CEO)

Dependencia: Comando en Jefe de las FF.AA. del Estado y como órgano ejecutor inmediato del Viceministerio de Defensa Social y Sustancias Controladas en la racionalización y erradicación de plantaciones de coca excedentaria en el territorio boliviano.

Funciones que desempeña: Comando Estratégico Operacional es una unidad militar, policial y civil, con participación de componentes de las tres fuerzas, realiza las tareas de racionalización y erradicación de plantaciones de coca excedentaria en las zonas del Trópico de Cochabamba y Yungas de La Paz, sin descartar otras zonas dentro el territorio de Bolivia. Trabaja en el pilar de la estrategia de Lucha contra el Narcotráfico y Reducción de cultivos excedentarios de coca en el marco del diálogo y concertación considerando el respeto a los derechos humanos así como el respeto al medio ambiente.

El CEO trabaja con los Comandos de la FTC "CHAPARE" y FTC "YUNGAS", con 22 Grupos de Tarea conformados por personal Militar de Cuadros, Soldados, Marineros del Ejército, Fuerza Aérea Boliviana, Armada Boliviana, unidades especializadas (Diablos Azules, Diablos Rojos, Diablos Negros, Diablos Verdes), Policía Boliviana, DIGPROCOCA, y el apoyo logístico a cargo de la Unidad Ejecutora de Lucha Integral Contra el Narcotráfico en coordinación con el Viceministerio de Defensa Social y Sustancias Controladas.

Asimismo el CEO realiza el Comando y Control de las operaciones, a fin de fortalecer la capacidad de erradicación y racionalización de cultivos excedentarios de coca, planificando operaciones en todo el Territorio de Bolivia, a fin de coadyuvar en el cumplimiento de las políticas de Estado enmarcados a los convenios internacionales

Nombre de la institución: Unidad Ejecutora de Lucha Integral Contra el Narcotráfico (UELICN)

Dependencia: Ministerio de Gobierno

Funciones que desempeña: Esta entidad es la encargada de administrar los recursos asignados a la lucha integral contra el narcotráfico, tanto en interdicción con la FELCN y reducción de coca excedentaria con el CEO, proporcionando apoyo logístico necesario para la lucha contra el narcotráfico de ambas Fuerzas de Tarea y de los Grupos Especiales que coadyuva en esta labor.

Nombre de la institución: Viceministerio de Defensa Social y Sustancias Controladas (VDS-SC)

Dependencia: Ministerio de Gobierno

Funciones que desempeña: Las atribuciones del Viceministerio de Defensa Social y Sustancias Controladas, designadas en el DS 29894, art. 36 en el marco de las competencias asignadas a nivel central por la Constitución Política del Estado, son las siguientes:

    - Proponer, desarrollar y aplicar políticas, leyes, reglamentos e instructivos para la lucha contra el tráfico ilícito de sustancias controladas.

    - Registrar, coordinar y verificar el transporte, destino, uso de precursores y sustancias químicas.

    - Vigilar el cumplimiento de las normas nacionales y convenios internacionales sobre la lucha contra el narcotráfico.

    - Proporcionar información y apoyo técnico al Consejo Nacional contra el Tráfico Ilícito de Drogas - CONALTID.

    - Por delegación del Ministro, coordinar con los organismos de la comunidad internacional la prevención y el tráfico ilícito de drogas.

    - Proponer ajustes normativos en la legislación contra el narcotráfico.

Nombre de la institución: Dirección General de la Fuerza Especial de Lucha Contra el Narcotráfico (FELCN)

Dependencia: Viceministerio de Defensa Social y Sustancias Controladas

Funciones que desempeña: La FELCN, es el organismo encargado de la represión e interdicción del tráfico ilícito de sustancias controladas, la investigación, prevención, interdicción, represión del desvío de sustancias y precursores químicos controlados, utilizados en la elaboración de drogas ilícitas, investigación de delitos de legitimación de ganancias ilícitas y delitos conexos en el marco de la ley, el respeto de los derechos humanos y prevención del medio ambiente.

Tiene como propósito alcanzar óptimos resultados del perfeccionamiento operativo, en la prevención, interdicción, represión del narcotráfico y actividades tipificadas en la Ley N° 1008, además de las disposiciones legales relacionadas y de asegurar el cumplimiento de las políticas y estrategias estatales como gubernamentales, relacionadas a la lucha contra el narcotráfico.

4. IMPACTO A NIVEL NACIONAL DEL PROYECTO DE MONITOREO DE CULTIVOS DE COCA

La información precisa y actualizada del cultivo de coca a nivel nacional permite al Gobierno del Estado Plurinacional de Bolivia definir políticas concertadas del control con los productores de cultivos de coca en el país y la erradicación de este cultivo en zonas prohibidas, en las áreas de monitoreo: Yungas de La Paz, Trópico de Cochabamba y las provincias Norte de La Paz.

Las instituciones gubernamentales que se benefician con la información generada son las siguientes: Viceministerio de Defensa Social y Sustancias Controladas (VDS-SC) como secretaría técnica del CONALTID, Viceministerio de Coca y Desarrollo Integral (VCDI) que utilizan esta información en la planificación de tareas de racionalización/erradicación del cultivo de coca y en la definición de límites de restricción en las áreas productoras de este cultivo.

De igual manera, los resultados del informe de monitoreo de cultivos de coca, son una fuente confiable de información para la Comunidad Internacional que refleja los esfuerzos del Gobierno del Estado Plurinacional de Bolivia en el control de los cultivos de coca y en la lucha contra el tráfico ilícito de drogas.

Además el proyecto brinda apoyo al personal técnico del Viceministerio de Coca y Desarrollo Integral dependiente del Ministerio de Desarrollo Rural y Tierras a través de cursos de capacitación en Sistemas de Información Geográfica, Teledetección y Sistemas de Posicionamiento Global, del mismo modo en la generación de mapas cartográficos y temáticos para diferentes aplicaciones.

Adicionalmente el proyecto BOL/F57 a través del componente ambiental, ha generado información biofísica, socioeconómica e institucional a nivel municipal, la cual sirve de base para definir políticas sectoriales con las que el municipio puede planificar su desarrollo con temas relacionados a: Medio ambiente; aptitud de uso de suelos; educación; salud; actividades económicas; comunicación y transporte. Finalmente esta información es utilizada para el fortalecimiento institucional principalmente de las Organizaciones Territoriales de Base (OTB's).

[Fuente: Oficina de las Naciones Unidas contra la Droga y el Delito, Viena, jun14]


Notas:

1. Reglamento de Ley 1008 sobre Régimen de la Coca y Sustancias Controladas Decreto Supremo 22099 de 1988 [Volver]

2. Los cálculos del rendimiento anual de hoja de coca se basaron en los estudios realizados por la DEA en 1993, la UNODC el 2005 y el "Estudio Integral de la Demanda Legal de Hoja de Coca en Bolivia" realizado en el periodo 2008-2011". [Volver]

3. La producción de hoja de coca secada al sol se calculó de la siguiente manera: los factores de rendimiento estimados en los estudios de 1993 y 2005, se aplicaron a áreas donde el cultivo de coca no está regulado de acuerdo con la legislación nacional; los factores de rendimiento del "Estudio Integral de la Demanda legal de Hoja de Coca en Bolivia", fueron aplicados a la superficie de cultivos de coca regulados por la legislación nacional (12.000 ha). Este estudio supone 3 cosechas por año, los cuales no pueden ser verificados por la UNODC. Para mayor detalle, véase pg. 34 o el resumen ejecutivo [Volver]

4. Dirección Nacional de Comercialización e Industrialización de la Hoja de Coca (DIGCOIN) [Volver]

5. Este valor fue calculado utilizando el precio del mercado legal de la hoja de coca en Bolivia. [Volver]

6. Valor calculado a partir del PIB país 2012 y 2013, que asciende a USD 26,8 y 30,4 mil millones, respectivamente. [Volver]

7. Valor calculado a partir del PIB del sector agrícola 2012 y 2013, que asciende a USD 2,6 y 3,0 mil millones, respectivamente [Volver]

8. Viceministerio de Defensa Social y Sustancias Controladas (VDS-SC) a través Comando Estratégico Operacional (CEO), anteriormente Fuerza de Tarea Conjunta (FTC). [Volver]

9. Fuerza Especial de Lucha Contra el Narcotráfico (FELCN) que proporciona las incautaciones de hoja de coca desviada al narcotráfico, sustancias controladas, cocaína base y clorhidrato de cocaína [Volver]

10. Las cifras totales anuales están redondeados a la centena, por lo tanto, la suma de los valores parciales no necesariamente coincidirán con el valor total redondeado. [Volver]

11. El termino racionalización, es el resultado de una disminución de cultivos de coca de manera voluntaria y concertada con los productores de hoja de coca en zonas permitidas. El término erradicación, es el proceso de eliminación de cultivos de coca de manera forzosa en parques nacionales y zonas ilegales. [Volver]

12. Esta cifra proviene de la interpretación de imágenes satelitales. En áreas sin imágenes podría existir una subestimación de la superficie actual de cultivos de coca. [Volver]

13. La densidad de cultivos es la superficie de cultivos de coca que existe en un kilometro cuadrado. [Volver]

14. CONALTID, Estudio Integral de la Demanda Legal de la Hoja de Coca en Bolivia, 2013 [Volver]

15. El saneamiento es el procedimiento técnico-jurídico transitorio destinado a regularizar y perfeccionar el derecho de propiedad agraria (Ley 1715 del Servicio Nacional de Reforma Agraria, Octubre de 1996). La delimitación del polígono 7 cubre 1.119,5 km2, la cual fue proporcionada por el VDS-SC en base a información del Instituto Nacional de Reforma Agraria. [Volver]

16. UNODC-Viena, Secretaria de Coordinación CONALTID. [Volver]

17. UNODC. [Volver]

18. Secretaria de Coordinación CONALTID [Volver]

19. Porcentaje de pérdida de peso entre la hoja húmeda y seca [Volver]

20. UNODC-Secretaria de Coordinación CONALTID. [Volver]

21. Producción calculada en base a los factores de rendimiento de los estudios de 1993 y 2005. [Volver]

22. La información sobre precios es recopilada por DIGCOIN [Volver]

23. Fuente: Instituto Nacional de Estadística, 2013 [Volver]

24. Este proyecto tiene como finalidad apoyar el desarrollo de un sistema integrado de control de la reducción de cultivos excedentarios de coca y el desarrollo tecnológico para que Bolivia pueda identificar nuevas zonas donde los cultivos de coca se hayan expandido. [Volver]

25. La destrucción de almácigos evita la implementación de nuevos cultivos y el replante en áreas racionalizadas. Esta actividad es realizada sin planificación previa y no forma parte de las tareas principales de erradicación. [Volver]

26. El proyecto BOL/F57 ha desarrollado claves de interpretación sobre imágenes de satélite para el monitoreo de cultivos de coca, apoyadas en la capacitación recibida en el taller sobre el desarrollo de Claves de Interpretación proporcionada por el Programa Global de Monitoreo de Cultivos Ilícitos en cooperación con la Universidad de Recursos Naturales y Ciencias Naturales Aplicadas (BOKU), de Viena-Austria. [Volver]

27. El Gobierno del Estado Plurinacional de Bolivia a través de la Dirección General de Desarrollo de las Áreas Productoras de Coca (DIGPROCOCA) y sus unidades UDESY y UDESTRO, suministra al proyecto BOL/F57 datos de racionalización/erradicación. [Volver]

28. Para la región de los Yungas de La Paz, el cato tiene una superficie de 0.25 ha (50 x 50 m) y una forma cuadrada o rectangular. [Volver]

29. Para la región del Trópico de Cochabamba, el cato tiene una superficie de 0.16 ha (40 x 40 m) y una forma cuadrada o rectangular. [Volver]


Tienda de Libros Radio Nizkor On-Line Donations

DDHH en Bolivia
small logoThis document has been published on 27Jun14 by the Equipo Nizkor and Derechos Human Rights. In accordance with Title 17 U.S.C. Section 107, this material is distributed without profit to those who have expressed a prior interest in receiving the included information for research and educational purposes.