Información
Equipo Nizkor
        Tienda | Donaciones online
Derechos | Equipo Nizkor       

ago15


Monitoreo de Cultivos de Coca 2014 - Bolivia


Inicio

INDICE GENERAL

RESUMEN EJECUTIVO

INTRODUCCIÓN

1. RESULTADOS

2. RACIONALIZACIÓN/ERRADICACIÓN DEL CULTIVO DE COCA EN BOLIVIA

3. METODOLOGÍA PARA LA CUANTIFICACIÓN DE CULTIVOS DE COCA

4. COORDINACIÓN INTERINSTITUCIONAL PARA EL MONITOREO DE CULTIVOS DE COCA

5. IMPACTO A NIVEL NACIONAL DEL MONITOREO DE CULTIVOS DE COCA

6. DESAFÍOS HACIA EL FUTURO

ÍNDICE DE TABLAS

Tabla 1. Cultivo de coca en Bolivia, 2000-2014 (ha)
Tabla 2. Cuantificación del cultivo de coca por región, 2004-2014 (ha)
Tabla 3. Distribución del cultivo de coca en los Yungas de La Paz por provincias (ha)
Tabla 4. Cultivo de coca en las provincias del Norte de La Paz, 2009-2014 (ha)
Tabla 5. Cultivo de coca por provincias en la región del Trópico de Cochabamba, 2004-2014 (ha)
Tabla 6. Áreas Protegidas de Bolivia afectadas con cultivos de coca
Tabla 7. Cuantificación de cultivos de coca en Áreas Protegidas donde este cultivo no es permitido, 2014 (ha)
Tabla 8. Límite superior de la producción potencial de hoja de coca secada al sol para las regiones de monitoreo
Tabla 9. Límite inferior de la producción potencial de hoja de coca secada al sol para las regiones de monitoreo
Tabla 10. Estimación de la producción potencial de hoja de coca secada al sol en las tres regiones de monitoreo (tm)
Tabla 11. Formas y volúmenes de comercialización de hoja de coca autorizada en 2014 (tm)
Tabla 12. Precios mensuales de hoja de coca comercializada en mercados autorizados en 2014
Tabla 13. Precios promedio de hoja de coca en mercados autorizados, 2013-2014
Tabla 14. Comercialización de hoja de coca por departamento, 2004-2014 (tm)
Tabla 15. Estimación del valor de la producción estimada de hoja de coca en las regiones de monitoreo considerando únicamente precios de mercados autorizados 2014
Tabla 16. Incautación de hoja de coca por departamento, 2004-2014 (kg)
Tabla 17. Incautación de cocaína y marihuana en Bolivia, 2004-2014 (kg)
Tabla 18. Incautación de sustancias químicas, 2004-2014
Tabla 19. Imágenes satelitales utilizadas para el monitoreo 2014

INDICE DE GRÁFICOS

Gráfico 1. Cultivo de coca en Bolivia, 2000-2014 (ha)
Gráfico 2. Tasa anual de cambios de la superficie con cultivos de coca en Bolivia, 2003-2014
Gráfico 3. Cuantificación de la superficie de cultivos de coca por regiones, 2004-2014
Gráfico 4. Tendencias de la superficie de cultivos de coca en las principales provincias productoras de cultivos de coca de los Yungas de La Paz (2004 - 2014)
Gráfico 5. Distribución de las áreas con cultivos de coca por provincias en los Yungas de La Paz, 2014
Gráfico 6. Distribución de las áreas con cultivos de coca por provincias del Norte de La Paz, 2014
Gráfico 7. Tendencia de la superficie de cultivos de coca en las principales provincias del Trópico de Cochabamba, 2004 - 2014
Gráfico 8. Distribución de las áreas con cultivos de coca por provincias en el Trópico de Cochabamba, 2014
Gráfico 9. Distribución del cultivo de coca en Áreas Protegidas 2014
Gráfico 10. Producción y comercialización de hoja de coca a nivel nacional, 2004-2014
Gráfico 11. Evolución de los precios nominales de hoja de coca en los mercados autorizados 2004-2014
Gráfico 12. Racionalización/erradicación del cultivo de coca en Bolivia y superficie cultivada,
Gráfico 13. Racionalización/erradicación anual del cultivo de coca en Bolivia a nivel regional, 2004-2014
Gráfico 14. Erradicación anual de almácigos en Bolivia, 2004-2014
Gráfico 15. Incautación de hoja de coca en Bolivia, 2004-2014
Gráfico 16. Incautación de hoja de coca en los principales departamentos de Bolivia, 2014
Gráfico 17. Incautación de hoja de coca por departamentos del eje central de Bolivia, 2004-2014
Gráfico 18. Incautación de cocaína en Bolivia en tm 2004-2014
Gráfico 19. Incautación de cocaína base y clorhidrato de cocaína por departamentos, 2014
Gráfico 20. Destrucción de fábricas de cocaína 2004-2014
Gráfico 21. Destrucción de laboratorios de cristalización y reciclaje, 2004-2014
Gráfico 22. Cobertura de imágenes satelitales en el Departamento de La Paz, 2014
Gráfico 23. Cobertura de imágenes satelitales en el Trópico de Cochabamba, 2014
Gráfico 24. Imágenes satelitales de los Yungas y provincias del Norte de La Paz adquiridas en 2013-2014
Gráfico 25. Composición de bandas (R,G,B y NIR)
Gráfico 26. Fusión de imágenes satelitales

INDICE DE MAPAS

Mapa 1. Densidad de cultivos de coca, Bolivia 2014
Mapa 2. Regiones de cultivo de coca, Trópico de Cochabamba, Yungas y Norte de La Paz
Mapa 3. Densidad de cultivos de coca en las regiones de los Yungas y Norte de La Paz 2014
Mapa 4. Densidad de cultivos de coca en la región del Trópico de Cochabamba 2014
Mapa 5. Cultivo de coca en Áreas Protegidas, Bolivia 2014
Mapa 6. Comercialización de la hoja de coca en Bolivia, 2014
Mapa 7. Zonas de racionalización/erradicación de cultivos de coca en la región del Trópico de Cochabamba
Mapa 8. Zonas de racionalización/erradicación de cultivos de coca en las regiones de los Yungas y Norte de La Paz
Mapa 9. Imágenes satelitales y rutas de verificación en las regiones de los Yungas y Norte de La Paz
Mapa 10. Imágenes satelitales y rutas de verificación en la región del Trópico de Cochabamba


Resumen de resultados del monitoreo de cultivo de hoja de coca, 2014

Variables 2013 2014 Cambio 2013-2014
Superficie con cultivos de coca en Bolivia 23.000 ha 20.400 ha - 11%
Superficie con cultivos de coca en los Yungas de La Paz 15.700 ha 14.200 ha - 10%
Superficie con cultivos de coca en provincias del Norte de La Paz 230 ha 130 ha - 43%
Superficie con cultivos de coca en el Trópico de Cochabamba 7.100 ha 6.100 ha - 14 %
Superficie con cultivos de coca en Áreas Protegidas de Bolivia |1| - 214 ha -
Superficie con cultivos de coca regulada por la Ley 1008 |2| 12.000 ha 12.000 ha -
Rendimiento anual promedio de hoja de coca secada al sol |3|
Yungas de La Paz 1.305 kg/ha** 1.305 kg/ha -
1.137 kg/ha*** 1.137 kg/ha -
Trópico de Cochabamba 2.764 kg/ha** 2.764 kg/ha -
2.047 kg/ha*** 2.047 kg/ha -
Provincias del Norte de La Paz 1.250 kg/ha** 1.250 kg/ha -
1.037 kg/ha*** 1.037 kg/ha -
Producción total de hoja de coca secada al sol |4| 37.800 tm**** (32.600 - 40.400) 33.100 tm (28.800 - 35.700) - 12 %
Precio nacional promedio ponderado nominal de hoja de coca en los mercados autorizados |5| 7,8 USD/kg 8,3 USD/kg 0,06
Estimación del valor total de la hoja de coca en Bolivia |6| USD 29*4-** millones***** USD 282 Millones - 4%
Valor de la hoja de coca en porcentaje del Producto Interno Bruto (PIB) país |7| 1 % 0,9 % -
Valor de la hoja de coca en porcentaje del PIB del sector agrícola |8| 9,8 % 8,8 % -
Racionalización/erradicación de cultivos de coca |9| 11.407 ha 11.144 ha - 2%
Incautaciones de hoja de coca |10| 475.970 kg 582.186 kg 0,22
Incautaciones de cocaína base |10| 20.400 kg 18.258 kg -11%
Incautaciones de clorhidrato de cocaína |10| 1.580 kg 4.084 kg 1,58

* Cuantificación de cultivos de coca, realizada en base a la interpretación visual de imágenes satelitales de alta resolución espacial.
** Factor de rendimiento de los estudios de 1993 (DEA) y 2005 (UNODC) denominados para el presente informe como límite superior.
*** Factor de rendimiento del Estudio de "Productividad Media de la Hoja de Coca en Bolivia" (EPMHC-B), realizado en los años 2008-2011, denominados para el presente informe como límite inferior.
**** Estimación de la producción potencial de hoja de coca 2013 para fines comparativos con los cálculos realizados para el año 2014.
***** Resultado de la multiplicación de la producción total de hoja de coca secada al sol por el precio nominal en mercados autorizados


RESUMEN EJECUTIVO

La Oficina de las Naciones Unidas Contra la Droga y el Delito (UNODC), en el marco del Programa de Monitoreo de Cultivos Ilícitos (PMCI) con sede en Viena, a través del proyecto "Sistema de Manejo del Uso de Suelos y Monitoreo en los Yungas de La Paz y el Trópico de Cochabamba, BOL/F57", apoya al Gobierno del Estado Plurinacional de Bolivia en la implementación de un sistema nacional de monitoreo de cultivos de coca.

El presente informe se constituye en el décimo segundo que desde el año 2003 es publicado por la oficina de la UNODC en coordinación con el Gobierno del Estado Plurinacional de Bolivia. Este documento provee información sobre la cuantificación de la extensión del cultivo de coca en las regiones de monitoreo de los Yungas de La Paz, Trópico de Cochabamba y las provincias del Norte de La Paz. Asimismo, presenta información sobre la producción y precios de hoja de coca, su comercialización, racionalización/erradicación y otros temas relacionados. La metodología empleada por el Proyecto se basa en la interpretación visual de imágenes satelitales de alta resolución espacial y la validación de la interpretación de cultivos a través de misiones de verificación en campo.

En 2014 se estimó una superficie de 20.400 ha de cultivos de coca, un 11% menos que en 2013, cuando se cuantificaron 23.000 ha. Este resultado confirma por cuarto año consecutivo una reducción neta en la superficie de cultivos de coca y es considerada como la menor cifra registrada por la UNODC desde que inició el monitoreo de cultivos de coca en Bolivia.

El 70% de la superficie cultivada con coca se registró en los Yungas de La Paz, el 30% en el Trópico de Cochabamba y una fracción menor al 1% en las provincias del Norte de La Paz. En las tres regiones de monitoreo mencionadas se registró una disminución de la superficie cultivada con coca en comparación al 2013 equivalente al 10%, 14% y 43%, respectivamente.

En el periodo 2010-2014 se observa una tendencia decreciente, con una disminución de los cultivos de coca de 34%, equivalente a 10.600 ha.

En las áreas protegidas donde el cultivo de coca no es permitido por la ley boliviana, se cuantificaron 214 ha en 2014. Esta superficie fue determinada tomando en cuenta el proceso de saneamiento de la zona denominada "Polígono 7" en el Territorio Indígena y Parque Nacional Isiboro Sécure (TIPNIS), además de la delimitación de la "Línea Roja" en el Parque Nacional Carrasco, establecida para evitar nuevos asentamientos, por lo cual la cuantificación en 2014 no es comparable con 2013. La superficie que no fue cuantificada dentro de estas Áreas Protegidas en 2014 fue tomada en cuenta dentro de la región del Trópico de Cochabamba.

La reducción del 11% de la superficie con cultivos de coca en las áreas monitoreadas se explica principalmente por los esfuerzos realizados en las tareas de racionalización/erradicación y políticas de control social llevadas a cabo por el Gobierno del Estado Plurinacional de Bolivia. Otro factor importante ha sido el abandono de parcelas antiguas de coca en el área Tradicional de los Yungas de La Paz debido a la drástica reducción de los rendimientos de producción de hoja de coca.

Los resultados de la racionalización/erradicación alcanzaron a 11.144 ha de cultivos de coca a nivel nacional, lo que representa una disminución del 2% en comparación con 2013. En la región del Trópico de Cochabamba, se registró una superficie racionalizada/erradicada de 7.423,35 ha. En los Yungas y provincias del Norte de la Paz esta cifra fue de 3.194,04 ha y en la provincia José Ballivián en el Departamento de Beni e Ichilo en el Departamento de Santa Cruz la cifra llegó a 526,27 ha.

En 2014 la producción potencial de hoja de coca secada al sol en Bolivia se estimó en 33.100 toneladas métricas en base a cálculos definidos por la UNODC. Dichos cálculos utilizan los datos de Rendimiento del Estudio de "Productividad Media de la Hoja de Coca en Bolivia", realizado en 2010 por el Estado Plurinacional de Bolivia, el dato de Rendimiento de los estudios realizados por la DEA en 1993 para el Trópico de Cochabamba y los resultados del Estudio realizado por la UNODC en 2005 para los Yungas de La Paz. Debido a que estos datos tienen una antigüedad mayor a 5 años, es importante la obtención de datos actuales a través de un nuevo estudio de rendimiento de la hoja de coca en Bolivia de manera conjunta entre el Gobierno de Bolivia y la UNODC.

El valor de producción de hoja de coca en Bolivia se estimó en 282 millones de dólares, lo que representa una disminución del 4% en comparación con el año anterior.

En 2014 el volumen comercializado de hoja de coca en el país alcanzó a 19.797 tm, lo que representa un incremento de 648 tm con respecto a 2013. El 93% del total de hoja de coca comercializada en los mercados autorizados del país se realizó en el mercado de Villa Fátima en el Departamento de La Paz. El restante 7% se comercializó en el mercado de Sacaba en el Departamento de Cochabamba. El 39% de la hoja de coca comercializada en los mercados autorizados del país fue destinado al Departamento de Santa Cruz; el 17% a Tarija; el 12% a Cochabamba; el 10% a Potosí y el restante 22% tuvo como destino otros departamentos.

El precio promedio nominal de hoja de coca comercializada en los mercados autorizados del país se incrementó en 6% de USD 7,8 en 2013 a USD 8,3 por kilogramo en 2014.

Las incautaciones de hoja de coca a nivel nacional aumentaron en 22%, de 475.970 kg en 2013 a 582.186 kg en 2014. Los departamentos donde se incautó la mayor cantidad de hoja de coca fueron La Paz con el 61%, seguido de Cochabamba con el 28%. Las incautaciones de cocaína base disminuyeron en 11%, de 20.400 kg a 18.258 kg entre 2013 y 2014, mientras que las incautaciones de clorhidrato de cocaína se incrementaron en 158%, de 1.580 kg a 4.084 kg en el mismo periodo. A nivel nacional el Departamento de Santa Cruz presenta el mayor porcentaje de cocaína base incautada (45%), seguido del Departamento de Cochabamba con el 23%. Las mayores incautaciones de clorhidrato de cocaína fueron registradas en el Departamento de Santa Cruz con el 72% y Chuquisaca con el 11%.

Las siguientes fotografías muestran algunas poblaciones de las regiones productoras de coca.

Población de Ivirgarzama,
Municipio de Puerto Villarroel en el Departamento de Cochabamba (Mayo 2015)

Población de Irupana,
Municipio de Irupana en el Departamento de La Paz (Febrero 2015)

Población de Palma Pampa,
Municipio de Chulumani en el Departamento de La Paz (Abril 2015)


INTRODUCCIÓN

La Oficina de las Naciones Unidas contra la Droga y el Delito (UNODC), a través del Programa Global de Monitoreo de Cultivos Ilícitos (PMCI), apoya al desarrollo y mantenimiento de una red global de monitoreo de cultivos para fines ilícitos que se encuentra activa y continua en seis países: Afganistán, Myanmar y Laos, como productores de amapola, y Colombia, Bolivia, y Perú como productores de coca.

Los objetivos del Programa de Monitoreo de Cultivos Ilícitos incluyen: 1) Establecer metodologías para la recolección y análisis de datos, con el objetivo de incrementar la capacidad de los gobiernos para monitorear cultivos ilícitos en sus territorios y 2) Asistir a la comunidad internacional en el monitoreo de la extensión y evolución de estos cultivos, en el contexto de la estrategia de eliminación adoptada por los estados miembros en el Plan de Acción de la Sesión 53 de la Comisión de Estupefacientes de las Naciones Unidas en marzo de 2009.

Los sistemas de monitoreo de cultivos se adaptan a los contextos nacionales de cada país y hacen hincapié en la formación y desarrollo de la experiencia local. La participación de la UNODC en los sistemas nacionales de monitoreo contribuye al fortalecimiento de capacidades y habilidades en el uso de tecnología de punta para la obtención de resultados más precisos en el control de cultivos de coca.

El presente informe de monitoreo de cultivos de coca abarca las regiones de los Yungas de La Paz, Trópico de Cochabamba y las provincias del Norte de La Paz y presenta la cuantificación de la superficie cultivada, la evolución con respecto a gestiones anteriores e información complementaria sobre la producción, precios y temas relacionados.

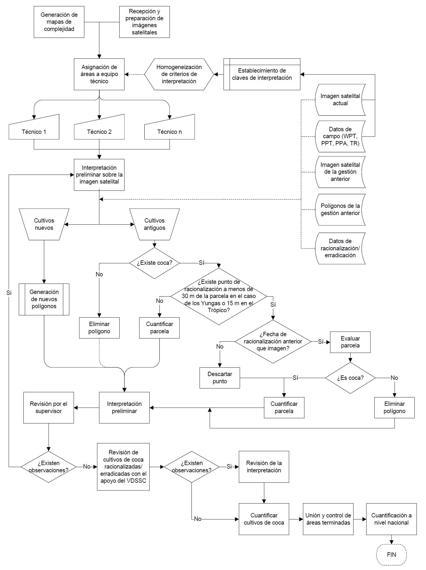
La cuantificación de cultivos de coca se realizó utilizando como base imágenes satelitales de alta resolución espacial, que corresponden en su mayoría al periodo agosto - noviembre del 2014 y algunas al primer trimestre de 2015. El método de análisis empleado para cuantificar los cultivos de coca se basó en la interpretación visual, apoyada por misiones de verificación de campo aéreas y terrestres. La metodología utilizada permitió contrastar la información de las imágenes satelitales de alta resolución (0,5 - 1,5 m) con la información proporcionada por el VDSSC sobre la racionalización/erradicación de cultivos de coca.

Este documento se constituye en el décimo segundo informe de monitoreo de coca en Bolivia y fue elaborado con la cooperación de los Viceministerios de Defensa Social y Sustancias Controladas (VDSSC) y de Coca y Desarrollo Integral (VCDI), que a través de la Dirección General de Desarrollo Integral de las Regiones Productoras de Coca (DIGPROCOCA) han proporcionado información sobre la racionalización/erradicación de las regiones productoras de coca más importantes del país (Yungas de La Paz, Trópico de Cochabamba y provincias del Norte de La Paz). Por otro lado, la Dirección General de la Hoja de Coca e Industrialización (DIGCOIN) ha proporcionado datos de comercialización y precios de la hoja de coca en los mercados autorizados; la Dirección General de Fuerza Especial de Lucha Contra el Narcotráfico (FELCN) ha contribuido con datos de incautación de hoja de coca desviada hacia actividades ilícitas, además de incautaciones de sustancias precursoras sólidas y líquidas además de cocaína base y clorhidrato de cocaína.

El presente informe es reconocido por el Gobierno del Estado Plurinacional de Bolivia como herramienta importante para la planificación y ejecución de estrategias de lucha contra el narcotráfico y control de cultivos de coca, así como para la formulación de estrategias que promuevan el desarrollo integral y sostenible de las regiones productoras de coca.

Mapa 1. Densidad de cultivos de coca en Bolivia, 2014


Haga click para ampliar el mapa

Fuente: Oficina de las Naciones Unidas contra la Droga y el Delito (UNODC) y Gobierno del Estado Plurinacional de Bolivia.
Los límites y nombres mostrados así como los términos utilizados en este mapa no reflejan necesariamente su aceptación por parte la Organización de las Naciones Unidas.


1. RESULTADOS

1.1. CULTIVOS DE COCA

En 2014 la superficie cuantificada de cultivos de coca en las regiones monitoreadas de Bolivia |11| alcanzó 20.400 ha, que representa una disminución neta del 11% en relación a la gestión 2013 que fue de 23.000 ha (Tabla 1).

El Gráfico 1 muestra la serie histórica de la superficie cultivada con coca desde el año 2000 hasta el 2014, mostrando una tendencia creciente desde el año 2000 a 2010, hasta alcanzar una superficie de 31.000 ha. A partir del año 2011, se observa una tendencia descendente hasta llegar a 20.400 ha en 2014. Este dato representa la superficie más baja cuantificada por la UNODC.

Tabla 1. Cultivo de coca en Bolivia, 2000-2014 (ha)

2000 2001 2002 2003 2004 2005 2006 2007 2008 2009 2010 2011 2012 2013 2014
14.600 19.900 21.600 23.600 27.700 25.400 27.500 28.900 30.500 30.900 31.000 27.200 25.300 23.00 20.400

Gráfico 1. Cultivo de coca en Bolivia, 2000-2014 (ha)

Fuente: UNODC

El Gráfico 2 muestra la tasa anual de cambios en la superficie de cultivos de coca en Bolivia para el periodo comprendido entre 2003 y 2014. En los últimos cuatro años se observa una reducción en las tasas anuales de cambio de 12%, 7%, 9% y 11% respectivamente. En 2014 se registró una reducción de cultivos de coca en las principales regiones productoras del país: Yungas de La Paz (-10%) y Trópico de Cochabamba (-14%). En las provincias del Norte de La Paz la reducción alcanzó el 43%. La región de los Yungas de La Paz es la mayor productora de coca, con el 70% de la superficie cultivada, seguida de la región del Trópico de Cochabamba con el 30% y las provincias del Norte de La Paz con una cifra menor al 1%.

En los últimos cuatro años, la superficie de cultivos de coca en Bolivia mostró una tendencia a la reducción. A partir de 2010, los cultivos de coca se han reducido en 34%.

Gráfico 2. Tasa anual de cambios de la superficie con cultivos de coca en Bolivia, 2003-2014

Fuente: UNODC

La reducción de los cultivos de coca en 2014 se explica principalmente por los esfuerzos en las tareas de racionalización/erradicación de cultivos de coca, realizados por el Gobierno del Estado Plurinacional de Bolivia a través del Comando Estratégico Operacional "Tte. Gironda" (CEO) conformado por las Fuerzas Armadas, Policía Boliviana y DIGPROCOCA con sus Unidades de Desarrollo Económico Social de los Yungas de La Paz y el Trópico de Cochabamba (UDESY y UDESTRO), bajo la dirección estratégica del Viceministerio de Defensa Social y Sustancias Controladas. También se explica por el control social impulsado por el Gobierno de Bolivia en coordinación de las organizaciones sociales productoras de coca. En los Yungas de La Paz la reducción de cultivos de coca tiene como causa principal el abandono de parcelas de coca antiguas cuyo rendimiento de producción es muy bajo. En las provincias del Norte de La Paz se evidenció desde la gestión 2013 una alta incidencia de las tareas de racionalización/erradicación de cultivos de coca.

Mapa 2. Regiones de cultivo de coca, Trópico de Cochabamba, Yungas de La Paz y Provincias del Norte de La Paz, 2014


Haga click para ampliar el mapa

Fuente: Oficina de las Naciones Unidas contra la Droga y el Delito (UNODC) y Gobierno del Estado Plurinacional de Bolivia.
Los límites y nombres mostrados así como los términos utilizados en este mapa no reflejan necesariamente su aceptación por parte la Organización de las Naciones Unidas.

1.2. ANALISIS REGIONAL DE BOLIVIA

En 2014, el cultivo de coca en Bolivia se redujo en 2.600 ha, lo que representa una disminución del 11% en relación a 2013. La reducción más importante en la superficie de coca se produjo en la región de los Yungas de La Paz. La superficie cultivada de coca en esta región disminuyó en 1.500 ha, equivalente a 10%. En el Trópico de Cochabamba, la disminución fue de 1.000 ha, lo que representa una disminución del 14%, y en las provincias del Norte de La Paz se redujeron 100 ha, equivalente a un 43% (Tabla 2).

Tabla 2. Cuantificación del cultivo de coca por región, 2004-2014 (ha)

Región 2004 2005 2006 2007 2008 2009 2010 2011 2012 2013 2014 Cambio 2013-2015 Total 2014
Yungas de La Paz 17.300 18.100 18.900 19.800 20.700 20.900 20.500 18.200 16.900 15.700 14.200 -10% 70%
Trópico de Cochabamba 10.100 7.000 8.300 8.800 9.500 9.700 10.100 8.600 8.100 7.100 6.100 -14% 30%
Provincias del Norte de La Paz 300 300 300 300 300 300 400 370 320 230 130 -43% 1%
Total redondeado 27.700 25.400 27.500 28.900 30.500 30.900 31.000 27.200 25.300 23.000 20.400 -11% 100%

Fuente: UNODC

La reducción del 10% en la región de los Yungas de La Paz se explica por los esfuerzos en las tareas de racionalización/erradicación llevadas a cabo por el Gobierno de Bolivia a través de las instituciones involucradas en el control de cultivos de coca. Otro factor que influyó en la reducción de cultivos es el abandono de parcelas de coca, principalmente en el área tradicional de producción (municipios de Coripata, Chulumani e Irupana). Esto se debe a la antigüedad de los cultivos de coca y a la pérdida de fertilidad de suelos que afecta su productividad. Este hecho provoca la migración de productores a zonas donde los suelos permiten una mayor productividad del cultivo de coca.

La reducción del 14% de los cultivos de coca en la región del Trópico de Cochabamba se explica por los esfuerzos de racionalización/erradicación y por el autocontrol de los productores como parte de la política de Control Social impulsada por el Gobierno de Bolivia.

El Gráfico 3 muestra la relación de la superficie cultivada con coca de las tres regiones monitoreadas en Bolivia. Se observa que a partir de 2011 existe una reducción en la superficie cultivada con coca.

Gráfico 3. Cuantificación de la superficie de cultivos de coca por regiones, 2004-2014

Fuente: UNODC

1.2.1. Cultivo de coca en los Yungas de La Paz

La región de los Yungas de La Paz comprende zonas con relieve topográfico irregular, pendientes pronunciadas, valles profundos, ríos caudalosos y elevaciones que varían desde los 300 a 4.000 msnm. Esta región se caracteriza por ser húmeda y con precipitaciones abundantes. Comprende climas meso-térmicos ó templados, con invierno seco y cálido. En determinadas zonas la vegetación es exuberante y es considerada una región rica en especies animales y vegetales.

La región de monitoreo de cultivos de coca en los Yungas de la Paz abarca 6 provincias: Sud Yungas, Nor Yungas, Caranavi, Inquisivi, Murillo y Larecaja. El Municipio de La Asunta, ubicado en la Provincia de Sud Yungas, es la principal región productora de coca de los Yungas de La Paz.

En la región de los Yungas de La Paz existen otros tipos de cultivos denominados cultivos de desarrollo integral (café, cítricos y banano, entre otros). Estos se distribuyen en toda la región, sin embargo el principal cultivo es la coca.

En general, el cultivo de coca predomina en la región de los Yungas de La Paz, el cual se implementa mediante técnicas especializadas de laboreo (desmonte, preparación de sustrato, instalación de viveros y construcción de terrazas). La mayor superficie de cultivos de coca se sitúa en las provincias de Sud Yungas y Nor Yungas, abarcando el 63% y 24% de la superficie total en esta región.

Vista panorámica de cultivos de coca en la población de Charia, Municipio de La Asunta (Noviembre 2014)

La superficie con cultivos de coca en los Yungas de La Paz disminuyó en 1.500 ha, de 15.700 ha en 2013 a 14.200 ha en 2014, lo que equivale a una reducción de 10%. La provincia donde se registró la mayor reducción de la superficie cultivada con coca en 2014 es Sud Yungas, que disminuyó un 8%. En la Provincia Nor Yungas la superficie de cultivos de coca se redujo un 16% (Tabla 3). En estas dos provincias la superficie de cultivos de coca se redujo en 1.429 ha, lo que representa el 95% de las 1.500 ha de cultivos de coca reducidas en los Yungas de La Paz.

De acuerdo al análisis de imágenes satelitales adquiridas por la UNODC y los puntos de racionalización/erradicación proporcionados por el Gobierno de Bolivia, las poblaciones donde se registró mayor esfuerzo en las tareas de racionalización/erradicación de cultivos de coca son: Bolivar IV, Barbarito, Rio Seco, Villa Esperanza y Las Palmeras en el Municipio de La Asunta; las poblaciones de Bolivar 2, San Pablo II y Flor de Mayo en el Municipio de Caranavi; y al Norte de la población de Circuata en el Municipio de Cajuata.

Tabla 3. Distribución del cultivo de coca en los Yungas de La Paz por provincias (ha)

Provincia 2004 2005 2006 2007 2008 2009 2010* 2011 2012 2013 2014 Cambio 2013-2014 Total 2014
Sud Yungas 8.867 9.395 9.753 10.588 11.291 13.731 13.068 11.205 10.619 9.793 9.009 -8% 63%
Nor Yungas 6.166 6.257 6.432 6.532 6.654 4.936 4.912 4.899 4.234 4.112 3.467 -16% 24%
Inquisivi 805 807 809 813 897 909 978 790 905 819 808 -1% 6%
Caranavi 1.248 1.381 1.714 1.653 1.630 1.211 1.349 1.205 999 839 797 -5% 6%
Murillo 217 223 225 229 247 74 102 81 78 78 79 0% 1%
Larecaja 92 52 56 57 57 0% 0,4%
Total redondeado 17.300 18.100 18.900 19.800 20.700 20.900 20.500 18.200 16.900 15.700 14.200 -10% 100%

* A partir de este año los límites provinciales fueron actualizados
Fuente: UNODC

La serie de datos de la Tabla 3 muestra dos periodos que marcan la tendencia de la superficie de cultivos de coca de la región de los Yungas de La Paz. Se observa que durante el periodo 2004-2009, la superficie de cultivos de coca se incrementó sostenidamente de 17.300 a 20.900 ha. A partir de 2009 la tendencia disminuye de manera continua, hasta alcanzar 14.200 ha en 2014.

En la Provincia Sud Yungas se observa de manera similar, que en el periodo 2004-2009 se registró una tendencia creciente en la superficie cultivada con coca de 8.867 a 13.731 ha. El año 2009 se constituye en el punto de inflexión a partir del cual los cultivos de coca disminuyeron sostenidamente, de 13.731 a 9.009 ha en 2014 (Gráfico 4).

Gráfico 4. Tendencias de la superficie de cultivos de coca en las principales provincias productoras de cultivos de coca de los Yungas de La Paz (2004 - 2014)

Fuente: UNODC

Las provincias de Sud Yungas y Nor Yungas de la región de los Yungas de La Paz son las principales productoras de cultivos de coca. Ambas representan 88% de la superficie cultivada con coca, seguidas por las provincias Inquisivi y Caranavi que representan el 11 %. (Gráfico 5).

Gráfico 5. Distribución de las áreas con cultivos de coca por provincias en los Yungas de La Paz, 2014

Fuente: UNODC

Mapa 3. Densidad de cultivos de coca en las regiones des los Yungas y Norte de La Paz, 2014


Haga click para ampliar el mapa

Fuente: Oficina de las Naciones Unidas contra la Droga y el Delito (UNODC) y Gobierno del Estado Plurinacional de Bolivia.
Los límites y nombres mostrados así como los términos utilizados en este mapa no reflejan necesariamente su aceptación por parte la Organización de las Naciones Unidas.

El mapa 3 muestra los rangos de densidad y la ubicación espacial de cultivos de coca |12| en la región de los Yungas y provincias del Norte de La Paz para el año 2014. En las provincias Sud Yungas, Nor Yungas, e Inquisivi, muestra un predominio de densidades del cultivo de coca entre 2,1 ha/km2 a valores mayores a 8 ha/km2, que representan la mayor densidad de estos cultivos. Para la Provincia Caranavi se observa un predominio de densidades de cultivos de coca entre 0,1 y 2 ha/km2.

En las provincias Franz Tamayo y Bautista Saavedra se observa un predominio de densidades de cultivos de coca entre 0,1 y 1 ha/km2, que representa una menor densidad de estos cultivos.

La práctica del monocultivo de coca en la zona tradicional de los Yungas de La Paz por periodos prolongados produjo la erosión y la pérdida de fertilidad en los suelos.

Después de un largo periodo de cosechas las plantas de coca comienzan a deteriorarse; sus tallos se vuelven blanquecinos, se llenan de líquenes y sus hojas son muy menudas. Para su rehabilitación se realiza la práctica de "pillu" o poda, cortando el tallo principal en ángulo agudo a una altura de unos 3 cm del suelo y quitando los líquenes que quedan. Según costumbre esta práctica debe realizarse sólo en época seca (junio, julio y agosto) ya que en época de lluvia los tallos recién cortados pueden dañarse |13|. Posterior a la poda brotan nuevos tallos y ramas; después de seis a ocho meses pueden ser nuevamente cosechadas. Las fotografías en la pág. 16 muestran plantaciones de coca envejecidas.

Terrazas antiguas con plantas de coca deterioradas en la zona tradicional de los Yungas de La Paz (Abril 2015)

Las siguientes imágenes satelitales muestran en detalle la zona tradicional de los Yungas de La Paz, donde se identifican claramente las parcelas de coca delimitadas en color amarillo concentradas alrededor de los centros poblados.

Cultivos de coca digitalizados sobre una imagen satelital en la población de Huancané, Provincia Sud Yungas. (Escala 1:7000)
Fecha de imagen: Noviembre 2014

Nivel de detalle en la identificación de cultivos de coca en la población de Huancané, Provincia Sud Yungas. (Escala 1:3000)
Fecha de imagen: Noviembre 2014

Fotografías que muestran paisajes y plantaciones de coca en laderas de pendiente pronunciada, en la región de los Yungas de La Paz

Vista panorámica de cultivos de coca en pendiente, en la población de Palma Pampa del Municipio de Chulumani, Yungas de La Paz (Abril 2015).

Cultivos de coca en terrazas en la población de Thaco en el Municipio de Irupana, Yungas de La Paz (Abril 2015)

Cultivos de coca en diferentes estados de crecimiento en la población de Huancané del Municipio de Chulamani, Yungas de La Paz (Abril 2015)

Las imágenes satelitales de alta resolución espacial permiten una identificación precisa de parcelas de coca, las cuales son digitalizadas en un software especializado |14|. Como se puede apreciar en la segunda imagen satelital (abajo), la superficie de las parcelas digitalizadas en 2014 es menor a la cuantificada en 2013.

Comparación de cultivos de coca en la población de Cuchunpaya, en el Municipio de La Asunta
(Escala 1:7.000; Septiembre 2014)

Etapas y técnicas para el establecimiento de parcelas con cultivos de coca, en la región de los Yungas de La Paz

1. Habilitación de terrenos

El establecimiento de nuevos cultivos se inicia con la habilitación de terrenos mediante diferentes prácticas como la tala y quema de la cobertura vegetal durante la época seca (mayo-agosto) (Fotografía: población San Martin, Municipio de Chulumani; Abril 2015).

2. Construcción de terrazas

La mayoría de cultivos de coca son establecidos en "wachus" o terrazas. El establecimiento de terrazas reduce la erosión y pérdida de nutrientes del suelo en áreas de pendiente pronunciada. Esta práctica permite una mayor acumulación de la humedad y prolonga la vida de los cultivos de coca.

Los surcos están dispuestos transversalmente a la dirección de la pendiente ayudando a que el agua no escurra fácilmente (Fotografía: población Flor de Mayo, Municipio de La Asunta; Abril, 2015).

El ancho y la forma de los "wachus" varían de acuerdo con el talud y la estructura del terreno. El ancho puede variar entre 45 centímetros y1 metro (Fotografía: población Palma Pampa, Municipio de Chulumani; Abril 2015).
3. Selección de semillas y preparación de almácigos

Las semillas de coca son obtenidas de plantas en producción entre 5 y 10 años de edad. La mejor semilla es producida en los meses de octubre y noviembre (Fotografía: población de Mallasa, Municipio de Caranavi; Noviembre 2014).

La semilla recolectada es almacenada en bolsas/recipientes de color oscuro y en ambientes ventilados, para luego ser pre-germinadas antes de ser establecidas en las almacigueras para su completa germinación (Fotografía de Archivo).
El sustrato del terreno se prepara mezclando tierra del lugar, cascarilla de arroz, composta, estiércol y arena. Luego de cuatro días se adiciona materia orgánica para la formación de platabandas (espacio de suelo separado por bordes). Este sustrato debe ser la mejor combinación de material, que permita una germinación uniforme de las semillas. Las platabandas están a semi-sombra, protegidas con hojas, ramas y tallos en ambientes húmedos, para evitar que el sol dañe los plantines (Fotografía: población de Anacuri, Municipio de Coripata; Abril 2015).
4. Trasplante de plantines

Los plantines sanos son seleccionados para su trasplante definitivo. Esta labor se debe realizar en horas de la mañana cuando el tiempo es fresco y nublado preferentemente, evitando la exposición de las raíces de los plantines al sol (Fotografía: población de Anacuri, Municipio de Coripata; Abril 2015).

Las terrazas para trasplante deben estar en condiciones adecuadas de humedad. Por lo general esta labor se realiza en época de lluvias y de forma manual. Las plantas se ubican en hileras cada cinco centímetros, haciendo pequeños huecos en las terrazas (Fotografía: población de Thaco, Municipio de Irupana; Abril 2015).
5. Labores culturales

Con la finalidad de obtener una buena producción de hojas de coca y evitar la proliferación de hierbas y malezas que perjudican el desarrollo de la planta, se realiza el deshierbe y limpieza del suelo (Fotografía: población de Flor de Mayo, Municipio de La Asunta; Noviembre 2014).

6. Cosecha

Tradicionalmente, la primera cosecha de un cocal (cultivo de coca), se efectúa entre los 6 y 12 meses posteriores a su trasplante y se realiza de forma manual. La cosecha consiste en la extracción de todas las hojas maduras de la planta. Estas son posteriormente almacenadas en bolsas o saquillos de polipropileno para su posterior secado (Fotografía: población de Arapata, Municipio de Coripata; Abril 2015).

7. Secado de las hojas de coca

En la zona tradicional de los Yungas de La Paz, las hojas se esparcen en un piso especial construido de piedra denominado "cachi", el cual reduce el tiempo de secado (Fotografía de archivo).

En otras regiones el secado de las hojas de coca se realiza sobre redes agrícolas, láminas de plástico y lonas extendidas sobre el suelo (patios, caminos, plazas, canchas y otros). (Fotografía: población de Chica Choropata, Municipio de Irupana; Abril 2015).

1.2.2. Cultivo de coca en las provincias del Norte de La Paz

Desde el 2009, el proyecto monitorea los cultivos de coca en la región tropical de las cuencas de los ríos Camata y Yuyo (el río Camata es el límite natural entre las provincias Muñecas y Bautista Saavedra). El Municipio de Apolo en La Provincia Franz Tamayo es una región que cuenta con la mayor diversidad de pisos ecológicos de toda Bolivia. Comprende dos regiones una tropical y otra montañosa, su clima varía de frío a templado y cálido, caracterizada por su alta diversidad ecológica. Parte de esta provincia se encuentra dentro el Parque Nacional y Área Natural de Manejo Integrado Madidi. Una pequeña área al Sureste de esta provincia está dentro de la Reserva de la Biósfera y Territorio Indígena Pilón Lajas. Las actividades productivas se concentran en la agricultura y la ganadería.

Las provincias Bautista Saavedra y Muñecas se caracterizan por presentar relieves topográficos con pendientes pronunciadas similares a la región de los Yungas de La Paz. En 2014 la superficie cultivada con coca en las provincias del Norte de La Paz se ha reducido en un 43% en comparación con 2013, de 230 a 130 ha. La reducción de cultivos de coca en esta región se distribuye en las tres provincias monitoreadas.

La reducción más importante se produjo en la Provincia Bautista Saavedra, que en el último año disminuyó 77%, equivalente a 49 ha (Tabla 4).

Tabla 4. Cultivo de coca en las provincias del Norte de La Paz, 2009-2014 (ha)

Provincia 2009 2010* 2011 2012 2013 2014 Cambio 2013-2014 Total 2014
Franz Tamayo (Apolo) 220 327 250 193 121 93 -23% 73%
Muñecas 55 29 48 47 43 19 -57% 15%
Bautista Saavedra 35 42 71 81 64 15 -77% 12%
Total redondeado 300 400 370 320 230 130 -43% 100%

* A partir de este año los límites provinciales fueron actualizados
Fuente: UNODC

El cultivo de coca en las provincias del Norte de La Paz representa aproximadamente el 1% del total de la superficie cultivada con coca de las tres regiones monitoreadas en el país. Más de la mitad de la superficie cultivada de coca en esta región, se encuentra en la Provincia Franz Tamayo (Gráfico 6). El cultivo de coca en esta provincia se establece en valles y colinas bajas; no se utilizan técnicas de laboreo en terrazas. Sin embargo, en las provincias Bautista Saavedra y Muñecas las técnicas de manejo del cultivo y de secado de la hoja de coca son similares a las empleadas en los Yungas de La Paz.

Gráfico 6. Distribución de las áreas con cultivos de coca por provincias del Norte de La Paz, 2014

Fuente: UNODC

En el Municipio de Apolo de la Provincia Franz Tamayo, algunas parcelas de coca están asociadas con cultivos de yuca para aprovechar el mismo surco. Estos son dispersos y relativamente pequeños (aproximadamente 200 m2), con un periodo de producción de 3 a 4 años.

Cultivo de coca en el Municipio de Apolo, Provincia Franz Tamayo (Fotografía de Archivo) Cultivo de coca en pendientes en la Provincia Bautista Saavedra (Fotografía de Archivo)

Disminución de cultivos de coca en áreas de racionalización/erradicación en la población de Sotopata, Municipio de Charazani. (Escala 1:6.000; Mayo 2015)

1.2.3. Cultivo de coca en el Trópico de Cochabamba

Entre la cordillera de Los Andes y las Llanuras Amazónicas se encuentra la región del Trópico de Cochabamba abarcando áreas de fisiografía diferenciada como serranías, colinas bajas y pie de monte, para concluir en grandes sabanas tropicales de llanuras aluviales y de inundación hacia el norte. Los ríos son de cauce ancho y gran caudal, las elevaciones varían de 300 a 2.500 msnm; los cauces principales son el río Sécure, Ichilo, Chapare e Isiboro. Además de estos cuatro ríos atraviesan la llanura numerosas corrientes secundarias como los ríos Eterazama, Coni, Chipiriri y Chimoré, entre otros.

El clima de esta región corresponde a las categorías subtropical y tropical con una alta precipitación pluvial que varía desde 1.000 a más de 5.000 mm anuales, la temperatura promedio es de 25° C, en periodo lluvioso alcanza temperaturas mayores a los 28°C, con índices elevados de humedad. Este hecho favorece el desarrollo de una vegetación densa que alberga una gran variedad de especies de árboles, arbustos, enredaderas y otras plantas. En esta región existen varios cultivos que diversifican la producción agrícola de la zona, como son las plantaciones de banano, cítrico, piña, palmito, maracuyá, yuca y té entre otras, cuya producción en algunos casos alcanza niveles industriales destinados a la exportación.

Toda la región cuenta con una amplia red de caminos secundarios empedrados, situación que ha favorecido mucho a la accesibilidad, comercialización y exportación de sus productos.

La región de monitoreo de cultivos de coca del Trópico de Cochabamba está conformada por las provincias Chapare, Tiraque y Carrasco del Departamento de Cochabamba y la Provincia Ichilo perteneciente al Departamento de Santa Cruz. En esta región se encuentran también los Parques Nacionales Isiboro Sécure al Noroeste, Carrasco al Sur y Amboró al Sureste del área de monitoreo.

La región de monitoreo del Trópico de Cochabamba cubre una superficie aproximada de 8.000 km2. El control de plantaciones de coca excedentaria en esta región es complejo, debido a la alta dinámica de los cultivos de coca.

Los cultivos de coca en la región del Trópico de Cochabamba se han reducido de 7.100 ha en 2013 a 6.100 ha en 2014, equivalente al 14%. Esta reducción de cultivos de coca se evidencia principalmente en las provincias de Carrasco, Chapare y Tiraque donde los cultivos de coca disminuyeron en 17% (565 ha), 7% (208 ha) y 30% (188 ha) respectivamente. En la Provincia Ichilo del Departamento de Santa Cruz los cultivos de coca se incrementaron en 31%, equivalente a 15 ha (Tabla 5).

Tabla 5. Cultivo de coca por provincias en la región del Trópico de Cochabamba, 2004-2014 (ha)

Provincia 2004 2005 2006 2007 2008 2009 2010 2011 2012 2013 2014 Cambio 2013-2014 Total 2014
Chapare 5.844 4.094 4.857 4.536 4.767 5.020 4.855 3.682 3.628 3.071 2.864 -7% 47%
Carrasco 3.520 2.312 2.791 3.492 3.807 3.795 4.338 4.006 3.714 3.323 2.757 -17% 45%
Tiraque 723 605 691 777 959 886 902 813 722 634 446 -30% 7%
Ichilo (Dpto. Santa Cruz) 39 49 47 48 63 31% 1%
Total Redondeado 10.100 7.000 8.300 8.800 9.500 9.700 10.100 8.600 8.100 7.100 6.100 -14% 100%

Fuente: UNODC

La Tabla 5 muestra que los cultivos de coca en la región del Trópico de Cochabamba presentan una marcada reducción entre los años 2004 y 2005, disminuyendo de 10.100 a 7.000 ha. Posteriormente se registra una tendencia creciente en el periodo 2005-2010, hasta alcanzar una superficie de 10.100 ha. A partir del año 2010, la superficie cultivada con coca registra una reducción continua hasta alcanzar 6.100 ha en 2014.

El cultivo de coca en la Provincia Chapare se incrementó de 4.094 ha a 5.020 ha en el periodo 2005-2009 (Tabla 5). A partir de 2010 la superficie cultivada con coca disminuye hasta alcanzar 2.864 ha en 2014. Esta cifra comparada con la del 2013 presenta un porcentaje de reducción del 7%.

En la Provincia Carrasco, la superficie de cultivos de coca durante el periodo 2005-2010 se incrementó de 2.312 ha a 4.338 ha. Desde 2010, la superficie con cultivos de coca disminuyó hasta alcanzar 2.757 ha en 2014. Esta provincia presenta una disminución del 17% en relación al 2013.

La serie de datos en la Provincia Tiraque muestra que durante el periodo 2005-2008 la superficie cultivada de coca se incrementó de 605 ha a 959 ha. A partir del 2008 se presenta una tendencia a la reducción en la superficie de cultivos de coca hasta alcanzar a 446 ha en 2014, la reducción entre 2013 y 2014 alcanza el 30%.

En la Provincia Ichilo del Departamento de Santa Cruz, el monitoreo de cultivos de coca se inició en 2010 (Tabla 5), donde la superficie cultivada con coca se incrementó sostenidamente de 39 ha a 63 ha en 2014. En esta provincia a diferencia del resto se registra un crecimiento del 31% entre 2013 y 2014.

Gráfico 7. Tendencia de la superficie de cultivos de coca en las principales provincias del Trópico de Cochabamba, 2004 - 2014

Fuente: UNODC

El Gráfico 8 muestra que las provincias de Chapare y Carrasco son las principales productoras de coca en la región del Trópico de Cochabamba, debido a que entre ambas concentran el 92% de la superficie cultivada con coca en la región. Las provincias de Tiraque e Ichilo representan el 7% y 1% respectivamente.

Gráfico 8. Distribución de las áreas con cultivos de coca por provincias en el Trópico de Cochabamba, 2014

Fuente: UNODC

La reducción del 14% de cultivos de coca en 2014 se debe a la consecuente racionalización/erradicación llevada a cabo por el Gobierno del Estado Plurinacional de Bolivia, la cual se fortaleció gracias a la mejora de sus capacidades operativas y tecnológicas para el control de estos cultivos, optimizando la gestión de la información y los mecanismos de control social.

El mapa 4 muestra los niveles de densidad y la ubicación espacial de cultivos de coca en la región del Trópico de Cochabamba. La mayor parte de la región muestra un predominio de densidades de cultivo de coca entre 0,1 y 1 ha/km2, que representa la menor densidad de estos cultivos (resaltado en tonos de amarillo suave), lo que significa que la mayoría de las parcelas de coca se encuentran distribuidas de manera homogénea en toda la región.

Mapa 4. Densidad de cultivos de coca en la región del Trópico de Cochabamba


Haga click para ampliar el mapa

Fuente: Oficina de las Naciones Unidas contra la Droga y el Delito (UNODC) y Gobierno del Estado Plurinacional de Bolivia.
Los límites y nombres mostrados así como los términos utilizados en este mapa no reflejan necesariamente su aceptación por parte la Organización de las Naciones Unidas.

La mayor parte de la región del Trópico de Cochabamba es predominantemente plana a ondulada con elevados índices de precipitación pluvial. Debido a las condiciones climáticas y edafológicas de esta región, el manejo y las técnicas implementadas en la producción de los cultivos de coca difieren de las empleadas en la región de los Yungas de La Paz.

Imágenes satelitales con diferente nivel de detalle que muestran la interpretación de cultivos de coca de tamaño de un cato (40 x 40 m) en las poblaciones de San Benito y Esmeralda en el Municipio de Puerto Villarroel.

Fotografías que caracterizan los cultivos de coca en la región del Trópico de Cochabamba

En la región del Trópico de Cochabamba, el relieve topográfico es predominantemente plano a ligeramente ondulado.

Es frecuente encontrar parcelas de coca rodeadas de grandes extensiones de cultivos alternativos que diversifican la producción agrícola en la zona (población 16 de Julio, Municipio Puerto Villarroel; Mayo 2015).

Las parcelas de coca son implementadas en forma regular de 40x40m, abarcando una superficie de 1.600 m2. Estas parcelas se denominan "catos" de coca.

En la foto se observa un cato de coca rodeado por plantas de banano (población Alto Ilibulo, Municipio Villa Tunari; Mayo 2015).

Vista aérea que muestra varias parcelas de coca de forma regular (población Bravos, Municipio Entre Ríos; Mayo 2015).

Las plantaciones de coca en esta región presentan un mayor grado de desarrollo que en los Yungas de La Paz, alcanzando 2,5 m de altura. Su tallo es leñoso con abundante masa foliar (población Monterrey, Municipio Puerto Villarroel; Noviembre 2013).

La cosecha de las hojas de coca se realiza de forma manual hoja por hoja y se acopian en "saquillos plásticos" (población Siglo XX, Municipio Puerto Villarroel; Noviembre 2013).

El proceso de secado de las hojas de coca se realiza esparciendo las mismas sobre superficies como carpas, lonas o plásticos que se extienden sobre el suelo. Durante este proceso, las hojas deben removerse para un secado homogéneo (población Mariscal Sucre Bajo, Municipio Villa Tunari; Agosto 2013).

1.2.4. Cultivo de coca en Areas Protegidas

En Bolivia existen 22 Áreas Protegidas (APs), totalizando una superficie de 170.700 km2, que representan aproximadamente el 16% del territorio nacional. En el proceso de cuantificación de cultivos de coca en el país se han identificado seis Áreas Protegidas afectadas con cultivos de coca. La ley 1008 prohíbe el cultivo de coca en estas áreas y la erradicación es forzosa.

Tabla 6. Áreas Protegidas de Bolivia afectadas con cultivos de coca

Nombre de Área protegida Categoría
Isiboro Sécure Parque Nacional y Territorio Indígena
Carrasco Parque Nacional
Amboró Parque Nacional y Área Natural de Manejo Integrado
Apolobamba Área Natural de Manejo Integrado Nacional
Cotapata Parque Nacional y Área Natural de Manejo Integrado
Madidi Parque Nacional y Área Natural de Manejo Integrado

Fuente: SERNAP

En 2014, la superficie de cultivos de coca en Áreas Protegidas (APs) donde este cultivo no es permitido es de 214 ha. Este hecho se debe al proceso de saneamiento de la zona denominada "Polígono 7" llevado a cabo por el Instituto Nacional de Reforma Agraria (INRA) |15| en el Territorio Indígena y Parque Nacional Isiboro Sécure y a la delimitación de la denominada "Línea Roja" en el Parque Nacional Carrasco establecida para evitar nuevos asentamientos al interior de este parque |16|.

Tabla 7. Cuantificación de cultivos de coca en Áreas Protegidas donde este cultivo no es permitido, 2014 (ha) |17|

Área 2014
Carrasco 127
Cotapata 28
Amboró 17
Apolobamba 15
Isiboro Securé 15
Madidi 13
Total dentro APs 214
Fuera de APs 20.264
Total redondeado 20.400

Fuente: UNODC- VDSSC

En 2014 el Área Protegida que presenta la mayor superficie de cultivos de coca es el Parque Nacional Carrasco, con 127 ha. El cultivo en las otras Áreas Protegidas representa una fracción poco significativa.

Gráfico 9. Distribución del cultivo de coca en Áreas Protegidas 2014

Fuente: UNODC

Mapa 5. Cultivo de coca en áreas protegidas en Bolivia, 2014


Haga click para ampliar el mapa

Fuente: Límites de áreas protegidas y "Lineas Rojas" proporcionados por el Viceministerio de Defensa Social y Sustancias Controladas
Los límites y nombres mostrados así como los términos utilizados en este mapa no reflejan necesariamente su aceptación por parte la Organización de las Naciones Unidas.

1.3. RENDIMIENTO Y PRODUCCION DE HOJA DE COCA

Como base para los cálculos de rendimiento y producción, se emplearon los resultados del Estudio de "Productividad Media de la Hoja de Coca en Bolivia" (EPMHCB), elaborado por el Estado Plurinacional de Bolivia en 2010. Asimismo, se utilizaron los resultados del estudio de rendimiento realizado en los Yungas de La Paz por la UNODC en 2005 y la información de la operación "Breakthrough" realizada en el Trópico de Cochabamba en 1993.

1.3.1. Estimación del límite superior de la producción potencial de hoja de coca secada al sol

El rendimiento anual de hoja de coca secada al sol en la región de los Yungas de La Paz se estimó a partir del estudio de rendimiento realizado en 2005 por la UNODC de manera conjunta con la Unidad Académica Campesina (UAC) de Carmen Pampa de los Yungas de La Paz, institución dependiente de la Universidad Católica Boliviana. De acuerdo a este estudio, el rendimiento del cultivo de coca es de 1.305 kg/ha. Para el año 2014, la producción potencial de hoja de coca secada al sol en esta región se estima en 18.600 toneladas métricas.

El rendimiento anual de hoja de coca secada al sol en la región del Trópico de Cochabamba, de acuerdo con la información proporcionada en el documento "Operación Breakthrough" de la DEA (1993), es de 2.764 kg/ha. Utilizando este dato, se estima que la producción de hoja de coca alcanza 16.900 toneladas métricas.

Para las provincias del Norte de La Paz, se utilizó el factor de rendimiento correspondiente al estrato de alturas entre 1.000 y 2.000 msnm de los Yungas de La Paz, con lo cual se estima una producción potencial de 159 toneladas métricas (Tabla 8).

Tabla 8. Límite superior de la producción potencial de hoja de coca secada al sol para las regiones de monitoreo

Regiones productoras de coca Superficie cultivada con coca (ha)* Factor de Rendimiento (tm/ha/año) Producción potencial de hoja de coca secada al sol (tm)**
Yungas de La Paz 14.200 1,305 |18| 18.600
Trópico de Cochabamba 6.100 2,764 |19| 16.900
Norte La Paz 130 1,250 |20| 159
Total redondeado 20.400 - 35.700

* La superficie cultivada con coca fue redondeada a la centena.
** La producción potencial de hoja de coca fue calculada en base a los datos exactos de superficie y posteriormente redondeada a la centena.
Fuente: UNODC

De acuerdo a los factores de rendimiento utilizados en los informes de monitoreo de coca 2005-2012, se estimó el límite superior de la producción potencial de hoja de coca secada al sol en los Yungas de La Paz, Trópico de Cochabamba y provincias del Norte de La Paz en 35.700 toneladas métricas.

1.3.2. Estimación del límite inferior de la producción potencial de hoja de coca secada al sol

En la zona de los Yungas de La Paz el rendimiento anual promedio a partir del EPMHCB es de 1,137 tm/ha. Utilizando este dato la producción potencial de hoja de coca secada al sol se estima en 16.200 toneladas métricas.

Sin embargo, se observó que en esta región los rendimientos han variado significativamente desde el año en que fueron estimados. Esto se debe principalmente al abandono de parcelas de coca en la zona tradicional de producción de este cultivo y la migración a nuevas zonas donde los suelos poseen mejores condiciones de fertilidad y presentan una mayor productividad.

De acuerdo con el EPMHCB, en la zona de Apolo (Norte de la Paz) el rendimiento promedio es de 1,037 tm/ha. Utilizando este dato la producción de hoja de coca secada al sol se estima en 130 toneladas métricas.

En la región del Trópico de Cochabamba el rendimiento es menos variable, este hecho se debe principalmente a que existe una mayor homogeneidad en aspectos topográficos. El rendimiento anual promedio de la zona es de 2,047 tm/ha, por lo que se estima una producción potencial de 12.500 toneladas métricas (Tabla 9).

Tabla 9. Límite inferior de la producción potencial de hoja de coca secada al sol para las regiones de monitoreo

Regiones productoras de coca Superficie cultivada con coca (ha)* Factor de rendimiento (tm/ha/año) Producción potencial de hoja de coca secada al sol (tm)**
Yungas -Caranavi 14.200 1,137 |21| 16.200
Trópico de Cochabamba 6.100 2,047 |21| 12.500
Apolo (Norte de La Paz) 130 1,037 |21| 130
Total Redondeado 20.400 - 28.800

* La superficie cultivada con coca fue redondeada a la centena.
** La producción potencial de hoja de coca fue calculada en base a los datos exactos de superficie y posteriormente redondeada a la centena.
Fuente: UNODC - CONALTID

Con base en los factores de rendimiento del Estudio de "Productividad Media de la Hoja de Coca en Bolivia", se estimó el límite inferior de la producción potencial de hoja de coca secada al sol en 28.800 tm.

1.3.3. Estimación de la producción potencial de hoja de coca secada al sol en Bolivia |22|

Tomando en cuenta la normativa nacional en cuanto a la cualificación de las zonas de producción de hoja de coca, se determinó distribuir las 12.000 hectáreas permitidas por dicha ley en función a la superficie cultivada con coca en las tres regiones monitoreadas, donde se aplicaron los rendimientos del EPMHCB excepto para los Yungas de La Paz, que tomó el rendimiento del estudio realizado por la UNODC en 2005 debido a la evidencia de un mayor rendimiento en esta región. Para las restantes 8.400 hectáreas, de las cuales 2.500 hectáreas corresponden al Trópico de Cochabamba, 5.800 a los Yungas de La Paz y 50 al Norte de La Paz, se utilizaron los rendimientos de la Operación "Breakthrough" y de la UNODC, respectivamente. La estimación de la producción de hoja de coca secada al sol en Bolivia es la suma de la producción en las zonas reguladas por la ley 1008 (12.000 hectáreas) y en las áreas restantes (8.400 hectáreas).

Para fines comparativos, se realizó una estimación de la producción potencial del año 2013, utilizando los cálculos definidos para las tres regiones. Como resultado de un análisis comparativo de los años 2013 y 2014 se estimó un decremento del 12% en la producción potencial, de 37.800 a 33.100 tm como se muestra en la Tabla 10.

Tabla 10. Estimación de la producción potencial de hoja de coca secada al sol en las tres regiones de monitoreo (tm)

Región de monitoreo Límite Superior (UNODC)* Límite Inferior (EPMHCB)* Producción Potencial Estimada* Cambio 2013-2014
2013 2014 2013 2014 2013 2014
Yungas de La Paz 20.500 18.600 17.900 16.200 20.500 18.600 -9%
Trópico de Cochabamba 19.600 16.900 14.500 12.500 17.000 14.400 -15%
Norte de La Paz 290 159 240 130 260 140 -46%
Total Redondeado 40.400 35.700 32.600 28.800 37.800 33.100 -12%

* La producción potencial de hoja de coca fue calculada en base a los datos exactos de superficie y posteriormente redondeada a la centena.
Fuente: UNODC - Secretaria de Coordinación CONALTID

1.4. COMERCIALIZACIÓN Y PRECIOS DE HOJA DE COCA

En Bolivia, los procesos de circulación, transporte y comercialización de la hoja de coca en su estado natural son controlados y fiscalizados por la Dirección General de la Hoja de Coca e Industrialización (DIGCOIN), que es la máxima instancia que autoriza y supervisa la circulación de los volúmenes y registra los precios de la hoja de coca que se comercializa en los mercados legales de Villa Fátima en la ciudad de La Paz y Sacaba en la ciudad de Cochabamba.

DIGCOIN es una Dirección dentro de la estructura del Viceministerio de Coca y Desarrollo Integral (VCDI), cuyas funciones se enmarcan en las disposiciones establecidas por el Reglamento de Circulación y Comercialización de la Hoja de Coca en estado natural.

En 2014, DIGCOIN registró en los mercados autorizados una comercialización total de 19.797 toneladas métricas de hoja de coca, cifra que representa un 3,4% adicional a la cantidad registrada en 2013, que fue de 19.149 tm. El volumen registrado de hoja de coca comercializada a nivel nacional es el más alto desde 2004 y mantuvo una tendencia estable en el periodo 2008-2014 con pequeñas variaciones entre los años 2011 y 2012 (Gráfico 10).

Gráfico 10. Producción y comercialización de hoja de coca a nivel nacional, 2004-2014 |23|

Fuente: Estadística DIGCOIN-UNODC

La Tabla 11 muestra que de un total de 19.797 tm hoja de coca registrada por DIGCOIN en 2014, el 93% fue comercializado en el mercado de Villa Fátima del Departamento de La Paz. El restante 7% se comercializó en el mercado de Sacaba del Departamento de Cochabamba. El mayor movimiento comercial de hoja de coca en los mercados autorizados del país (68,6%) es generado por los comerciantes minoristas, seguido por los productores minoristas (del productor al consumidor) en los puntos de venta directa (30,6%) y las otras formas de comercialización de la hoja de coca, trueque e industrialización (0,6 y 0,1%, respectivamente).

Tabla 11. Formas y volúmenes de comercialización de hoja de coca autorizada en 2014 (tm)

Formas de Comercialización DIGCOIN Mercados Legales
La Paz Cochabamba Total Porcentaje
Comerciantes Minoristas 12.570 1.018 13.588 68,6%
Productores Minoristas (Venta Directa) 5.810 246 6.057 30,6%
Trueques 51 73 125 0,6%
Provisión para industrialización 27 0,6 28 0,1%
Totales 18.459 1.338 19.797 100%
Porcentaje 93% 7% 100%

Fuente: Estadística DIGCOIN-UNODC

El comerciante minorista es aquella persona registrada y acreditada en DIGCOIN que cuenta con un puesto de venta autorizado por el ente regulador dentro de su jurisdicción para la comercialización de hoja de coca en su estado natural. El productor minorista es toda persona debidamente acreditada por DIGCOIN y que comercializa directamente su producción en estado natural al por menor directamente al consumidor.

El trueque es una modalidad de comercialización tradicional y ancestral, donde la hoja de coca es intercambiada en su estado natural por otro bien o producto. Esta forma de comercialización se realiza en ferias o directamente con los productores campesinos, artesanales y demás consumidores legales.

La provisión de hoja de coca para la industrialización es una forma de uso y destino como materia prima para las industrias farmacéuticas, para estudios de investigación y/u otras acreditadas conforme a la normativa vigente.

Tabla 12. Precios mensuales de hoja de coca comercializada en mercados autorizados en 2014

Mes Mercado de Sacaba (Cochabamba) Mercado de Villa Fátima (La Paz) Promedio anual ponderado
Bs/kg USD/kg Cantidad comercializada (tm) Bs/kg USD/kg Cantidad comercializada (tm) Bs/kg USD/kg
Enero 51 7,3 115 49 7,0 1.578 49 7,0
Febrero 46 6,7 103 44 6,3 1.494 44 6,3
Marzo 64 9,2 84 50 7,2 1.529 51 7,3
Abril 62 8,9 119 61 8,8 1.539 61 8,8
Mayo 60 8,6 113 59 8,5 1.523 59 8,5
Junio 57 8,2 137 59 8,5 1.542 59 8,5
Julio 60 8,6 99 62 8,9 1.530 62 8,8
Agosto 73 10,5 72 62 8,9 1.358 62 8,9
Septiembre 75 10,8 115 64 9,2 1.366 65 9,3
Octubre 71 10,1 132 62 8,9 1.659 62 9,0
Noviembre 73 10,5 94 71 10,1 1.663 71 10,2
Diciembre 42 6,0 156 49 7,0 1.678 48 6,9
Promedio 61 8,8 - 57 8,3 - 58 8,3
Total - 1.338 - 18.459 - -

Tipo de cambio según BCB: 6,96 Bs/USD. Fecha: 23/06/2015
Fuente: Estadística DIGCOIN-UNODC

En 2014, el precio nominal promedio de la hoja de coca comercializada en los mercados de Villa Fátima y de Sacaba asciende a 8,3 USD/kg y 8,8 USD/kg respectivamente |24|, lo que representa un incremento de 6% en ambos casos. El precio nominal promedio ponderado de un kilogramo de hoja de coca en ambos mercados es de 8,3 USD (58 Bs), como se muestra en la Tabla 12.

Comparando el costo por kilogramo de hoja de coca a lo largo del año para ambos mercados -Villa Fátima y Sacaba, se observa que existió un incremento en el precio durante el periodo de agosto a noviembre. Esta tendencia se explica por la temporada seca que reduce la producción de hoja de coca.

Según información reportada por DIGCOIN, la cantidad comercializada de hoja de coca en el mercado de Sacaba se redujo de 1.377 tm en 2013 a 1.338 tm en 2014, una leve reducción del 3%. Al contrario, la cantidad comercializada en el mercado de Villa Fátima se incrementó de 17.772 tm en 2013 a 18.459 tm en 2014, un incremento del 4% (Tabla 12).

Tabla 13. Precios promedio de hoja de coca en mercados autorizados, 2013-2014

Mercado 2013 2014 Cambio 2013-2014
Bs/kg USD/kg Bs/kg USD/kg
Precio Promedio en el Mercado de Sacaba (Cochabamba) 54 7,8 61 8,8 13%
Precio Promedio en el Mercado de Villa Fátima (La Paz) 54 7,8 57 8,3 5%
Precio Promedio nacional ponderado de acuerdo a la cantidad vendida 54 7,8 58 8,3 6%

Tipo de cambio según BCB: 6,96 Bs/USD. Fecha: 23/06/2015
Fuente: Estadística DIGCOIN-UNODC

1.4.1. Comercialización de hoja de coca por departamento

En el periodo 2004-2014, las estadísticas registradas por DIGCOIN muestran que el volumen comercializado de hoja de coca a nivel nacional se incrementó en un 66,1% de 11.916 a 19.797 tm (Tabla 14). En este mismo periodo el Departamento de Santa Cruz continuó siendo el mayor comercializador de hoja de coca a nivel nacional, seguido de los departamentos de Tarija, Cochabamba, Potosí y Oruro.

Tabla 14. Comercialización de hoja de coca por departamento, 2004-2014 (tm)

Departamento 2004 2005 2006 2007 2008 2009 2010 2011 2012 2013 2014 Cambio 2013-2014 Cambio 2004-2014
Santa Cruz 4.480,7 4.480,7 4.629,0 4.773,6 4.705,0 7.213,0 7.153,6 6.871,5 6.988,0 7.325,8 7.628,1 4,1% 70,2%
La Paz 1.426,8 1.532,1 1.415,1 4.435,7 5.446,7 1.674,0 1.515,9 1.277,1 1.141,0 1.157,8 1.132,9 -2,2% -20,6%
Cochabamba 1.402,0 1.352,3 1.640,8 2.266,6 3.505,3 3.298,0 3.016,8 2.695,2 2.361,0 2.505,6 2.462,8 -1,7% 75,7%
Beni 236,2 217,6 245,8 277,9 279,3 658,0 577,3 518,2 534,0 576,2 661,2 14,8% 180,0%
Oruro 590,6 691,1 775,4 781,2 793,0 1.154,0 1.235,9 1.195,6 1.364,0 1.436,8 1.599,2 11,3% 170,8%
Pando 17,4 46,3 44,6 35,8 39,4 68,0 70,7 76,6 84,0 91,3 98,1 7,5% 464,6%
Tarija 1.737,6 2.084,2 2.204,4 2.230,5 2.254,3 2.726,0 2.802,9 2.934,9 3.087,0 3.186,5 3.330,3 4,5% 91,7%
Potosí 1.422,0 1.459,7 1.588,4 1.623,8 1.622,6 1.933,0 2.050,3 2.075,1 2.098,0 2.073,5 2.060,9 -0,6% 44,9%
Chuquisaca 602,9 671,8 685,4 680,5 688,6 744,0 753,3 751,5 779,0 795,6 824,0 3,6% 36,7%
Total 11.916 12.536 13.229 17.106 19.334 19.468 19.177 18.396 18.436 19.149 19.797,6 3,4% 66,1%

Fuente: Estadística DIGCOIN-UNODC

Según DIGCOIN, la comercialización de hoja de coca en el país se incrementó en 3,4%, de 19.149 tm en 2013 a 19.797 tm en 2014. A nivel de departamentos, Cochabamba, La Paz y Potosí presentan una leve disminución del 1,7%, 2,2% y 0,6% respectivamente en la comercialización de hoja de coca. En los restantes departamentos la comercialización de hoja de coca experimentó un incremento (Tabla 14).

De acuerdo a la información de comercialización de la Tabla 14, a nivel general existe una marcada demanda de hoja de coca para el "akullicu" (masticado) en los departamentos de Santa Cruz, Tarija y Cochabamba. Esto se debe principalmente a una mayor demanda de los consumidores que realizan actividades de agricultura, ganadería, caza, industria manufacturera, construcción y transporte. Asimismo, se observa que en el Departamento de Tarija se ha registrado una creciente demanda de hoja de coca para su comercialización en las poblaciones fronterizas de Yacuiba y Bermejo en la frontera Bolivia-Argentina |25|.

El mapa 6 muestra la distribución de la comercialización de hoja de coca en 2014 por departamento. Santa Cruz y Tarija son los departamentos que comercializan la mayor cantidad de hoja de coca a nivel nacional con el 39% y 17%, seguido de los departamentos de Cochabamba, Potosí y Oruro con el 12%, 10% y 8%.

Mapa 6. Comerzialización de la hoja de coca en Bolivia, 2014


Haga click para ampliar el mapa

Fuente: Oficina de las Naciones Unidas contra la Droga y el Delito (UNODC) y Gobierno del Estado Plurinacional de Bolivia.
Los límites y nombres mostrados así como los términos utilizados en este mapa no reflejan necesariamente su aceptación por parte la Organización de las Naciones Unidas.

1.4.2. Evolución de los precios nominales promedio y estimación del valor de la producción de hoja de coca

En 2014, el precio nominal promedio de la hoja de coca en los mercados autorizados de Villa Fátima y de Sacaba se incrementó de 7,8 a 8,3 USD/kg y de 7,8 a 8,8 USD/kg en relación a 2013, respectivamente (Gráfico 11).

La evolución de los precios nominales de hoja de coca en los mercados autorizados muestra una tendencia creciente durante el periodo 2004-2014. El precio de hoja de coca en el mercado de Villa Fátima se incrementó de 4,4 USD/kg en 2004 a 8,3 USD/kg en 2014 (89%). En el mercado de Sacaba el precio de hoja de coca presentó un incremento del 125%, de 3,9 USD/kg en 2004 a 8,8 USD/kg en 2014.

Gráfico 11. Evolución de los precios nominales de hoja de coca en los mercados autorizados 2004-2014

Fuente: Estadística DIGCOIN-UNODC

1.4.3. Estimación del valor de la hoja de coca en Bolivia

Para la estimación del valor total de la hoja de coca se utilizaron los resultados de la producción potencial de hoja de coca secada al sol a nivel nacional (Acápite 1.3 Rendimiento).

La estimación del valor total de la producción de la hoja de coca se realizó multiplicando el precio promedio ponderado de los mercados autorizados (Villa Fátima del Departamento de La Paz y Sacaba del Departamento de Cochabamba) por la cantidad de la producción potencial de hoja de coca en las respectivas regiones.

La Tabla 15 muestra la relación entre la producción estimada de hoja de coca y su valor en la economía del país, asumiendo que toda la hoja de coca sea comercializada en los mercados autorizados. El valor total se estima en USD 282 millones, que representan el 0,9% del PIB |26| del país (USD 32,8 mil millones) y 8,8% del PIB del sector agrícola (USD 3,2 mil millones).

Tabla 15. Estimación del valor de la producción estimada de hoja de coca en las regiones de monitoreo considerando únicamente precios de mercados autorizados 2014

Mercados/Regiones Precio promedio en los mercados autorizados (USD/kg) Producción estimada de hoja de coca (tm) Valor total de la hoja de coca (USD)
Villa Fátima/ Yungas y Provincias del Norte de La Paz 8,30 18.740 155.542.000
Sacaba/ Trópico de Cochabamba 8,80 14.400 126.720.000
Total redondeado 33.100 282.262.000

Fuente: DIGCOIN-UNODC

2. RACIONALIZACIÓN/ERRADICACIÓN DEL CULTIVO DE COCA EN BOLIVIA

El Gobierno del Estado Plurinacional de Bolivia ha mostrado en los últimos años su compromiso con la comunidad nacional e internacional para reducir el problema de drogas en el país. En este marco se elaboró la Estrategia de Lucha contra el Narcotráfico y Reducción de Cultivos Excedentarios de Coca 2011-2015 (ELCNYRCEC), la cual se basa en tres pilares: reducción de la oferta, reducción de la demanda y reducción de cultivos excedentarios de coca. El tercer pilar plantea como metas: estabilizar la superficie de cultivos de coca en 20.000 ha, a través de la definición y delimitación de zonas de producción y erradicación de cultivos de coca en zonas prohibidas, en el marco del respeto pleno a los Derechos Humanos.

Asimismo, de acuerdo a los objetivos de reducción de cultivos de coca excedentaria establecidos en la ELCNYRCEC, la racionalización está orientada a establecer normas y mecanismos de regulación y control social de la hoja de coca, para evitar el incremento de la producción y el desvío de los excedentes comerciables hacia actividades ilícitas. Su implementación contempla la participación o acuerdo voluntario de los productores de coca para la reducción de la superficie cultivada. La erradicación forzosa se ejecuta en parques nacionales y en áreas donde el cultivo de coca no es permitido.

El Comando Estratégico Operacional "Tte. Gironda" (CEO) es la instancia responsable de la racionalización/erradicación de cultivos de coca. Desde 2014 ha implementado una estrategia de trabajo que permite un mejor control territorial. Para ello, ha incrementado de 20 a 25 los Grupos de Trabajo (GG.TT.), que han sido desplegados a las zonas de producción de coca excedentaria.

El Gráfico 12 muestra la relación entre la superficie racionalizada/erradicada y la superficie de cultivos de coca a nivel nacional, donde se destaca que en el periodo 2008-2011 la superficie de cultivos de coca racionalizada/erradicada registró un incremento de 5.483 ha a 10.509 ha, un incremento del 92%, posteriormente la tendencia se mantuvo relativamente estable alcanzando 11.144 ha en 2014.

También se observa que en el periodo 2010-2014, la superficie de cultivos de coca disminuyó de 31.000 a 20.400 ha respectivamente, una reducción porcentual de 34%. Este logro se debe al constante esfuerzo de las tareas de racionalización/erradicación llevadas por el Gobierno de Bolivia y al abandono de parcelas antiguas de cultivos de coca en la Zona Tradicional de los Yungas de La Paz. También las instituciones involucradas en el control de cultivos de coca han mejorado sus capacidades tecnológicas para el registro de los cultivos de coca, así como la gestión de la información para las tareas de racionalización/erradicación y los mecanismos de control social.

Gráfico 12. Racionalización/erradicación del cultivo de coca en Bolivia y superficie cultivada, 2004-2014

Fuente: DIGPROCOCA - UNODC

2.1. RACIONALIZACION/ERRADICACION DEL CULTIVO DE COCA EN LAS REGIONES DEL TRÓPICO DE COCHABAMBA Y YUNGAS DE LA PAZ

La superficie racionalizada/erradicada de la región del Trópico de Cochabamba presentó un incremento poco significativo de 0,2%, de 7.406,46 ha en 2013 a 7.423,35 ha en 2014. En la región de los Yungas de La Paz, la superficie racionalizada/erradicada disminuyó de 3.470,84 ha en 2013 a 3.194,04 ha en 2014, un decremento del 8% (Gráfico 13).

También se observa que la tendencia de la racionalización/erradicación en la región del Trópico de Cochabamba durante el periodo 2008-2012, presentó un incremento de 5.118 a 8.223 ha, lo que representa un incremento de 60,7%. Sin embargo, desde 2012 a 2014 se registró una disminución moderada de 8.223 a 7.423 ha, lo que representa un decremento de 9,7%.

Para la región de los Yungas de La Paz la superficie racionalizada/erradicada durante el periodo 2007-2013, muestra un incremento sostenido de 300 a 3.470,8 ha, mientras que el año 2014 se registró una leve disminución.

Gráfico 13. Racionalización/erradicación anual del cultivo de coca en Bolivia a nivel regional, 2004-2014

Fuente: DIGPROCOCA

De acuerdo con la serie de datos de racionalización/erradicación a nivel regional, se observa que estas tareas se desarrollan con mayor intensidad en la región del Trópico de Cochabamba, debido a que en dicha región existe un mayor control de los cultivos excedentarios de coca.

Los mapas 7 y 8 muestran las zonas de racionalización/erradicación de cultivos de coca para las regiones de monitoreo: Yungas de la Paz, Trópico de Cochabamba y provincias del Norte de La Paz. También muestra la relación de la densidad de los cultivos de coca en 2014. En 2014, las tareas de racionalización/erradicación se realizaron en aquellas zonas donde no se intervino en 2013.

En las regiones del Trópico de Cochabamba y las provincias del Norte de La Paz se muestra que las zonas de racionalización/erradicación se distribuyen en gran parte del área de monitoreo de cultivos de coca. Estas presentan disminuciones significativas en la superficie cultivada con coca (ver mapas 7 y 8). En la región de los Yungas de La Paz las tareas de racionalización/erradicación fueron menos intensas, pero con un alto impacto en la superficie cultivada de coca con respecto al año anterior (ver mapa 8).

Mapa 7. Zonas de racionalización/erradicación de cultivos de coca en la región del Trópico de Cochabamba, 2014


Haga click para ampliar el mapa

Fuente: Oficina de las Naciones Unidas contra la Droga y el Delito (UNODC) y Gobierno del Estado Plurinacional de Bolivia.
Los límites y nombres mostrados así como los términos utilizados en este mapa no reflejan necesariamente su aceptación por parte la Organización de las Naciones Unidas.

Mapa 8. Zonas de racionalización/erradicación de cultivos de coca en las regiones de los Yungas y Norte de La Paz, 2014


Haga click para ampliar el mapa

Fuente: Oficina de las Naciones Unidas contra la Droga y el Delito (UNODC) y Gobierno del Estado Plurinacional de Bolivia.
Los límites y nombres mostrados así como los términos utilizados en este mapa no reflejan necesariamente su aceptación por parte la Organización de las Naciones Unidas.

Fotografías que muestran el proceso de racionalización/erradicación manual de cultivos de coca excedentaria
(Fotografías izq. UNODC; Fotografías der. UDESTRO, 2014)

Campamento base del CEO en Charía para trabajos de racionalización/erradicación, ubicado en los Yungas de La Paz. Helicóptero "Jatun Puma" trasladando personal para cumplir con las actividades de racionalización/erradicación en el Trópico de Cochabamba.
Trabajo manual de racionalización/erradicación de una parcela de coca de los Yungas de La Paz. Trabajos de medición del cultivo de coca, realizado por los técnicos de UDESTRO en el Trópico de Cochabamba.
Trabajos de racionalización/erradicación de un cultivo de coca en terrenos de pendiente en los Yungas de La Paz. Trabajos de racionalización/erradicación de un cultivo de coca en el Trópico de Cochabamba.

Polígonos de cultivos de coca delimitados en imágenes de satélite de alta resolución espacial que muestran la reducción de cultivos de coca en la población Barbarito del Municipio de La Asunta de los Yungas de La Paz.

Polígonos de cultivos de coca delimitados sobre imágenes de satélite de alta resolución espacial que muestran la reducción de cultivos de coca en la población Valle Hermoso 4 del Municipio de Shinahota del Trópico de Cochabamba.

2.2. ERRADICACIÓN DE ALMÁCIGOS DE COCA

En 2014, DIGPROCOCA reportó la erradicación de 6.371 m2 de almácigos de coca a nivel nacional, ésta cifra es la menor cantidad de superficie erradicada en el periodo 2004-2014, representando una disminución de aproximadamente 91% respecto a 2007 donde se presentó el mayor volumen de erradicación de almácigos. De manera similar en el periodo 2011-2014, la erradicación de almácigos |27| muestra un claro decremento de 44.383 m2 a 6.371 m2 representando una disminución de aproximadamente 86%, como se muestra en el Gráfico 14.

Gráfico 14. Erradicación anual de almácigos en Bolivia, 2004-2014

Fuente: DIGPROCOCA

Fotografía de plantines de coca en el Trópico de Cochabamba
(Fotografías UDESTRO, 2014)

2.3. INCAUTACIONES DE HOJA DE COCA Y SUSTANCIAS CONTROLADAS

La Dirección General de Fuerza Especial de Lucha Contra el Narcotráfico (FELCN) es un organismo especializado de la Policía Boliviana dependiente del Viceministerio de Defensa Social y Sustancias Controladas (VDSSC), que tiene como función realizar la interdicción al tráfico ilícito de sustancias controladas, y en este marco realizar la incautación de las mismas.

En 2014, esta institución incautó 582 toneladas métricas de hoja de coca. Este dato refleja un incremento del 22% en comparación al año 2013 cuyo valor alcanzó a 476 tm.

Las incautaciones de hoja de coca a nivel departamental con respecto a 2013, como se observa en la Tabla 16, han disminuido en cinco departamentos: Chuquisaca, Potosí, Tarija, Santa Cruz y Cochabamba, con -100%, -61%, -41%, -31% y -14%, respectivamente. En los departamentos de Pando, Beni, La Paz y Oruro se registraron incrementos del 1.364%, 349%, 60% y 36% respectivamente. En el Departamento de Pando, aunque la variación porcentual es elevada, en términos absolutos no es significativa en comparación a departamentos como La Paz o Cochabamba.

Tabla 16. Incautación de hoja de coca por departamento, 2004-2014 (kg)

DPTO 2004 2005 2006 2007 2008 2009 2010 2011 2012 2013 2014 Cambio 2013-2014
La Paz 66.396 172.331 197.854 315.463 196.829 290.394 322.013 172.134 204.585 221.330 353.671 60%
Cochabamba 37.748 591.803 1.030.834 1.203.767 1.628.706 1.031.999 540.816 347.538 291.431 192.460 165.156 -14%
Santa Cruz 30.441 68.508 52.018 130.703 155.464 161.244 78.027 48.896 219.573 26.170 18.008 -31%
Tarija 10.183 16.499 19.604 11.843 21.030 20.081 37.457 7.077 1.422 4.750 2.794 -41%
Oruro 6.120 24.814 21.913 24.393 34.075 45.674 7.076 21.746 17.877 29.120 39.752 36%
Potosí 1.942 1.509 4.010 4.999 7.149 5.764 2.655 1.034 232 1.810 702 -61%
Chuquisaca 1.448 3.229 11.780 7.013 8.444 3.924 20.875 1.053 1.148 20 0 -100%
Beni 904 7.525 4.778 6.768 13.076 14.959 6.058 3.843 3.536 240 1.078 349%
Pando 0 50 271 686 50 0 58 0 79 70 1.025 1.364%
Total 155.182 886.268 1.343.062 1.705.636 2.064.823 1.574.041 1.015.035 603.319 739.884 475.970 582.186 22%

Fuente: FELCN

El Gráfico 15 muestra que las incautaciones de hoja de coca a nivel nacional mantienen una tendencia ascendente desde 2004, alcanzando un valor de 2.065 toneladas métricas en 2008. A partir de 2009 la tendencia es decreciente, alcanzando en 2014 un valor de 582 tm.

Gráfico 15. Incautación de hoja de coca en Bolivia, 2004-2014

Fuente: FELCN

El Gráfico 16 muestra los porcentajes de hoja de coca incautada en los principales departamentos del país en 2014. El departamento con mayor cantidad de hoja de coca incautada es La Paz con el 61%, seguido por Cochabamba con 28% y Santa Cruz con el 3%.

Gráfico 16. Incautación de hoja de coca en los principales departamentos de Bolivia, 2014

Fuente: FELCN - UNODC

El Gráfico 17 muestra los niveles de incautación de hoja de coca en los principales departamentos del país durante el periodo 2004-2014. Durante ese periodo, el Departamento de Cochabamba muestra la mayor cantidad de hoja incautada, a nivel nacional alcanzando un valor máximo de 1.629 tm en 2008.

Gráfico 17. Incautación de hoja de coca por departamentos del eje central de Bolivia, 2004-2014

Fuente: FELCN - UNODC

Las incautaciones de sustancias controladas a nivel nacional se muestran en la Tabla 17. El volumen incautado de cocaína base ha disminuido en 11% en 2014 en comparación a 2013, mientras que las incautaciones de clorhidrato de cocaína y de marihuana se incrementaron en 158 y 126% respectivamente en relación al 2013.

Tabla 17. Incautación de cocaína y marihuana en Bolivia, 2004-2014 (kg)

Producto 2004 2005 2006 2007 2008 2009 2010 2011 2012 2013 2014 Cambio 2013-2014
Cocaína base 8.189 10.152 12.779 14.991 21.641 21.970 25.714 28.352 32.134 20.400 18.258 -11%
Clorhidrato de cocaína 531 1.300 1.309 2.923 7.246 4.922 3.390 5.614 4.175 1.580 4.084 158%
Marihuana 28.200 34.560 125.360 423.780 1.112.590 1.937.410 1.073.330 382.200 407.430 76.4 60 173.030 126%

Fuente: FELCN

El Gráfico 18 muestra las tendencias de los volúmenes incautados de cocaína base y clorhidrato de cocaína durante el periodo 2004-2014. Las incautaciones de cocaína base muestran una tendencia creciente hasta el año 2012, de 8 tm el 2004 a 32 tm en 2012, mientras que entre 2013 y 2014 la tendencia es descendente. Por otra parte, las incautaciones de clorhidrato de cocaína revelan una tendencia variable, alcanzando su punto más alto el año 2008, cuando se incautaron más de 7 tm.

Gráfico 18. Incautación de cocaína en Bolivia en tm 2004-2014

Fuente: FELCN

En 2014, el Departamento de Santa Cruz es donde se incautó la mayor cantidad de cocaína base y clorhidrato de cocaína (Gráfico 19). El Departamento de Chuquisaca es el segundo con mayor cantidad de incautaciones de clorhidrato de cocaína, seguido por el Departamento de Beni con 462 y 205 kg respectivamente.

Gráfico 19. Incautación de cocaína base y clorhidrato de cocaína por departamentos, 2014

Producto Santa Cruz Cochabamba Beni La Paz Otros Total
Cocaína base (kg) 8.135 4.257 2.432 2.980 1.993 18.258
Producto Santa Cruz Chuquisaca Beni Otros Total
Clorhidrato de cocaína (kg) 2.952 462 206 464 4.084

Fuente: FELCN

Las incautaciones de sustancias precursoras químicas sólidas y liquidas a nivel nacional disminuyeron en un 30% y 20% respectivamente en comparación al 2013 (Tabla 18).

En Bolivia, los controles e interdicciones de sustancias químicas precursoras son realizadas por el Grupo de Investigación de Sustancias Químicas (GISUQ) y la Dirección General de Sustancias Controladas (DGSC).

Tabla 18. Incautación de sustancias químicas, 2004-2014

Sustancias químicas 2004 2005 2006 2007 2008 2009 2010 2011 2012 2013 2014 Cambio 2013-2014
Sólidas (kg) 1.672.740 312.300 323.280 653.390 443.770 871.710 963.820 747.212 1.281.284 900.390 631.112 -30%
Líquidas (lts) 678.790 583.490 1.352.150 1.435.420 1.390.810 1.578.680 2.400.270 2.634.906 1.896.684 2.053.670 1.640.323 -20%

Fuente: FELCN

La tendencia en la destrucción de fábricas de cocaína, de laboratorios de cristalización de cocaína y de reciclaje de sustancias químicas |28| hasta 2014 ha sido creciente en algunos años, como se muestra en los gráficos 20 y 21. La FELCN en 2014 ha destruido 5.306 fábricas de producción de cocaína, un 11% menos que en 2013 (Gráfico 20). Los operativos de destrucción mayormente fueron llevados a cabo en los departamentos de Santa Cruz y Cochabamba.

A nivel nacional, 74 laboratorios de cristalización de cocaína fueron destruidos, de los cuales el 92% se realizaron en el Departamento de Santa Cruz. Asimismo se destruyeron 58 laboratorios de reciclaje de sustancias químicas, registrándose un incremento del 10% y 16% en comparación al 2013 (Gráfico 21).

Gráfico 20. Destrucción de fábricas de cocaína 2004-2014

Fuente: FELCN

Gráfico 21. Destrucción de laboratorios de cristalización y reciclaje, 2004-2014

Fuente: FELCN

3. METODOLOGÍA PARA LA CUANTIFICACIÓN DE CULTIVOS DE COCA

3.1. IMÁGENES SATELITALES

La cuantificación de cultivos de coca se ha llevado a cabo mediante la interpretación visual de imágenes satelitales de alta resolución espacial. Dicha interpretación ha sido apoyada por misiones aéreas y terrestres de verificación en campo.

Para la región de los Yungas y Norte de La Paz se obtuvieron imágenes satelitales Ikonos y Pleiades que cubren aproximadamente un 85% del área de monitoreo. De igual manera, para la región del Trópico de Cochabamba se han adquirido imágenes satelitales Ikonos, Pleiades, Spot y Worldview, cubriendo cerca del 99% del área requerida.

Gráfico 22. Cobertura de imágenes satelitales en el Departamento de La Paz, 2014

Fuente: UNODC

Fuente: UNODC

Región Provincia Municipio
Yungas de La Paz Sud Yungas Chulumani
La Asunta
Irupana
Yanacachi
Nor Yungas Coroico
Coripata
Caranavi Caranavi
Región Provincia Municipio
Norte de La Paz Franz Tamayo Apolo
Bautista Saavedra Charazani
Muñecas Ayata

Gráfico 23. Cobertura de imágenes satelitales en el Trópico de Cochabamba, 2014

Departamento Provincia Municipio
Cochabamba Chapare Villa Tunari
Carrasco Chimoré
Puerto Villarroel
Entre Ríos
Totora
Pojo
Tiraque Tiraque
Shinaota
*Ichilo Yapacani

* La provincia Ichilo pertenece al Departamento de Santa Cruz
Fuente: UNODC

Para la región de los Yungas de La Paz, el proyecto adquirió imágenes satelitales correspondientes al periodo agosto - noviembre de 2014, y para las provincias del Norte de La Paz del periodo marzo - mayo de 2015. Para el Trópico de Cochabamba las imágenes satelitales pertenecen al periodo agosto - noviembre de 2014 y parte del área central corresponde al mes de marzo de 2015. La incidencia máxima permitida de nubes en las imágenes satelitales fue de 15%. La siguiente tabla detalla las imágenes satelitales adquiridas por el proyecto en el periodo de monitoreo.

Tabla 19. Imágenes satelitales utilizadas para el monitoreo 2014

Región Sensor Resolución spacial Resolución espectral Área total (km2)
Yungas de La Paz Ikonos-GeoEye 1 m Rojo, Verde, Azul + Infrarrojo cercano + pancromático 2.354
Pleiades 0,5 m Rojo, Verde, Azul + Infrarrojo cercano + pancromático 197
Trópico de Cochabamba Ikonos-GeoEye 1 m Rojo, Verde, Azul + Infrarrojo cercano + pancromático 651
Pleiades 0,5 m Rojo, Verde, Azul + Infrarrojo cercano + pancromático 3.520
Spot 1,5 m Rojo, Verde, Azul + Infrarrojo cercano + pancromático 3.551
Worldview 0,8 m Rojo, Verde, Azul + Infrarrojo cercano + pancromático 278
Norte de La Paz Pleiades 0.5 m 0.5 m Rojo, Verde, Azul + Infrarrojo cercano + pancromático 327
Total de imágenes adquiridas 10.878

Fuente: UNODC

Para las áreas sin imágenes satelitales se ha procedido a la verificación de cultivos de coca mediante la utilización de insumos de campo como: fotografías georeferenciadas aéreas y terrestre (PixPoint |29|) y puntos de control (Waypoint |30|). También se ha considerado la información sobre puntos de racionalización/erradicación proporcionados por el Gobierno de Bolivia para el trabajo de gabinete. En sitios donde no se contaba con imágenes satelitales y datos de verificación de campo se ha mantenido los polígonos de coca del año anterior, excluyendo aquellos polígonos que coinciden con puntos de racionalización/erradicación.

El área sin imágenes de satélite de los Yungas y Norte de La Paz se cuantificó en 2.665 ha de cultivos de coca. De igual manera, para la región del Trópico de Cochabamba el área sin cobertura de imágenes satelitales se reportó en 257 ha.

El Gráfico 24 muestra los contornos de imágenes satelitales 2013 y 2014 de las regiones Yungas y provincias del Norte de La Paz que permite apreciar las áreas con cultivos de coca sin cobertura de imagen satelital de los dos últimos periodos. En la región del Trópico de Cochabamba el área sin cobertura de imágenes satelitales es poco representativa.

Gráfico 24. Imágenes satelitales de los Yungas y provincias del Norte de La Paz adquiridas en 2013-2014

Fuente: UNODC

3.1.1. Procesamiento de imágenes satelitales

a) Composición de bandas

Una imagen de satélite en formato digital está conformada por distintas bandas espectrales, las cuales presentan características visuales. La unión de estas bandas permite generar una imagen multiespectral que puede ser visualizada en diferentes combinaciones de bandas que reflejan diferentes colores.

Gráfico 25. Composición de bandas (R,G,B y NIR)

b) Fusión de una imagen multiespectral y una banda pancromática

El proceso de fusión se realiza con una banda pancromática de alta resolución espacial y una imagen multiespectral de menor resolución espacial, obteniéndose una imagen a color de 1 metro de resolución espacial. El método de fusión de imágenes que se utilizó fue "Brovery Transformaron".

Gráfico 26. Fusión de imágenes satelitales

c) Generación de imágenes ortorectificadas

El proceso de ortorectificación corrige las variaciones verticales y horizontales del terreno. De esta manera se pueden realizar mediciones precisas sobre la imagen utilizando un Modelo Digital de Elevaciones (MDE), puntos de control (GCPs) y los parámetros de corrección interna de la imagen denominados Coeficientes Polinomiales Racionales (RPC o RPB).

d) Generación de mosaicos ortorectificados

Una vez terminado el proceso de ortorectificación se procede a la generación de uno o varios mosaicos de imágenes satelitales con un volumen de datos apropiado para su manipulación durante el proceso de interpretación de cultivos de coca.

Flujo Metodológico - Procesamiento de Imágenes de Satélite


Haga click para ampliar

3.2. CLAVES DE INTERPRETACIÓN

Ejemplo de clave de interpretación para cultivos de coca, Provincia Sud Yungas (Yungas de La Paz)

UBICACIÓN Municipio de La Asunta, Sindicato Tajma
ELEVACIÓN 1500 - 2000 msnm
ETAPA DE DESARROLLO DEL CULTIVO DE COCA Coca madura
ELEMENTO DE INTERPRETACIÓN DESCRIPCIÓNEN LA IMAGEN LOCALIZACIÓN DE LA IMAGEN CON PIXPOINTTERRESTRE
FORMA Polígono irregular
TAMAÑO Superficie de 0,70 ha (mayor al área de un cato |31|)
TONO/COLOR Presenta tres tonalidades: verde claro con machas de color café, café con manchas plomas y finalmente verde oscuro con manchas de color plomo y café.
TEXTURA Media
ASOCIACIÓN Con algunos árboles
PATRÓN Agrupación de parcelas irregulares
CONTEXTO Cerca del camino vecinal, circundada por otras parcelas de coca y árboles
OBSERVACIÓN Ninguna

IMAGEN IKONOS, ESCALA 1:3000
Combinación de bandas espectrales: 3,2,1
PIXPOINT TERRESTRE

Ejemplo de clave de interpretación para cultivos de coca, Provincia Carrasco (Trópico de Cochabamba)

UBICACIÓN Municipio de Ivirgarzama, Sindicato San Pablo
ELEVACIÓN 200 - 500 msnm
ETAPA DE DESARROLLO DEL CULTIVO DE COCA Coca madura
ELEMENTO DE INTERPRETACIÓN DESCRIPCIÓNEN LA IMAGEN LOCALIZACIÓN DE LA IMAGEN CON PIXPOINTAÉREO
FORMA Polígono regular
TAMAÑO Superficie de 0,17 ha (aproximadamente un cato |32|)
TONO/COLOR Verde con manchas de color oscuro
TEXTURA Media
ASOCIACIÓN Ninguna
PATRÓN Tamaño y forma de un cato
CONTEXTO Circundada por otras parcelas de coca y árboles
OBSERVACIÓN Ninguna

IMAGEN IKONOS, ESCALA 1:3000
Combinación de bandas espectrales: 3,2,1
PIXPOINT AÉREO

3.3. VERIFICACIÓN EN CAMPO

La verificación de campo consiste en confirmar in-situ la existencia de cultivos de coca identificados de manera preliminar en gabinete, permitiendo la identificación precisa de aquellos cultivos de coca que registraron un nivel de incertidumbre en la interpretación preliminar, así como la identificación de nuevas parcelas de coca.

Durante trece años de monitoreo, el Proyecto BOL/F57 ha obtenido un gran número de datos de verificación de campo, iniciando el año 2002 en los Yungas de La Paz, y desde el 2003 ha extendido sus capacidades al Trópico de Cochabamba y provincias del Norte de La Paz.

Las misiones de verificación terrestres y aéreas realizadas en las regiones de monitoreo de cultivos de coca han mantenido una estrecha coordinación con los técnicos del Viceministerio de Defensa Social y Sustancias Controladas (VDSSC), la Dirección General de Desarrollo Integral de las Regiones Productoras de coca (DIGPROCOCA) y el Comando Estratégico Operacional "Tte. Gironda" (CEO).

Las misiones de verificación en campo fueron planificadas en coordinación con el personal técnico de las instituciones del Gobierno del Estado Plurinacional de Bolivia, quienes facilitaron el acceso a las parcelas de coca y brindaron seguridad al personal de la UNODC durante los recorridos terrestres en las diferentes zonas de monitoreo.

En 2011 se evaluó la precisión de los resultados alcanzados en el monitoreo de cultivos de coca 2010, tomando como base los polígonos de coca interpretados por el Proyecto BOL/F57. Los resultados de la interpretación de cultivos de coca mostraron una alta precisión, debido a que las estimaciones de los errores de comisión, omisión y medición registran rangos entre 12 y 15% que se compensan parcial o completamente.

Para el monitoreo 2014, en el Trópico de Cochabamba se realizó una misión aérea recorriendo una longitud aproximada de 3.225 km en 18 horas de sobrevuelo, utilizando helicópteros de los Diablos Rojos de la Fuerza Aérea Boliviana para obtener fotografías georeferenciadas. El tiempo de vuelo fue un 25% menor en comparación con años anteriores, en los que se realizaron itinerarios de 30 horas de vuelo. El plan de vuelo fue elaborado en gabinete tomando como referencia las áreas de mayor densidad de cultivos de coca, priorizando las áreas cubiertas por imágenes satelitales SPOT de menor resolución espacial (1,5 m) y sitios donde se llevaron a cabo trabajos de racionalización/erradicación por parte del Gobierno de Bolivia.

En los Yungas de La Paz se realizaron 3 misiones terrestres en los municipios de La Asunta, Caranavi, Chulumani, Coripata y Coroico, donde se obtuvieron fotografías georeferenciadas y puntos de control de campo de las parcelas de coca que registraban un nivel de incertidumbre durante el proceso de interpretación. Asimismo se validó la interpretación visual utilizando la técnica de verificación en tiempo real, en la cual se visualizan imágenes satelitales y parcelas de coca en una computadora portátil vinculada a un GPS navegador siguiendo la ruta de recorrido en campo. Los trabajos de verificación realizados han permitido obtener un alto nivel de precisión en la cuantificación de cultivos de coca.

Uso de PixPoint en gabinete para identificar los cultivos de coca en el área de monitoreo de los Yungas de La Paz (Municipio de La Asunta) y del Trópico de Cochabamba (Municipio de Puerto Villarroel)

Registro de un punto de control de campo de una parcela de coca, en el Municipio de Chulumani

Mapa 9. Imágenes satelitales y rutas de verificación en las regiones de los Yungas y Norte de La Paz, 2014


Haga click para ampliar imagen

Fuente: Oficina de las Naciones Unidas contra la Droga y el Delito (UNODC) y Gobierno del Estado Plurinacional de Bolivia.
Los límites y nombres mostrados así como los términos utilizados en este mapa no reflejan necesariamente su aceptación por parte la Organización de las Naciones Unidas.

Mapa 10. Imágenes satelitales y rutas de verificación en la región del Trópico de Cochabamba


Haga click para ampliar imagen

Fuente: Oficina de las Naciones Unidas contra la Droga y el Delito (UNODC) y Gobierno del Estado Plurinacional de Bolivia.
Los límites y nombres mostrados así como los términos utilizados en este mapa no reflejan necesariamente su aceptación por parte la Organización de las Naciones Unidas.

3.4. INTERPRETACIÓN VISUAL DE CULTIVOS DE COCA

La metodología de monitoreo utiliza como base imágenes satelitales de alta resolución espacial, además de tecnologías de Pixpoint, tiempo real, puntos de control en campo (Waypoint) y claves de interpretación, las cuales permiten al intérprete una identificación y cuantificación precisa y efectiva de los cultivos de coca sobre las imágenes satelitales.

La interpretación visual consiste en la identificación de parcelas con cultivos de coca en los mosaicos de imágenes satelitales ortorectificados mediante el empleo de software especializado.

En la interpretación visual el intérprete ajusta la escala de la imagen en un rango definido entre 1:3.000 y 1:1.500. Para ello utiliza "Claves de Interpretación" |33| que permiten establecer patrones visuales de similitud para una mejor discriminación al momento de su identificación. Para este fin se tomaron en cuenta características como: el color, el tono, la forma, la textura, entre otros.

Los insumos obtenidos en campo como las fotografías georeferenciadas (PixPoint), puntos de control terrestre (Waypoint) y verificación en tiempo real ayudan a evidenciar la existencia del cultivo de coca en el sitio de verificación. Otro insumo importante que se utiliza como referencia en la interpretación de cultivos de coca son los datos de racionalización/erradicación proporcionados por el Gobierno del Estado Plurinacional de Bolivia. |34|

Una vez obtenida una cuantificación preliminar de los cultivos de coca, se procede a una etapa de control de calidad, en la cual se realiza la revisión y control de los polígonos digitalizados por distintos interpretes en cada área asignada. De esta manera se obtiene una digitalización homogénea de cultivos de coca en toda el área de trabajo. El flujograma de la página 71 muestra en detalle todo el proceso de interpretación y control de calidad que se lleva a cabo durante el trabajo de gabinete.

Imágenes de satélite con diferentes tipos de resolución espacial que ofrecen un nivel de detalle apropiado para la interpretación visual de cultivos de coca.

Orto-Imagen Pleiades de 0,5 m de resolución espacial en color verdadero con polígonos de coca, en el Municipio de Puerto Villarroel, localidad de San Benito del Trópico de Cochabamba.

Orto-Imagen Ikonos de 1 m de resolución espacial en color verdadero con polígonos de coca, en el Municipio de la Asunta, localidad de Illimani en los Yungas de La Paz.

Orto-imagen Pleiades de 0,5 m de resolución espacial con polígonos de coca en cercanías de la población Ryuyo en la Provincia de Franz Tamayo Tamayo de la región de las provincias del Norte de La Paz.

Flujograma de la metodología de interpretación y revisión de cultivos de coca


Haga click para ampliar

Flujo Metodológico - Interpretación de Cultivos de Coca


Haga click para ampliar

4. COORDINACIÓN INTERINSTITUCIONAL PARA EL MONITOREO DE CULTIVOS DE COCA


Haga click para ampliar el organigrama

4.1. FUNCIONES DE LAS INSTITUCIONES INVOLUCRADAS EN EL MONITOREO DE CULTIVOS DE COCA

Las contrapartes del Proyecto BOL/F57 son: el Viceministerio de Defensa Social y Sustancias Controladas (VDSSC) y el Viceministerio de Coca y Desarrollo Integral (VCDI).

El Estado Plurinacional de Bolivia a través de sus instituciones apoya al Proyecto BOL/F57 con helicópteros y pilotos para la realización de sobrevuelos de verificación de cultivos de coca en la región del Trópico de Cochabamba y con técnicos de campo para misiones terrestres conjuntas en la región de los Yungas y Norte de La Paz.

Para cumplir con las misiones de campo, las instituciones del Estado Plurinacional de Bolivia que participan de manera coordinada son: VDSSC, VCDI, DIGPROCOCA, UDESY, UDESTRO, UELICN y CEO en el marco de sus atribuciones y con personal profesional y técnico.

Las misiones de verificación aérea y terrestre son actividades de suma importancia en el monitoreo de cultivos de coca, pues contribuyen a mejorar la precisión de los resultados de la cuantificación. Los resultados son reportados en el Informe de Monitoreo de Cultivos de Coca, que presenta anualmente la Oficina de las Naciones Unidas contra la Droga y el Delito.

El trabajo coordinado entre instituciones permite llevar a cabo la cuantificación de cultivos de coca generando información muy valiosa para las instituciones involucradas en el control de estos cultivos. Esta información se constituye en el referente a nivel nacional e internacional.

Las funciones de las instituciones involucradas en el monitoreo de cultivos de coca se detalla a continuación:

Nombre de la institución: Viceministerio de Defensa Social y Sustancias Controladas (VDSSC)
Dependencia: Ministerio de Gobierno
Funciones que desempeña: Las atribuciones del Viceministerio de Defensa Social y Sustancias Controladas, designadas en el DS 29894, art. 36 en el marco de las competencias asignadas a nivel central por la Constitución Política del Estado, son las siguientes:

  • Proponer, desarrollar y aplicar políticas, leyes, reglamentos e instructivos para la lucha contra el tráfico ilícito de sustancias controladas.
  • Registrar, coordinar y verificar el transporte, destino, uso de precursores y sustancias químicas.
  • Vigilar el cumplimiento de las normas nacionales y convenios internacionales sobre la lucha contra el narcotráfico.
  • Proporcionar información y apoyo técnico al Consejo Nacional contra el Tráfico Ilícito de Drogas - CONALTID.
  • Por delegación del Ministro, coordinar con los organismos de la comunidad internacional la prevención y el tráfico ilícito de drogas.
  • Proponer ajustes normativos en la legislación contra el narcotráfico.

Nombre de la institución: Unidad Ejecutora de Lucha Integral Contra el Narcotráfico (UELICN)
Dependencia: Ministerio de Gobierno
Funciones que desempeña: Esta entidad es la encargada de administrar los recursos asignados a la lucha integral contra el narcotráfico, tanto en interdicción con la FELCN como en la reducción de coca excedentaria con el CEO, proporcionando apoyo logístico necesario para la lucha contra el narcotráfico de ambas Fuerzas de Tarea y de los Grupos Especiales que coadyuva en esta labor.

Nombre de la institución: Viceministerio de Coca y Desarrollo Integral (VCDI)
Dependencia: Ministerio de Desarrollo Rural y Tierras
Funciones que desempeña: Promover el Desarrollo Integral con Coca, la revalorización, industrialización y exportación de la hoja de coca y sus derivados, en el marco de la concertación y paz social, enmarcados en la Agenda Patriótica 2025.
Implementar la Estrategia Nacional de Desarrollo Integral con Coca, en las zonas productoras de la hoja de coca, zonas excedentarias, de alto riesgo y expulsoras de población, en coordinación con el Concejo Nacional de Revalorización, Producción, Comercialización e Industrialización de la Hoja de Coca (CONCOCA), apoyados en el control social - comunitario, como instrumento de las organizaciones, para alcanzar este objetivo.

Nombre de la institución: Dirección General de la Hoja de Coca e Industrialización (DIGCOIN)
Dependencia: Viceministerio de Coca y Desarrollo Integral
Funciones que desempeña: Controlar todos los sistemas y mecanismos de circulación y comercialización de la hoja de coca en su estado natural, a través de mecanismos de inspección y verificación, al mismo tiempo promover políticas, planes, programas y proyectos de revalorización e industrial de la hoja de coca en el Estado Plurinacional de Bolivia.

  • Comercialización: Promover políticas y mecanismos de control y fiscalización de comercialización de la hoja de coca en su estado natural desde las zonas de producción hasta los mercados legales y de estas hacia los destinos finales a nivel nacional dando cumplimiento a la normativa legal vigente, impidiendo el desvío ilegal de la hoja de coca.
  • Industrialización: Promover políticas, normas, planes, programas y proyectos de revalorización e industrialización de la hoja de coca, apoyando a las diferentes entidades públicas y privadas en sus emprendimientos.

Nombre de la institución: Dirección General de Desarrollo Integral de las Regiones Productoras de Coca (DIGPROCOCA) y sus dos unidades UDESY y UDESTRO
Dependencia: Viceministerio de Coca y Desarrollo Integral
Funciones que desempeña: Promover la implementación de la Estrategia de Desarrollo Integral y sustentable en las zonas productoras de coca del Trópico de Cochabamba y los Yungas de La Paz, estableciendo las condiciones para el desarrollo integral, económico y social de las áreas de cultivo de la hoja de coca, zonas excedentarias, expulsoras y de riesgo, brindando el apoyo en la reducción y erradicación de los cultivos excedentarios o ilícitos mediante la mensura y procesos de concertación para la racionalización o erradicación de cultivos.

  • Contribuir a la implementación de las políticas de control y erradicación de coca excedentaria con concertación bajo la Estrategia Nacional de Desarrollo Integral con Coca.
  • Promover el Desarrollo Integral Económico - Social de las zonas productoras de la hoja de coca en los Yungas de La Paz y el Trópico de Cochabamba, con la implementación de Obras de Impacto Inmediato en beneficio de productores que se acojan a la racionalización como resultado de la concertación entre UDESY o UDESTRO y las organizaciones sociales.

Nombre de la institución: Comando Estratégico Operacional "Tte. Gironda" (CEO)
Dependencia: Comando en Jefe de las FF.AA. del Estado y como órgano ejecutor inmediato del Viceministerio de Defensa Social y Sustancias Controladas en la racionalización y erradicación de plantaciones de coca excedentaria en el territorio del Estado Plurinacional de Bolivia.
Funciones que desempeña: El Comando Estratégico Operacional es una unidad militar, policial y civil, con participación de componentes de las tres fuerzas, realiza las tareas de racionalización y erradicación de plantaciones de coca excedentaria en las zonas del Trópico de Cochabamba, Yungas y Norte de La Paz, sin descartar otras zonas dentro el territorio de Bolivia. Trabaja en el pilar de la estrategia de Lucha contra el Narcotráfico y Reducción de cultivos excedentarios de coca en el marco del diálogo y concertación, considerando el respeto a los derechos humanos así como el respeto al medio ambiente.
El CEO trabaja con los Comandos de la FTC "CHAPARE", FTC "YUNGAS" y Batallón de Transportes II, con 22 Grupos de Tarea conformados por personal Militar de Cuadros, Soldados, Marineros del Ejército, Fuerza Aérea Boliviana, Armada Boliviana, unidades especializadas (Diablos Azules, Diablos Rojos, Diablos Negros, Batallón de Transportes II y aviación del ejército a requerimiento), Policía Boliviana, DIGPROCOCA, y el apoyo logístico a cargo de la Unidad Ejecutora de Lucha Integral Contra el Narcotráfico en coordinación con el Viceministerio de Defensa Social y Sustancias Controladas.
Asimismo el CEO realiza el Comando y Control de las operaciones a fin de fortalecerla capacidad de erradicación y racionalización de cultivos excedentarios de coca planificando operaciones en todo el Territorio del Estado Plurinacional de Bolivia a fin de coadyuvar en el cumplimiento de las políticas de Estado enmarcados a los convenios internacionales.

Nombre de la institución: Dirección General de la Fuerza Especial de Lucha Contra el Narcotráfico (FELCN)
Dependencia: Viceministerio de Defensa Social y Sustancias Controladas
Funciones que desempeña: La FELCN es el organismo encargado de la represión e interdicción del tráfico ilícito de sustancias controladas, la investigación, prevención, interdicción, represión del desvío de sustancias y precursores químicos controlados utilizados en la elaboración de drogas ilícitas, investigación de delitos de legitimación de ganancias ilícitas y delitos conexos en el marco de la ley, el respeto de los derechos humanos y prevención del medio ambiente.
Tiene como propósito alcanzar óptimos resultados en la prevención, interdicción, represión del narcotráfico y actividades tipificadas en la Ley N° 1008, además de las disposiciones legales relacionadas y de asegurar el cumplimiento de las políticas y estrategias estatales como gubernamentales, relacionadas a la lucha contra el narcotráfico.

5. IMPACTO A NIVEL NACIONAL DEL MONITOREO DE CULTIVOS DE COCA

La información precisa y actualizada de la superficie cultivada con coca a nivel nacional permite al Gobierno del Estado Plurinacional de Bolivia definir políticas concertadas de racionalización con los productores de estos cultivos, como también la implementación de políticas de erradicación forzosa de cultivos de coca en zonas de no expansión y en áreas protegidas.

Los resultados del Informe de Monitoreo de Cultivos de Coca son considerados una fuente oficial y confiable de información para la Comunidad Internacional, que refleja los esfuerzos en el control de estos cultivos y el cumplimiento de los convenios internacionales sobre la lucha contra el narcotráfico por parte del Gobierno del Estado Plurinacional de Bolivia.

Las instituciones gubernamentales que se benefician con la información de cuantificación de cultivos de coca generada por el Proyecto BOL/F57 de la Oficina de la UNODC son: Viceministerio de Defensa Social y Sustancias Controladas (VDSSC), la Secretaría Técnica del CONALTID, el Viceministerio de Coca y Desarrollo Integral (VCDI). Estas instituciones utilizan esta información para la planificación de tareas de racionalización/erradicación del cultivo de coca y en la definición de los límites de restricción de expansión de las áreas productoras de este cultivo.

Por otra parte, el proyecto imparte cursos de capacitación al personal técnico de las Unidades de Desarrollo Económico Social de los Yungas de La Paz y del Trópico de Cochabamba UDESY y UDESTRO, entidades dependientes del Viceministerio de Coca y Desarrollo Integral, en la temática de Sistemas de Información Geográfica, Teledetección y Sistemas de Posicionamiento Global y en la generación de mapas cartográficos y temáticos para diferentes aplicaciones.

Además el proyecto a través del componente ambiental, ha generado información biofísica, socioeconómica e institucional a nivel municipal para la región de los Yungas de La Paz, la cual sirve de base para definir políticas sectoriales con las que los municipios puede planificar su desarrollo con temas relacionados a: medio ambiente, aptitud de uso de suelos, educación, salud, actividades económicas, comunicación y transporte. Adicionalmente esta información es utilizada para el fortalecimiento institucional principalmente de las Organizaciones Territoriales de Base (OTB's).

6. DESAFÍOS HACIA EL FUTURO

Para contribuir y mejorar el monitoreo de cultivos de coca durante los próximos años la UNODC propone realizar las actividades siguientes:

  • Realizar un nuevo estudio de rendimiento del cultivo de coca en las regiones productoras de este cultivo para estimar la producción de hoja de coca secada al sol. Es importante que este estudio sea realizado de manera conjunta entre la UNODC y el Gobierno de Bolivia.
  • Realizar el estudio sobre la eficiencia coca-cocaína, que permitirá conocer el potencial de producción de cocaína en Bolivia. Aunque el Gobierno del Estado Plurinacional de Bolivia ha manifestado que su ordenamiento legal no le permite llevar a cabo este estudio, la UNODC considera necesario encontrar los mecanismos que permitan su realización.
  • Realizar reportes bianuales con información confiable y actualizada del primer semestre del año sobre la cantidad y ubicación geográfica de cultivos de coca en zonas específicas.
  • Monitorear los principales cultivos de desarrollo integral localizados en los Yungas de La Paz y el Trópico de Cochabamba con el objetivo de proporcionar información actualizada y precisa sobre estos cultivos.
  • Efectuar misiones de exploración en campo para identificar nuevas áreas de cultivos de coca en el territorio nacional.
[Fuente: Oficina de las Naciones Unidas contra la Droga y el Delito, Estado Plurinacional de Bolivia, La Paz, ago15]


ABREVIACIONES

APs Áreas Protegidas
ADEPCOCA Asociación Departamental de Coca de La Paz
BS Bolivianos (Moneda nacional)
CEO Comando Estratégico Operacional "Tte. Gironda"
CONALTID Consejo Nacional de Lucha Contra el Tráfico Ilícito de Drogas
DEA Drug Enforcement Administration
DIGCOIN Dirección General de la Hoja de Coca e Industrialización
DIGPROCOCA Dirección General de Desarrollo Integral de las Regiones Productoras de Coca
DGSC Dirección General de Sustancias Controladas
EPMHCB Estudio de Productividad Media de la Hoja de Coca en Bolivia
EDHC-B Estudio Integral de la Demanda Legal de la Hoja de Coca en Bolivia
ELCNYRCEC Estrategia de Lucha Contra el Narcotráfico y Reducción de Cultivos Excedentarios de Coca
FELCN Fuerza Especial de Lucha Contra el Narcotráfico
FTC Fuerza de Tarea Conjunta
GISUQ Grupo de Investigación de Sustancias Químicas
GPS Sistema de Posicionamiento Global
HA Hectáreas
INRA Instituto Nacional de Reforma Agraria
KG Kilogramos
OTB Organización Territorial de Base
PIB Producto Interno Bruto
PMCI Programa de Monitoreo de Cultivos Ilícitos
SERNAP Servicio Nacional de Áreas Protegidas
SIG Sistema de Información Geográfica
TIPNIS Territorio Indígena y Parque Nacional Isiboro Sécure
TM Toneladas Métricas
UDESTRO Unidad de Desarrollo Económico y Social del Trópico de Cochabamba
UDESY Unidad de Desarrollo Económico y Social de los Yungas de La Paz
UELICN Unidad Ejecutora de Lucha Integral Contra el Narcotráfico
UNODC Oficina de las Naciones Unidas Contra la Droga y el Delito
UAC Unidad Académica Campesina
USD Dólares Americanos (Moneda extranjera)
VCDI Viceministerio de Coca y Desarrollo Integral
VDSSC Viceministerio de Defensa Social y Sustancias Controladas


Notas:

1. En el Informe de Monitoreo de Cultivos de Coca 2013 se ha considerado el límite del Polígono 7 al interior del Territorio Indígena y Parque Nacional Isiboro Sécure. Asimismo en 2014 se ha incluido la delimitación de la Línea Roja en el Parque Nacional Carrasco. Por esta razón, la superficie de cultivos de coca entre 2013 y 2014 no es comparable. Los cultivos que no fueron cuantificados en Áreas Protegidas por la nueva delimitación, forman parte de los cultivos de coca a nivel nacional. [Volver]

2. Reglamento de Ley 1008 sobre Régimen de la Coca y Sustancias Controladas Decreto Supremo 22099 de 1988. [Volver]

3. Los cálculos del rendimiento anual de hoja de coca se basaron en los estudios realizados por la DEA en 1993, la UNODC el 2005 y el de "Productividad Media de la Hoja de Coca en Bolivia" realizado en 2010. [Volver]

4. La producción potencial de hoja de coca secada al sol para el Trópico de Cochabamba y provincias del Norte de La Paz se calculó mediante una estimación puntual entre los límites inferior y superior de rendimiento anual y para los Yungas de La Paz la producción se estimó utilizando el límite superior. Para mayor detalle, véase pg. 36 del informe. [Volver]

5. Cálculos en base a información proporcionada por la Dirección General de la Hoja de Coca e Industrialización (DIGCOIN). [Volver]

6. Este valor fue calculado utilizando el precio nominal del mercado legal de la hoja de coca en Bolivia. [Volver]

7. Valor calculado a partir del PIB país 2013 y 2014 que asciende a USD 30,4 y 32,8 mil millones, respectivamente. [Volver]

8. Valor calculado a partir del PIB del sector agrícola 2013 y 2014 que asciende a USD 3,0 y 3,2 mil millones, respectivamente. [Volver]

9. Información proporcionada por el Viceministerio de Defensa Social y Sustancias Controladas (VDSSC) a través del Comando Estratégico Operacional "Tte. Gironda" (CEO). [Volver]

10. La Fuerza Especial de Lucha Contra el Narcotráfico (FELCN) es responsable de las incautaciones de hoja de coca y sustancias químicas desviadas al narcotráfico, cocaína base y clorhidrato de cocaína. [Volver]

11. Las cifras totales anuales están redondeadas a la centena. Por lo tanto, la suma de los valores parciales no necesariamente coincidirán con el valor total redondeado. [Volver]

12. La densidad de cultivos es la superficie de cultivos de coca en hectéreas que existe en un kilometro cuadrado. [Volver]

13. CONALTID, Estudio Integral de la Demanda Legal de la Hoja de Coca en Bolivia, 2013. [Volver]

14. Debido a la topografía accidentada de los Yungas y a la variación del ángulo de toma de las imágenes satelitales, existe un ligero desplazamiento de las parcelas de coca de la pasada y actual gestión. Este aspecto se minimiza al momento de realizar el proceso de ortorectificación. [Volver]

15. El saneaminento es el procedimiento técnico-jurídico transitorio destinado a regularizar y perfeccionar el derecho de propiedad agraria (Ley 1715 del servicio Nacional de Reforme Agraria, octubre de 1996). Información proporcionada por el VDSSC en 2014 en base a información del Instituto Nacional de Reforma Agraria (INRA) [Volver]

16. Información proporcionada por el VDSSC 2015 en base a disposición del Viceministerio de Medio Ambiente, Biodiversidad, Cambios Climáticos y de Gestión y Desarrollo Forestal y al Art. 5 del D.S. 22610 de septiembre de 1990. [Volver]

17. Debido a la delimitación del Parque Nacional Carrasco y del Territorio Indígena y Parque Nacional Isiboro Sécure, la superficie de cultivos de coca en APs en 2014 no es comparable con 2013. En 2014 solamente se tomaron en cuenta las áreas donde el cultivo de coca no es permitido dentro de APs. [Volver]

18. UNODC (2005) [Volver]

19. DEA (1993). Operación "Breakthrough" [Volver]

20. UNODC (2005) [Volver]

21. Secretaria de Coordinación de CONALTID (2013). Estudio de la Productividad Media de la Hoja de Coca en Bolivia. [Volver]

22. UNODC-Secretaria de Coordinación CONALTID. [Volver]

23. Producción calculada en base a los factores de rendimiento de los estudios de 1993 y 2005. [Volver]

24. La información sobre precios es recopilada por DIGCOIN. [Volver]

25. Estudio Integral de la Demanda Legal de la Hoja de Coca en Bolivia, CONALTID, 2013. [Volver]

26. Fuente: Instituto Nacional de Estadística, 2014. [Volver]

27. La destrucción de almácigos evita la implementación de nuevos cultivos y el replante en áreas racionalizadas/erradicadas. Esta actividad es realizada sin planificación previa y no forma parte de las tareas principales de erradicación. [Volver]

28. Laboratorios de reciclaje son laboratorios en los cuales se reciclan solventes utilizados en la fabricación de clorhidrato de cocaína. Generalmente se encuentran cercanos a los laboratorios de cristalización de clorhidrato de cocaína (FELCN, 2014) [Volver]

29. PixPoint: técnica mediante la cual se vincula una coordenada geográfica a una fotográfia digital. [Volver]

30. Waypoint: punto de control de campo con coordenadas obtenidas mediante receptores GPS que identifica un punto en el espacio. [Volver]

31. Para la región de los Yungas de La Paz, el cato tiene una superficie de 0,25 ha (50 x 50 m) y una forma cuadrada o rectangular. [Volver]

32. Para la región del Trópico de Cochabamba, el cato tiene una superficie de 0,16 ha (40 x 40 m) y una forma cuadrada o rectangular. [Volver]

33. El Proyecto BOL/F57 ha desarrollado claves de interpretación sobre imágenes de satélite para el monitoreo de cultivos de coca, apoyadas en la capacitación recibida en el taller sobre el desarrollo de Claves de Interpretación proporcionada por el Programa Global de Monitoreo de Cultivos Ilícitos en cooperación con la Universidad de Recursos Naturales y Ciencias Naturales Aplicadas (BOKU), de Viena-Austria. [Volver]

34. El Gobierno del Estado Plurinacional de Bolivia a través de la Dirección General de Desarrollo Integral de las Regiones Productoras de Coca (DIGPROCOCA) y sus unidades UDESY y UDESTRO, suministra al Proyecto BOL/F57 datos de racionalización/erradicación. [Volver]


Tienda Donaciones Radio Nizkor

Corruption and organized crime
small logoThis document has been published on 28Aug15 by the Equipo Nizkor and Derechos Human Rights. In accordance with Title 17 U.S.C. Section 107, this material is distributed without profit to those who have expressed a prior interest in receiving the included information for research and educational purposes.