EQUIPO NIZKOR
Información

DERECHOS

14feb12


Resolución del Juzgado Federal Nº 1 de Bahía Blanca por la que se sistematiza la organización naval en los llamados "vuelos de la muerte" y disponiendo inspección ocular


Índice:

Autos y vistos

Resultando

Considerando

CAPÍTULO I - LEGISLACIÓN ESPECIAL

  1. Decreto 1368 - Estado de Sitio
  2. Decreto "S" N° 261 - Operaciones Militares en Tucumán
  3. Decreto 2770 - Consejo de Seguridad Interna
  4. Decreto 2771 - Convenios Provinciales
  5. Decreto 2772 - Aniquilar

CAPÍTULO II - DIRECTIVAS ANTISUBVERSIVAS

  1. Directiva del Consejo de Defensa Nº 1/75 - Lucha contra la Subversión
  2. Directiva del Comandante General del Ejército 404/75:
  3. Plan del Ejército Contribuyente al Plan de Seguridad Nacional
  4. Procedimiento Operativo Normal (Pon) Nº 24/75 del Comandante de la Subzona 51 - Detención, Registro y Administración de Delincuentes Subversivos
  5. Orden Parcial Nº 405/76 - Reestructuración de Jurisdicciones y Adecuación Orgánica para Intensificar las Operaciones contra la Subversión
  6. Zonas y Subzonas y Áreas de Defensa del Ejército
  7. Directiva del Comandante de Operaciones Navales - Plan de Capacidades - Placintara CON 1/75 "S"

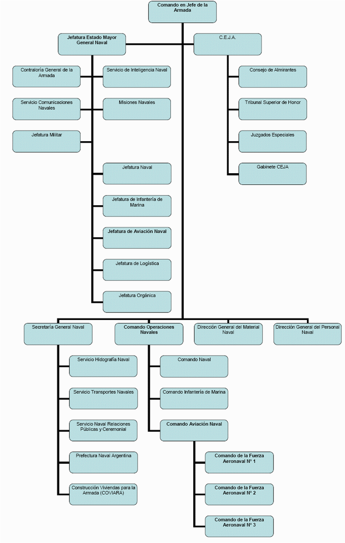
CAPÍTULO III - GRÁFICOS DE LA ARMADA ARGENTINA

  1. Armada Argentina
  2. Comando de Operaciones Navales
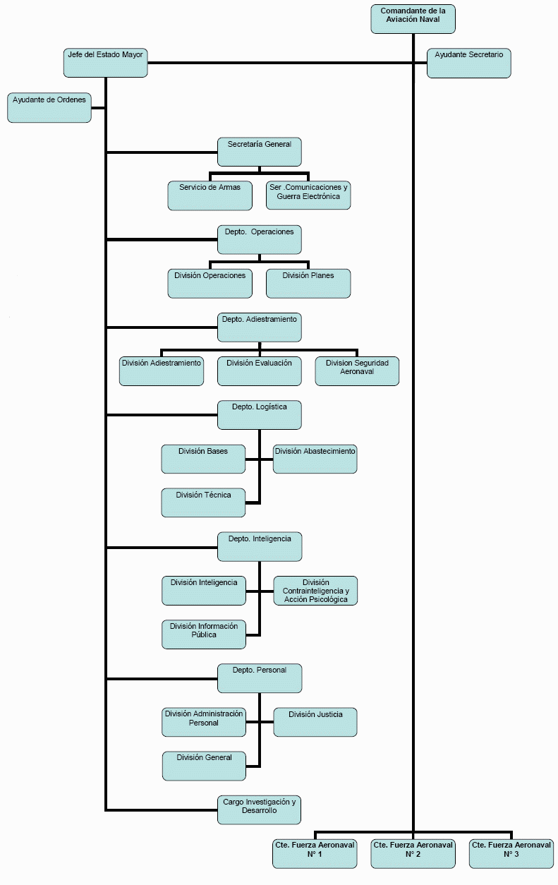
  3. Comando de la Aviación Naval
  4. Comando Fuerza Aeronaval
  5. Unidad Aeronaval
  6. Escuadrilla Aeronaval
  7. Aviación Naval en las Fuerzas de Tareas

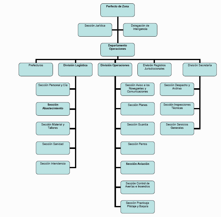
CAPÍTULO IV - PREFECTURA NAVAL ARGENTINA

  1. Estructura de la Prefectura Naval
  2. Subordinación de la Prefectura Naval Argentina a la Armada Argentina
  3. Diferencia entre control operacional y comando operacional
  4. Memorandos
  5. Gráfica de la Prefectura Naval Argentina
  6. Patrón de distribución de la Prefectura de Zonas
  7. Organización tipo de las Prefecturas de Zona
  8. Sección Aviación de la Prefectura de Zona
  9. Servicio de Inteligencia de Prefectura

CAPÍTULO V - CENTROS CLANDESTINOS DE DETENCIÓN

CAPÍTULO VI - APLICACIÓN DE LA DOCTRINA FRANCESA DE LA GUERRA CONTRAREVOLUCIONARIA

CAPÍTULO VII - RECONOCIMIENTO DE LOS JEFES DE LAS FUERZAS ARMADAS DE LA APLICACIÓN DE MÉTODOS ILEGÍTIMOS EN LA LUCHA ANTISUBVERSIVA

  1. Ejército Argentino (E.A.)
  2. Armada Argentina (A.R.A.)
  3. Fuerza Aérea Argentina (F.A.A)

CAPÍTULO VIII - VUELOS DE LA MUERTE

CAPÍTULO IX - ENTREVISTAS A SCILINGO SOBRE LOS VUELOS DE LA MUERTE REALIZADAS POR LA TELEVISIÓN ESPAÑOLA (TVE) EN 1996 Y 1997

CAPÍTULO X - ACTUACIÓN DE LOS CAPELLANES DE LA ARMADA EN LOS VUELOS DE LA MUERTE

CAPÍTULO XI - MUSEO DE LA AVIACIÓN NAVAL - EXHIBICIÓN DE LAS AERONAVES UTILIZADAS EN LOS VUELOS DE LA MUERTE

CAPÍTULO XII - SHORT SC.7 SKYVAN 3M-400

CAPÍTULO XIII - LOCKHEED L-188PF ELECTRA

CAPÍTULO XIV - LOCKHEED NEPTUNE SP-2H

CAPÍTULO XV - AEROSPATIALE AIO3 ALOUETTE III

CAPÍTULO XVI - GRUMMAN HU-16B ALBATROS

CAPÍTULO XVII - BEECHCRAFT C-45H EXPEDITOR

CAPÍTULO XVIII - SIKORSKY S-61D4 "SEA KING"

CAPÍTULO IXX - PILATUS PORTER PC-6-A

CAPÍTULO XX - DOUGLAS C-47 SKYTRAIN

CAPÍTULO XXI - DOUGLAS C54 SKYMASTER

CAPÍTULO XXII - VIDEOS FOTOGRAFÍAS Y ARCHIVOS DIGITALES

CAPÍTULO XXIII - HECHOS DE LA CAUSA E.S.M.A VINCULADOS A LA CAUSA 04/07

CAPÍTULO XXIV - HECHOS DE LA CAUSA 04/07 RELACIONADOS CON LOS VUELOS DE LA MUERTE

RESOLUTORIO


Poder Judicial de la Nación

Eduardo Tentoni
Juez Federal ad hoc

Bahía Blanca, 14 de febrero de 2012

AUTOS Y VISTOS

Para resolver, en mi carácter de Juez Federal ad hoc en la causa Nº 04/07 caratulada "Investigación de delitos de Lesa Humanidad (Armada Argentina)" en trámite ante el Juzgado Federal Nº 1 de Bahía Blanca, Secretaría de Derechos Humanos del Dr. Mario A. FERNÁNDEZ MORENO, el pedido formulado por la Excma. Cámara Federal de Apelaciones de Bahía Blanca (CFABB) en el Expediente N° 66.833 caratulado: "Juzgado Nacional en lo Criminal y Correccional Federal N° 12 s/ Solicita informe (uso aeronaves A.R.A o P.N.A en los denominados 'vuelos de la muerte')"

RESULTANDO

A través del Oficio N° 396/11 librado -y recepcionado- el 19/04/11 a fs. 16873/16873, la CFABB hace sabe que el Señor Juez Federal Dr. Sergio Gabriel TORRES -a cargo del Juzgado Nacional en Criminal y Correccional Federal N° 12, Secretaría N° 23 del Dr. Pablo YADAROLA- en la causa N° 14217/2003 caratulada "Escuela de Mecánica de la Armada: Delito de acción pública" solicita información:

    "…sobre toda causa en el marco de la cual existan denuncias o elementos probatorios relacionados al uso de aeronaves de la Armada Argentina o de la Prefectura Naval Argentina en los denominados "vuelos de la muerte" que tenían por objeto la eliminación de personas ilegalmente privadas de su libertad entre los años 1976 a 1983; debiéndose en caso afirmativo, remitir copia certificada de las actuaciones respectivas.

    En tal sentido, hágase saber que las aeronaves en cuestión, que poseían capacidad para arrojar carga en vuelo eran: el Helicóptero Sikorsky S-61D4 "Sea King", los avionesBeechcraft C-45; Pilatus Porter PL-6-A, Lockhead L-188 Electra, el helicópteroBolkow BO 105 y el avión Skyvan..."

Y CONSIDERANDO:

Entendiendo que la mera remisión de "…actuaciones..." inconexas y desperdigadas en los muchos cuerpos de la causa 04/07 -y en sus anexos e incidentes-, sería una escasa colaboración en la causa E.S.M.A y dada la importancia de la cuestión requerida -como su vinculación con los hechos aquí investigados-, se analizarán las pruebas colectadas para reconstruir -en lo posible-, la verdad histórica de los "vuelos de la muerte" cuyo origen y modelo se hunde en esta frase:

    "…Su existencia es confirmada por Paul Teitgen, el secretario general de la prefectura de Argel, que estaba encargado de firmar las asignaciones de prisión. Durante los siete meses de la Batalla de Argel, él firmó oficialmente veinticuatro mil: "No me devolvieron tres mil -denuncia en una entrevista concedida al periodista británico Peter Batty-. Cuando, en el mes de septiembre de 1957, yo me doy cuenta, digo, ¡me faltan demasiados! ¿Dónde están? ¿En los campamentos, en Paul-Cazelles?... ¡No estaban! Habían desaparecido... Los "oueds", el mar, los devolvían, devolvían los "camarones Bigeard": ¡es así como llamaban a estos hombres! Les metían los pies en un depósito de cemento y... cuando estaban firmes, ¡los largaban desde un helicóptero al mar! ¡No se podía admitir eso, no se podía hace una guerra así!: No es posible!". La disimulación masiva de cadáveres, que hoy evoca a los desaparecidos" de la Argentina o a la "segunda guerra de Argelia" desde 1992, es una característica de la batalla de Argel, durante la cual los militares franceses inauguraron un método considerado, al igual que la tortura, como un arma de la guerra contrarrevolucionaria…" (de la entrevista grabada en el documental "Escuadrones de la Muerte" de Marie-Monique ROBIN emitido en el año 2003 por Canal Plus de París y difundido en el programa "Ficciones de lo real" del "Canal 7 TV Pública" que fuera enviado al Juzgado a fs. 4477 ap. 2 y de las págs. 144/149 del libro "Escuadrones de la Muerte - La Escuela Francesa" de ROBIN, ed. Sudamericana Bs. As. 2005)

El recorrido de la causa 04/07 permitrá:

a) Recordar la violencia incontenible -apuntada tanto en los discursos presidenciales del 20 de enero de 1974 transmitido por la Cadena Nacional de Radio y Televisión como el pronunciado el 9 de enero de 1976 en el Teatro Colón-, y la farragosa legislación antisubversiva cuya inutilidad quedó expuesta en los últimos debates del Senado de la Nación (10 de marzo de 1976) y de la Cámara de Diputados (17 y 18 de marzo de 1976) anotados en sus diarios de sesiones agregados a fs. 9123/9163 y 9397 remitiendo para la consulta a lo dicho en los apartados 2; 6 y 7 del Cap. XIII "Oposición a la Guerrra Revolucionaria" del auto de procesamiento de fs. 11113/11513 grabado en el DVD adjunto.

b) Desplegar la estructura general de la Armada Argentina (ARA); del Comando de Operaciones Navales (CON); del Comando de la Aviación Naval (COIA); de la Prefectura Naval Argentina (PNA) y de las Fuerzas de Tareas (F.T.) vigentes entre los años 1976/1983 para fijar sus líneas de mando -y demás relaciones jeráquicas- durante la lucha antisubversiva y dejar expuestos a los "autores mediatos";a los "eslabones intermedios" y al "hombre detrás de las palancas" en los "vuelos de la muerte"

c) Demostar el origen frances de los "vuelos de la muerte" cuyas víctimas eran conocidas en Argelia -en los años 50- como los "Crevettes Bigeard" (camarones)

d) Señalar a los instructores que en la década del 60 enseñaron en la Escuela Superior de Guerra ubicada en la Avda. Luis María Campos 480 de Buenos Aires el bestial "método frances" que sus "alumnos" locales utilizaron -durante la lucha antisubversiva del 70- para separar "…cristianamente…" y "…sin dolor…" la "...cizaña del trigo..."

e) Revelar el nombre de los Capellanes Navales que "prima facie" justificaron esos "..traslados..." alentando -con pasajes bíblicos- a los aviadores y demás personal militar involucrado en los "…vuelos…" a ejecutar sin remordimiento la arenga que el Comandante de Operaciones Navales Contralmirante Luis María MENDÍA habíapronunciado el 10 de marzo de 1976 en el cine de Puerto Belgrano.

f) Individualizar a los Oficiales Superiores de las FF.AA que reconocieron la ejecución del "método frances" durante la lucha antisubversiva, particularmente la aplicación sistemática de la tortura y la desaparición forzada de personas

g) Describir las características de las aeronaves utilizadas en los "vuelos de la muerte" indicando su capacidad técnica para tal empeño y las escuadrillas en las que se encontraban destinadas, sus jefaturas y orgánicas

h) Ubicar -mediante fotografías, videos y documentos- algunas de las aeronaves empleadas en los "vuelos de la muerte"

i) Mostar los hechos de la causa 04/07 vinculados a los "vuelos de la muerte"

Ante la inusual cantidad de cuerpos, anexos e incidentes que haría engorrosa la búsqueda de las citas, y con el fin de que esta resolución se baste a si misma, se transcribirán los textos de varias decisiones, escritos, documentos, declaraciones, etc., advirtiendo que las palabras en negritas -o subrayadas- que los repiten no se corresponden con el "estilo de fuente" de sus originales.


CAPÍTULO I - LEGISLACIÓN ESPECIAL

Desde los Anales de Legislación Argentina (ADLA) de la editorial La Ley se adjuntan los textos de las normas jurídicas listadas en las págs. 367/371 del Anexo 41"Evolución de la subversión en el ámbito de Justicia" del libro "El Terrorismo en la Argentina" editado en octubre de 1980 por el Proceso de Reorganización Nacional (PRN) que tengo a la vista.

José Ricardo ELIASCHEV en las páginas 73/78 del capítulo "La Ley y las Armas - Justicia, Guerrilla y Dictadura" de su libro "Los Hombres del Juicio"(1ª. edición, editorial Sudamericana Bs. As. julio 2011) resume la frenética actividad legislativa entre 1966/1976 con estas acertadas palabras:

    "…A partir del régimen militar instalado en 1966, una incesante catarata de normas destinadas a darle marco legal al combate contra diferentes formas del accionar insurreccional fue fluyendo desde la Casa Rosada hasta que se llegó al golpe de 1976... En nueve años, un chorro imparable de medidas y contramedidas desnudó el abismo imponente entre la sociedad argentina y el estado de derecho…"

Los decretos emitidos entre 1974/1975 por el gobierno constitucional -conteniendo las palabras "…barbarie patológica…" y "…plan terrorista aleve y criminal..." entre otras no menos trágicas- resumen el contexto de violencia, caos y horror abismal anterior al golpe de estado de 1976 reconstruído históricamente -hasta el hartazgo- en los capítulos X a XIII del auto de procesamiento de fs. 11113/11513 por citar uno en muchos.

De este amontonamiento se destacan:

1. DECRETO 1368 - ESTADO DE SITIO:

El Decreto 1368 firmado el 6 de noviembre de 1974 por la Presidenta María E vda. de PERÓN refrendado por los Ministros Adolfo M. SAVINO; Oscar IVANISSEVICH; José LÓPEZ REGA; Alfredo GÓMEZ MORALES y Alberto L. ROCAMORA -prorrogado por Decreto 2717 del 01/10/75 y aclarada su vigencia por Decreto 642 del 17/02/76- estableció el estado de sitio con el siguiente texto:

    "…VISTO: Que las medidas adoptadas hasta el momento por el Gobierno Nacional para que los elementos de la subversión depongan su actitud y se integren a la Reconstrucción Nacional; y

    Que las reiteradas expresiones de repudio y recomendaciones que en igual sentido hicieron las instituciones y sectores del país -políticos, religiosos, económicos y sociales- lejos de hallar eco, se agravan con las amenazas dirigidas, también ahora, contra niños en edad escolar, y

    CONSIDERANDO:

    Que es deber esencial del Estado Nacional Argentino preservar la vida, la tranquilidad y el bienestar de todos los hogares;

    Que ejerciendo la plenitud de su poder el Estado Nacional Argentino debe, con toda energía, erradicar expresiones de una barbarie patológica que se ha desatado como forma de un plan terrorista aleve y criminal contra la Nación toda;

    Que la asunción de medidas preventivas de excepción son procedentes para garantizar a todas las familias su derecho natural y sagrado a vivir de acuerdo con nuestras tradicionales y arraigadas costumbres;

    Que la generalización de los ataques terroristas, que repugnan a los sentimientos del pueblo argentino sin distinción alguna, promueven la necesidad de ordenar todas las formas de defensa y de represión contra nuevas y reiteradas manifestaciones de violencia que se han consumado para impedir la realización de una Argentina Potencia y de una Revolución en Paz;

    Por ello y atento a lo dispuesto en el artículo 86 inciso 19 de la Constitución Nacional, LA PRESIDENTE DE LA NACIÓN ARGENTINA EN ACUERDO GENERAL DE MINISTROS

    DECRETA:

    Artículo 1° - Declárase en estado de sitio a todo el territorio de la Nación Argentina a partir de la fecha del presente decreto.

    Artículo 2° - Comuníquese, hágase saber al Honorable Congreso de la Nación, publíquese, dése a la Dirección Nacional del Registro Oficial y archívese..."

2. DECRETO "S" N° 261 - OPERACIONES MILITARES EN TUCUMAN:

La Presidente María E. MARTÍNEZ de PERÓN el 05/02/75 visto: "...Las actividades que elementos subversivos desarrollan en la Provincia de Tucumán y la necesidad de adoptar medidas adecuadas para su erradicación..." decretó -con el acuerdo general de sus ministros- que el Comando General del Ejército (CGE) procediera "...a ejecutar las operaciones militares que sean necesarias a efectos de neutralizar y/o aniquilar el accionar de los elementos subversivos que actúan en la Provincia de Tucumán..." poniendo a su disposición y control operacional "...los efectivos y medios de la Policía Federal que le sean requeridos... para su empleo en las operaciones...", adoptando el Ministerio de Defensa "...las medidas pertinentes a efectos de que los Comandos Generales de la Armada y la Fuerza Aérea presten... el apoyo necesario..." y la Secretaría de Prensa y Difusión del PEN "...las operaciones de acción sicológica concurrentes que le sean requeridas..."

3. DECRETO 2770 - CONSEJO DE SEGURIDAD INTERNA:

El 06/10/75 el Sr. Presidente Provisional del Senado de la Nación en Ejercicio del Poder Ejecutivo -Dr. Italo Argentino LUDER- considerando "...la necesidad de enfrentar la actividad de elementos subversivos que con su accionar vienen alterando la paz y la tranquilidad del país, cuya salvaguardia es responsabilidad del gobierno y de todos los sectores de la Nación..." creó el Consejo de Seguridad Interna (CSI) integrado por los Sres. Ministros del PEN y los señores Comandantes Generales de las Fuerzas Armadas (v. considerandos y art. 3 del Dec. 2770 BO 04/11/75), siendo de su competencia "...La dirección de los esfuerzos nacionales para la lucha contra la subversión..." teniendo -entre otras atribuciones- "...Planear y conducir el empleo de las Fuerzas Armadas, fuerzas de seguridad y fuerzas policiales para la lucha contra la subversión..." quedando la Secretaría de Informaciones de Estado (SIDE) funcionalmente afectada al mismo al tener que "...cumplir las directivas y requerimientos que en tal sentido les imparta el referido Consejo...", subordinando -también a sus fines- a la Policía Federal y el Servicio Penitenciario Nacional, todo bajo la asistencia del Estado Mayor Conjunto (EMC) (arts. 2 inc. 2; 3 inc. e; 4; 5 y 6 dec. cit.).

4. DECRETO 2771 - CONVENIOS PROVINCIALES:

También el 06/10/75 el Presidente LUDER ante "...la necesidad de contar también con la participación de las fuerzas policiales y penitenciarias de las provincias en la lucha contra la subversión..." decretó que el Consejo de Defensadebía firmar "...con los gobiernos de las provincias, convenios que coloquen bajo su control operacional al personal y a los medios policiales y penitenciarios provinciales que les sean requeridos por el citado Consejo para su empleo inmediato en la lucha contra la subversión..."(art. 1 dec. 2771 BO 04/11/75)

5. DECRETO 2772 - ANIQUILAR:

Ante los Decretos 2770 y 2771 y frente a la necesidad de reglar la intervención de las FF.AA. en la ejecución de operaciones militares y de seguridad, el Sr. Presidente LUDER decretó -en la misma jornada del 06/10/75- que:

    "...Las Fuerzas Armadas bajo el Comando Superior del Presidente de la Nación que será ejercido a través del Consejo de Defensa procederán a ejecutar las operaciones militares y de seguridad que sean necesarias a efectos de aniquilar el accionar de los elementos subversivos en todo el territorio del país..." (art. 1 dec. 2772 BO 04/11/75)

CAPÍTULO II - DIRECTIVAS ANTISUBVERSIVAS

En base a los Decretos 2770; 2771 y 2771, el Consejo de Defensa y los Jefes de las FF.AA dictaron en el año 1975 las siguientes directivas antisubversivas:

1. DIRECTIVA DEL CONSEJO DE DEFENSA Nº 1/75 - LUCHA CONTRA LA SUBVERSIÓN:

Mediante la Directiva 1/75, el Consejo de Defensa (CD) instrumentó el empleo de las fuerzas puestas a su disposición por los Dec. 2770, 2771 y 2772 precedentes bajo los siguientes términos:

1.1. MISIÓN: Impuso a las FF.AA y FF.SS la misión de ejecutar "...la ofensiva contra la subversión en todo el ámbito del territorio nacional para detectar y aniquilar las organizaciones subversivas a fin de preservar el orden y la seguridad de los bienes, de las personas y del Estado..." en tres niveles:

    a) Nacional:.A cargo del CSI, en lo relativo a la estrategia general (asesoramiento del Consejo de Defensa (CD) en materia de lucha contra la subversión)

    b) Conjunto: A cargo del Consejo de Defensa (CD), con la asistencia del EMC, en la implementación de la estrategia militar y conducción del Poder Militar y

    c) Específico: A cargo de cada Fuerza, en su jurisdicción territorial, en lo relativo al cumplimiento de la misión impuesta.

1.2. ESFUERZO PRINCIPAL: Entendiendo el Consejo de Defensa (CD) que la "subversión"desarrollaba su mayor potencial en los grandes centros urbanos y en algunas áreas colindantes, dispuso que el esfuerzo principal de la ofensiva fuera llevado "...sobre el eje Tucumán - Córdoba - Santa Fe - Rosario - Capital Federal - La Plata..."

1.3. ZONAS: Analizando el Consejo de Defensa (CD) que las operaciones a desarrollar en zonas potencialmente aptas o en áreas donde el "accionar subversivo"era limitado, la Directiva 1/75 ordenó que fueran:

    "...lo suficientemente intensas como para desalentar o desarticular el aparato subversivo a fin de

    a) Que se convierta en una zona sin problemas.

    b) Que sea una zona controlada como para no permitir la infiltración subversiva.

    c) Dar libertad de acción para el empleo de los medios en "zonas calientes"..."

1.4. ACCIONES: Para cumplir las misiones impuestas, el Consejo de Defensa (CD) exigió que las acciones debían tender a:

    "...1) Obtener una clara información sobre los elementos que integran el aparato político administrativo y sus elementos subversivos clandestinos y abiertos

    2) Crear una situación de inestabilidad permanente en las organizaciones subversivas que permita restringir significativamente su libertad de acción.

    3) Aniquilar los elementos constitutivos de las organizaciones subversivas a través de una presión constante sobre ellas.

    4) Eliminar y desalentar el apoyo que personas u organizaciones de distintos tipos pueden brindar a la subversión.

    5) Incrementar el apoyo de la población a las propias operaciones.

    6) Orientar la opinión pública nacional e internacional a fin de que tome conciencia que la subversión es un "enemigo indigno de esta patria"

    7) Identificar a los integrantes de los propios medios en los propósitos de la lucha contra la subversión

    8) Aislar a la subversión de todo apoyo tanto de tipo interno como externo..."

1.5. LIBERTAD DE ACCIÓN: Dada la actitud ofensiva asumida, el CONSEJO DE DEFENSA (CD) otorgó a las Fuerzas Armadas y de Seguridad "...la más amplia libertad de acción para intervenir en todas aquellas situaciones en que se aprecie puedan existir connotaciones subversivas...." debiendo desarrollar las operaciones "...bajo el concepto del accionar conjunto...." estableciendo "...los acuerdos necesarios para lograr un inmediato y efectivo apoyo mutuo..."

1.6. CONTROL OPERACIONAL: Sobre la base de los convenios firmados con el Ministerio del Interior y Gobiernos Provinciales, el Consejo de Defensa (CD) dispuso que las Fuerzas Policiales y Servicios Penitenciarios Provinciales actuaran "...bajo control operacional del comando de la fuerza correspondiente a la jurisdicción..."

1.7. MISIONES PARTICULARES: El Consejo de Defensa (CD) claramente fijó las siguientes misiones particulares:

    a) Ejército: Debía operar ofensivamente "...contra la subversión en el ámbito de su jurisdicción y fuera de ella en apoyo de las otras FFAA, para detectar y aniquilar las organizaciones subversivas a fin de preservar el orden y la seguridad de los bienes, de las personas y del Estado..."

    Además:

    "...1) Tendrá responsabilidad primaria en la dirección de las operaciones contra la subversión en todo el ámbito nacional. 2) Conducirá con responsabilidad primaria el esfuerzo de inteligencia de la comunidad informativa contra la subversión, a fin de lograr una acción coordinada e integrada de todos los medios a disposición. 3) Ejercerá el control operacional sobre: Policía Federal Argentina, Servicio Penitenciario Nacional y Elementos de policía y penitenciarios provinciales. 4) Ejercerá control funcional sobre SIDE. 5) Preverá: a) El apoyo a los servicios públicos esenciales. b) La protección de objetivos. c) El alistamiento de efectivos equivalentes a una Br I como reserva estratégica. 6) Establecer la VF necesaria fin de lograr el aislamiento de la subversión del apoyo exterior..."

    b) Armada: Debía operar ofensivamente "...contra la subversión en el ámbito de su jurisdicción y fuera de ella en apoyo de las otras FFAA, para detectar y aniquilar sus organizaciones subversivas a fin de preservar el orden y la seguridad de los bienes, de las personas y del Estado..."

    Además:

    "...1) Satisfará con máxima prioridad los requerimientos operacionales que formule la Fuerza Ejército para la lucha contra la subversión. 2) Proporcionará el apoyo de inteligencia que le sea requerido por la Fuerza Ejército para posibilitar la conducción centralizada del esfuerzo de inteligencia para la lucha contra la subversión. 3) Ejercerá control operacional sobre los elementos de la policía territorial del Territorio Nacional de Tierra del Fuego. 4) Ejercerá sobre elementos policiales y penitenciarios nacionales y provinciales la relación de comando que resulte de los acuerdos a establecer con la Fuerza Ejército. 5) Preverá: a) El apoyo a los servicios públicos esenciales. b) La protección de objetivos. c) El alistamiento de efectivos equivalentes a 1 BIM como reserva estratégica. d) El apoyo a la Vigilancia de Fronteras terrestres. 6) Establecerá la VF marítima y fluvial, en particular el tránsito en el Río de La Plata, Río Paraná y Río Uruguay, a fin de lograr el aislamiento de la subversión, del apoyo exterior..."

    c) Fuerza Aérea: Debía operar ofensivamente "...contra la subversión en el ámbito de su jurisdicción y fuera de ella en apoyo de las otras FFAA,para detectar y aniquilar sus organizaciones subversivas a fin de preservar el orden y la seguridad de los bienes, de las personas y del Estado..."

    Además:

    "...1) Satisfará con prioridad los requerimientos operacionales que formule la Fuerza Ejército para la lucha contra la subversión. 2) Proporcionará el apoyo de inteligencia que le sea requerido por la Fuerza Ejército,para posibilitar la conducción centralizada del esfuerzo de inteligencia para la lucha contra la subversión. 3) Ejercerá sobre elementos policiales y penitenciarios nacionales y provinciales la relación de comando que resulte de los acuerdos a establecer con la Fuerza Ejército. 4) Preverá: a) El apoyo a los servicios públicos esenciales b) La protección de objetivos c) El alistamiento de medios aéreos de la reserva estratégica d) El apoyo de la VF terrestre 5) Intensificará el control del tránsito aéreo y de despacho aeroportuario en todo el ámbito nacional, en previsión de acciones subversivas con empleo del medio aéreo. Asimismo, intensificará el control de la actividad aérea privada."

    e) Estado Mayor Conjunto: La Directiva 1/75 estableció que el EMC debía asistir: "...al Consejo de Defensa en las tareas que éste le imponga en lo concerniente con la lucha contra la subversión..."ejerciendo "...el control funcional de la Secretaría de Prensa y Difusión de la Presidencia de la Nación..."y dirigiendo "...la acción sicológica a fin de lograr una acción coordinada e integrada de los medios a disposición..."

1.8. ENLACE CON AUTORIDADES GUBERNAMENTALES: Esta relación con todos los sectores del quehacer nacional, provincial y municipal, implicaba:

    "...1) El requerimiento de la solución de problemas directamente relacionados con el planeamiento y ejecución de operaciones militares. 2) La sugerencia de adopción de medidas de orden general tendientes a eliminar las causas en que se apoya la subversión. 3) La inconveniencia de medidas adoptadas o a adoptar. 4) La información sobre el cumplimiento de resoluciones adoptadas por el Consejo de Seguridad Interna, en lo que hace a la acción de gobierno relacionada con la lucha contra la subversión..."

1.9. RÉGIMEN FUNCIONAL DEL SISTEMA: La Directiva 1/5 dispuso que los Comandos Generales de las FFAA debían consolidar en el Consejo de Defensa que integraban "...los requerimientos..." o coordinar "...las opiniones de las Fuerzas respecto a distintos problemas..." presentándolas más tarde "...al CSI, al PEN o a los ministerios respectivos, según corresponda..."

También exigió que los Cdos. Grales. debían mantener a través del Ministerio del Interior "...enlace con los gobiernos provinciales..." coordinados por la autoridad militar de Ejército de mayor jerarquía dentro de cada provincia o por el Comandante de la Zona de Defensa cuando fuera mayor, siguiéndose el mismo criterio a nivel municipio.

1.10. COORDINACIÓN DE LAS OPERACIONES: La Directiva 1/75 autorizó a los Cdos. Grales. "...a adecuar, previo acuerdo, las actuales jurisdicciones territoriales con la finalidad de lograr un empleo más rentable de los medios disponibles y a establecer las relaciones de comando locales a efectos de asegurar la unidad de acción...", debiendo elaborar el Cdo. Grl. Ejército el "Régimen funcional de Inteligencia" y el EMC el "Régimen funcional de Acción Sicológica" para remitirlos dentro del plazo de 10 (diez) días de recepción de la Directiva 1/75 al CONSEJO DE DEFENSA (CD) para su aprobación.

1.11. INFORMES: La Directiva 1/75 exigió a los Cdos. Grales. de las FFAA que elevaran al CONSEJO DE DEFENSA (CD), a través del EMC, los siguientes informes:

    Inicial: A los 15 (quince) días de recepción de la directiva según el esquema del Anexo 4.

    Semanal: Los días viernes antes de las 1200 horas conteniendo la síntesis de las operaciones realizadas y resultados obtenidos.

    Urgente: Cuando se produzca un acontecimiento de significación en el ámbito de su jurisdicción.

2. DIRECTIVA DEL COMANDANTE GENERAL DEL EJÉRCITO 404/ 75:

El 28/10/75 fueron distribuidas veinticuatro (24) copias de esta Directiva 404 firmada por el Gral. Roberto Eduardo VIOLA que puso en ejecución inmediata las medidas y acciones previstas por el Consejo de Defensa en la Directiva Nº 1/75.

2.1. OFENSIVA: La DCGE 404/75 estableció que:

    "...1) La actitud ofensiva a asumir por la Fuerza, más los elementos puestos a su disposición, debe materializarse a través de la ejecución de operaciones que permitan ejercer una presión constante, en tiempo y espacio, sobre las organizaciones subversivas.No se debe actuar por reacción sino asumir la iniciativa en la acción, inicialmente con actividades de inteligencia, sin las cuales no se podrán ejecutar operaciones, y mediante operaciones psicológicas.

    2) Las operaciones serán ejecutadas: a) En todo el ámbito de la jurisdicción de la Fuerza, en forma simultánea, con el objeto de lograr un efecto de inestabilidad permanente y el desgaste progresivo de las organizaciones subversivas. b) Con un ritmo y amplitud que restrinja la libertad de acción de las organizaciones subversivas, impidiéndoles realizar acciones de envergadura.

    3) La ofensiva debe permitir: a) Disminuir significativamente el accionar subversivo para fines del año 1975. b) Transformar la subversión en un problema de naturaleza policial para fines de 1976. c) Aniquilar los elementos residuales de las organizaciones subversivas a partir de 1977..."

2.2. MISIÓN DEL EJÉRCITO: Estuvo impuesta en el acápite 4 de la Directiva 404/75, que expresó:

    "Operar ofensivamente contra la subversión en el ámbito de su jurisdicción y fuera de ella en apoyo de las otras Fuerzas Armadas, para detectar y aniquilar las organizaciones subversivas...

    a. Tendrá responsabilidad primaria en la dirección de las operaciones contra la subversión en todo el ámbito nacional.

    b. Conducirá, con responsabilidad primaria, el esfuerzo de Inteligencia de la comunidad informativa contra la subversión (...)

    c. Establecerá la VF (Vigilancia de Frontera) necesaria a fin de lograr el aislamiento de la subversión del apoyo exterior."

2.3. ZONAS DE DEFENSA (ZD): La Directiva del Comandante General del Ejército 404/75 del 28/10/75 fijó las zonas prioritarias de lucha y mantuvo la organización territorial del Plan de Capacidades para el año 1972 -PFE-PC MI72 conformada por 5 Zonas de Defensa (ZD), 19 Subzonas (SZD), 117 Áreas y Subáreas

2.4. COMANDO DE ZONAS: La Directiva Nº 404/75 fijó los lugares prioritarios del Ejército en la "lucha antisubversiva" manteniendo su organización territorial con el Plan de Capacidades 1972-PFE-PC-MI72 que desplegaba estos Comandos:

Comando de Zona I dependiente del Primer Cuerpo de Ejército con sede principal en la Capital Federal, comprendiendo las Provincias de Buenos Aires, La Pampa y la Capital Federal

Comando de Zona II dependiente del Segundo Cuerpo de Ejército extendido por Rosario, Santa Fe, comprendiendo las provincias de Formosa, Chaco, Santa Fe, Misiones, Corrientes y Entre Ríos

Comando de Zona III dependiente del Comando del Tercer Cuerpo de Ejército abarcando las provincias de Córdoba, Mendoza, Catamarca, San Luis, San Juan, Salta, La Rioja, Jujuy, Tucumán y Santiago del Estero, con sede principal en la ciudad de Córdoba

Comando de Zona IV dependiente del Comando de Institutos Militares con radio de acción en la guarnición militar de Campo de Mayo, junto con algunos partidos de la provincia de Buenos Aires

Comando de Zona V dependiente del Quinto Cuerpo de Ejército, abarcando las provincias de Neuquén, RÍo Negro, Chubut y Santa Cruz y algunos partidos de la provincia de Buenos Aires, entre ellos la ciudad de Bahía Blanca

3. PLAN DEL EJÉRCITO CONTRIBUYENTE AL PLAN DE SEGURIDAD NACIONAL:

A fines de 1975 la Junta de Comandantes en Jefe "...ante el grave deterioro que sufre la Nación..." resolvió "...adoptar las previsiones para el caso de tener que destituir al Gobierno Nacional y constituir un Gobierno Militar... " creando este plan firmado por el Gral. Roberto Eduardo VIOLA.

Parte de su contenido se resume así:

3.1.ANEXO 2 INTELIGENCIA: Las notas importantes de este anexo fueron:

3.1.1. OPONENTES: El Plan consideraba oponentes "...a todas las organizaciones o elementos integrados en ellas existentes en el país o que pudieran surgir del proceso, que de cualquier forma se opongan a la toma del poder y/u obstaculicen el normal desenvolvimiento del Gobierno Militar a establecer..."estableciendo "...dos tipos de categorías, una que denominaremos activo y otra potencial. Tal caracterización responde al grado de participación actual de uno y a las posibilidades futuras del otro..."

Los categorizaba así:

    a) Organizaciones Político Militares: "...(1) De prioridad l (Oponente Activo): a) Partido Revolucionario de los Trabajadores/ Ejército Revolucionario del Pueblo; b) Partido Auténtico/ Montoneros; c) Junta Coordinadora Revolucionaria; d) Ejército Revolucionario del Pueblo "Franja Roja"; e) Ejército Revolucionario del Pueblo "22 de Agosto"; f) Brigadas Rojas - Poder Obrero; g) Fuerzas Armadas de Liberación; h) Fuerzas Armadas Peronistas; i) Fuerzas Armadas de Liberación 22 de Agosto; j) Movimiento de Izquierda Revolucionario (de origen chileno); k) Ejército de Liberación Nacional "Tupamaros"(de origen uruguayo)- (2) De prioridad ll (Oponente Activo): a) Liga Comunista; b) Liga Comunista Revolucionaria; (3) Grado de Participación: a) Los de Prioridad l actúan permanentemente y con la casi totalidad de su estructura orgánica en acciones armadas o en apoyo directo a las mismas, particularmente las dos primeras b) La participación de las organizaciones de prioridad ll en igual tipo de acciones, se concreta normalmente por vía indirecta cohayuvando en la ejecución..."

    A las OPM les asignaba el "Plan" la siguiente capacidad: "...Continuar desarrollando, sucesiva, escalonada y/o simultáneamente en todo el territorio nacional con esfuerzo principal en los principales centros urbanos, las siguientes actividades: a) Infiltración en los distintos ámbitos del quehacer nacional con propósitos informativos y de neutralización y copamiento oportuno b) Ataque y saqueo de instalaciones militares, de FF, SS, FFPP con la finalidad de obtener recurso logísticos, desprestigiar a las fuerza, entorpecer el proceso y demostrar su presencia y capacidad operacional... ...Continuar integrando bandas armadas rurales y en caso necesario, abrir otro frente ante la imposibilidad de seguir actuando en Tucumán... Constituir el por ellos denominado "Ejército de Liberación Nacional", el que podría eventualmente agrupar al grueso de las organizaciones de izquierda, o por lo menos a las principales... Arrastrar al Movimiento Nacional Justicialista a su lucha en la clandestinidad por similitud al período posterior a la "Revolución Libertadora"... "

    b) Organizaciones Políticas y Coraterales: "...(1) De Prioridad l (Oponente activo): a) Partido Comunista Revolucionario; b) Partido Socialista de los Trabajadores; c) Partido Política Obrera ; d) Partido Obrero Trotskista; e) Partido Comunista Marxista Leninista; f) Vanguardia Comunista; g) Frente Antiimperialista y por el Socialismo; h) Liga Argentina por los Derechos del Hombre; l) Unión de Mujeres Argentinas; j) Tendencia Revolucionaria Peronista; k) Juventudes Políticas Argentinas; (2) De Prioridad ll (Oponente Potencial): a) Partido Comunista Argentino; b) Frente de Izquierda Popular; (3) De Prioridad lll (Oponente Potencial): a) Partido Conservador Popular; b) Partido Demócrata Progresista; c) Partido Popular Cristiano; d) Partido Revolucionario Cristiano; e) Partido Unión del Pueblo Adelante; (4) De Prioridad lV ( Oponente potencial): a) Movimiento Nacional Justicialista; b) Movimiento de Integración y Desarrollo; (5) Grado de participación: (a) la gran mayoría de los elementos que integran las organizaciones de Prioridad l muy probablemente mantengan y hasta puedan llegar a incrementar su acostumbrada apoyatura a los medios de lucha armada de la subversión (b) Las organizaciones de Prioridad ll - que con posturas públicas reconocen la necesidad de cambio del actual gobierno si bien inicialmente podrían no oponerse al golpe militar, a la postre no renunciarían a sus tradicionales inclinaciones radicalizadas y podrían volcar un esfuerzo parcial en contra del interés de las FFAA c) Las de Prioridad lll en términos generales es probable que actúen por vía indirecta en contra del proceso y parcialmente a través de algunos de sus principales dirigentes y/o pequeños sectores d) De los Agrupamientos incluídos en Prioridad lV solo del Movimiento Justicialista se prevén manifestaciones parciales y como consecuencia del cambio. Del resto de los partidos considerados, se aprecian como probables únicamente posturas individuales y aisladas o de reducidas corrientes radicalizadas de cada uno e) Los elementos negativos que integran los nucleamientos incluídos en cada Prioridad serán adecuadamente seleccionados y considerados conforme a las previsiones del Anexo "Detención de Personas"f) Otros Agrupamientos políticos no incluídos en el presente documento como podrían ser la Unión Cívica Radical y el Partido Federalista es probable no se opongan al proceso y hasta lleguen a apoyarlo por vía del silencio o no participación..."

    A las OPC les asignaba el "Plan" la siguiente capacidad: "...Movilizar los distintos estamentos partidarios y/o de otras organizaciones particularmente gremiales y estudiantiles con vistas a un rechazo y oposición al nuevo gobierno y caracterizado por lo siguiente: a) Interés por integrar una progresiva "Resistencia Civil"b) Conformación de frentes de oposición a través de elementos dirigentes de cada organización. 2) Orientar desfavorablemente a la opinión pública... Desarrollar a través de elementos radicalizados de su organización e infiltrados en la misma acciones contribuyentes a la lucha subversiva que llevan a cabo las principales OPM..."

    c) Organizaciones Gremiales: "...(1) De Prioridad l (Oponente activo): a) Comisión Nacional Intersindical; b) Ex CGT de los Argentinos; c) Movimiento de Unidad y Coordinación Sindical; d) Juventud Trabajadora Peronista; e) Agrupación de Base; f) Movimiento Sindical de Base; g) Movimiento Sindical Combativo; h) Coordinadora Nacional de Gremios Combativos y Trabajadores en Lucha; (2) De Prioridad ll (Oponente Potencial): a) Confederación General del Trabajo; b) 62 Organizaciones Peronistas; c) Juventud Sindical Peronista; d) Federaciones, Uniones, Asociaciones, Sindicatos y Gremios que integren las dos primeras; (3) Grado de participación: a) Las organizaciones incluídas en Prioridad l se considerarán serán los elementos de mayores incidencias negativas en la estabilización y solución del problema social; Particularmente sus dirigentes deben ser objeto de especial interés de los Equipos Especiales afectados a la "Detención de personas"; b) Las organizaciones de Prioridad ll es probable se manifiesten parcialmente contra el nuevo gobierno y como consecuencia lógica del cambio. Los responsables de tal accionar serán encuadrados dentro de las previsiones del Anexo " Detención de personas"..."

    A las OG le asignaba la siguiente capacidad: "...Movilizar a las Confederaciones, Gremios y Sindicatos con el fin de oponerse a la toma del poder por parte de las FFAA y/u obstaculizar el desenvolvimiento del Gobierno Militar, mediante la concreción de alguna de las siguientes acciones: a) Paro general por tiempo indeterminado b) Paralización de todos los servicios públicos esenciales (Energía eléctrica, Obras sanitarias, transporte, comunicaciones,Gas, Servicios municipales, Sanidad, etc) c) Ocupación de fábricas, establecimientos industriales (privados o estatales), etc, en prejuicio de su capacidad productiva y como contribución a la agudeza del problema social d) Realización de actos de sabotaje en lugares vitales, tendientes a entorpecer la normal prestación de los distintos servicios públicos esenciales e) Constituir en la clandestinidad organizaciones gremiales y/o sindicales que dirijan la "resistencia de la clase obrera"contra el Gobierno Militar f) Efectuar demandas reivindicatorias salariales orientadas a provocar la quiebra o el entorpecimiento de un nuevo orden económico... g) Producir daños en industrias, empresas o propiedades de capital de origen extranjero, con el objeto de crear conflictos con el pago de indemnizaciones entre el gobierno militar y otros países h) Recurrir ante la Organización Internacional del Trabajo y similares, con la finalidad de crear una imagen desfavorable del Gobierno Militar..."

    d) Organizaciones Estudiantiles (Oponente Activo): "...Las organizaciones estudiantiles que actúan en el ámbito universitario y secundario, en general responden a corrientes ideológicas orientadas hacia el socialismo y sirven en lo fundamental a intereses de la subversión. En tal sentido se destacan las siguientes: 1. Movimiento de Orientación Reformista; 2. Tendencia Universitaria Popular Antiimperialista Combatiente; 3. Frente De Agrupaciones Universitarias De Izquierda; 4. Juventud Universitaria Socialista de Avanzada; 5. Tendencia Antiimperialista Revolucionaria; 6. Tendencia Estudiantil Socialista Revolucionaria; 7. Juventud Guevarista; 8. Movimiento Nacional Reformista; 9. Agrupación Universitaria Nacional; 10. Juventud Universitaria Peronista; 11. Frente Estudiantil Nacional; 12. Concentración Nacional Universitaria; 13. Unión De Estudiantes Secundarios; 14. Franja Morada..."

    A las OE le asignaba la siguiente capacidad: "...Concretar la orientación política-ideológica a la que cada una responde mediante las siguientes actividades: a) Huelgas y paros estudiantiles en todas las Universidades y Facultades del país b) Ocupación de todas las casas de estudio del país c) Incorporarse a las OPM como elementos simpatizantes o militantes para sumarse a la lucha activa y/o pasiva contra el Gobierno Militar d) Realizar actos relámpagos y concentraciones junto con organizaciones obreras para buscar la alianza obrero estudiantil que se oponga al Gobierno Militar 2) Apoyar y reforzar las manifestaciones y movilizaciones que se gesten en otros ámbitos en oposición al Gobierno Militar..."

    e) Organizaciones Religiosas: "...El Movimiento de Sacerdotes para el "Tercer Mundo"es en la práctica la única organización de accionar trascendente al ámbito de ciertos sectores de nuestra población. De definida prédica socializante sirve a la postre a la lucha de clases que pregona el marxismo. La representación de este movimiento se materializa casi exclusivamente en los denominados Sacerdotes del Tercer Mundo, quienes en posturas contra el nuevo gobierno serían los particulares responsables..."

    A las OR le asignaba la siguiente capacidad: "...1) Contribuir a crear a través de su prédica disociadora una opinión pública nacional e internacional contraria al Gobierno Militar. 2) Brindar distintos tipos de apoyo material en forma clandestina a las OPM. 3) Incrementar el adoctrinamiento con fines de captación en los medios en que se desenvuelva: Facultades, Colegios, villas de emergencia, ligas agrarias..."

    f) Personas vinculadas (Oponente potencial): "...Relacionadas al quehacer nacional, provincial, municipal o a alguna de las organizaciones señaladas, existen personas con responsabilidad imputable al caos por el que atraviesa la Nación e igualmente podrán surgir otras de igual vinculación que pretendieran entorpecer y hasta afectar el proceso de recuperación del país. A tales elementos, debidamente individualizados se los encuadrará conforme a las previsiones establecidas en el documento "Detención de personas"o normas que específicamente pudiera establecer la JCC..."

    A las PV le asignaba la siguiente capacidad: "...1) Fuga al extranjero 2) Asilo en sedes y/o residencias diplomáticas 3) Ocultamiento dentro del país 4) Sustracción o destrucción de documentación, valores u otros elementos comprometedores 5) Resistirse a su detención por medios violentos o intentar el cohecho 6) Organizar o integrar grupos de "Resistencia Civil"o subversivos que formando parte o contribuyendo con las OPM existentes afecten el normal desenvolvimiento del Gobierno Militar..."

3.1.2. ELEMENTOS ESENCIALES DE INTELIGENCIA: Las previsiones del Plan del Ejército adoptadas "....para el caso de tener que destituir al Gobierno Nacional y constituir un Gobierno Militar..." precisaban quelos requerimientos de inteligencia se formularían de acuerdo a la Directiva del Comandante General del Ejército 168/73 (Régimen funcional del Sistema de Inteligencia de la Fuerza Ejército - SIFE), dividiendo los elementos esenciales de inteligencia (EEI) de carácter inmediato y de carácter mediato:

    a) De carácter inmediato: Las preguntas que formulaba y las respuestas que debían obtenerse eran:

    "...¿El oponente activo disminuirá, mantendrá o incrementará su accionar subversivo en función del nuevo proceso nacional que iniciará el Gobierno Militar?...

    ¿El oponente potencial se volcará parcial o masivamente a una lucha solidaria con el oponente activo?...

    ¿Los principales partidos políticos de oposición al actual partido gobernante reaccionarán activamente en contra del nuevo poder?.

    De ser así:...

    ¿Será general o parcial la reacción?...

    ¿Será solidariamente condicionada entre ellos y en particular con el Movimiento Justicialista?..."

    b) De carácter mediato: Las preguntas que formulaba y las respuestas que debían obtenerse eran:

    "...¿Reaccionará activamente la población o sectores de ella ante la toma del poder por las FFAA. Si así fuera, en que magnitud y zonas geográficas?..."

3.1.3. PARTES DE INTELIGENCIA: Producido el golpe de estado, los respectivos Ctes. de Área debían elevar estos partes:

    "...el día D a la hora H+8 y luego con una periodicidad de 24 hs, un Parte de Inteligencia, por el Canal Técnico, en el cual reseñarán las principales acciones producidas por el oponente desde la iniciación de las operaciones, consignando en particular: "...1) Reacciones del oponente activo. 2) Reacciones del oponente potencial. 3) Reacciones de la población. 4) Novedades derivadas de la detención de personas. 5) Requerimientos relacionados con el desarrollo de las actividades de inteligencia. 6) Probable evolución de los acontecimientos. d) Independientemente de lo anteriormente señalado, los respectivos Cdos elevarán otros partes en informes que las circunstancias determinen como aconsejables conocer por el Cdo Grl del Ej y/o JCG. e) El contacto personal y directo de los SS Ctes de Cpo e ll MN con el Cdo Grl del Ej mantendrá la misma vigencia que hasta el presente. f) Para todas las acciones relacionadas de Inteligencia de igual nivel, quedan facultados los SS Ctes a efectuar contactos horizontales de coordinación..."

3.2. ANEXO 3. DETENCIÓN DE PERSONAS: El Plan del Ejército estableció estos criterios para planear y ejecutar la detención de aquellas personas que determinara la JCG.

3.2.1. OPERACIÓN: Le otorgaba a la expresión "Operación" este significado:

    "...Detener... a todos aquellas personas que la JCG establezca o apruebe para cada jurisdicción, que signifiquen un peligro cierto para el desarrollo de las acciones militares o sobre las que existan evidencias de que hubieran cometido delitos o acciones de gran notoriedad en contra de los intereses de la Nación que deban ser investigados... Prever la detención de oponentes potenciales en la medida en que estos se manifiesten..."

3.2.2. ELABORACIÓN DE LAS LISTAS DE PERSONAS A DETENER: En la elaboración de las listas debía primar un concepto eminentemente selectivo y limitado a lo determinado en el acápite anterior. Las fases serían:

    a) Planificación: Respecto a los elementos a detener se haría en principio, sobre la base de listas que cada comando de jurisdicción confeccionaría y que en todos los casos debía contar con la aprobación de la JCG. Estas listas podrían ampliarse como producto de estudios y necesidades, pero, como en el caso anterior la materialización de las detenciones debía contar con igual autorización de la JCG

    b) Confección: En cada jurisdicción la confección de listas sería responsabilidad exclusiva de los Cdos Cpos e ll MM, lo cual no eximía la participación de medios de las otras FFAA de igual escalón de mando y hasta tanto el planeamiento se desarrollase a este nivel.

    c) Comunicación: La JCG haría conocer a cada uno de los Ctes Cpos e ll MM las listas de las demás jurisdicciones a fin de poder concretar la detención de aquellas personas que, por una u otra circunstancia pudieran haberse desplazado de su zona natural de radicación.

    d) Ampliación: A través de los elementos propios y de las otras FFAA que pudieran integrar los Equipos Especiales o de organismos de igual nivel existentes en la jurisdicción, podrían obtenerse los antecedentes necesarios para completar y/o ampliar detalles de planeamiento, en especial la confección de listas.

3.2.3. PROCEDIMIENTO Y ALOJAMIENTO: Estarían a cargo de Equipos Especiales que se integrarían y operarían de acuerdo a cada jurisdicción.

Cada comandante establecería en su jurisdicción lugares de alojamiento de detenidos sobre las siguientes reglas:

a) Las personas que de significativo grado de peligrosidad serían alojadas en Unidades Penitenciarias de jurisdicción.

b) El resto de las personas serían alojadas en dependencias militares y agrupadas según el trato que cada Cte en Cpo e ll MM estimare se le debía dar al detenido.

c) Para casos muy especiales y que por sus características resultare necesario su alojamiento en otra jurisdicción los respectivos Ctes formularían el pertinente requerimiento a la JCG.

3.2.4. INTEGRACIÓN: Conforme a las características de cada área, en la organización de Equipos Especiales se podrían integrar efectivos de las otras FFAA, actitud que, en lo posible sería la norma y en el concepto de operaciones conjuntas.

3.2.5. APÉNDICE 1 (INSTRUCCIONES PARA LA DETENCIÓN DE PERSONAS) AL ANEXO 3 (DETENCIÓN DE PERSONAS): Las listas de personas a detener una vez aprobadas por la JCG deberían ser ampliadas con la mayor cantidad posible de detalles, tendientes a tener la más absoluta seguridad en la ejecución de la operación.

    a) Detalles: Entre los detalles fundamentales a incluir debían figurar:

    "...a. Datos de filiación b. Aspectos físicos de la persona c. Domicilio (habitual y eventual) particularmente en el cual pernocta d. Características edilicias del domicilio (casa, Dpto, encuadre urbano etc) e. Capacidades y limitaciones operativas de la vivienda f. Vías de escape y posibilidades de apoyo g. Vehículo que habitualmente usa, con especificación de características h. Previsiones de seguridad que rodean al blanco, custodia, tipo, cantidad, armamento, etc i. Gráficos destinados a clarificar la ubicación del domicilio j. Fotografías con iguales fines que lo anterior y en particular de las personas a detener 3. Los citados antecedentes serán obtenidos por vía de reconocimientos y/o por intermedio de los naturales medios de inteligencia de cada jurisdicción, pero siempre pretextando intereses distintos al verdadero motivo..."

    b) Ficha: Todos los antecedentes reunidos sobre cada blanco serían volcados en una ficha cuyo modelo se agregó como Apéndice 2. Esa ficha era el elemento básico para empeñar la Consejo de Defensa (CD) y acompañar a ésta en la ejecución de la operación.

    c) Proporción: Los efectivos a asignar a cada Consejo de Defensa (CD) deberían guardar la necesaria proporción a la capacidad del blanco, de forma tal que el éxito de la operación quedara asegurado.

    d) Lugares: Podrían establecerse lugares de reunión de detenidos los cuales dispondrían de la adecuada seguridad.

    e) Traslados: Los traslados de detenidos se harían en todos los casos bajo las más extremas medidas de seguridad.

    f) Procedimiento: Para la detención se ajustaría a las características y proceder del blanco, evitando excesos que en algunos casos pudieran resultar negativos al interés de la Fuerza, debiendo observarse que:

    "...No se permitirá la intervención de personas extrañas a las FFAA en defensa de los detenidos quedando librada su posibilidad a resolución de la JCG... Cuando la persona a detener esté definida como subversiva o manifieste una actitud violenta contra la Fuerza, su domicilio será minuciosamente registrado, incautándose de toda documentación de interés, armamento y explosivos que pudieran existir... En el caso que el causante no se encontrare en el domicilio o lugares establecidos en la ficha respectiva, se efectuará interrogatorio a otros integrantes del inmueble y/o vecinos en procura de información que determine su paradero..."

4. PROCEDIMIENTO OPERATIVO NORMAL (PON) Nº 24/75 DEL COMANDANTE DE LA SUBZONA 51 - DETENCIÓN, REGISTRO Y ADMINISTRACIÓN DE DELINCUENTES SUBVERSIVOS:

El General de Brigada Jorge Carlos OLIVERA ROVERE en el mes de diciembre de 1975 en su carácter de Cte. SZD51 Bahía Blanca firmó la PON 24/75 que tuvo como finalidad fijar el régimen para la ejecución de las detenciones y tratamientos a someter a los delincuentes subversivos tendiendo a "...Obtener la mayor información de los detenidos.."

La primera etapa en la secuencia de las acciones era la "...Fijación del blanco..." que se realizaría de acuerdo a lo determinado en el PON Nro. 9/75.

Detenido y alojado el blanco:

    "...se procederá al interrogatorio... por parte de personal especializado del Dest. Icia. 181. Su objeto será investigar al causante al solo efecto de satisfacer necesidades operacionales y de inteligencia para clasificar al detenido... Esta etapa no admitirá defensores... El Jefe Dest. Icia. 181 evaluará la conveniencia de evacuar a los detenidos a otro lugar a fin de facilitar la investigación; de ser necesaria tal circunstancia, el G 1 designará el nuevo alojamiento..."

El PON establecía -además- que diariamente:

    "...el Jefe del Dest. Icia. 181 informará al Dpto. I - Pers. y al Dpto. II - Icia. el personal detenido que se encuentre alojado dentro de la jurisdicción como resultado de los procedimientos realizados..."

5. ORDEN PARCIAL Nº 405/76 - REESTRUCTURACIÓN DE JURISDICCIONES Y ADECUACIÓN ORGÁNICA PARA INTENSIFICAR LAS OPERACIONES CONTRA LA SUBVERSIÓN:

El Gral. Roberto Eduardo VIOLA (EMGE - Jef. III - Op - Bs.As.) en el mes de mayo de 1976 impartió esta orden parcial 405/76:

5.1. CAMBIO DE SITUACIÓN: Explicaba que el contexto "...en que se pueden desarrollar las operaciones contra la subversión ha variado con respecto a la situación que imperaba al impartirse la Directiva Nº 404... debido a dos razones fundamentales a) La asunción del Gobierno Nacional por parte de las FFAA. b) La aprobación de una estrategia nacional contrasubversiva conducida desde el más alto nivel del Estado..." surgiendo como "...necesario y conveniente: a) Centralizar la conducción de las acciones de inteligencia y las operaciones de carácter inmediato, en áreas geográficas (urbanas o no) de características similares b) Operar con Unidad de Comando..." con la finalidad de "...completar el aniquilamiento del oponente en la zona donde mantiene mayor capacidad..."

5.2. EJECUCIÓN: La intensificación gradual y acelerada de la acción contrasubversiva se materializaría mediante dos tipos de actividades fundamentales:

a) "...El dominio del espacio por medio del despliegue permanente de fuerzas.." y

b) "...El desarrollo de una persistente y eficiente actividad de inteligencia que posibilite la detección y acción sobre blancos rentables del oponente..."

5.3. CENTRAL DE OPERACIONES E INTELIGENCIA: El Cdo. Zona de Defensa 1 (Capital Federal - Gran Buenos Aires) organizaría en su jurisdicción:

    "...una Central de Operaciones e Inteligencia (COI) para coordinar e integrar acciones de inteligencia y las operaciones de seguridad de carácter inmediato. Dicha COI deberá ser integrada, como mínimo, por personal especialista delegado de la SIDE, B. Icia. 601, Policía Federal y Policía de la Provincia de Buenos Aires, a cuyo efecto el Cdo. Grl. Ej. adecuará las órdenes y directivas en vigencia..."

5.4. EMPLEO DE ELEMENTOS DE LAS OTRAS FFAA: Señalaba al respecto:

    a)"...En principio debe quedar taxativamente aclarado que el Ejército no cede en ningún sentido la jurisdicción territorial que le corresponde de acuerdo con lo determinado en la Directiva del Consejo de Defensa Nro. 1/75..."

    b) "...La participación de las otras FFAA puede efectuarse en apoyo a las operaciones que realiza el Ejército, como forma de satisfacer la aspiración de intervenir efectivamente en la lucha contra la subversión..."

    c) "...En ese sentido, las acciones que realicen efectivos de otras FFAA estarán encuadradas en necesidades del Ejército y serán autorizadas y coordinadas por el Cdo. Z Def. 1 o Cdo. Z Def. 4 con el comando operacional de FAA o ARA participante..."

6. ZONAS Y SUBZONAS Y ÁREAS DE DEFENSA DEL EJÉRCITO:

ZONA 1 - Jurisdicción: Capital Federal, Provincia de Buenos Aires excepto los partidos de Adolfo Alsina, Coronel Suarez, Saavedra, , Tornquist, Coronel Pringles, Adolfo González Chávez, Coronel Dorrego, Tres Arroyos, Villarino, Bahía Bla|nca, Patagones, Escobar, General Sarmiento, General San Martín, Pilar, San Fernando, Tigre, Tres de Febrero y Vicente López. Hasta fines de 1979 la zona 1 también abarcó toda la Provincia de La Pampa - Responsable: Comandante del Cuerpo de Ejército I - Inteligencia: G2-Inteligencia

Subzona Capital Federal (1/CF) Toda la Capital Federal, dividida en siete áreas. - Responsable: Segundo Comandante del Cuerpo de Ejército I - Inteligencia: Destacamento de Inteligencia 103

Área I Sector comprendido entre el Río de la Plata, Avenida Independencia, Piedras, Carlos Calvo, Chile, Alberti, Estados Unidos, Boedo, Av. Rivadavia, Jean Jaures y Av. Córdoba.

Área II (1/CF/II) Sector comprendido entre el Río de la Plata, Av. Córdoba, Jean Jaures, Av. Rivadavia, Av. Dr. Honorio Pueyrredón, Av. Juan B. Justo, Av. Int. Bullrich, Av. del Libertador, Dorrego. - Jefe del Regimiento de Infantería 1 Patricios

Área III (1/CF/III) Sector comprendido entre el Río de la Plata, Dorrego, Av. del Libertador, Av. Dr. Int. Bullrich, Av. Juan B. Justo, Av. San Martín, Garmendia, Warnes, Av. de los Constituyentes, Av. Congreso, Av. del Libertador, Av. G. Udaondo. - Jefe del Regimiento de Granaderos a Caballo Gral. San Martín.

Área IV Sector comprendido entre la Av. Gral. Paz, Av. de los Constituyentes, Warnes, Garmendia, Av. San Martín, Av. Juan B. Justo, Av. Dr. Honorio Pueyrredón, Av. Rivadavia, Tonelero, Humaita.

Área IV (1/CF/IV) Sector comprendido entre la Av. Gral. Paz, Av. de los Constituyentes, Warnes, Garmendia, Av. San Martín, Av. Juan B. Justo, Av. Dr. Honorio Pueyrredón, Av. Rivadavia, Tonelero, Humaita. - Jefe del Batallón de Arsenales 101.

Área V (1/CF/V) Sector comprendido entre el Riachuelo, la Av. Gral. Paz, Humaita, Tonelero, Av. Rivadavia, Boedo, Estados Unidos, Alberti, Catamarca, Lima. - Jefe del Grupo de Artillería de Defensa Aérea 101

Área VI Sector comprendido entre el Río de la Plata, el Riachuelo, Lima, Catamarca, Alberti, Chile, San José, Carlos Calvo, Piedras, Av. Independencia.

Subzona 11 (1/11) San Andrés de Giles, Exaltación de la Cruz, Campana, Zárate, Luján, Mercedes, General Rodríguez, Marcos Paz, General Las Heras, Navarro, Lobosé , Cañuelas, Esteban Echeverría, Lomas de Zamora, Avellaneda, La Matanza, Quilmes, Florencio Varela, Berazategui, Almirante Brown, La Plata, San Vicente Brandsen, General Paz, Monte y Lanús. Responsable: Los partidos de Berisso y Ensenada estuvieron bajo la jurisdicción del Comando de Operaciones Navales a través de su dependiente Batallón de Infantería de Marina 3. (A partir de Mayo de 1976, de acuerdo a la Orden de Operaciones CPM-234 los partidos de Exaltación de la Cruz, Campana y Zárate pasaron a depender de la jurisdicción de la Zona 4) - Inteligencia: Destacamento de Inteligencia 101 (La Plata)

Área 111 (1/11/111) Partido de Quilmes - Batallón Depósito de Arsenales 601

Área 112 (1/11/112) Partidos de Almirante Brown, Avellaneda, Esteban Echeverría, Lanús, Lomas de Zamora, San Vicente y Cañuelas - Regimiento de Infantería Mecanizada

Área 113 (1/11/113) Partidos de La Plata, Brandsen, General Paz y Monte - Regimiento de Infantería Mecanizada 7

Área 114 (1/11/114) Partidos de La Matanza, Marcos Paz, Las Heras, Navarro y Lobos - Grupo de Artillería Mecanizada 1

Área 115 (1/11/115) Partidos de General Rodríguez, Luján, Mercedes, San Andrés de Giles, Campana, Exaltación de la Cruz y Zárate (A partir de Mayo de 1976, de acuerdo a la Orden de Operaciones CPM-234 los partidos de Exaltación de la Cruz, Campana y Zárate pasaron a depender de la jurisdicción de la Zona 4) - Regimiento de Infantería Mecanizada 6

Área 116 (1/11/116) Partidos de Berazategui y Florencio Varela - Batallón de Comunicaciones Comando 601

Subzona 12 (1/12) Partidos de Saliqueló, pellegrini, Trenque Lauquen, Pehuajó, Carlos Casares, Hipólito Yrigoyen, Bolívar, Tapalqué, General Alvear, Saladillo, Roque Pérez, General Belgrano, Chascomús, Magdalena, Castelli, Dolores, Tordillo, General Guido, Maipú, Ayacucho, Tandil, Benito Juárez, Laprida, General Lamadrid, Daireaux, Olavarría, Azul, Rauch, Las Flores, y Pila. Responsable: Comandante de la Brigada de Caballería Blindada I - Inteligencia: Destacamento de Inteligencia 102 (Tandil) y Sección del Destacamento de Inteligencia 102

Área 121 (1/12/121) Tandil, Juárez, Ayacucho. - Jefe del Batallón Logístico 1

Área 122 (1/12/122) Partidos de Magdalena, Chascomús, Castelli, Dolores, Tordillo, General Guido, y Maipú - Jefe del Regimiento de Caballería de Tanques 8 (Magdalena)

Área 123 (1/12/123) Partidos de Azul, Tapalqué, General Alvear, Saladillo, Roque Pérez y Las Flores - Jefe del Regimiento de Caballería de Tanques 10 (Azul)

Área 124 (1/12/124) Partidos de Olavarría, Bolívar, Hipólito Yrigoyen, Carlos Casares Pehuajó, Trenque Lauquen, Pellegrini, Saliqueló, Daireaux, General La Madrid y Laprida - Jefe del Regimiento de Caballería de Tanques 2 (Olavarría)

Área 125 (1/12/125) Partidos de Azul, Rauch, General Belgrano y Pila.

Subzona 13 (1/13) Partidos de General Villegas, General Pinto, Leandro N. Alem, General Arenales, Colón, Pergamino, San Nicolás, Ramallo, San Pedro, Baradero, San Antonio de Areco, Suipacha, Chivilcoy, 25 de Mayo, 9 de Julio, Lincoln, Carlos Tejedor, Rivadavia, General Viamonte, Junín, Rojas, Salto, Bartolomé Mitre, Capitán Sarmiento, Chacabuco y Bragado. Responsable: Comandante del Comando de Artillería 101 (Junín) Inteligencia: Sección Inteligencia Destacamento 101 (San Nicolás) y Sección Inteligencia Destacamento 103 (Junín)

Área 131 (1/12/131) Partidos de Junín, General Arenales, Rojas, Chacabuco, Chivilcoy, Suipacha, 25 de Mayo, 9 de Julio, Bragado, Alberti, General Viamonte.
Jefes del Grupo de Artillería 101 (Junín)

Área 132 (1/12/132) Partidos de San Nicolás, Colón, Pergamino, Ramallo, San Pedro, Baradero, Arrecifes, Salto, Capitán Sarmiento, San Antonio de Areco, Carmen de Areco. - Jefe del Batallón de Ingenieros de Combate 101 (San Nicolás)

Área 133 (1/12/133) Partidos de Junín, Leandro N. Alem, Lincoln, General Pinto, Carlos Tejedor, Rivadavia, General Villegas. - Jefe de la Batería de Adquisición de Blancos para Apoyo de Combate 101 (Junín)

Subzona 14 (1/14) Provincia de La Pampa.- Responsable: Jefe del Departamento de Exploración de Caballería Blindada 101 (Toay - La Pampa) Inteligencia: Sección de Inteligencia del Destacamento 161 (Toay).

Subzona 15 (1/15) Partido General Lavalle, General Juan Madariaga, Mar Chiquita, Balcarce, General Alvarado, General Pueyrredon, Lobería, Necochea, San Cayetano. Responsable: Jefe de la Agrupación de Artillería de Defensa Aérea 601 (Mar del Plata) Inteligencia: Sección de Inteligencia 102

Área 151 (1/15/151) Partidos de General Pueyrredón General Alvarado, Lobería, Necochea, San Cayetano.

Área 152 (1/15/152) Partidos de General Lavalle, General Madariaga, Mar Chiquita y Balcarce. - Jefes del Grupo de Artillería de Defensa Aérea 602 (M.del Plata)

Subzona 16 (1/16) Partido de Merlo, Moreno y Morán. - Jefe de la I Brigada Aérea (El Palomar)

Área 160 (1/16/160) Partido de Morón (excepto su zona norte)

Área 161 (1/16/161) Zona Norte del Partido de Morón - Jefes de la I Brigada Aérea (El Palomar)

Área 162 (1/16/162) Partido de Moreno - Jefe de la VIII Brigada Aérea (Moreno)

Área 163 (1/16/163) Partido de Merlo.- Jefe del Grupo I de Vigilancia Aérea

ZONA 2 - Jurisdicción: Provincias de Santa Fé, Entre Ríos, Corrientes, Misiones, Chaco y Formosa. - Responsable: Comandante del Cuerpo de Ejército II (Rosario) - Inteligencia: G2-Inteligencia

Subzona 21 (2/21) Provincia de Santa Fé. - Responsable: 2º Comandante del Cuerpo de Ejército II - Inteligencia: Destacamento de Inteligencia 121 (Rosario).y Destacamento de Inteligencia 122 (Santa Fé)

Área 211 (2/21/211) Departamentos Capital, San Lorenzo, Iriondo, Belgrano, Caseros, Constitución, General López, en la provincia de Santa Fé. - Jefe del Batallón Comunicaciones Comando 121 (Rosario) - Jefe del Batallón de Arsenales 121 (Fray L. Beltrán - Santa Fé)

Área 212 (2/21/212) Departamentos Capital, Las Colonias, Castellanos, San Cristóbal, San Justo, Garay, provincia de Santa Fé. - Jefes del Comando de Artillería 121 (1/12/121) Santa Fé.

Área 213 (2/21/213) DEPARTAMENTO de Gualeguaych, Concepción del Uruguay y Gualeguay, Entre Ríos - Jefe del Batallón de INGENIEROS de Combate 121 (Concepción del Uruguay)

Área 214 (2/21/214) Departamento de La Paz, Entre Ríos - Jefes del Grupo de Artillería 121 (La Paz)

Subzona 22 (2/22) Provincia de Entre Ríos, excepto los departamentos bajo la responsabilidad de la subzona 21. Comandante de la Brigada de Caballería Blindada II (Paraná) - Sección del Destacamento de Inteligencia 122 (Paraná)

Área 221 (2/22/221) Departamento Paraná. - Jefe del Escuadrón de Ingenieros Blindado 2 (Paraná)

Área 222 (2/22/222) Departamento de Diamante y oeste de Nogoyá. - Jefe de la Compañía de Munición B del Batallón de Arsenales 121 (Paraná)

Área 223 (2/22/223) Departamento de Tala y este de Nogoyá.

Área 224 (2/22/224) Departamentos de Villaguay y Colón.
Jefe del Regimiento de Caballería de Tanques 1 (Villaguay).

Área 225 (2/22/225) Departamentos de Concordia y Federal

Área 226 (2/22/226)Departamentos de Federación y Feliciano

Subzona 23 (2/23) Provincias de Misiones, Chaco, Formosa y departamentos de Capital, San Cosme, San Luis del Palmar, Empedrado, Saladas, Bella Vista, Lavalle, Goya y Esquina, en la provincia de Corrientes. Responsable: Comandante de la Brigada de Infantería VII (Corrientes) - Inteligencia: Destacamento de Inteligencia 124 (Resistencia) y Sección del Destacamento de Inteligencia 124 (Formosa)

Área 231 (2/23/231) Departamento Capital, San Cosme, San Luis del Palmar, Empedrado, en la provincia de Corrientes.

Área 232 (2/23/232) Provincia de Misiones - Jefe del Regimiento de Infantería de Monte N° 30 (Misiones).

Área 233 (2/23/233) Provincia del Chaco. - Jefes del Grupo de Artillería 7 (Resistencia)

Área 234 (2/23/234) Provincia de Formosa - Jefe del Regimiento de Infantería de Monte N° 29 (Formosa)

Área 235 (2/23/235) Departamento de Goya, Corrientes. - Jefe de la Compañía de Telecomunicaciones 121 (Goya)

Subzona 24 (2/24) Provincia de Corrientes (excepto la parte de ella asignada a la subzona 23) - Responsable: Comandante de la Brigada de Infantería III (Curuzú Cuatiá) - Inteligencia: Destacamento de Inteligencia 123 (Paso de los Libres)

Área 241 (2/24/241) Departamentos de Curuzú Cuatiá, Sauce, Esquina y Lavalle, prov. de Corrientes. - Jefe del Batallón Logístico N° 3 (Curuzú Cuatiá)

Área 242 (2/24/242) Departamento de Monte Caseros, prov. de Corrientes - Jefe del Regimiento de Infantería N° 4 (Monte Caseros)

Área 243 (2/24/243) Departamentos de Paso de los Libres, San Martín y General Alvear, Corrientes - Jefe del Regimiento de Infantería 5 (Paso de los Libres) - Jefe del Grupo de Artillería N° 3 (Paso de los Libres)

Área 244 (2/24/244) Departamentos de Mercedes, Lavalle, San Roque, Bella Vista, Saladas. Mburucuyá, Concepción

Área 245 (2/24/245) Departamentos de Santo Tomé, Ituzaingó, San Miguel, General Paz, Berón de Astrada e Itaití.

ZONA 3 - Jurisdicción: Provincias de Córdoba, San Luis, Mendoza, San Juan, La Rioja, Catamarca, Santiago del Estero, Tucumán, Salta, y Jujuy. - Responsable: Comandante del Cuerpo de Ejército III (Córdoba) - Inteligencia: G2-Inteligencia

Subzona 31 (3/31) Provincias de Córdoba, La Rioja, Catamarca, y Santiago del Estero. Responsable: 2º Comandante del Cuerpo de Ejército III (Córdoba) - Inteligencia: Destacamento de Inteligencia 141 (Córdoba; Jefe de Sección del Destacamento de Inteligencia 141 (La Rioja) y Jefe de Sección del Destacamento de Inteligencia 142 (Santiago del Estero)

Área 311 (3/31/311) Provincia de Córdoba - Comandantes de la Brigada de Infantería Aerotransportada IV (Córdoba) - Jefe de subáreas dependientes del área 311 - Regimiento Aerotransportado 2 (Córdoba) - Grupo de Artillería 141 (José de la Quintana) - Regimiento de Infantería Aerotransportado 13 (Córdoba). - Grupo de Artillería Aerotransportada 4 (José de la Quintana) - Batallón de Comunicaciones Comando 141 (Córdoba). - Batallón de Arsenales 141 (Holmberg)

Área 312 (3/31/312) Provincia de Santiago del Estero. - Jefe del Batallón de Ingenieros de Combate 141 (Santiago. del Estero)

Área 313 (3/31/313) Provincia de Catamarca. - Jefe del Regimiento de Infantería Aerotransportada 17 (Catamarca)

Área 314 (3/31/314) Provincia de La Rioja - Jefe del Batallón de Ingenieros de Construcciones 141 (La Rioja)

Subzona 32 (3/32) Provincias de Tucumán, Salta y Jujuy. Responsable: Comandante de la Brigada de Infantería V (Tucumán). Inteligencia: Destacamento de Inteligencia 142 (Tucumán) y Destacamento de Inteligencia 143 (Salta)

Área 321 (3/32/321) Provincia de Tucumán - Jefe del Regimiento de Infantería 19 (Tucumán)

Área 322 (3/32/322) Provincia de Salta

Área 323 (3/32/323) Provincia de Jujuy - Jefe del Regimiento de Infantería de Montaña 20 (Jujuy)

Subzona 33 (3/33) Provincias de Mendoza, San Juan y San Luis. Responsable: Comandante de la Brigada de Infantería de Montaña VIII (Mendoza) - Inteligencia: Destacamento de Inteligencia 144 (Mendoza) y Sección del Destacamento de Inteligencia 144

Área 331 (3/33/331) Provincia de Mendoza - Directores del Liceo Militar General Espejo - Jefes de unidades dependientes del área 331 - Regimiento de Infantería de Montaña 11 (Tupungato) - Regimiento de Infantería de Montaña 16 (Uspallata) - Grupo de Artillería de Montaña 8 (Uspallata) - Compañía de Ingenieros de Montaña 8 (Campo Los Andes) - Compañía de Esquiadores de Alta Montaña 8 (Puente del Sol)

Área 332 (3/33/332) Provincia de San Juan - Jefe del Regimiento de Infantería de Montaña 22 (Marquesado)

Área 333 (3/33/333) Provincia de San Luis -Comandante del Comando de Artillería 141 (San Luis).

ZONA 4 - Jurisdicción: Partidos de la Provincia de Buenos Aires: Escobar, General Sarmiento, General San Martín, Pilar, San Fernando, Tigre, Tres de Febrero, Vicente López. - Responsable: Comandante de Institutos Militares (Campo de Mayo) - Inteligencia: G2-Inteligencia; Escuela de Inteligencia; Destacamento de Inteligencia 201 y Sección del Destacamento de Inteligencia 201(Zárate)

Área 410 (4/410) Partidos de Escobar y Tigre - Director de la Escuela de Ingenieros (Campo de Mayo)

Área 420 (4/420) Partido de San Isidro - Director de la Escuela de Comunicaciones (Campo de Mayo)

Área 430 (4/430) Partido de San Martín. - Director de la Escuela de Caballería (Campo de Mayo)

Área 440 (4/440) Partido de San Fernando - Director de la Escuela de Artillería (Campo de Mayo)

Área 450 (4/450) Partido de Vicente López - Director de la Escuela de Infantería (Campo de Mayo)

Área 460 (4/460) Partido de Pilar - Director de la Escuela de Suboficiales Sargento Cabral (Campo de Mayo)

Área 470 (4/470) Partido de General Sarmiento - Director de la Escuela de Servicios para Apoyo de Combate General Lemos (San Miguel)

Área 480 (4/480) Partido de 3 de Febrero. - Director del Colegio Militar de la Nación (El Palomar)

ZONA 5 - Jurisdicción: Sur de la Provincia de Buenos Aires (Partidos de Adolfo Alsina, Guaminí, Coronel Suárez, Saavedra, Puán, Tornquist, Coronel Pringles, González Chávez, Coronel Dorrego, Tres Arroyos, Villarino, Bahía Blanca, Patagones), y Provincias de Río Negro, Neuquén, Chubut, Santa Cruz y Tierra del Fuego. - Responsable: Comandante del Cuerpo de Ejército V (Bahía Blanca) - Inteligencia: G2-Inteligencia

Subzona 51 (5/51) En la provincia de Buenos Aires: Partidos de Adolfo Alsina, Guaminí, Coronel Suárez, Saavedra, Puán, Tornquist, Coronel Pringles, González Cháves, Coronel Dorrego, Tres Arroyos, Villarino, Bahía Blanca, Patagones. En la provincia de Río Negro: Departamentos de Avellaneda, Pichi Mahuida, 25 de Mayo, 9 de Julio, Valcheta, San Antonio, Adolfo Alsina, y Conesa. Responsable: 2° Comandante del Cuerpo de Ejército V (Bahía Blanca) - Inteligencia: Destacamento de Inteligencia 181 (Bahía Blanca)

Área 511 (5/51/511) Partidos del Sur de la Provincia de Buenos Aires bajo jurisdicción de la Subzona 51. Partidos de Bahía Blanca y Patagones.

Área 513 (5/51/513) Partido de Saavedra - Jefe del Batallón Arsenales 181 (Pigüé)

Subzona 52 (5/52) Provincia de Neuquén, Provincia de Río Negro,los departamentos de General Roca, El Cuy, Pilcaniyeu, Ñorquinco, Bariloche y 25 de Mayo - Responsable: Comandante de la Brigada de Infantería de Montaña VI (Neuquén) - Inteligencia: Destacamento de Inteligencia 182 (Neuquén)

Área 521 (5/52/521) Provincia de Neuquén: Departamento de Confluencia. Provincia de Río Negro: Departamento de General Roca. - Jefe del Batallón de Ingenieros de Construcciones 182 (Neuquén).

Área 522 (5/52/522) Departamentos de Picunches, Zapala, Pehuenches, Minas, Chos Malal, Loncopué, Ñorquin. - Regimiento de Infantería de Montaña 10 (Covunco) - Regimiento de Infantería de Montaña 21 (Las Lajas)

Área 523 (5/52/523) Departamentos de Aluminé, Añelo, Catan Lil, Collón Curá, Huiliches, Lácar, Los Lagos, Picún Leufú. - Jefe del regimiento de Infantería de Montaña 26 (Junín de los Andes) - Jefe del Grupo de Artillería de Montaña 6 (Junín de los Andes) - Jefes del Regimiento de Caballería de Montaña 4 (San Martín de los Andes)

Área 524 (5/52/524) Provincia de Río Negro, excepto los departamentos de Avellaneda, Pichi Mahuida, 25 de Mayo, 9 de Julio, Valcheta, San Antonio, Adolfo Alsina, y Conesa. -Director de la Escuela de Instrucción Andina (Bariloche)

Subzona 53 (5/53) y 54 (5/54) Hasta el año 1980, en que se creó la Subzona 54, abarcó las provincias de Chubut, Santa Cruz, y el entonces territorio nacional de Tierra del Fuego. La subzona 54 comprendió las Guarniciones de Río Gallegos, El Turbio, Puerto Santa Cruz y Comandante Luis Piedrabuena (a partir de 1980). Responsable: Comandantes de la Brigada de Infantería IX (Comodoro Rivadavia) - Inteligencia: Destacamento de Inteligencia 183 (Comodoro Rivadavia). y Penal de Rawson (Chubut).Operó durante 1976/78

Área 531 (5/53/531)
Jefes del Regimiento de Infantería 8 (Comodoro Rivadavia)

Área 532 (5/53/532)
Jefes del Regimiento de Infantería 25 (Sarmiento - Chubut)

Área 533 (5/53/533)
Jefe del Destacamento de Caballería Blindada 181 (Esquel - Chubut)

7. DIRECTIVA DEL COMANDANTE DE OPERACIONES NAVALES - PLAN DE CAPACIDADES - PLACINTARA CON 1/75 "S":

El 21/11/75 el Comandante de Operaciones Navales Vicealmirante (RE) Luis María MENDÍA firmó la "Contribuyente"a la Directiva Antisubversiva COAR 1/75 "S" repitiendo -en su primera parte- los puntos precedentemente transcriptos.

7.1. FUERZAS: La Contribuyente dividió las fuerzas involucradas en la "lucha..."en cinco categorías: Fuerza de Tareas (FT); Fuerzas Enemigas (FE); Fuerzas Amigas (FA); Unidades Agregadas (UA) y Unidades Destacadas (UD).

Se explican así:

7.1.1. FUERZAS DE TAREAS: Mantuvo las 11 Fuerzas de Tareas preexistentes organizándolas e integrándolas así:

FT1: Fuerza de Tareas 1
Denominación: Flota de Mar
Jefatura: Comandante Naval
Flota de Mar
más:
Base Naval Puerto Belgrano
Hospital Naval Puerto Belgrano
menos:
Fuerza de Submarinos (1)
Agrupación de Buzos Tácticos (1)

FT2: Fuerza de Tareas 2
Denominación: Fuerza Apoyo Anfibio
Jefatura: Comandante Fuerza Apoyo Anfibio
Fuerza Apoyo Anfibio
Escuela para Oficiales de la Armada
Centro Incorporación y Formación de Conscriptos de Marinería
Dependencias con asiento en Bahía Blanca y Punta Alta
Prefectura Naval Zona Atlántico Norte
Prefectura Bahía Blanca.

FT3: Fuerza de Tareas 3
Denominación: Agrupación Buenos Aires
Jefatura: Jefe Operaciones Estado Mayor Gral. Armada
Batallón de Seguridad de la sede del Comando Gral. Armada
Escuela Mecánica de la Armada (ESMA)
Base Aeronaval Ezeiza
Arsenal de Artillería de Marina Zárate
Apostadero Naval Buenos Aires
Apostadero Naval San Fernando
Organismos y Dependencias en Cap. Federal y Gran Bs. Aires
Escuela Nacional de Náutica
Arsenal Naval Azopardo

FT4: Fuerza de Tareas 4
Denominación: Prefectura Naval Argentina
Jefatura: Perfecto Nacional Naval
Prefectura Naval Argentina
menos:
Prefectura Mar del Plata (1)
Prefectura Quequén (1)
Prefectura Zona Alta Paraná (8)
Prefectura Zona Paraná Superior y Paraguay (8)
Prefectura Cona Bajo Paraná (8)
Prefectura Zona Alto Uruguay (8)
Prefectura Zona Bajo Uruguay (8)
Prefectura Zona Delta (8)
Prefectura Zona Atlántico (2)
Prefectura Bahía Blanca (2)
Prefectura La Plata (3)
Prefectura Madryn (4)
Prefectura Rawson (4)
Prefectura Ushuaia (5)
Prefectura Río Grande (5)
Prefectura Río Gallegos (5)

FT5: Fuerza de Tareas 5
Denominación: Agrupación Río Santiago
Jefatura: Director Escuela Naval Militar
Escuela Naval Militar
Liceo Naval Almirante Brown
Hospital Naval Río Santiago
Batallón Infantería de Marina 3
Prefectura La Plata
Centro Incorporación y Formación Conscriptos Inf. de Marina
Dependencias con asiento en La Pata, Berisso y Ensenada

FT6: Fuerza de Tareas 6
Denominación: Fuerza de Submarinos
Jefatura: Comandante Fuerza de Submarinos
Fuerza de Submarinos
más:
Agrupación de Buzos Tácticos
Agrupación de Comandos Anfibios
Escuela de Submarinos
Escuela Antisubmarina
Escuela de Buceo
Escuela de Suboficiales de Infantería de Marina
Prefectura Mar del Plata
Prefectura Quequén
Subprefectura General Lavalle
Dependencias en Mar del Plata y zona de influencia

FT7: Fuerza de Tareas 7
Denominación: Agrupación Trelew
Jefatura: Jefe Base Aeronaval Almirante Zar
Base Aeronaval Alte. Zar
más:
Batallón Infantería de Marina 4
Apostadero Naval Golfo Nuevo
Prefectura Madryn
Prefectura Rawson
Dependencias con asiento en la Zona de Golfo Nuevo

FT8: Fuerza de Tareas 8
Denominación: Agrupación Austral
Jefatura: Comando Naval Austral
Base Naval Ushuaia
Base Aeronaval Ushuaia
Prefectura Ushuaia
Batallón de Infantería de Marina 5
Base Aeronaval Río Grande
Prefectura Río Grande
Comando y Estado Mayor de la Fuerza Infantería de Marina 1
Prefectura Río Gallegos
Dependencias con asiento en el Aérea Naval Austral

FT9: Fuerza de Tareas 9
Denominación: Reserva Terrestre
Jefatura: Comandante Infantería de Marina
Unidades del Comando de la Infantería de Marina
menos:
Agrupación de Comandos Anfibios (1)
Agrupación Servicio de Cuartel (2)
Batallón de Comunicaciones (2)
Batallón Antiaéreo (2)
Batallón de Vehículos Anfibios 1 (2)
Batallón de Infantería de Marina 3 (3)
Batallón de Infantería de Marina 4 (4)
Comando y Estado Mayor Fuerza de Infantería de Marina 1 (3)
Batallón de Infantería de Marina 5 (5)

FT10: Fuerza de Tareas 10
Denominación: Reserva Aeronaval
Jefatura: Comandante Aviación Naval
Unidades del Comando de la Aviación Naval
más:
Escuela de Aviación Naval
Centro Incorporación y Formación Conscriptos Aviación Naval
Taller Aeronaval Central
menos:
Base Aeronaval Ezeiza (7)
Base Aeronaval Almirante Zar (4)
Base Aeronaval Río Grande (5)
Base Aeronaval Ushuaia (5)

FT11: Fuerza de Tareas 11
Denominación: Área Naval Fluvial
Jefatura: Comandante Área Naval Fluvial
Agrupación Naval de Instrucción
Comando Naval Antártico
Agrupación Naval Hidrográfica
Fragata A.R.A. "Libertad"
10 Lanchas Patrulleras de Ríos
Unidades asignadas al Servicio de Transportes Navales
Liceo Naval Almirante Storni
Unidades de la Flota de Mar, del Comando Infantería de Marina y del Comando de la Aviación Naval que le sean asignadas periódicamente por el C.O.N.
Prefectura Zona Alta Paraná
Prefectura Zona Paraná Superior y Paraguay
Prefectura Cona Bajo Paraná
Prefectura Zona Alto Uruguay
Prefectura Zona Bajo Uruguay
Prefectura Zona Delta

Aclaraciones:
(1) Integra la FUERTAR 6
(2) Integra la FUERTAR 2
(3) Integra la FUERTAR 5
(4) Integra la FUERTAR 7
(5) Integra la FUERTAR 8
(6) Se constituirá como R.E.M. del CEJE a disposición del Consejo de Defensa cuando lo ordene, destacada de la FUERTAR 9. Hasta tanto se provean los medios correspondientes será 1 Ca. de I.M. Reforzada
(7) Integra la FUERTAR 3
(8) Integra la FUERTAR 11
Las Unidades de la P.N.A. se subordinan a las Fuerzas de Tareas según el concepto del párrafo 6.3. del Anexo B.

7.1.2. FUERZAS ENEMIGAS: La Contribuyente remitía al "Anexo A Inteligencia"que, en lo particular, decía:

    "...Debe tenerse en cuenta que a pesar de las bajas sufridas por la subversión, aún están:

    a. Subversivos no detectados y prófugos en el país y en el extranjero.

    b. Colaboradores y simpatizantes no detectados y prófugos en el país y en el extranjero.

    c. Subversivos y colaboradores que han sido puestos en libertad o han salido del país con opción.

    d. Gran cantidad de marxistas convencidos que pertenecieron a diversas organizaciones políticas legales o ilegales de esa tendencia.

    e. Una importante cantidad de ente parcialmente adoctrinada y eventualmente sensibles a la acción marxista,producto de la acción seguida por las Universidades y otros organismos de penetración ideológica.

    Sobre la base de esta numerosa fuerza residual y considerando la característica tenacidad marxista, puede asegurarse que la subversión se reorganizará sobre las estructuras anteriores u otras nuevas para continuar su acción. La experiencia obtenida durante una década de lucha y especialmente en su derrota, seguramente hará que las técnicas empleadas puedan variar, aunque (difícilmente) lo haga la estrategia global.

    En la actualidad, el centro de gravedad el activismo subversivo se ha desplazado hacia la captación, infiltración y adoctrinamiento, es decir, al manejo insurreccional de masas, especialmente en los ámbitos gremiales y estudiantil, con el fin de obtener réditos políticos... Banda de Delincuentes Subversivos (BDS), como así también de las Organizaciones Políticas marxistas (OPM) -que se diferencian de las primeras solamente por no contar con un aparato militar-.."

7.1.3. FUERZAS AMIGAS: Brevemente señalaba:

    "...1.3.1. Ejército Argentino 1.3.2. Fuerza Aérea Argentina 1.3.3. Fuerzas de Seguridad..."

7.1.4. UNIDADES AGREGADAS: Lacónicamente detallaba:

    "...Fuerzas Policialesy Penitenciarias nacionales y provinciales y territoriales que estén dentro de la jurisdicción territorial propia o surgan de acuerdos interfuerzas armadas..."

7.1.5 UNIDADES DESTACADAS: Limitaba a un Batallón de Infantería de Marina

    "...como parte de la Reserva Estratégica Militar, a órdenes directas del Comandante en Jefe de la Armada cuando se ordene..."

7.2. ANEXO "A" INTELIGENCIA: Este Anexo del Placintara 75 le aseguraba al Comando de Operaciones Navales que "...periódicamente por la Jefatura de Inteligencia Naval..."se le informaría en detalle la situación particular -actualizada- de cada Banda de Delincuentes Subversivos (BDS), como así también de las Organizaciones Políticas Marxistas (OPM), incluyendo los hechos que produjeran y los resultados de las medidas adoptadas por el Gobierno.

En particular, en Anexo indicaba:

    a) Capacidades del Enemigo (CE): La asignaba "...al oponente subversivo..."las siguientes capacidades de orden general:

    "...CE-1. Infiltrar y estructurar equipos subversivos en todo tipo de organizaciones políticas, gremiales, estudiantiles, económicas, técnicas y gubernamentales.

    CE-2. Perturbar el orden social y económico mediante el sabotaje y la promoción de conflictos laborales tendiendo a la organización de huelgas revolucionarias y tratando de comprometer el mayor número de trabajadores.

    CE-4. Mantener una permanente presión de Acción Psicológica (AP) sobre el Gobierno Nacional, las FFAA y la población en general, llevada a cabo tanto en el país como en el extranjero.

    CE-4. Desgastar la confianza de la población mediante acciones de hostigamiento, utilización de armamento y/o aniquilamiento mediante el uso de explosivos o la concreción de acciones sorpresivas en cualquier lugar u oportunidad..."

b) Elementos Esenciales de Inteligencia. (EEI): El Anexo destacaba las siguientes características que adoptaba la lucha contrasubversiva en ese momento:

    "...a. Disminución de la acción, especialmente militar. b. Traslado del esfuerzo principal a las tareas de Inteligencia. La acción subversiva requiere todo un proceso previo de organización, infiltración y adoctrinamiento previa a su manifestación militar abierta. Por encontrarse el oponente nuevamente en esa situación es que las tareas de Inteligencia tendientes a detectar e impedir su accionar adquiera una importancia decisiva..."

Formulaba -en consecuencia- los siguientes elementos esenciales de información:

    "...EEI-1: Acción subversiva en el ámbito político. Infiltración en partidos no marxistas. Formación de frentes. Acción de los partidos de extrema izquierda. Elementos subversivos dentro del gobierno. EEI-2: Acción subversiva en el ámbito gremial. Infiltración en los Sindicatos- Activismo en fábricas - Huelgas y sus causas - Manifestaciones de aplicación en técnicas de insurrección de masas - Elementos subversivos en la conducción gremial. EEI-3: Acción subversiva en el ámbito educacional - Infiltración en centros de estudiantes y en los claustros de profesores. detección de programas y técnicas ideológicamente tendenciosas - Activismo estudiantil en cualquiera de sus formas. EEI-4: Acción subversiva en cualquier otro ámbito -Infiltración de organizaciones e instituciones en general- Marxistas conocidos que ocupen cargos- Frentes de acción psicológica subversiva - Hechos diversos que pueden ser atribuidos a la subversión..."

     c) Elevación de Informes: El Anexo establecía que las Agencias de Colección elevaran al Comando de Operaciones Navales:

    "...un Informe cuatrimestral (30 de abril, 31 de agosto, 31 de diciembre) en el cual puntualizarán los indicios obtenidos sobre los EEI. Copia informativa del mismo, remitirán a la Jefatura de Inteligencia Naval. El informe abarcará, en el orden que se indica, los siguientes factores: 1. Político, 2. Socioeconómico, 3. Psicosocial, 4. gremial, 5. Educacional, 6. Religioso, 7. Insurreccional y 8. Minorías Chilenas. Las Agencias de Colección también informarán, con la distribución señalada (COOP Y JEIN), cuando, en cualquiera de los factores, ocurra un hecho de índole insurreccional..."

d) Comunidades Informativas: El Anexo precisaba que estas comunidades estaban integradas:

    "...por elementos de Inteligencia de las FFAA, Gendarmería Nacional, Prefectura Naval Argentina, Policía Federal, Secretaría de Inteligencia del Estado, Policías provinciales, Servicios Penitenciarios Nacionales y Provinciales en los lugares que establezca el Ejército o la Fuerza Armada que por delegación tenga asignada la responsabilidad..."

e) Asesores de Inteligencia: El Anexo establecía que la Jefatura de Inteligencia Naval (JEIN), sin perjuicio del asesoramiento que le debía al Comandante en Jefe de la Armada, acumulara la función de constituir el órgano de Inteligencia de la Fuerza de Tareas Nº 3 y que de igual forma procediera la Central Principal de Inteligencia de Puerto Belgrano con respecto a las Fuerzas de Tareas Nros. 1, 2, 9 y 10 aclarando que:

    "...Cuando existan en un lugar mas de una Unidad perteneciente a una o a varias Fuerzas de Tareas, los comandantes de Fuerzas de Tareas establecerán normalmente como Agencia de Colección al Organismo de Inteligencia de mayor responsabilidad local..."

7.3. APÉNDICE 1 AL ANEXO "A" INTELIGENCIA: Fijaba las áreas de interés y las agencias de colección de información de la siguiente manera:

Fuerza de Tareas 2: Área de Interés principal: Punta Alta - Bahía Blanca - Agencias de Colección: Central de Inteligencia Puerto Belgrano (CEIP) - División o Sección de Inteligencia o Contrainteligencia de otras unidades que se subordinan: División Contrainteligencia Base Aeronaval Comandante Espora (BACE) - División Contrainteligencia Base de Infantería de Marina Baterías (BIMB) - Sección Informaciones Prefectura Naval Zona Atlántico Norte (PZAN)

Fuerza de Tareas 3: Área de Interés principal: Capital Federal - Gran Buenos Aires - Agencias de Colección: Jefatura de Inteligencia Naval (JEIN) - División o Sección de Inteligencia o Contrainteligencia de otras unidades que se subordinan: Servicio de Inteligencia de la Prefectura Naval Argentina (SIPNA) - División Contrainteligencia Base Aeronaval Ezeiza (BAEZ) - División Contrainteligencia Escuela Mecánica de la Armada (ESMA) - División Contrainteligencia de la Jefatura de Inteligencia Naval (JEMI)

Fuerza de Tareas 3: Área de Interés principal: Zárate - Agencias de Colección: División Contrainteligencia Arsenal Azopardo (ARAZ) - División o Sección de Inteligencia o Contrainteligencia de otras unidades que se subordinan: Escuelas y Destacamentos de la Prefectura Naval Argentina (PNA)

Fuerza de Tareas 4: Área de Interés principal: Puerto Litoral Marítimo - Agencias de Colección: Servicio de Informaciones Prefectura Naval Argentina (SIPNA) - División o Sección de Inteligencia o Contrainteligencia de otras unidades que se subordinan: Secciones de Inteligencia de la Prefectura Naval Argentina

Fuerza de Tareas 5 : Área de Interés principal: Ensenada Berisso Área de Interés secundario: La Plata
- Agencias de Colección: División Contrainteligencia Escuela Naval Militar (ENM) - División o Sección de Inteligencia o Contrainteligencia de otras unidades que se subordinan: Secciones de Inteligencia Prefectura Naval Argentina (PNA) de Ensenada

Fuerza de Tareas 6: Área de Interés principal: Mar del Plata - Área de interés secundario: Azul - Necochea - Agencias de Colección: División Contrainteligencia Base Naval Mar del Plata (BNMP) - División o Sección de Inteligencia o Contrainteligencia de otras unidades que se subordinan: División Contrainteligencia Arsenal Azopardo (ARAZ) - Secciones Inteligencia Prefectura Naval Argentina (PNA) de Mar del Plata y de Necochea.

Fuerza de Tareas 7: Área de Interés principal: Trelew Rawson Puerto Madryn - Área de Interés secundario: Gaiman Dolavon Cdro. Rivadavia Agencias de Colección: División Contrainteligencia Base Aeronaval Almirante Zar (BAAZ) División o Sección de Inteligencia o Contrainteligencia de otras unidades que se subordinan: Secciones de Inteligencia Prefectura Naval Argentina (PNA) de Cdro. Rivadavia Puerto Madryn y Rawson

Fuerza de Tareas 8: Área de Interés principal: Ushuaia - Agencias de Colección: División Contrainteligencia Base Naval Ushuaia - División o Sección de Inteligencia o Contrainteligencia de otras unidades que se subordinan: Sección Inteligencia Prefectura Naval Argentina (PNA) de Ushuaia

Fuerza de Tareas 8: Área de Interés principal: Río Gallegos - Área de Interés secundario: San Julián Puerto Deseado Agencias de Colección: División de Contrainteligencia - División o Sección de Inteligencia o Contrainteligencia de otras unidades que se subordinan: Sección Inteligencia Prefectura Naval Argentina (PNA) de Río Gallegos

Fuerza de Tareas 8: Área de Interés principal: Río Grande - Agencias de Colección: División de Contrainteligencia Batallón de Inf. Marina N° 5 - Río Grande (BIM5) - División o Sección de Inteligencia o Contrainteligencia de otras unidades que se subordinan: Sección Inteligencia Prefectura Naval Argentina (PNA) de Río Grande

Fuerza de Tareas 10: Área de Interés principal: Verónica - Agencia de Colección: División de Contrainteligencia Base Aeronaval Punta Indio

Fuerza de Tareas 11: Área de Interés principal: Puertos del Litoral Fuvial - Agencias de Colección: División de Contrainteligencia ANFL - División o Sección de Inteligencia o Contrainteligencia de otras unidades que se subordinan: Secciones de Inteligencia Prefectura Naval Argentina (PNA) Litoral Fluvial: Prefectura Zona Alta Paraná - Prefectura Zona Paraná Superior y Paraguay - Prefectura Cona Bajo Paraná - Prefectura Zona Alto Uruguay - Prefectura Zona Bajo Uruguay - Prefectura Zona Delta

7.4. ANEXO B - CONCEPTO DE OPERACIÓN: Prescribía que la complejidad de la subversión y las características del enemigo imponían amplia libertad de acción:

    "...la necesidad de emplear los medios de la Armada disponibles en su jurisdicción, con la más amplia libertad de acción e iniciativa regional, para intervenir en todas aquellas situaciones en que puedan existir connotaciones subversivas..."señalando -además del mar, ríos navegables y sus riberas- como jurisdicción natural de la A.R.A. a las zonas portuarias y la zona territorial que circunda sus bases y establecimientos en tierra ( art. 1.1. y 1.2.)

En zonas potencialmente aptas o en áreas dónde el accionar subversivo era limitado, las operaciones debían ser lo suficientemente intensas como para desalentar o desarticular el aparato subversivo (art. 1.5.) a fin de:

    "...Se convierta en una zona sin problemas ... Que sea una zona controlada como para no permitir la infiltración subversiva... Dar libertad de acción para el empleo de los medios en "zonas calientes"..."

7.4.1. ESFUERZOS EN ZONAS PRIORITARIAS: Los arts. 1.4. y 1.6. puntualizaban que el "...esfuerzo antisubversivo en centros urbanos se aplicará prioritariamente en Zárate; Ensenada-Berisso; Mar del Plata; Bahía Blanca - Punta Alta y Trelew y Rawson..." y que las acciones debían -entre otros propósitos- tender a:

    a) "...Obtener una clara información sobre los elementos que integran el aparato político-administrativo y sus elementos subversivos clandestinos y abiertos..."

    b) "...Crear una situación de inestabilidad permanente en las organizaciones subversivas que permita restringir significativamente su libertad de acción.."

    c) "...Aniquilar los elementos constitutivos de las organizaciones subversivas a través de una presión constante sobre ellas..."

    d) "...Eliminar y desalentar el apoyo que personas u organizaciones de distinto tipos puedan brindar a la subversión..."

7.4.2. APOYO AL EJÉRCITO: Las acciones a desarrollar por cada Fuerzas de Tareas en las operaciones ofensivas "...para destruir al oponente subversivo que actúe en las zonas de responsabilidad naval o en la zona donde se ordene..."podrían variar "...desde las permanentes de inteligencia y capacitación de las fuerzas propias, hasta las eventualmente necesariasen una "zona caliente"en la propia jurisdicción y/o en apoyo de la Fuerza de Ejércitoen jurisdicción de ésta..."(arts. 2.2.; 2.3. y 2.4.)

7.4.3. SUBORDINACIÓN A LA AUTORIDAD NAVAL: Los arts. 6 y 7 del Anexo B establecían las siguientes subordinaciones a la autoridad Naval:

a) Prefectura Naval Argentina: El Perfecto Nacional Naval por sus efectivos que no formen parte de las Fuerzas de Tareas de la Armada (v. 11.1.) y queden bajo el control operacional de Comandos de la Fuerza Ejército "...labrará con éstos los acuerdos correspondientes, y los elevará a aprobación..."al Comando de Operaciones Navales.

b) Fuerzas Policiales: Las Policías Federal y Provinciales afectadas a una operación "...permanecerán bajo control directo de la Autoridad Naval durante el tiempo que demande el cumplimiento de la misión, a cuyo término se reintegrarán a su Autoridad natural... En caso que, durante la ejecución de una misión policial específica, se detecte un hecho o actividad subversiva, los elementos policiales ejecutarán por propia iniciativa las acciones para su eliminación, informando de inmediato al Comando Operacional del cual dependen..."

c) Servicios Penitenciarios: De la Nación y Provincias, en "...cuyas instalaciones se encuentren detenidos delincuentes subversivos, estará bajo el control operacional de la Autoridad Naval..."

7.5. ANEXO "C" REPRESIÓN: Los arts. 11.3.; 12 y 13 establecían que el Comandante de Operaciones Navales sería la autoridad que ordenaría expresamente la represión "...excepto el caso en que la urgencia y gravedad de la situación local imponga a los Comandantes de FF.TT. subordinados la necesidad de adoptar por si esta medida, informando luego sin demora la ejecución de la represión..."aclarando que "...Una vez ordenada la represión, el momento y modo de empleo de la fuerza lo decidirá el Comandante de la Fuerza de Tareas, quien apreciará las circunstancias de tiempo y lugar para el comienzo de la acción represiva... para desalojar o destruir al oponente subversivo... En todos los casos, el combate no cesará hasta el total y definitivo aniquilamiento del oponente subversivo..."

7.6. APÉNDICE 3 AL ANEXO C - OPERACIONES DE HOSTIGAMIENTO : Su propósito (art. 1) era "....localizar e investigar las personas que participan en la subversión interna, el terrorismo y delitos conexos o que tengan vinculación con los mismos... los reductos y el material utilizados por la subversión (armamentos, propaganda, documentos de importancia)..."y también (art. 1.3. y 2.2.) la de obtener inteligencia tan completa que permitiera:

a) Seleccionar objetivos (personas a detener, sitios a investigar, etc.)

b) Efectuar la operación sin que fuera necesario un reconocimiento previo (croquis del lugar, fotografías de personas, datos correctos sobre domicilios, etc.) para añadir que: "...La experiencia ha indicado como muy conveniente iniciar la operación con las primeras luces y finalizarla en el más breve lapso..."tomándose "...debida nota de la reacción psicológica del detenido al llegar la patrulla así como las proposiciones que le haya hecho al Jefe de ésta..."debiendo asegurarse su "...incomunicación... desde el mismo momento de su detención..."(arts. 2.6.6 y 2.6.9.)

7.7. ANEXO "D"- JURISDICCIONES DE LAS FF.TT.: El artículo 2 estableció las jurisdicciones de las Fuerzas de Tareas de la Armada Argentina de siguiente manera:

FUERTAR 1 - Flota de Mar - Comandante Naval: Unidades de la Flota de Mar y Área Marítima Argentina.

FUERTAR 2 - Fuerza de Apoyo Anfibio - Jefe FAPA: Edificios, instalaciones y establecimientos dentro del perímetro de la Base Naval Puerto Belgrano (BNPB), incluyendo Puerto Rosales; Partido de Coronel Rosales; Zona del Partido de Bahía Blanca acordada con el Comando Cuerpo Ejército Vº; Zona portuaria de Ingeniero White, Cuatreros y Galván.

FUERTAR 3 - Agrupación Buenos Aires - Jefe de Operaciones del Estado Mayor General de la Armada: Establecimientos, Organismos y Dependencias de la Armada ubicados en la Capital Federal y Gran Buenos Aires; Base Aeronaval Ezeiza, Arsenal de Artillería de Marina Zárate; Escuela Nacional de Náutica y Arsenal Naval Azopardo.

FUERTAR 4 - Prefectura Naval Argentina - Prefecto Nacional Naval: Establecimientos, Organismos y Dependencias de la Prefectura Naval Argentina. Se exceptúan los que se encuentran dentro de la Jurisdicción de otras FF.TT.; Buques de matrícula argentina dedicados al tráfico de ultramar y cabotaje marítimo y demás actividades de su jurisdicción.

FUERTAR 5 - Agrupación Río Santiago - Director de la Escuela Naval Militar: Establecimientos y Dependencias de la Armada ubicados en la Zona de Río Santiago, Hospital Naval Río Santiago, Batallón de Infantería de Marina Nº 3, Astillero Naval Río Santiago, Prefectura Naval La Plata, Destilería Y.P.F. en Dock Central; Aeródromos y de los partidos de Berisso y Ensenada.

FUERTAR 6 - Fuerza de Submarinos - Comandante de la Fuerza de Submarinos y Base Naval Mar del Plata: Establecimientos y Dependencias en la Zona de Mar del Plata; Puertos de Mar del Plata y Quequén, sectores de la ciudad.

FUERTAR 7 - Agrupación Trelew - Jefe de la Base Aeronaval Almirante Zar: Establecimientos y Dependencias de la Armada y Prefectura Naval Argentina en la Zona de Trelew, Rawson, Golfo Nuevo, Península Valdéz y zonas portuarias de Madryn y Rawson; Departamentos de Telsen, Gastre, Gaiman, Viedma y Rawson de la Provincia de Chubut, según lo acordado con la jurisdicción vecina.

FUERTAR 8 - Agrupación Austral - Comandante Naval Austral: Establecimientos y Dependencias del Territorio Nacional de Tierra del Fuego, Islas del Atlántico Sur y Río Gallegos; Zona portuaria de Río Gallegos.

FUERTAR 9 - Reserva Terrestre - Comandante de Infantería de Marina: Establecimientos y Dependencias del Comando de Infantería de Marina, excepto las que se encuentren dentro de la jurisdicción de otras Fuerzas de Tareas.

FUERTAR 10 - Reserva Aeronaval - Comandante de la Aviación Naval: Establecimientos y Dependencias del Comando de la Aviación Naval, excepto las que se encuentren dentro de la jurisdicción de otras Fuerzas de Tarea. Para la Base Naval Punta Indio según lo acordado con el comando de la jurisdicción vecina.

FUERTAR 11 - Área Naval Fluvial - Comandante Área Naval Fluvial: Los Ríos Paraná, Uruguay desde sus orígenes en territorio argentino y sus respectivos afluentes hasta su desembocadura en el Río de La Plata; Río Paraguay desde sus orígenes en territorio argentino y sus respectivos afluentes hasta su desembocadura en el Río Paraná; el área argentina del Río de la Plata; El Delta del Paraná según los límites acordados con jurisdicciones vecinas; Puertos del Litoral Fluvial correspondientes a las Prefecturas de Zona de Alta Paraná, Prefectura de Zona Paraná Superior y Prefectura de Zona Paraguay, Prefectura de Zona Bajo Paraná, Prefectura de Zona Alto Uruguay, Prefectura de Zona Bajo Uruguay y Prefectura de Zona Zona Delta.

Cerraba el Anexo la siguiente instrucción de coordinación:

    "...3.2. Cuando en un mismo recinto militar existen instalaciones de dos o más Fuerzas de Tareas, sus Comandos establecerán por coordinación directa, en el escalón que estimen pertinente, de quién será la responsabilidad jurisdiccional. El resultado de dicha coordinación deberá constar en el Plan Contribuyente que formulen los Comandantes de Fuerzas de Tareas. 3.3. Los acuerdos se confeccionarán según el modelo agregado como Apéndice 1 de este Anexo..."

7.8. APÉNDICE 1 DEL ANEXO F ADMINISTRACIÓN Y CONTROL DEL PERSONAL DETENIDO: Este apéndice tenía como fin el control del detenido con la mayor seguridad y la de "obtener del mismo la mayor información"

En tal propósito indicaba:

7.8.1. INTELIGENCIA: Aclarando que si bien las actividades de inteligencia no estaban incluídas en dicha área de responsabilidad de los administradores y controladores del personal detenido, los procedimientos que realizaren en relación a los mismos debían facilitar y cooperar para propiciar la intervención del personal idóneo en inteligencia para las tomara a su cargo, debiendo tener presente "...que la investigación de personas imputadas y/o sospechosas se limita a la necesidad de obtener inteligencia..." (arts. 1.1.1. y 1.1.2.)

7.8.2. LUGAR ADECUADO: El Apéndice también establecía que luego de practicado el traslado de los detenidos a "...un lugar adecuado para efectuar la investigación militar..."(art. 2.3.1.) "...Permanecerán en la jurisdicción militar el tiempo mínimo necesario para la obtención de inteligencia..."en un lugar dispuesto por el Comandante de la F.T. que conduzca la operación (arts. 2.4.1. y 2.4.3.) teniendo en cuenta que si la situación "...aconseja no concentrar a los detenidos en las comisarías ni en jurisdicción militar de la zona urbana para evitar aglomeraciones, se habilitarán locales en lugares retirados que permitan el cumplimiento de la Etapa Investigación Militar..."(art. 2.4.4.).

7.8.3. INVESTIGACIÓN MILITAR: Esta etapa de la detención de personas -donde "...no se admitirá intervención de defensores..."-, era al sólo efecto de las necesidades operacionales y de inteligencia, evaluándose "...la conveniencia de evacuarlos de la zona a otro lugar de internación por el efecto negativo que pueda provocar sobre la opinión pública su permanencia prolongada en la misma. En tal caso deberá desplazarse con los detenidos el personal militar de inteligencia y policial que intervenga en la operación..."(art. 2.5.)

Comprendía esta etapa -entre otras- el interrogatorio que era reglado así:

    "...interrogatorio del detenido por personal de Inteligencia. El análisis del material capturado... Del personal de inteligencia designado, se asignará por lo menos uno para que efectúe el análisis del material y documentación capturada, el que deberá obtener los datos y copias que sean de interés para inteligencia... " (arts. 2.5.1. y 2.52.).

7.8.4. COMUNICACIONES: Los Comandantes de FF.TT. debían comunicar por el medio más rápido al Comando de Operaciones Navales la nómina de detenidos a raíz de operaciones por ellas desarrolladas, que debían ser puestos a disposición de la Justicia Penal, o del Tribunal Militar, o del Poder Ejecutivo Nacional o ser liberadas (arts. 2.7.1.; 2.7.1.1.; 2.7.1.2.; 2.7.1.3.; 2.7.1.4.).

7.8.5. OPERACIONES PSICOLÓGICAS: La difusión de los hechos, según convenía en cada circunstancia, sería efectuada por los Comandantes de FF.TT. y respondería a la planificación de las operaciones psicológicas de apoyo. De acuerdo con la repercusión sobre la opinión pública los Comandantes de FF.TT. propondrían las comunicaciones a efectuar por el Comando de Operaciones Navales y por el Comando en Jefe de la Armada.

7.9. SÍNTESIS: Tal como se explicó en el informe de fs. 11681/12174 -que aquí se da por repetido-, la Directiva 404/75 desplegó las unidades y comandos del Ejército en el terreno y en los hechos materia de investigación, en combinación con las 11 Fuerzas de Tareas (FT) de la Armada dispuestas en el PLACINTARA C.O.N. 1/75"S" firmado el 21/11/75 por el Comandante de Operaciones Navales -VL Luis María MENDÍA- como "contribuyente" a la Directiva Antisubversiva COAR 1/75"S>

No es ocioso recordar quelas 11 Fuerzas de Tareas -con sus numerosos grupos (GT) y elementos de tareas (ET)- constituían una sola zona de defensa bajo la jurisdicción de la Armada según lo afirmó el Almirante Eduardo Emilio MASSERA -Jefe de la Armada e integrante de la Junta Militar en 1976- al prestar declaración indagatoria a fs. 1448/1459 en la causa 13/84 caratulada "Causa Originariamente instruida por el Consejo Supremo de las FF.AA. en cumplimiento del Decreto 158/83 del P.E.N." tramitada ante la Excma. Cámara Federal de Capital Federal, como se menciona -además- en el resultando II b) de su sentencia dictada el 09/12/85 (Fallos 309:33).

En este agobiante mapa naval combinado con las cuadrículas del Ejército -aprobados antes del 24 de marzo de 1976- no había lugar para la improvisación.

Con desplegarlos se advertirá -sin otro esfuerzo- que cada "oficial", "soldado", "aspirante"; "simpatizante" y "encuadrado" de la Organización Política Militar (OPM) Montoneros y del Ejército Revolucionario del Pueblo ERP -entre otras de la época- como cada "embute", "cárcel del pueblo", "tabique", "imprenta" y cualquier otro lugar u objeto destinado a la "guerra revolucionaria" -profusamente analizada en el informe de fs. 11681/12174 enviado el 16/03/10 a la Subcoordinadora del "Programa, Verdad y Justicia" del Ministerio de Justicia, Seguridad y Derechos Humanos de la Nación en contestación al Oficio de fs. 8944/8945- tenía sobre sí estas inequívocas y previas cuadrículas militares.


CAPÍTULO III - GRÁFICOS DE LA ARMADA ARGENTINA

La Excma. Cámara Nacional de Apelaciones en lo Criminal y Correccional Federal -Sala II- el 15/04/10 en el Expte. 14217/03/535 (Reg. 31300 causa 28716) caratulado: "SISUL HESS, Emir s/ Procesamiento y prisión preventiva" ; el 29/09/11 en el Expte. 14217/03/621 (Reg. 33514 causa 30707) caratulado: "POCH Julio Alberto s/ Procesamiento y prisión preventiva" y el 09/11/11 en el Expte. 14217/03/620 (Reg. 33736 causa 30705) caratulado: "TORRES de TOLOSA Gonzalo D. y otros s/ procesamiento y prisión preventiva" al confirmar parcialmente lo resuelto por el Juzgado Federal N° 12 -cuyos textos se encuentran grabados en el DVD adjunto bajados desde el sitio www.cij.gov.ar/buscador-de-fallos.html- resume la sentencia número 16/2005 dictada en el Sumario Nº 19/1997 iniciado el 28/10/97 ante el Juzgado Central de Instrucción Nº 5 de Madrid -otrora a cargo del Juez Baltazar GARZÓN- e incorporado al Rollo 139/1997 de la Sección Tercera de la Sala en lo Penal de la Audiencia Nacional de España constituida por los Magistrados Fernando GARCÍA; Jorge Campos MARTÍNEZ y José Ricardo DE PRADA SOLAESA.

De la confesión del CC (RE) Adolfo Francisco SCILINGO sobre los "Vuelos de la muerte" que se analiza en la sentencia 16/2005 -y que repiten los fallos locales- interesa resaltar lo que sigue:

    "…Quien era responsable último: "era una decisión de Massera", menciona la cadena de mando que conocía de los vuelos (f. 10.116 a 10.117). Los vuelos eran hechos con el conocimiento de Massera y del Comando de Operaciones de Aviación Naval. Con autorización de la estructura Naval, sin cuyo consentimiento no se puede mover un solo avión. (f.10.120 a 10.122)… A lo menos, los vuelos continuaron hasta los finales de 1978 (f.10.145 a 10.146). Massera decía que iba a eliminar los vuelos (f.10146)…"

Antes de describir -y ubicar- las aeronaves navales requeridas por el Juzgado Federal N° 12, es necesario rehacer las laberínticas orgánicas de la Armada Argentina y de la Prefectura Naval Argentina desde los muchos boletínes oficiales agregados a la causa 04/07 -parcialmente transcriptos en los autos de procesamiento de fs 7899/8078 del 19/06/09; de fs 8424/8565 del 08/07/09; de fs 9717/9969vta. del 12/11/09; de fs 11113/11513 del 26/02/10; de fs 12309/12565 del 31/03/10; de fs 13049/13339vta. del 08/06/10 y de fs. 20785/21394 del 19/09/11- y graficarlas en base al Reglamento General del Servicio Naval (RG-1-003) remitido a fs. 1646/1651; al Reglamento Orgánico del Comando de Operaciones Navales RA-9-004 de 1972 (Expte. COOP. PFEB 00062/72 "C") agregado a fs. 2089; al Reglamento Orgánico del Comando de la Aviación Naval Publicación RA-9-005 Confidencial Ejemplar Nº 001"-aprobado con carácter "Confidencial" mediante la Disposición Nº 11"C"/73 del 23/03/73 del Jefe del Estado Mayor General Naval; al Reglamento Orgánico de la Base Naval Puerto Belgrano - Publicación RA-9-050 - Confidencial Ejemplar Nº 02"; al Reglamento Orgánico de la Prefectura Naval Argentina (Publicación R.I 2-028); al Reglamento Orgánico de Prefectura de Zona (Publicación R.P PNA 3-042) y al Reglamento de Organización y Funcionamiento Estados Mayores RC-3-30, entre otros.

Los gráficos de abajo -en especial los realizados a partir de la "Cartilla Naval" aprobada por la Disposición N° 33ARA firmada el 30/12/70 por el entonces Director General del Personal Naval -CL Francisco A. ALEMAN-, publicada en Boletín Naval Público N° 7/71 e impresa en 1972 en los Talleres Gráficos de la DIAB grabada en el DVD adjunto-, prueban esta tremenda confesión de SCILINGO:

    "…¿Usted cree que esos traslados realizados semanalmente eran producto de excesos inconsultos? (Scilingo)…Usted repite una y otra vez que no eran una banda (Verbitsky) Si usted cree que una banda de diez tipos puede llegar a movilizar aviones de Prefectura y de la Armada está un poco equivocado. Era una fuerza armada que se estaba movilizando, la gran diferencia que tenemos es que usted le llama la banda. Yo digo que la Armada actuó como Armada hasta que se me crearon dudas. ¿Por qué no se dice la verdad si se actuó corno Armada Argentina, si estábamos cumpliendo órdenes perfectamente dadas a través de la cadena de comando? Toda la Armada sabía lo que estaba haciendo (Scilingo)…" (pág. 142/144 y 211 del libro "¡Por Siempre Nunca Más!" de Adolfo Francisco SCILINGO)

    "…¿Y qué eran, si no una banda? (Verbitsky) ¿Una banda puede disponer de las instalaciones de la Armada, mover aviones? (Scilingo) ¿Aviones?(Verbitsky)..." (pág. 17 de "El Vuelo" una forma cristiana de muerte. Confesiones de un oficial de la Armada" escrito por Horacio VERBITSKY)

El ingreso de mujeres y hombres en "traslado" y de los demás pasajeros al Sikorsky; Bolkow; Beechcraft; Pilatus Porter; Lockhead y el Skyvan utilizados en los "vuelos de la muerte" como la carga de combustible, chequeo, rodaje a la cabecera de pista, despegue, ascenso, vuelo, descenso, aproximación, aterrizaje y "estacionamiento" -y la repetición del cíclo todos los miércoles- solamente pudo ejecutarse con permanentes requerimientos del Comando de Operaciones Navales, del Comando de la Aviación Naval, de las Fuerzas de Tareas en las que estaban empeñadas las aeronaves y de las jefaturas de sus respectivas escuadrillas. Afirmar que un piloto naval dominaba semejante complejidad es -por lo menos-, un acto de mala fe o en grado inferior, de ignorancia inexcusable.

1. ARMADA ARGENTINA:

Gráfico 1

2. COMANDO DE OPERACIONES NAVALES:

gráfico 2

3. COMANDO DE LA AVIACIÓN NAVAL:

gráfico 3

4. COMANDO FUERZA AERONAVAL:

gráfico 4

5. UNIDAD AERONAVAL:

gráfico 5

6. ESCUADRILLA AERONAVAL:

gráfico 6

7. AVIACIÓN NAVAL EN LAS FUERZAS DE TAREAS:

gráfico 7


CAPÍTULO IV - PREFECTURA NAVAL ARGENTINA:

La Ley 18390 (B.O. 28/10/69) -vigente al tiempo de los hechos bajo investigación- estableció que la P.N.A. dependiera del Comando en Jefe de la Armada y que su Jefatura la ejerciera un alto Oficial de la A.R.A. con el título de Prefecto Nacional Naval designado por el Poder Ejecutivo Nacional a propuesta del Cte. Jefe de la A.R.A.

1. ESTRUCTURA DE LA PREFECTURA NAVAL:

El Anexo I del Decreto 672 (B.O. 26/07/71) -reglamentario de la Ley 18390- vigente al 24/03/76 textualmente señalaba:

    "...La Prefectura Naval Argentina está organizada en la forma que se detalla en el presente anexo, a fin de cumplir con los asuntos de su competencia que establece la legislación vigente y con las tareas que imponga el Comandante en Jefe de la Armada. El Prefecto Nacional Naval ejerce la conducción de la Prefectura Naval Argentina.

    La Subprefectura Nacional es el Organismo que asiste al Prefecto Nacional Naval en el ejercicio de la conducción de la Prefectura Naval Argentina mediante: el planeamiento de toda actividad de la repartición contribuyente al Planeamiento Naval y al Nacional de Desarrollo y Seguridad; al asesoramiento en todos los aspectos de competencia de la Prefectura Naval Argentina y la supervisión y control de los organismos y dependencias que la componen.

    El Subprefecto Nacional Naval es la autoridad que asiste al Prefecto Nacional Naval en la conducción de la Prefectura Naval Argentina, dirigiendo el trabajo de la Subprefectura Nacional, ejerciendo autoridad ejecutiva sobre los Organismos puestos bajo su dependencia, desempeñándose en el más alto nivel de supervisión.

    La Dirección de Prefecturas de Zona es el organismo que entiende en hacer cumplir, en su jurisdicción, mediante los efectivos de las prefecturas de zona y demás organismos operativos subordinados, todas las normas, ordenanzas y disposiciones en vigor; entender en la prestación de auxilio en salvaguardia de vidas y bienes; disponer el ordenamiento y adiestramiento de las prefecturas de zona y organismos subordinados, ejerciendo la coordinación y supervisión de los mismos, con el objeto de cumplir las funciones,tareas y operaciones asignadas a la Prefectura Naval Argentina.

    La Dirección de Policía de Seguridad de la Navegación es el organismo que entiende en todo lo relativo a la seguridad de la navegación y de la vida humana en el mar, ejerciendo control sobre el material naval y la navegación; habilita y registra al personal de la Marina Mercante y al navegante en general; verifica la aplicación de las leyes y disposiciones nacionales e internacionales que rigen la navegación y propone las ordenanzas relacionadas con las mismas.

    La Dirección de Policía de Seguridad y Judicial es el organismo que entiende en la formulación de las normas relativas al mantenimiento del orden y la seguridad pública, en la jurisdicción de la repartición; entiende en la instrucción de sumarios por delitos, acaecimientos de la navegación y demás siniestros, contravenciones de seguridad pública y de seguridad náutica y propone las normas respectivas.

    La Dirección del Personal es el organismo que entiende en la ejecución del Plan Anual Logístico, desarrollando las funciones de obtención, distribución y sostén del personal.

    La Dirección del Material es el organismo que entiende en la ejecución del Plan Anual Logístico, desarrollando las funciones de obtención, distribución y mantenimiento de todo el material.

    La Dirección de Administración es el organismo que entiende en la gestión económico-financiera, centralización y contralor contable de la Prefectura Naval Argentina.

    La Secretaría General es el organismo que asiste al Prefecto Nacional Naval, en el ejercicio de todas las tareas que hagan a su función pública y de relación con otros entes estatales y privados, no específicamente asignadas a otras direcciones u organismos.

    El Servicio de Inteligencia es el organismo que asiste al Prefecto Nacional Naval, Subprefectura Nacional, direcciones, organismos y demás dependencias de la repartición, en asuntos de inteligencia y ejecuta los programas de inteligencia de la Prefectura Naval Argentina.

    La Asesoría Técnica Naval es el organismo asesor del Prefecto Nacional Naval en lo referente a la navegación, gobierno y maniobra de los buques en la faz técnico naval. Realiza las pericias y expide los dictámenes que se le soliciten en los sumarios instruidos por hechos o acaecimientos de la navegación.

    La Asesoría Jurídica es el organismo asesor del Prefecto Nacional Naval en lo referente a la interpretación y aplicación de las leyes, decretos y reglamentos, y en general, en todos los asuntos jurídicos, relacionados con la repartición.

    El Consejo de Oficiales Superiores es el organismo asesor del Prefecto Nacional Naval en toda materia de gran importancia.

    Los Consejos Consultivos son los órganos asesores del Prefecto Nacional Naval que tienen por función informar y hacer conocer opiniones y necesidades de los sectores interesados, en lo referente a problemas técnico-administrativos de la navegación y su personal y del deporte náutico.

    El Servicio de Comunicaciones es el organismo que asiste al Prefecto Nacional Naval, Subprefectura Nacional, direcciones, organismos y demás dependencias de la repartición, en asuntos de comunicaciones; elabora la doctrina y planes de comunicaciones y ejecuta los programas correspondientes.

    El Servicio de Practicaje y Pilotaje es el organismo que asiste al Subprefecto Nacional Naval en todo lo relacionado con la administración de este Servicio, de conformidad con las disposiciones contenidas en el "Reglamento de los Servicios de Practicaje y Pilotaje para los Ríos, Puertos, Pasos y Canales de la República Argentina", fiscalizando el cumplimiento de las normas reglamentarias y promoviendo la actualización de la reglamentación vigente sobre practicaje y pilotaje.

    La Jefatura de Planeamiento Operativo es el organismo que asiste al Subprefecto Nacional Naval efectuando el planeamiento de largo, mediano y corto plazo, en asuntos relacionados con: la policía de seguridad de la navegación; el ejercicio de la jurisdicción administrativa de la navegación; la policía de seguridad; la policía judicial y las dependencias ejecutorias.

    La Jefatura de Planeamiento Orgánico es el organismo que asiste al Subprefecto Nacional Naval efectuando el planeamiento de largo, mediano y corto plazo, en asuntos relacionados con la organización y racionalización de la Repartición.

    La Jefatura de Planeamiento Logístico es el organismo que asiste al Subprefecto Nacional Naval efectuando el planeamiento de largo, mediano y corto plazo, en asuntos relacionados con el personal, el material y sus sostenes logísticos, entiende en la elaboración del presupuesto y formula el Plan Anual Logístico..."

2. SUBORDINACIÓN DE LA PREFECTURA NAVAL ARGENTINA A LA ARMADA ARGENTINA:

El art. 6 del Anexo B del PLACINTARA 75 establecía:

    "…6.1. El empleo de la P.N.A. en apoyo de las Autoridades Nacionales y/o Provinciales que la requieran se hará siempre con el criterio de que actuarán bajo control operacional del Comando de Operaciones Navales

    6.2. A partir de la puesta en ejecución de este Plan, los efectivos de la Prefectura Naval Argentina que no formen parte de la organización de las Fuerzas de Tareas de la Armada, quedarán bajo el control operacional del Comando de la Fuerza de Ejército de la jurisdicción vecina, con excepción de los correspondientes a los puertos de Buenos Aires, Dock Sur y Zárate que continuarán subordinados a todos los efectos al Comandante de la Fuerza de Tareas N° 4

    6.3.Concepto de la subordinación de unidades de la Prefectura Naval Argentina. Aún cuando las unidades de la Prefectura Naval Argentina se subordinen con el concepto de Fuerza Agregada al Comando Militar de la jurisdicción vecina, según lo establecido en 6.1. y 6.2. en lo referente a la Vigilancia y Seguridad de Fronteras, Protección de Objetivos y eventual Represión, el Comandante de la FUERTAR 4 la retendrá subordinada a los fines del Apoyo al Mantenimiento de los Servicios Públicos Esenciales de responsabilidad de la Armada, Mantenimiento de los Servicios de Seguridad para la Navegación de competencia específica de la Prefectura Naval Argentina y mantenimiento del orden y la seguridad en buques de bandera argentina y extranjera dentro de la jurisdicción de la Armada y en Servicios de Seguridad para la navegación en todas las aguas jurisdiccionales

    Se exceptúa el caso en que el Comando Militar local decida asumir, además del Control Operacional, el Comando Operacional de la unidad de la Prefectura Naval Argentina por imponerlo así la situación que debe enfrentar.

    El Comando Militar lo pondrá en conocimiento del Comandante General de la Armada, quien a su vez lo comunicará a este Comando y al Comando de la FUERTAR 4.

    En los acuerdos que labren las Unidades de la Prefectura Naval Argentina con Autoridades del Ejército, se dejará expresa constancia de que al producirse la circunstancia antedicha la Autoridad Militar deberá comunicarlo al Comando General de la Armada.

    6.4. En ningún caso se subordinarán Fuerzas de la Prefectura Naval Argentina a la Gendarmería Nacional o viceversa.

    6.5. El Prefecto Nacional Naval dispondrá que las unidades de su Fuerza que deban quedar bajo control operacional de Comandos de la Fuerza Ejército labren con éste los acuerdos correspondientes, y los elevará a la aprobación de este Comando…"

3. DIFERENCIA ENTRE CONTROL OPERACIONAL Y COMANDO OPERACIONAL:

En el "Diccionario de Terminología Militar de la Armada" aprobado por el Estado Mayor General Naval a través de la Disposición Nº 32 "C"170 del 23/12/70 -requerido a fs. 7172 y remitido por el Ministerio de Defensa a fs. 7465-, se encuentra el verdadero significado militar de los términos usados en el art. 6 del Anexo B del PLACINTARA 75 arriba transcripto:

    "...COMANDO OPERACIONAL: Es el ejercido por un Comandante sobre las Fuerzas y Unidades puestas a su disposición mediante una Organización Operativa para el cumplimiento de una misión determinada. Comprende su organización, despliegue e imposición de misiones así como la determinación de relaciones de Comando y responsabilidades logísticas. Por su nivel, puede ser estratégico operacional o táctico..."

    "...CONTROL OPERACIONAL: Es la autoridad que se otorga a un Comando sobre Fuerzas y Unidades puestas a su disposición para elcumplimiento de una determinada misión que imponga la ejecución de una operación restringida en tiempo, espacio y/u objetivo. No incluye el ejercicio de funciones administrativas, logísticas y de adiestramiento, las que continuarán siendo responsabilidad de los respectivos Comandos Orgánicos u Operativo. Por la modalidad del medio y/o tarea, puede recibir distintos calificativos o denominaciones (Control Aéreo, Antisubmarinos, etc.)..."

4. MEMORANDOS:

De los cientos de memorandos agregados en la causa 04/07 que acreditarían la subrodinación de la P.N.A a la A.R.A, el texto del Memorándum Nº 4 "R"/1977 Letra 8687 - IFI del 24/01/77 elaborado y firmado por el Oficial Principal Ramón Eladio ROMERO de la Sección Informaciones de la Prefectura Naval Zona Atlántico Norte, archivado en la Comisión Provincial por la Memoria y digitalizado en el "DVD 2 P.N.A. Greestone 2.72" -agregado a fs. 3230/3235 ap. 3- como imágen TIF número 10879 resume esta vinculación:

    "...Bahía Blanca, enero 24 de 1977

    Objeto: c/ Visita al Departamento de Inteligencia del C.O.N.

    AL SEÑOR PREFECTO DE ZONA DEL ATLÁNTICO NORTE:

    En el día de la fecha, el suscripto se dirigió a la Base Naval de Puerto Belgrano, a efectos de presentar los saludos al señor Jefe del Departamento de Inteligencia del Comando de Operaciones Navales, Capitán de Navío D. Juan IGLESIAS.

    Al despacho del citado Jefe concurrí acompañado por el Capitán de Fragata ROBASIO (Interventor en el orden nacional del S.O.M.U.) y el señor Capitán de Corberta D. Guillermo BOTO de la División Contrainteligencia de la B.N.P. Belgrano.

    Luego de las presentaciones de estilo, se retiraron los Capitantes nombrados en el párrafo anterior, quedando el suscripto en compañía del Jefe del Departamento de Inteligencia.

    Dicho Jefe, vertió elogiosos conceptos sobre la institución recalcando la eficiencia, lealtad y espíritu de cuerpo, puestos de manifiesto por el Personal Superior y Subalternos de la Sección Informaciones de esta Prefectura de Zona, en especial durante el año ppdo., acotando que era su deseo, continuar las relaciones y trabajo en estrecha colaboración como hasta el presente.

    Entre otras cosas, mencionó a la Prefectura de Zona (Sección Informaciones) como "ojo y vida" del Comando de operaciones Navales en la Unidad de Bahía Blanca, que era la "avanzada" de la Armada en esta ciudad, considerando a la Prefectura como su "segunda casa", y que nosotros debíamos adoptar tal pensamiento hacia sus instalaciones, haciendo notar que las mismas y sus integrantes estaban a nuestra disposición cuando fuere necesario.

    Solicito, salvo mejor opinión de la Jefatura, que la presente sea elevada al Servicio de Inteligencia de nuestra Institución para su conocimiento..."

5. GRÁFICA DE LA PREFECTUA NAVAL ARGENTINA:

gráfico 8

6. PATRÓN DE DISTRIBUCIÓN DE LA PREFECTURA DE ZONAS:

gráfico 9

7. ORGANIZACIÓN TIPO DE LAS PREFECTURAS DE ZONA:

gráfico 10

8. SECCIÓN AVIACIÓN DE LA PREFECTURA DE ZONA:

Las tareas -y orgánica- de la Sección de Aviación dependiente de la División de Operaciones del Departamento de Operaciones de las Prefecturas de Zonas que contaban con tal servicio se regían, entre 1976/1983, con los siguientes manuales y reglamentos:

8.1. MANUAL ORGÁNICO DE LA PREFECTURA: En la Resolución N° 60/73 del 06/06/73 dictada por el Prefecto Nacional Naval Contralmirante Julio Alberto ARREGGI aprobando la Publicación PNA R.I. N° 70 "Manual Orgánico de la Prefectura" que entró en vigor a partir de julio de 1973 se indicaba:

    "...Capítulo 04 de la División de Operaciones... Artículo 0406. Tareas de la Sección Aviación.

    1. Alistar los medios aéreos asignados a la Dependencia, acorde a las directivas en vigor.

    2. Asistir al Jefe de la Dependencia en todo lo relacionado con el empleo y mantenimiento de los medios aéreos

    3. Entender en la ejecución de los programas de instrucción y adiestramiento para las tripulaciones de vuelo.

    4. Mantener estrecho enlace con la División Aviación de la Dirección de Prefecturas de Zona a los fines técnicos funcionales

    5. Llevar los inventarios del material aeronáutico, y entender en los trámites resultantes de su actualización

    6. Operar los medios aéreos en el cumplimiento de los planes y órdenes de operaciones que emita el Jefe de la Dependencia.

    7. Realizar las operaciones de patrullajes, contribuyentes al cumplimiento de las funciones de policía de seguridad y judicial, policía de seguridad de la navegación y policía auxiliar de migraciones, aduanera y portuaria…"

8.2. ROL DE FUNCIONES DE PREFECTURAS DE ZONA: En la Resolución N° 29 "R"/73 del 31/10/73 dictada por el Prefecto Nacional Naval Contralmirante Julio Alberto ARREGGI aprobando la Publicación PNA "R" N° 10 "Rol de Funciones de Prefecturas de Zona" en vigor a partir del 01/01/74 se decía:

    "…De la División de Operaciones... De la Sección Aviación: Artículo 0306.

    1 Del Jefe de la Sección Aviación: Las establecidas en el artículo 0505 del Manual Orgánico de Prefecturas de Zona.

    2. Del Piloto Aviador:

    1. Ejecutar todos los vuelos y demás tareas que en él delegue el Jefe de la Sección.

    2. Supervisar el mantenimiento y perfecto funcionamiento de las máquinas y de elementos a su cargo.

    3. Reemplazar al Jefe de la Sección por ausencia del mismo.

    3. Del Mecánico Aeronáutico:

    1. Efectuar las tareas inherentes a su especialidad.

    2. Entender como Ayudante de Cargo en el control del material o elementos confiado a su custodia, comunicando de inmediato al Jefe de la Sección las novedades que puedan registrarse…"

8.3. MANUAL ORGÁNICO DE PREFECTURAS DE ZONA: En la2da. Edición de la publicación R.I.-3-042 "Manual Orgánico de Prefecturas de Zona" aprobado por Expte. D-20104-c/v.977 Res. 3601 UR9 N° 34/977 Fecha: 20-12-977 del Prefecto Nacional Naval Contraalmirante Pedro Antonio SANTAMARÍA se disponía:

    "...Capítulo 05 Tareas de la División Operaciones... Artículo 0507 Tareas de la Sección Aviación:

    1. Asistir al Departamento Operaciones en el auxilio, asistencia y salvamento de buques o aeronaves, vidas y bienes en la jurisdicción de la Prefectura de Zona.

    2. Entender en la formulación y ejecución de los programas de instrucción y adiestramiento a cumplir por las tripulaciones de vuelo.

    3. Realizar las operaciones de patrullajes que se dispongan contribuyentes al ejercicio de las funciones de policía de seguridad y judicial, policía de seguridad de la navegación y policía auxiliar aduanera, de migraciones y sanitaria..."

Interesa destacar que en los reglamentos antedichos -todos agregados en la causa 04/07 y grabados en el DVD adjunto- llevan en su tapa la mención de "Comando en Jefe de la Armada - Prefectura Naval Argentina" dejando así expresamente aclarado el real "Control Operacional"

9. SERVICIO DE INTELIGENCIA DE PREFECTURA:

Entre los años 1976/1983 por aplicación del art. 2. inc. a) del Decreto 672/71, dependía directamente del Prefecto Nacional Naval el Servicio de Inteligencia de la PNA.

El Anexo I "Inteligencia" del Placintara C.O.N. Nº 1/75"S" establecía que el Servicio de Inteligencia de la Prefectura Naval se integrara a la Jefatura de Inteligencia del Estado Mayor General Naval (JEIN) de la Armada Argentina y además:

    a) Que el Servicio de Informaciones de la Prefectura Naval Argentina (SIPNA) operase como agencia de colección de la F.T.3"Agrupación Buenos Aires" integrándose a la Jefatura de Inteligencia Naval (JEIN) del Estado Mayor General de la Armada

    b) Que la Sección Informaciones de la Prefectura Zona Atlántico Norte (PZAN) operase como agencia de colección de la F.T.2 "Fuerza Apoyo Anfibio" integrándose a la Central de Inteligencia de Puerto Belgrano (CEIP) dependiente del Comando de Operaciones Navales

    c) Que las Secciones Inteligencia de la Prefectura Mar del Plata y de la Prefectura Naval Necochea operasen como agencias de colección de la F.T.6 "Fuerza de Submarinos"

    d) Que la Sección de Inteligencia de la Prefectura Ensenada se sumara a la F.T.5 "Agrupación Río Santiago"

    e) Que la Secciones de Inteligencia Prefectura Naval de Comodoro Rivadavia, Puerto Madryn y Rawson se sumaran a la F.T.7 "Agrupación Trelew"

    f) Que la Sección Inteligencia Prefectura Naval de Ushuaia, Río Gallegos y Río Grande se sumaran a la F.T.8 "Agrupación Austral"

    g) Que las Secciones de Inteligencia de las Prefecturas Zona Alto Paraná, Paraná Superior, Paraguay, Bajo Paraná, Alto Uruguay, Bajo Uruguay y Delta se sumaran a la F.T.11. "Área Naval Fluvial


CAPÍTULO V - CENTROS CLANDESTINOS DE DETENCIÓN:

En el marco de la Red Federal de Sitios de Memoria(RFSM) -creada por Resolución SDH Nº 014 del 22 de marzo de 2007 publicada en http://www.derhuman.jus.gov.ar/anm/pdfs/Res_SDH_14.pdf- que coordina el Archivo Nacional de la Memoria de la Secretaria de Derechos Humanos de la Nación, se construyó el Mapa de los más de 500 Centros Clandestinos de Detención (CCD)

En http://www.mapaeducativo.edu.ar/images/stories/men/mapa_a2.pdf se encuentra el mencionado mapa -en permanente revisión y actualización- ahora he grabado en el DVD adjunto.

Aunque en los autos de procesamiento de la causa 04/07 se han descripto los CCD de las zonas de Mar del Plata, Bahía Blanca y Trelew tantoindividualmente (cap. IX "Secuencia del horror en la Armada" y X "Secuencia del horror en el Ejército" de fs. 14406/ 14680vta.) como en las tareas de coordinación y traslado de sus detenidos en vuelos de cabotaje (cap. IX ap. 9 "Traslados en la Base Aeronaval Comandante Espora" de fs. 14406/14680vta.), el mapa de la RFSM -con su agobiante impacto visual- prueba que el territorio del horror durante la lucha antisubversiva excedió a los gravísismos hechos ocurridos en la ESMA


CAPÍTULO VI - APLICACIÓN DE LA DOCTRINA FRANCESA DE LA GUERRA CONTRAREVOLUCIONARIA

Del considerando sexto de la sentencia dictada en la causa 13/84 caratulada "Causa Originariamente instruida por el Consejo Supremo de las FF.AA. en cumplimiento del Decreto 158/83 del P.E.N." el párrafo que sigue resume -inmejorablemente- el reproche principal sobre los hechos ocurridos -principalmente- entre los años 1976/1983:

    "...Es cierto que los comandantes están en el banquillo de los acusados, pero ello no es por haber obtenido la victoria sino por los métodos empleados para ese fin. No es por haber acabado con el flagelo subversivo. Es por dejarle a la sociedad argentina menoscabados, hasta lo más hondo, aquellos valores que pertenecen a su cultura, a sus tradiciones, a su modo de ser, y que eran, precisamente por los que se combatía..." (sen. causa 13/84)

Félix LUNA al escribir en 1986 la "Introducción" al libro "Soldados de Perón..." de Richard GILLESPIE, expresa:

    "...Mis antecedentes me eximen, creo, de aclarar que la misma repugnancia me provoca la brutal represión con que fue arrasado Montoneros y otros grupos similares. Quien, como yo, repudia la violencia en todas sus formas, no puede justificar los métodos usados por el Estado o sus delegados paraestatales, en esa represión indiscriminada que salteó todas las categorías legales y éticas que lo limitan. Al fin, Montoneros y sus similares usaban de esa violencia que a veces estalla en el seno de cualquier sociedad; pero cuando es el Estado, a través de sus instituciones armadas, el que se encanalla con el ejercicio de la brutalidad, la coacción, la tortura, el asesinato, entonces toda la arquitectura jurídica de la comunidad se desploma. Al fin y al cabo, Montoneros no era otra cosa que un grupo de "soberbios armados" -para usar la expresión de Pablo Giussaní-. El Estado represor, en cambio, significaba la degradación de la más alta institución comunitaria..."

Carlos Manuel ACUÑA -reconocido periodista y prologuista de algunos libros editados por el Círculo Militar relacionados con la lucha antisubversiva- en una nota publicada en el diario "La Nación" el domingo 5 de noviembre de 2000 bajo el título "Génesis de los movimientos revolucionarios" (www.lanacion.com.ar/nota.asp?nota_id=210968) con acierto reseña:

    "....La presencia de Francia en este complejo proceso fue una constante y se registró no solamente por la presencia de los discutidos curas obreros que recalaron en el Obispado de Avellaneda y que pertenecían al Partido Comunista Francés, o por la estada y gestiones de Debray aquí, en Bolivia y otros países latinoamericanos.

    En el otro extremo, visitaron la Argentina, alertaron y formularon recomendaciones militares franceses que vinieron a Buenos Aires, donde volcaron sus experiencias contra las guerrillas de Indochina y las del Frente de Liberación Nacional (FLN) que enfrentaron en Argelia..."

La explicación del origen y el contenido del método empleado en la guerra contrarevolucionaria por las FF.AA y FF.SS -que incluyó los vuelos de la muerte- es materia principal en la causa 04/07 como lo reflejan tanto los autos de procesamiento de fs 7899/8078 del 19/06/09; fs 8424/8565 del 08/07/09; fs 9717/9969vta. del 12/11/09; fs 11113/11513 del 26/02/10; fs 12309/12565 del 31/03/10; fs 13049/13339vta. del 08/06/10 y fs. 20785/21394 del 19/09/11 como las demás resoluciones grabadas en el DVD adjunto.

Al tratar la difusión y aplicación sistemática de la "Doctrina Francesa" por el personal superior y subordinado de las diversas unidades que integraban las "…fuerzas legales…" empeñadas en la "lucha antisubversiva" con énfasis -e insistencia- señalé:

1. ESCUELA FRANCESA:

    "…Su existencia es confirmada por Paul Teitgen, el secretario general de la prefectura de Argel, que estaba encargado de firmar las asignaciones de prisión. Durante los siete meses de la Batalla de Argel, él firmó oficialmente veinticuatro mil: "No me devolvieron tres mil -denuncia en una entrevista concedida al periodista británico Peter Batty-. Cuando, en el mes de septiembre de 1957, yo me doy cuenta, digo, ¡me faltan demasiados! ¿Dónde están? ¿En los campamentos, en Paul-Cazelles?... ¡No estaban! Habían desaparecido... Los "oueds", el mar, los devolvían, devolvían los "camarones Bigeard": ¡es así como llamaban a estos hombres! Les metían los pies en un depósito de cemento y... cuando estaban firmes, ¡los largaban desde un helicóptero al mar! ¡No se podía admitir eso, no se podía hace una guerra así!: No es posible!". La disimulación masiva de cadáveres, que hoy evoca a los desaparecidos" de la Argentina o a la "segunda guerra de Argelia" desde 1992), es una característica de la batalla de Argel, durante la cual los militares franceses inauguraron un método considerado, al igual que la tortura, como un arma de la guerra contrarrevolucionaria…" (págs. 144/149 "Escuadrones de la Muerte")

En la contratapa del libro "Escuadrones de la Muerte - La Escuela Francesa" escrito por la periodista Marie-Monique ROBIN -ed. Sudamericana Bs. As. 2005, ISBN950-07-2684-X- Horacio VERBITSKY observa que:

    "...Durante los años 70, las dictaduras militares del Cono Sur reprimieron ferozmente a sus opositores y aplicaron a una escala sin precedentes las técnicas de la "guerra sucia".

    Mientras investigaba sobre la organización transnacional que aunaba a estas dictaduras -el ominoso Plan Cóndor-, la periodista e investigadora Marie-Monique Robin descubrió el rol secreto que cumplieron los militares franceses en esta región.

    Así, Escuadrones de la muerte explica cómo Francia y su armada formaron a los oficiales de las juntas en los métodos de lucha antisubversiva que los franceses adquirieron durante las guerras coloniales en Indochina y Argelia.

    La obra recoge innumerables testimonios exclusivos de los protagonistas de la época -Pierre Messmer, los generales galos Bigeard y Aussaresses, López Aufranc, Bignone, Díaz Bessone, Harguindeguy, Contreras- y retrata a la perfección la complicidad subterránea entre los gobiernos de Giscard D'Estaing y los regímenes de Videla y Pinochet. La autora lo logra a través de la información más exhaustiva y de un tratamiento riguroso y objetivo de lo que realmente sucedió.

    Escuadrones de la muerte traza con contundencia una época obscena, salvajemente fascinante, con códigos y leyes propias, que marcó a la Argentina y a Chile de un modo imborrable..." (Prólogo "Escuadrones de la Muerte - La Escuela Francesa")

En la pág. 7 del mencionado libro, VERBITSKY agrega:

    "...Este libro y el telefilm con el mismo título que se difundió en París en 2003 son el producto de una proeza periodística. La investigación de Marie-Monique Robin abarca Asia, África, Europa, América del Norte y del Sur. Comienza con la guerra de Indochina, hasta la derrota del Ejército colonial francés en Dien Bien Phu; prosigue con la batalla de Argel; incluye los cursos de formación en aquellas experiencias, impartidos por profesores franceses a militares de todo el mundo, y revisa la forma en que esas enseñanzas fueron aplicadas por los militares de la Argentina, Brasil, Chile y Estados Unidos. Cubre así una extensión de seis décadas, desde el desembarco francés en Saigón para impedir la Independencia de su antigua colonia, hasta las prácticas viciosas del Ejército norteamericano en Medio Oriente.

    La doctrina contrarrevolucionaria francesa llegó a la Argentina por dos conductos: la misión militar oficial instalada en la sede del Ejército y los oficiales que ingresaron en forma clandestina para huir de las condenas a muerte por su participación en la OAS, la organización paramilitar que sembró el terror en París en represalia por el abandono de Argelia dispuesto por De Gaulle..." (pág. 7 "Escuadrones de la Muerte - La Escuela Francesa")

Parte de los diálogos del libro mencionado que abajo se transcriben también se pueden escuchar -desde la boca de sus protagonistas- al pasar el filme realizado por ROBIN bajo el título "Escuadrones de la Muerte" -originalmente emitido en el 2003 por Canal Plus de París- difundido en el programa "Ficciones de lo real" del "Canal 7 TV Pública" que fuera enviado al Juzgado a fs. 4477 ap. 2.

De su Capítulo 8:"El modelo de la Guerra Antisubversiva" lo que sigue:

    "...Mientras tanto, con su lógica militar, Massu se frota las manos: en Argel, el número de atentados cae de ciento doce en enero de 1957 a treinta y nueve en febrero y veintinueve en marzo. Luego, la frutilla de la torta: Larbi Ben M'Hidi, el capo de la Zona Autónoma de Argel, es arrestado, el 23 de enero, en un departamento del barrio europeo. Transferido al PC de Bigeard, lo exhiben ante la prensa, maniatado. Su captura decapita al FLN de Argel e implica la huída de los miembros del Comité de Coordinación y de Ejecución hacia el extranjero, lo que Yacef Saadi ve como una "verdadera traición".

    Entretanto, todo Argel desfila por El-Bihar para ver la "conquista", un "señor" que fascina a Bigeard, como lo confirman todos los testimonios: "Estás en nuestras manos, la guerra de Argelia ya la perdiste!", le dice triunfalista el jefe de los "paras". "No lo creas! Hay que recordar el Canto de los partisanos: 'Amigo, si caes en combate, un amigo saldrá de la sombra para tomar tu lugar",' le replicó el jefe independentista.

    Escuadrones de la muerte y desapariciones

    Es entonces cuando interviene Aussaresses, que baja de un Dodge con su "equipo" para "tomar a cargo el prisionero". El 6 de marzo, la prensa anuncia el "suicidio de Ben M'Hidi", quien, informa L'Écho d'Alger, se encontraba colgado "con una cuerda improvisada hecha con los jirones de su camisa lacerada".

    De hecho, como lo revela en su libro de 2001, el comandante Aussaresses tuvo al prisionero en una finca que pertenecía a Robert Martel, un colono ultra conocido por su integrismo religioso.)

    "-Había usted recibido una orden?

    "-Digamos que me lo habían sugerido firmemente... Y en especial Jean Bérard, un juez que Lacoste había puesto a disposición de Massu y que estaba en contacto permanente con el ministro de Justicia, François Mitterrand. Todas las mañanas pasaba por prefectura para dar cuenta de mis actividades. Un día, Bigeard no terminaba de decidir un informe acerca de Ben M'Hidi, y Bérard me pregunta: "Entonces esa pastilla de cianuro, ¿nunca la encontraste?" Comprendí que los políticos preferían que se eliminara a Ben M'Hidi para evitar un proceso que tendría repercusión internacional y que serviría a la causa del FLN. En cuanto a mí, no comprendí por qué el cerebro de los atentados debía ser tratado del mismo modo que los segundos cuchillos...

    "-Usted piensa que el gobierno aprobaba las ejecuciones sumarias?

    "-Absolutamente! Le voy a contar una anécdota: un día, Bigeard agarró a una docena de tipos, integrantes de la sección terrorista de Nuestra Señora de África. Los había puesto en una bodega mientras decidía qué iban a hacer. Ocurrió que el secretario de Defensa, Max Lejeune, estaba de paso en Argel, y cruzamos unas palabras. Su respuesta fue: 'Cuando el gobierno francés decidió interceptar el avión de Ben Bella, la aviación francesa había recibido la orden de bajar el aparato. Finalmente, renunciamos, porque la tripulación era francesa'. El mensaje era claro: con mi escuadrón de la muerte, recuperé a los doce tipos en lo de Bigeard esa misma tarde...

    "-¿Ya se hablaba de 'escuadrón de la muerte'?

    "-iSí! ¡Sí! Se decía 'tu escuadrón de la muerte', hablando de mi equipo... De hecho, eran una veintena de oficiales que Massu había puesto a mi disposición, de quienes jamás diré los nombres para que no recaiga en ellos... Se los llamaba 'el escuadrón de la muerte' porque trabajaban conmigo...

    "-Concretamente, ¿cuál era su rol?

    "-Nuestro trabajo comenzaba al caer la noche: yo iba a ver a los coroneles y a los oficiales de información de los diferentes regimientos para alivianar sus faenas más desagradables y cubrir aquellas que ellos cumplían por sí mismos. Digamos que, si hubiera existido el menor problema, todo habría recaído sobre mis espaldas... Embarcaba prisioneros de los que no se había podido sacar nada, y, en general, hubieran hablado o no, no salían vivos de Tourelles; o bien me confiaban prisioneros en mal estado y en ese caso...

    "-Los hacía desaparecer?

    "-Desaparecían...

    "-Esta técnica de la desaparición, ¿fue inagurada durante la batalla de Argel?

    "-iSí! No era posible emprender una acción judicial para toda la gente que uno encerraba, Durante los seis meses de la batalla de Argel, se arrestaron 24 mil personas...

    "-Cuántas desaparecieron?

    "-Alrededor de 3.000...

    "-Y sus superiores estaban informados de esto que usted hacía?

    "-Qué pregunta estúpida! Yo tenía un talonario con papel calco de cuatro páginas, escribía en una página y se imprimía sobre las tres siguientes: la primera era para Massu, la segunda para Salan, la tercera para Lacoste, y la última para mí.

    "-Y qué hacía con los cadáveres?

    "-Yo mismo los hacía desaparecer en las trincheras de la defensa aérea en Argel. O bien mis hombres partían a una veintena de kilómetros de Argel, nunca en el mismo sitio. En cuanto a Ben M'Hidi, lo hice enterrar en la quinta de Robert Martel...

    "-No arrojaron a algunos al mar?

    "-No, nunca"

    Y sin embargo... El 13 de mayo de 1957, el cadáver d Kha,led Berouala, llamado "el oranés", es encontrado atado, en un armazón metálico arrojado al mar, cerca de la escollera del Ministerio de Oriente. Su cuerpo presentaba rastros de tortura. En Argel se expande una expresión, que designa una "técnica" hurañamente negada por los interesados: los "camarones Bigeard".

    Su existencia es confirmada por Paul Teitgen, el secretario general de la prefectura de Argel, que estaba encargado de firmar las asignaciones de prisión. Durante los siete meses de la batalla de Argel, él firmó oficialmente veinticuatro mil: "No me devolvieron tres mil -denuncia en una entrevista concedida al periodista británico Peter Batty-. Cuando, en el mes de septiembre de 1957, yo me doy cuenta, digo, ¡me faltan demasiados! ¿Dónde están? ¿En los campamentos, en Paul-Cazelles?... ¡No estaban! Habían desaparecido... Los "oueds", el mar, los devolvían.., devolvían los "camarones Bigeard": ¡es así como llamaban a estos hombres! Les metían los pies en un depósito de cemento y... cuando estaban firmes, ¡los largaban desde un helicóptero al mar! ¡No se podía admitir eso, no se podía hace una guerra así!: No es posible!" .

    La disimulación masiva de cadáveres, que hoy evoca a los desaparecidos" de la Argentina o a la "segunda guerra de Argelia" desde 1992), es una característica de la batalla de Argel, durante la cual los militares franceses inauguraron un método considerado, al igual que la tortura, como un arma de la guerra contrarrevolucionaria. Más allá del "aspecto práctico" que consiste en liberarse de los cadáveres embarazosos, la técnica de la "desaparición forzada" prevé, y puede, sobre todo, aterrorizar a la población, y así dominarla: "Lejos de ser el producto del azar, la desaparición de cadáveres de personas arrestadas y torturadas revela la represión racionalizada puesta en práctica por los paracaidistas en sus centros de detención y de interrogación -comenta Raphaélle Branche-. Suma una violencia simbólica a la paleta de todos los gestos violentos que lo han precedido" . Al igual que la exposición de cadáveres, tan cara al coronel Argoud, las desapariciones no representan una falla del sistema, sino un elemento del dispositivo puesto en el marco de la guerra antisubversiva, cuyo fin es "impedir la movilización de los grupos y frenar la acción colectiva", por el miedo así instalado en los parientes y amigos de las víctimas y que, por capilaridad, llega hasta franjas más amplias de la población…" (págs. 144/149 "Escuadrones de la Muerte")

Útil es remarcar -una vez más- que bajo la dirección de Félix LUNA, la Revista "Todo es Historia" Nº 422 (septiembre 2002) publicó una investigación sobre "La influencia francesa en los militares argentinos" -grabada en el DVD adjunto- donde su autor -Diego LLUMÁ- resume la trágica década con estas palabras:

    "...En el orden de batalla de Jorge Rafael Videla de 1976 subsisten dos teorías: La tradicional anclada en el plano territorial y la de la "acción psicológica" francesa, una originalidad argentina que diferencia al "Proceso de Reorganización Nacional" de los regímenes de facto de los países vecinos. La institución del desaparecido como instrumento del contra-terror, el rastrillaje de ciudades, los vuelos de la muerte (conocidos en Argelia como los "Crevettes Bigeard"), la reconversión de activistas para infiltración de las organizaciones armadas y la división territorial para el "control de población" son creaciones francesas aplicadas en la Argentina sobre las que Trinquier teorizó en su libro Guerra, Subversión y Revolución. En la Argentina las "zonas", "subzonas" y "áreas" del despliegue antisubversivo, calcadas de la Batalla de Argel, coincidieron con los comandos de cuerpo de ejército. El único comando distinto fue el de Institutos Militares, con sede en Campo de Mayo, al que se le asignó la "zona 4"..." ( págs. 15 y 16 Todo es Historia Nº 422)

2. MILITARES ARGENTINOS QUE RECONOCEN LA APLICACIÓN EN LA LUCHA ANTISUBVERSIVA DE LA DOCTRINA FRANCESA:

En el documental "Escuadrones de la Muerte" difundido en el programa "Ficciones de lo real" del "Canal 7 TV Pública" la periodista ROBIN entrevistó en forma separada al General (RE) Alcides LÓPEZ AUFRANC (seleccionado por el Estado Mayor Argentino para concurrir -en el año 1957- a la "Escuela de Guerra de París" para iniciarse en lo que se llamaba la doctrina francesa de la guerra contrarevolucionariapara luego dictarla en la "Escuela Superior de Guerra" de Avda. Luis María Campos 480 de Buenos Aires, según lo reconoce en su libro "La Guerra Revolucionaria de Argel" que exhibe durante el reportaje en la sala de lectura de la "Biblioteca Gral. Belgrano" especializada en "...Estrategia y todo aquello relacionado con el Arte y Ciencia Militar..."); al General de División (RE) Albano Eduardo HARGUINDEGUY (Ministro del Interior entre marzo de 1976 y marzo de 1981 del autodenominado "Proceso de Reorganización Nacional", responsable de los CCD que funcionaron en las delegaciones de la Policía Federal en el interior del país y en el "Garage Azopardo", "Superintendencia de Seguridad Federal", "Club Atlético"y "Olimpo"); al General de Brigada (RE) Ramón Genaro DÍAZ BESSONE (desde septiembre de 1975 hasta octubre de 1976 Comandante del II Cuerpo de Ejército y Jefe de la Zona de Seguridad 2 con jurisdicción en las Provincias de Formosa, Chaco, Santa Fé, Misiones, Corrientes y Entre Ríos, desempeñándose como Ministro de Planeamiento (1976-1977) del "Proceso" y autor del libro "Guerra Revolucionaria en la Argentina (1959-1978)", edición Círculo Militar, año 1988); al General de Brigada (RE) Reynaldo Benito BIGNONE (Jefe del Área 480 y de los CCD "Campo de Mayo"y "Colegio Militar". Último Presidente del "Proceso de Reorganización Nacional" en el año 1983) y al Teniente General Martín Antonio BALZA (egresado del Colegio Militar de la Nación en diciembre de 1955, fue enviado para su formación a la Escuela de Oficiales de Lima, en Perú, entre 1976 y 1978, ocupando en 1995 el cargo de Jefe del Estado Mayor General del Ejército)

Antes de transcribir las entrevistas donde los altos oficiales nombrados admiten la aplicación de la doctrina francesa en la lucha antisubversiva, conviene indicar que la Honorable Cámara de Diputados de la Provincia de Buenos Aires en la sesión del miércoles 12 de noviembre de 2003, aprobó el siguiente Proyecto de Resolución D-1087/03-04-0 que se encuentra publicado en www.hcdiputados-ba.gov.ar:

    "...De repudio a las declaraciones periodísticas realizadas por Genaro Díaz Bessone, Reynaldo Bignone y Albano Harguindeguy, donde reivindican la desaparición forzada y la tortura realizadas por la dictadura militar que asoló al país entre los años 1976 y 1983..."

También es necesario sañalar que los Sres. Jueces de laSala IV de la Cámara de Casación Penal -Dres. Gustavo HORNOS, Ana María CAPOLUPO DE DURAÑONA Y VEDIA y Pedro DAVID- al considerar que no debían ser sancionados los oficiales nombrados por las declaraciones vertidas en el documental "Escuadrones…" ordenaron remitir el expediente al Consejo Supremo de las Fuerzas Armadas para su archivo. Para así decidirlo por unanimidad indicaron:

    "...no se advierte en el contenido de las entrevistas afirmaciones que ofendan, injurien o deshonren el honor militar, puesto que lo allí afirmado no revela falta de respeto, agravio o desacreditación a la institución o a sus miembros... no estaba destinado a ser difundido en el ámbito nacional y solamente tuvo el propósito de reseñar la actuación de los oficiales militares franceses durante la década de 1950 y 1960 y en ese contexto la influencia que su doctrina habría ejercido dentro de las Fuerzas Armadas... esa finalidad permite descartar, en el ánimo de los nombrados, el propósito de agravio o desacreditación para las Fuerzas Armadas. La ausencia de dolo requerido, como la falta de contenido agraviante en las frases, determinan la inexistencia del delito de índole castrense..."

En las entrevistas de ROBIN se escuchan estas palabras y, por debajo, otra voz que las traduce al francés apareciendo en caracteres amarillos su texto en castellano:

2.1. GRAL. ALCIDES LÓPEZ AUFRANC:

En la entrevista con ROBIN dijo:

    "...Los profesores tocaban siempre el tema de la guerra revolucionaria. Era algo totalmente nuevo para nosotros. En América Latina no conocíamos ese tipo de problemas. Había luchas políticas, a veces violentas, pero no subversivas. No conocíamos la importancia de la población en ese tipo de guerra. Para nosotros sólo existía la guerra clásica, con infantería, fusil, carros, cañón. Jamás habíamos imaginado un enemigo capaz de matar con un cuchillo o de estrangular a alguien con una cuerda. Con la sangre se aprende mucho..."

    "...¿Había oficiales de todo el continente? Sí, de todo el continente, inclusive de los Estados Unidos. Todos los oficiales de América del Norte y del Sur se reunieron en nuestra Escuela Superior de Guerra. Bentresque fue mi más directo colaborador.

    ¿Es cierto que los Estados Unidos estaban celosos? Claro, querían que los franceses se fueran. Veían con mal ojo el rol de Francia. Pero los americanos no sabían nada de la guerra revolucionaria. Aprendieron al mismo tiempo que nosotros..."

2.2. GRAL. REYNALDO BENITO BIGNONE:

En la entrevista con ROBIN dijo:

    "...¿Comparando lo que hicieron los franceses en Argelia, cuales son las semejanzas? Diria que es una copia, que no hay diferencias. Los franceses guiaron la doctrina y los decretos militares que aplicamos aquí..."

Al año de la Resolución D-1087/03-04-0 de la Honorable Cámara de Diputados de la Pcia. de Bs. As. y de la extraña decisión de la Sala IV de la Cámara de Casación Penal -ambas del 2003- se publica en Francia el libro "Escadrons de la mort, l'ecole française" por editions La Découverte, Paris (2004) que traducido por Sergio Javier DI NUCCI y Pablo RODRÍGUEZ lo imprime en Buenos Aires en septiembre de 2005 la ed. Sudamericana SA.

Con la transcripción de los Capítulos 14 "El injerto frances en la argentina" y 21 "La Confesión" del libro de ROBIN -a más de compartir, en el ámbito de la persecución penal, las entrevistas- procuro detallar el bestial método utilizado por la dictadura de 1976/1983 para deshacerse de seres humanos:

2.3. GRAL. RAMÓN GENARO DÍAZ BESSONE:

    "...¿Es cierto -me pregunta mi colega Horacio Verbitsky- que el general Díaz Bessone te concede una entrevista? ¡Genial! Fue uno de los ideólogos más feroces de la dictadura, y nunca hizo confesión alguna..." Horacio sabe de lo que habla: ex miembro del servicio de inteligencia de los Montoneros, participó durante la dictadura, junto al periodista y escritor Rodolfo Walsh, en una agencia de prensa clandestina que informaba sobre la guerra sucia.

    Y de pronto comprendo mejor por qué me hizo falta batallar durante meses antes de obtener una entrevista con aquel que dirigió la "zona II", esto es, un inmenso territorio que iba desde Rosario hasta la frontera paraguaya, desde septiembre de 1975 hasta octubre de 1976. Al igual que su colega y amigo Bignone, Ramón Díaz Bessone fue declarado culpable por un tribunal federal por la desaparición de varias personas, cuando estaba al mando del Segundo Cuerpo de Ejército; luego se benefició con el indulto del presidente Menem. Pero, después del arresto de Pinochet en Londres en 1998, la historia lo atrapó también a él. En 2003 fue objeto de dos pedidos internacionales de detención: uno proveniente del juez español Baltasar Garzón, y el otro del juez francés Gérard Caddéo, que lo procesa por la desaparición de Yves Alain Domergue, un estudiante franco-argentino secuestrado el 20 de septiembre de 1976 por un comando militar dependiente de Díaz Bessone…

    Una vez más, cuando intentan comprender cómo Ingresó su país en tal era de horrores, los demócratas argentinos hacen referencia a los inspiradores franceses. Atando cabos entre las fuentes y los testimonios, se observa que si bien la transmisión de la experiencia militar francesa en Argelia jugó por cierto un rol importante -en la medida en que Introdujo la obsesión por la inteligencia en el Ejército argentino-, también fue determinante la influencia de los integristas franceses de la Ciudad Católica, que en nombre de la lucha contra el "Anticristo" dan una caución moral al viejo adagio según el cual "el fin justifica los medios".

    He aquí por qué, justamente, busqué reunirme con el general Díaz Bessone. Considerado como el teórico del 'Proceso de Reorganización Nacional', el ex ministro de Planeamiento de la junta escribió un libro en el que, como buen fascista, justifica el Intervencionismo militar por las "Imperdonables deficiencias y debilidades del poder civil". Después, explica: "Si el fin no justifica los medios, si se trata de un valor absoluto que se sitúa más allá de la nación, no nos defenderemos nunca contra una agresión externa o interna, porque para vencer al agresor hay que matarlo. [...] Si, frente a una agresión, el fin no justifica los medios, entonces preparémonos a ser santos o esclavos, pero no gastemos dinero en prepararnos para la guerra, y aceptemos que se nos borre de la superficie de las naciones libres de la Tierra". (4)

    Encuentro con un fascista torturador

    El 13 de mayo de 2003, el general Díaz Bessone me recibe en su oficina del Círculo Militar, una prestigiosa residencia construida por un arquitecto francés, a la que le dicen "Versalles". Hace todavía dos años era él quien presidía este refinado establecimiento, dotado, entre otras cosas, de infraestructura hotelera, de una sala de conciertos y de una piscina donde el general Bignone venía a nadar dos veces por semana, con permiso especial del juez. Síntoma de la Argentina posguerra sucia, Díaz Bessone tenía suficiente poder como para decidir, en 1995, expulsar del Círculo Militar al general Martín Balza, jefe del Estado Mayor del Ejército, que había protagonizado, como se vio, un acto de arrepentimiento en la televisión (ver supra, capítulo 14).

    Lo que ignora entonces el general Díaz Bessone -y también yo, que no esperaba tales confesiones- es que las palabras que pronunciaría frente a mi cámara iban a provocar, algunos meses más tarde, una verdadera tempestad mediática en la Argentina, que traería como consecuencia su comparecencia ante un consejo de guerra reunido para examinar su destitución del Ejército... Mientras que el cameraman filma al viejo militar, que deambula con la rigidez de un príncipe entre las lujosas paredes de su palacio, Leticia, su segunda esposa, se afana por mostrarme fotos de atentados cometidos por los guerrilleros: "Usted sabe -me dice ella-, las mujeres de la guerrilla no tenían ninguna moral. Cuando entraban en una célula revolucionaria, se acostaban con todos los hombres de la célula, para mostrar que rechazaban todo orden burgués. Evidentemente quedaban embarazadas, y utilizaban su estado para ejecutar misiones terroristas más fácilmente. En el quinto mes de embarazo, tomaban una aguja y se la metían en el vientre para abortar..."

    Entretanto, Díaz Bessone ya se ha instalado en su oficina, ante un crucifijo de madera. A su derecha, sobre una chimenea, reina una estatua de bronce de Napoleón coronada por un espejo monumental... La entrevista comienza por la buena y vieja pregunta acerca de la influencia de los franceses, que, como un verdadero ábrete sésamo, me facilita el acceso a las confidencias...

    -En materia de guerra revolucionaria, la influencia de sus compatriotas fue absolutamente capital -me dice el general con un tono a la vez afectado y glacial-. Personalmente, participé en un ejercicio de entrenamiento en la guerra antisubversiva que el Estado Mayor del Ejército organizó con asesores franceses en la ciudad de Rosario, en 1968 o 1969. Antes, había tenido oportunidad de conocer bien a Patrice de Naurois, que era un gran profesional en estos temas, y a Pierre Badie (ver supra, capítulos 12 y 14). Pero yo estaba más ligado a Robert Brentesque, que había venido incluso a visitarme a Córdoba cuando yo dirigía un regimiento de paracaidistas de artillería.

    -¿Qué le enseñaron los franceses?

    -Lo principal que nos enseñaron es que para luchar contra una agresión revolucionaria o subversiva, hay que tener un buen aparato de inteligencia, de lo contrario no se puede hacer nada contra un enemigo que no lleva uniforme y que por lo tanto es imposible de identificar. El subversivo puede disfrazarse de campesino, de hombre de la calle, ¡e incluso de cura! Y está en todas partes: puede ser dueño de un comercio, tomar clases en la facultad o en un colegio, puede ser maestro, médico, abogado, ingeniero u obrero... El problema es que en este tipo de guerra no hay diferencias entre los beligerantes y la población civil, y así se pueden cometer errores. Nosotros teníamos amigos que pensaban que sus hijos eran irreprochables. De hecho, no sabían que en la universidad habían sido contactados por la guerrilla y que ocultaban armas en sus propias casas. Así es como se detiene gente por error, a la que se interroga, cuando no tiene nada que ver... No es por nada que se habla de guerra sucia...

    "En todo caso, gracias a las enseñanzas que recibimos sobre la guerra revolucionaria argelina pudimos llevar adelante nuestra propia guerra en la Argentina. Con una gran diferencia, sin embargo: después de la independencia de Argelia, los antiguos enemigos fueron separados, unos en Argelia y otros en Francia. Con el tiempo, es más fácil dar vuelta la página. Pero aquí fue una guerra interior, con características de guerra civil; y una vez terminada la guerra, uno se puede cruzar a sus antiguos enemigos en la calle, o verlos que ocupan puestos importantes, convertidos en gerentes de empresas. Eso no facilita la reconciliación...

    "Todavía hay heridas profundas y rencores, sobre todo de parte de aquellos que no aceptan siempre la derrota, o el hecho de que las Fuerzas Armadas hayan debido intervenir para evitar que se instalara en la Argentina un régimen castrista. No hay que olvidar que el Che Guevara, el brazo derecho de Fidel Castro, quería propagar la revolución a toda América latina, y hacer de la cordillera de los Andes la sierra Maestra de Cuba. El Ejército argentino -pero también el chileno, uruguayo o brasileño- triunfó en hacer fracasar este proyecto, porque estaba bien preparado...

    - ¿Usted escuchó hablar de la batalla de Argel?

    -iPor supuesto, es el modelo! Lo que nos permitió aprender a desmontar las redes revolucionarias: se toma un prisionero, se lo interroga para reconstituir su célula, que contiene generalmente tres personas. Después, poco a poco, se remonta hasta lo alto de la pirámide, para llegar a la cabeza de la organización subversiva. Una vez que ésta fue decapitada, la guerra ha terminado... Esto fue lo que hicimos a partir de 1970-1971, momento en que llegamos a detener a un gran número de jefes del ERP y de Montoneros, que fueron arrestados. El problema fue que en 1973 el presidente Héctor Cámpora decidió dar una amnistía a todos los subversivos, y todo volvió a empezara... (a) Ésta es la razón por la cual a partir de 1975, durante el gobierno constitucional de la viuda de Perón, y después durante el de la junta, decidimos actuar de otra manera, aplicando fielmente las enseñanzas que nos habían dado los oficiales franceses...

    -¿Le hablaron de los métodos de interrogatorios que habían sido usados en Argelia?

    -Por supuesto! A causa de ello, por otra parte, nos recomendaban los libros de Jean Lartéguy, que todavía tengo en mi biblioteca. Pero en el fondo era un problema muy delicado, que existirá siempre que haya guerras revolucionarias. Para terminar la Segunda Guerra Mundial fue necesario tirar una bomba atómica sobre Hiroshima y borrar del mapa la ciudad de Hamburgo. Se puede ser romántico siempre, como decía Clausewltz, que había aprendido todo de Napoleón, pero para ganar la guerra no hay que dudar en utilizar toda la fuerza necesaria para el logro del objetivo...

    -¿Entonces, en una guerra antisubversiva, la tortura era inevitable?

    -Exactamente... Quiero decir con eso que, en una guerra clásica, el prisionero de uniforme está protegido por leyes internacionales, debe ser respetado y no se le puede pedir más que su nombre y apellido. En cambio, ¿para qué habrían de aplicarse las leyes internacionales a un prisionero que, justamente, no respeta ninguna ley? Y por otra parte, ¿qué cree usted que hacen los norteamericanos con los prisioneros de Al Qaeda en Guantánamo, o los rusos en Chechenia? Hacen como los franceses en Argelia, que fueron los primeros en comprenderlo... Y por otra parte, en la Argentina funcionó muy bien: se aniquiló la subversión en solamente tres años...

    -Hoy se sabe que hubo 3.000 desaparecidos en Argelia. ¿Cuántos hubo en la Argentina?

    -Uh, es un tema del que no me gusta mucho hablar, si no van a acusarme de hacer apología del crimen, y me van a meter un juicio... ¡Algunos hablan de 30.000, pero es propaganda! La famosa comisión contó 7.000 u 8.000. ¡Pero en esa cifra hay algunos que fueron encontrados en ocasión del terremoto de México! Otros murieron en combate y no se los pudo identificar, porque con frecuencia los guerrilleros destruían sus huellas digitales con ácido... En toda guerra hay daños colaterales. En la guerra clásica, son civiles que mueren por las bombas...

    -¿Los desaparecidos son daños colaterales de la guerra antisubversiva?

    -Sí, es eso.

    -Última pregunta: ¿conoció al padre Grasset?

    -iMuy bien! Fui a varias de sus conferencias, ¡era un verdadero contrarrevolucionario!

    -General, le agradezco.

    Oficialmente, la entrevista ha terminado. Le pido al general Díaz Bessone autorización para filmar la decoración de su oficina, y especialmente la estatua de Napoleón frente al espejo, donde no sabe que su imagen se refleja. Al pensar que ya no está siendo grabado, se relaja, para aparecer, por fin, tal cual es: "Cómo quiere usted obtener informaciones si no sacude, si no tortura?", se enoja, golpeando sobre su escritorio. "Por otra parte, a propósito de los desaparecidos, digamos que hubo 7.000, no creo que haya habido 7.000, pero bueno, ¿qué quería que hiciéramos? ¿Usted cree que se pueden fusilar 7.000 personas? Si hubiésemos fusilado tres, el Papa nos habría caído encima como lo hizo con Franco. ¡El mundo entero nos habría caído encima! ¿Qué podíamos hacer? ¿Meterlos en la cárcel? Y después de que llegara el gobierno constitucional, serían liberados y recomenzarían... Era una guerra interna, no contra un enemigo del otro lado de la frontera. ¡Ellos están listos para retomar las armas para matar en la primera ocasión!"

2.4. GRAL. ALBANO EDUARDO HARGUINDEGUY:

    "…Entre ellos, hubo uno que habló poco: el general Albano Harguindeguy, que dirigió uno de los siete "sectores" de la Capital Federal como comandante segundo del Primer Cuerpo de Ejército entre agosto de 1975 y febrero de 1976. Es entonces promovido a jefe de la Policía Federal por Isabel Martínez, y luego a Ministro del Interior por el general Videla, función que ocupará durante toda la dictadura. Ni qué decir que en tanto jefe de la policía jugó un rol fundamental en la represión. Era una persona próxima al general Ramón Camps, nombrado a la cabeza de la policía de la provincia de Buenos Aires en abril de 1977.

    Con el sobrenombre de "carnicero de Buenos Aires", éste reivindicará más adelante su filiación francesa: "Todos los oficiales argentinos trabajaron basándose en la doctrina francesa utilizada en Indochina y aplicada en Argelia", declara en una entrevista publicada en 1981 Después, en 1984, en otra entrevista dada a la revista española Cambio 16, no duda en vanagloriarse de sus crímenes: "Cuando era jefe de la policía de Buenos Aires, desaparecIeron 5.000 personas. Hice enterrar algunas en tumbas anónimas... El jefe que participa en este tipo de guerra antisubversiva debe estar preparado para descender con sus hombres a lo más profundo del infierno, para meter las manos en el barro con ellos, y para participar en las acciones más crueles de la misión".

    Como ministro de la junta, el general Harguindeguy se atribuyó una especialidad: la represión contra los sacerdotes de la Teología de la Liberación. Según Peregrino Fernández, su ayudante de campo, que fue interrogado por la Comisión Argentina por los Derechos Humanos, él había establecido una lista de trescientos curas "subversivos", con informaciones detalladas sobre cada uno de ellos (14) Probablemente sea él el promotor del "accidente de automóvil" que le costó la vida a monseñor Enrique Angelelli, apodado el "obispo del pueblo" por unos, y "Satanelli" por otros. "Culpable" por haber montado "granjas cooperativas" en la región de La Rioja, el prelado había denunciado públicamente el asesinato, el 18 de julio de 1976, de los padres Gabriel Longueville, francés, y Juan Dios Murias. En 1985, frente al tribunal que juzga a los responsables de la junta, el ex ministro peronista de Defensa José Deheza contará: "Un día fui a visitar a Harguindeguy para pedirle información acerca del paradero de algunos compañeros peronistas. Sonó el teléfono, y su rostro se iluminó con una sonrisa. Cuando cortó me dijo: 'Monseñor Angelelli acaba de morir en un accidente de auto".

    La otra especialidad de Harguindeguy es la extorsión cuando se encuentra con sus víctimas, y especialmente con empresarios ricos, algunos judíos. Muchos testimonios cuentan cómo coordinaba, desde su oficina de la Casa Rosada, la acción paralela de dos tipos de grupos de tareas: el primero estaba encargado de secuestrar a la víctima, el segundo de organizar el robo de sus bienes, si era necesario con falsos papeles firmados bajo tortura. Así fue como el hombre fuerte de la junta fue condenado por un juez federal por extorsión a dos empresarios, Federico y Miguel Gutheim, antes de obtener el indulto presidencial de Carlos Menem. Pero esto no es todo: el ex ministro del Interior jugó un rol considerable en la represión, porque fueron sus servicios, vale decir, la Policía Federal, los que dieron la autorización oficial para el desencadenamiento de las "operaciones" decididas por las diferentes unidades militares: antes de proceder al secuestro de un "blanco", las patotas debían informar a la policía, que declaraba entonces "zona liberada" el área de intervención. Una manera de asegurar la impunidad de los torturadores y de cubrirse frente a los inevitables reclamos...

    "Los desaparecidos fueron un error"

    El general Harguindeguy dudó mucho tiempo antes de aceptar recibirme, el 14 de mayo de 2003, en el domicilio que tenía en ese momento. Algunos meses antes, había tenido que dejar de urgencia su departamento de Buenos Aires, porque la asociación HIJOS había organizado un escrache en su barrio (ver supra, capítulo 12). "Provisoriamente", me dice, se instaló en un domicilio lujoso, situado muy cerca de la base militar de Campo de Mayo, que le prestó un "amigo recientemente trasladado a Nueva York". Ojos azules que hacen juego con su pulóver, la mano derecha de Videla está encantado cuando le doy noticias de Robert Bentresque:

    -Lo conocí bien -me dice acariciando a su perro-. Fui yo quien lo hizo venir a Uruguay en 1961, cuando era alumno en la Escuela de Oficiales de Montevideo. Vino durante un mes, acompañado del coronel Enrique Anaya, que posteriormente fue comandante del Ejército. Dio un curso sobre la guerra antisubversiva que fue muy apreciado por mis camaradas uruguayos... Más tarde, antes de que yo fuera nombrado ministro, conocí al coronel Robert Servent, que dirigía la misión francesa, y que compartía nuestras oficinas en la sede del Estado Mayor.

    -¿En qué le sirvió la enseñanza de los franceses?

    -Nos enseñaron todo, comenzando por los métodos de interrogatorio... O sea, el bueno y el malo. El bueno, porque los interrogatorios son la parte esencial de la guerra antisubversiva; el malo, porque se puede considerar como una violación de los derechos humanos consagrados por las Naciones Unidas... Pero una cosa es ver todo esto con los ojos de hoy, y otra con los de los años 70...

    -¿Usted está hablando de la tortura, no es cierto? ¿Es realmente una enseñanza de los franceses?

    -Por supuesto... Digamos que nos explicaron para qué servía en el marco de una guerra antisubversiva, donde la inteligencia es capital. Evidentemente, en el Ejército argentino, como en todos los ejércitos del mundo, se enseñaba a los oficiales cómo obtener datos militares sobre el enemigo, esto es, sobre la posición de las tropas extranjeras, debidamente identificadas con uniformes, banderas, etcétera. Con la enseñanza de los franceses, la naturaleza de la inteligencia cambió: de allí en más, concernía a un enemigo interior, escondido entre la población. Por eso el Ejército recuperó técnicas que eran hasta entonces trabajo propio de la Policía Federal...

    -¿La picana, entre otras?

    -Sí, digamos que adaptamos las técnicas a medida que se desarrollaba la lucha, teniendo en cuenta la experiencia de los franceses, pero también lo que ciertos oficiales argentinos habían aprendido en la Escuela de las Américas de Panamá, donde creo por otra parte que la influencia de los franceses también había sido grande...

    -Y la división territorial, ¿también es enseñanza de los franceses?

    -Claro que sí! ¡Aquí no hay ninguna duda! Toda la guerra estuvo basada en la división territorial en zonas, subzonas, sectores, algo que fue muy beneficioso por los resultados, pero muy problemático para la dirección de la guerra. Finalmente, esto dispersaba los niveles de responsabilidad, porque cada uno se sentía propietario de un pedazo de territorio, como en la época feudal: esto es tuyo, esto es mío... Esto hace mucho más difícil el control por la jerarquía de la lucha contra la subversión...

    -¿Y conduce a abusos?

    -Muchos abusos... Esto lo escribí, en marzo de 1981, en un artículo publicado por el diario La Prensa. Y esto se quería olvidar... Ya en esa época, yo hablaba de los errores que cometimos, las muertes y los desaparecidos... Sin duda que los desaparecidos fueron un error, porque, si usted los compara con los desaparecidos de Argelia, es muy diferente: ¡eran finalmente los desaparecidos de otra nación, los franceses volvieron a su país y pasaron a otra cosa! Mientras que aquí cada desaparecido tenía un padre, un hermano, un tío, un abuelo, que siguen teniendo resentimiento contra nosotros, y esto es natural... Creo que uno de los grandes errores que hemos cometido es no haber retomado la legislación de excepción que había sido anulada por el gobierno de Cámpora, el 25 de mayo de 1973. Esto nos habría permitido someter a juicio a todos los subversivos y nos habría dado más flexibilidad en la dirección de la guerra...

    -Y la creación de los comandos especiales, como en Argelia, que se pueden denominar "escuadrones de la muerte", ¿también es enseñanza de los franceses?

    -De hecho, nosotros optamos por otro método: no había fuerzas especiales para esto, porque todo el Ejército hacía operaciones de este tipo. En cada zona o subzona, las unidades militares responsables entraban en las casas, detenían a los sospechosos y después conducían inmediatamente a los prisioneros a los centros de interrogatorio. Esto también puede conducir a abusos. Hasta que su situación no estuviera verificada, los sospechosos, y entre ellos los inocentes, tenían que sufrir el despliegue de la operación militar... Ésta es otra diferencia con Argelia: allá el enemigo podía ser identificado por su raza, mientras que aquí eso no era posible.

    -¿Se arrepiente hoy de lo que pasó?

    -¿Por qué debería arrepentirme? Finalmente, pese a que perdimos la batalla política, ganamos la batalla militar. Y si no hubiéramos llevado a cabo esta guerra, la Argentina sería muy probablemente la nueva Cuba de América latina. Pero, lo repito, hemos cometido muchos errores, lo que es natural porque después de todo somos seres humanos, y si no hubiéramos cometido habríamos sido dioses...

    -¿Cuál fue la actitud de Francia durante el Proceso?

    -Diría que los gobernantes de más alto rango y la jerarquía de más alto nivel nos apoyaban. Pero en el escalón inferior la cuestión de los derechos humanos fue verdaderamente un problema. Sabe, la opinión pública y el mundo en general están llenos de gente que se inclina hacia las ideas progresistas de centroizquierda o socialistas... Por el contrario, Michel Poniatowski, que era ministro del Interior como yo, estaba completamente de nuestro lado. Además, cuando vino en visita oficial, llegó aquí con cartas de acreditación del Ejército francés para proponernos colaborar e intercambiar información con ellos, algo que efectivamente hicimos.

    -Información sobre los subversivos, ¿no?

    -Sí, para luchar contra la subversión..."

2.5. TENIENTE GENERAL MARTÍN ANTONIO BALZA:

    "…cuando volví -me explica-, me llevó mucho tiempo entender qué pasaba realmente en el país. Es cierto que ya se hablaba de "desaparecidos" pero yo creía en la versión oficial, según la cual ellos eran víctimas de enfrentamientos armados. ¿Cómo lo puedo explicar? El horror de lo que pasó en la Argentina de 1976 a 1982 es tan extraordinario, tan enorme, que resulta impensable en el primer sentido del término, es decir que no se lo puede pensar.

    -¿Cómo se llegó a eso?

    -Es una pregunta que nunca dejé de hacerme, y yo diría que fue un cóctel político, ideológico, militar y religioso el que engendró el régimen más criminal de nuestra historia. Y, para la constitución de ese cóctel, la enseñanza dispensada por los asesores militares franceses a partir de los años 50 desempeñó un rol fundamental. A lo que después se agregará -pero el mal ya estaba hecho- la influencia de los norteamericanos...

    -¿Por qué habla usted de "mal"?

    -Porque los franceses aportaron a la Argentina una concepción nefasta y perversa, que literalmente envenenó el espíritu de los oficiales de mi generación: la del "enemigo Interior". Hasta la llegada de los franceses, nuestro Ejército, como cualquier otro Ejército del mundo, se preparaba para defenderse contra la agresión eventual de un enemigo exterior, en el caso de nuestro país, un país vecino como Paraguay o Chile. A partir del momento en que se introdujo el concepto de "enemigo Interior", todos nosotros, yo Incluido, interiorizamos el hecho de que el enemigo contra el cual debíamos batirnos era nuestro propio conciudadano: con el que estábamos a punto de almorzar, el profesor de nuestros hijos o nuestro vecino; en resumen, todas aquellas personas cuyas ideas nosotros no compartíamos, y que podían tener, de lejos o de cerca, afinidades con el comunismo, presentado como el mal absoluto, o con el peronismo, considerado como un subproducto del primero. En otras palabras, a lo largo de conferencias, de artículos en las revistas militares y de ejercicios de entrenamiento, los asesores franceses, y después sus alumnos argentinos, que por otra parte acabarán por superar a sus "maestros", no hicieron otra cosa que decirnos que de ahora en más el campo de batalla era el territorio argentino, y que, para destruir las ideas subversivas que ponían en peligro los valores cristiano de nuestra civilización occidental, había que destruir físicarnent al enemigo.De hecho, desde finales de la década de 1950 hasta la víspera del golpe de Estado de 1976, el Ejército se preparó para librar una guerra fratricida y para comportarse como un verdadero Ejército de ocupación en su propio país.

    -¿Cuáles fueron los autores franceses que más influyeron sobre ustedes?

    -Yo diría que, fuera de los teóricos franceses de la guerra subversiva, el que tuvo más Impacto fue Jean Lartéguy, cuyas obras eran recomendadas en los institutos militares. Todos los oficiales de mi edad leyeron Los centuriones, por ejemplo, una novela -'es más fácil de leer que un tratado teórico!- fundada sobre una verdadera mística del soldado, porque, en este combate que nos preparaban para librar, la religiosidad y la exaltación espiritual constituían una parte Importante del "cóctel" del que le hablaba hace un rato.

    -¿Usted oyó hablar de la Ciudad Católica?

    -Por supuesto, desempeñó un papel Importante al reforzar una corriente integrista y nacionalista católica que ya estaba bien implantada en una parte de la oligarquía militar, la misma que emprenderá su cruzada con la espada en una mano y la cruz en la otra.

    -¿Qué parte correspondía a Estados Unidos en ese "cóctel"?

    -Por razones específicas a la Argentina, que durante mucho tiempo se resistió a cualquier forma de avasallamiento por parte de los norteamericanos, la influencia de la famosa "doctrina de la seguridad nacional" no se hizo efectiva más que a fines de los años 60, y diría qúe por entonces desempeñó un rol de consolidaclón de la enseñanza de los franceses. Una vez más, fue la doctrina francesa la que preparó el terreno para la dictadura monstruosa del general Videla. Si la Argentina ya había conocido cinco golpes de Estado, nunca había conocido tantas violaciones de los derechos humanos, practicados en una escala tan gigantesca, y planificados en el marco de un nuevo modo de ejercicio del poder a saber, el terrorismo de Estado..."

3. DECLARACIÓN TESTIMONIAL DE MARIE MONIQUE ROBIN ANTE EL TRIBUNAL ORAL FEDERAL N° 2 DE ROSARIO:

Bajo el título "…Todo lo que admitió Díaz Bessone" el diario Página12 en su edición del 18/05/2011 -replicado el mismo día por el sitio oficial del Archivo Nacional de la Memoria (ANM) de la Secretaría de DDHH del Ministerio de Justicia, Seguridad y Derechos Humanos de la Nación (Decreto 1259/03)- se reproduce parte de la declaración testimonial que ROBIN prestó ante el Tribunal Oral Federal Nº 2 de Rosario

Transcribo lo manifestado por ROBIN el 17/05/11 ante el TOF 2 como lo publicó http://www.prensaanm.com.ar/pei/md_nota.asp?id=7091 y http://www.pagina12.com.ar/diario/suplementos/rosario/9-28730-2011-05-18.html:

    "Ramón Genaro Díaz Bessone me dijo que participó en entrenamiento en la guerra contra la subversión con franceses presentes en Rosario", dijo la periodista francesa Marie Monique Robin, autora del documental "Escuadrones de la muerte.La escuela francesa", quien ayer declaró vía teleconferencia ante el Tribunal Oral Federal Nº 2 en el marco de la causa Díaz Bessone.

    El trabajo muestra al ex general del Ejército reconociendo la instrucción de militares franceses, método con el que se llevó adelante la represión en Argentina. "En él se inscribe acabadamente la influencia de la escuela francesa en la metodología del terror aplicada en Latinoamérica", señaló Robin, quien además remarcó otra confesión militar. "Los generales argentinos me confesaron que no pensaron que después de la guerra iban a encontrarse con los familiares por la calle", afirmó la periodista.

    "Me entrevisté con Díaz Bessone el 13 de mayo de 2003 en el Círculo Militar de Buenos Aires, aunque en el documental dieron su testimonio los argentinos (Reynaldo) Bignone, (Albano) Harguindeguy y López Aufranc, además de militares franceses, norteamericanos y chilenos, así como víctimas de la guerra sucia de Argentina y Chile. El documental empieza por la historia de Francia durante la guerra de Indochina en los años 50. Al final de la Segunda Guerra Mundial hubo una guerrilla que luchaba por la independencia. Mi país mandó a militares para terminar con la guerrilla del Viet Mihn y empezó la guerra que duró siete años", expresó la investigadora durante la teleconferencia.

    "La lección más importante de los franceses fue la necesidad de un buen aparato de inteligencia. Están en todos los lugares..", reconoce Díaz Bessone. La división del territorio en zonas, subzonas. Todas las fuerzas armadas participaron, sin excepción. En cuanto a los desaparecidos, ¿qué podíamos hacer? ¿Fusilarlos? Se nos venía el mundo encima, ¿Encerrarlos? Un gobierno constitucional los liberaría.." dice Díaz Bessone en el documental.

    Robin manifestó ante el TOF 2 que ha ganado "cinco premios internacionales gracias al video". Asimismo, la testigo detalló que, "en esta guerra moderna hay una concepción del enemigo que ya no es un soldado sino cualquiera, es el enemigo interno, como dice Díaz Bessone puede ser cualquiera, un alumno, tu vecino. El blanco es la población. Eso significa que la inteligencia es el arma fundamental. O sea, tortura para sacar la información".

    Robin afirmó que "Díaz Bessone dice que cómo iban a sacar información si no se apretaba, se torturaba. La inteligencia es el arma principal. Eso se enseñó en las escuelas militares. Es un modelo de represión urbana. Secuestro, tortura y desaparición. Esto me dolió como francesa".

    Comparando la represión en Argelia y Argentina confesó que vio "muchos documentos de archivo, el poder político entregó los poderes especiales al ejército en el caso de Argelia. No procedían los habeas corpus, las familias no sabían donde estaba el desaparecido. Muy pocos intelectuales franceses denunciaron esto y un solo general. Argentina fue el cuarto país en utilizar el método, los nazis, los franceses, Chile y Argentina", agregó." (http://www.prensaanm.com.ar/pei/md_nota.asp?id=7091 y http://www.pagina12.com.ar/diario/suplementos/rosario/9-28730-2011-05-18.html)

4. OTROS RECONOCIMIENTOS DE LA APLICACIÓN DE LA DOCTRINA FRANCESA EN LA ARMADA ARGENTINA:

A poco de repasar lo escrito por el General Alcides LÓPEZ AUFRANC en el libro de su autoría "La Guerra Revolucionaria de Argel" cuyas páginas exhibe -durante el reportaje de Marie-Monique ROBIN- en la Escuela Superior de Guerra, más precisamente en la sala de lectura de la "Biblioteca Gral. Belgrano" especializada en "...Estrategia y todo aquello relacionado con el Arte y Ciencia Militar..." y lo redactado por SamuelAMARAL en "Guerra revolucionaria: de Argelia a la Argentina, 1957-1962", Academia Nacional de la Historia, Investigaciones y Ensayos 48, Buenos Aires, 1998; por DanielMAZZEI en "La misión militar francesa en la Escuela Superior de Guerra y los orígenes de la Guerra Sucia, 1957-1962", Revista de Ciencias Sociales, Universidad Nacional de Quilmes, 13, 1998 y por MaríaOLIVEIRA-CÉZAR en "Las raíces francesas de la guerra antisubversiva" (pág. 24/34) en "Todo es Historia" Nº 422 de septiembre de 2002 y en "De los militares franceses de Indochina y Argelia a los militares argentinos de los años 50 y 60. El aprendizaje de la guerra contrarrevolucionaria", en "Todo es Historia" Nº 435 octubre de 2003; por Mario RANALETTI en "La Guerra de Argelia y la Argentina. Influencia e inmigración francesa desde 1945" Anuario de Estudios Americanos, Vol 62, Nº 2 (2005):285-308 de la Escuela de Estudios Hispano-Americanos de Sevilla (CSIC) -entre muchas otras obras-, es posible advertir que las entrevistas de ROBIN arriba transcriptas -que ocupan parte de las 540 páginas de su libro "Escuadrones de la Muerte - La Escuela Francesa"- confirman lo sentenciado en la causa 13/84

En todo caso, ROBIN vulgarizó que en la Escuela Superior de Guerra de Buenos Aires se enseñó la "Doctrina Francesa" de la guerra contrarevolucionaria y que su particular "método" lo copiaron nuestras FF.AA y FF.SS al empeñarse en la "...lucha antisubversiva...".

Varios oficiales de la Armada Argentina recuerdan la aplicación del método francés.

4.1. VICEALMIRANTE (RE) MENDÍA LUIS MARÍA: Del Legajo de Servicio (LS) de fs. 290/292 y de Concepto (LC)de fs. 2894 surge que MENDÍA con el grado de Contralmirante desempeñó el cargo de Comandante de Operaciones Navales desde el 28/01/75 al 13/01/77 (BNR 37/74; 17/75 y 127/75).

A fs. 50vta. del LC, el Comandante en Jefe de la Armada, Almirante Emilio Eduardo MASSERA anotó a su favor:

    "...Grados de deseabilidad (Elección personal en sus actuales funciones)... Lo prefiero a todos... Sobresaliente por su condiciones, eficiencia y responsabilidad. Síntesis: Excepcional..."

Las palabras del Comandante de Operaciones Navales autor del PLACINTARA 75 -que se agrega con las demás directivas y reglamentos en el DVD adjunto- pronunciadas entre 1975/1976 dejan ver la aplicación de la doctrina francesa.

4.1.1. CAUSA 14217/03: A fs. 1437/1508vta. se encuentran agregadas fotocopias certificadas de la ampliación de la declaración indagatoria que MENDÍA prestó ante el Sr. Juez Federal Dr. Sergio Gabriel TORRES en la causa 14217/03 "Escuela de Mecánica de la Armada (ESMA) s/ Delito de Acción Pública".

Allí el 01/02/07, el VL MENDÍA dijo:

    "...los ocho años que duró la guerra contra las organizaciones subversivas y terroristas, y por el que se condujo al personal que combatió con abnegación, valor, valentía, subordinación y heroísmo, cumpliendo el Plan de Capacidades que llevaba mi firma... peticiono... la remisión... de copia autenticada de la totalidad de las actuaciones judiciales y administrativas (principal y anexos) en las cuales se encuentra abierta la investigación por la desaparición de ciudadanos de nacionalidad francesa, y que se encuentran radicadas desde el año 2003 en el Juzgado Penal de París (Francia) a cargo del Magistrado Gérard. Esta última rogatoria se solicita a fin que -además del suscripto- sea la propia Justicia Francesa quien aporte a V.S. elementos de prueba que acreditan la directa intervención de los servicios secretos y de inteligencia franceses en la comisión de los hechos que aquí se encuentran bajo investigación..."

Esa declaración del VL MENDÍA dió lugar aquí a la resolución de fs. 3958/3962 ap. 2 ordenando la remisión de copia auténtica de las actuaciones judiciales y administrativas de la investigación radicada en el año 2003 en el Juzgado Penal de París a cargo del Magistrado Gérard CADDEO por la desaparición de ciudadanos franceses en territorio Argentino desde el golpe militar ocurrido el 24/03/76 hasta el 10/12/83 y que se relacionen con la colaboración, asistencia técnica, asesoramiento, instrucción, etc. de los servicios secretos y de inteligencia franceses a sus similares argentinos en la organización, planificación y ejecución de esos hechos.

4.1.2. SENTENCIA CAUSA 16/2005: No es estéril recalcar que en la sentencia número 16/2005 dictada el 19 de abril de 2005 por la Sección Tercera de la Sala en lo Penal de la Audiencia Nacional de España condenando al Capitán de Corberta (RE) Adolfo SCILINGO a 640 años de prisión por delitos de lesa humanidad se dijo:

    "...II. Hechos probados:.. Declaraciones y arengas:… En los días inmediatamente previos al golpe, hacia el día de 10 de marzo de 1.976, el almirante Luis María Mendía, Comandante de Operaciones Navales, siguiendo órdenes del Comandante en Jefe Emilio Eduardo Massera, y con conocimiento y conformidad de la alta jerarquía de la Armada, en desarrollo del plan previamente establecido por los responsables de las Fuerzas Armadas, convocó a toda la Plana Mayor del Área Naval de Puerto Belgrano, en número de 900 marinos aproximadamente, y los arengó en el sentido de que el país estaba lleno de "delincuentes subversivos" y que se les debía combatir para conseguir, según decía Horacio Hernán Berdine -compañero y asesor de psicología de Massera-, un país distinto, pacificado, con orden y economía espectacular.

    Pocos días después del golpe militar el mismo almirante Mendía convocó una nueva reunión en el cine de Puerto Belgrano en la que marcó los lugares en los que se encontraban los "subversivos" y le comunicó a la Plana Mayor que la Armada no iba a ser ajena al combate antisubversivo y que integraría el Grupo de Tareas 3.3.2, constituido por la Compañía de Ceremonial reestructurada, con un área de operaciones que se extendería a la zona norte de Capital Federal y Gran Buenos Aires. Asimismo les indicó que se combatiría todo lo que fuera "contrario a la ideología occidental y cristiana", todo ello con el beneplácito de la jerarquía católica castrense, y con el apoyo de un gabinete especial creado por Massera.

    En esa reunión Mendía explicó el método de "lucha contra la subversión" e indicó que se actuase con ropa civil, operaciones rápidas, interrogatorios intensos, práctica de torturas y sistema de eliminación física a través de los aviones que, en vuelo, arrojarían los cuerpos vivos y narcotizados al vacío, proporcionándoles de esta forma una "muerte cristiana".

    Igualmente Mendía, siguiendo órdenes de Massera, expresó que otro método de depuración a seguir sería que las detenidas embarazadas permanecerían con vida hasta el alumbramiento de los bebés, los cuales serían entregados a familiares de marinos, militares o civiles que previamente lo solicitasen a través del orden establecido en la Escuela Mecánica de la Armada (E.S.M.A.). Con ello se pretendía conseguir evitar la "contaminación" que supondría devolver los hijos a sus familias biológicas…"

4.1.3. ARENGAS Y DISCURSOS: Aún cuando ninguna otra calificación registren estos legajos navales, la actuación del Cte. MENDÍA en ese particular destino se puede apreciar tanto por sus palabras pronunciadas en actos públicos como por el Plan de Capacidades (PLACINTARA) C.O.N N° 1 "S"/75 -contribuyente a la Directiva Antisubversiva N° 1/75 "S"- de su autoría, que reglamentó el empeño de la fuerza a su cargo en la represión.

Los discursos del Cte. MENDÍA los podemos hallar en los ejemplares del diario "La Nueva Provincia" (LNP) -disponibles en la hemeroteca de la Biblioteca de la Asociación Bernardino Rivadavia de Avda. Colón 31 de esta ciudad-, cuyas páginas propalaban -además- estas noticias:

a) "... exterminio de la subversión apátrida que, como mala cizaña, debe ser eliminada de la tierra de los argentinos...": LNP en la edición del jueves 6 de noviembre de 1975 en primera plana, con abundantes fotos y bajo ese título, informaba a la población que:

    "...Efectivos de Infantería de Marina -arriba- durante las ejercitaciones realizadas ayer en la zona de Villa de Mar, donde se efectuó un simulacro antisubversivo y antiguerrillero que se viene cumpliendo en lo Partidos de Bahía Blanca y Coronel Rosales. Fuerzas de la Armada, con apoyo Aéreo realizaron un rastillero por dicho sector donde se ordenó un dispositivo de defensa de la Base Naval Puerto Belgrano, que se extendió a rutas y caminos vecinos. En la nota de la derecha, efectivos del Comando V Cuerpo de Ejército, que también realizan las mismas ejercitaciones en diversos sectores de la ciudad y alrededores..."

LNP en una página interna de la edición del sábado 8 de noviembre de 1975 bajo el título "Finalizó el operativo antisubversivo en nuestra ciudad" indicaba que:

    "Finalizaron los ejercicios antisubversivos que se realizaron desde el martes en esta región, según informó el Comando de Operaciones Navales. Participaron de esta ejercitación cerca de dos millares de efectivos pertenecientes a la Armada Nacional, Ejército Argentino, Prefectura Naval Argentina y Policía de Buenos Aires. El Jefe del Comando de Operaciones Navales contralmirante Luis María Mendía, hizo saber en un comunicado que "una vez más la ciudadanía de la zona ha evidenciado fehacientemente su voluntad de participar en el exterminio de la subversión apátrida que, como mala cizaña, debe ser eliminada de la tierra de los argentinos". El final del operativo fue presenciado un helicóptero de la Base Aeronaval Comandante Espora por el contralmirante Mendía, consistiendo en la represión de supuestas maniobras guerrilleras tendientes a la ocupación de la mencionada base y la aeroestación civil comandante Espora..."

b) "...aniquilar la subversión.".: LNP en la edición del sábado 29 de noviembre de 1975 en primera plana con grandes fotos y bajo ese título, informaba que:

    "Al hablar ayer en Puerto Belgrano, el Comandante de Operaciones Navales, el contralmirante L.M. Mendía, partir de ahora la Armada inicia un alistamiento integral para enfrentar la acción subversiva. El objetivo, dijo, "es aniquilar la subversión, y devolver la paz, la seguridad y el orden al pueblo argentino"..."

En la pág. 2 bajo el copete "Mendía: Lucha total contra la subversión" LNP señalaba a continuación:

    "...El Comandante de Operaciones Navales proclamó ayer al dar por terminadas las actividades tradicionales correspondientes al año naval, que esta vez no habrá período de receso. "Este año la situación no permite hacer un alto", subrayó el contralmirante Luis María Mendía, al anunciar seguidamente que se declara iniciado un período "en la que el adiestramiento y las operaciones de lucha contra la subversión, pasarán a tener absoluta prioridad"... Al comenzar su alocución dirigida a todos los efectivos puestos bajo el comando del C.O.N. en el área del Puerto Belgrano y Patagonia, el contralmirante Mendía se refirió... "Aniquilar la subversión" "A partir de hoy las fuerzas navales, aeronavales y de infantería de marina, dedicarán prioritariamente su esfuerzo para alistarse y actuar en todas las oportunidades en que se haga necesario, ya sea dentro de la jurisdicción asignada a la Armada, o ya sea en apoyo a nuestro glorioso, heroico y querido Ejército Argentino, en todo lugar, época o circunstancia que dicha fuerza hermana lo requiera" Acto seguido agregó el Comandante de Operaciones Navales: "Tenemos por delante un claro y definido objetivo: aniquilar la subversión y devolver la paz, la seguridad y el orden al pueblo argentino; tenemos sin duda alguna el poder militar necesario para lograrlo, pero por sobre todas las cosas, tenemos la superioridad moral que brinda la estricta justicia de la causa que defendemos y la monstruosa inicuidad de los móviles que exhibe la guerrilla". "Porque mientras nosotros creemos en Dios como Supremo Creador y ordenador del Universo, y por lo tanto confiamos en la trascendencia de la vida humana, ellos no ven más allá de lo material, aceptando su mediocre rol en la escala de la evolución zoológica"

c) "...severa condena de Mendía al accionar de la subversión...": Con esta tapa, la edición del miércoles 5 de enero de 1977 de "La Nueva Provincia" desarrolló -en su pág. 2- el copete: "Mensaje de Mendía. La lucha contra la subversión proseguirá, dijo hasta que sean erradicados los ideólogos, los corruptos, los falsos pastores y la delincuencia económica"

Allí se transcribió el discurso -que en la jornada anterior- había pronunciado el CL MENDÍA en la Base Naval Puerto Belgranoal traspasar la Jefatura del Comando de Operaciones Navales al CL Antonio VAÑEK

En la arenga, el CL MENDÍA describió la situación zonal entre los años 1975/1976 -época de su alto desempeño- de la siguiente forma:

    "...Asumí el Comando... embargado por la tremenda preocupación que hace dos años ya entristecía el ánimo de la mayoría de los argentinos, por ver a nuestra querida patria sumiéndose aceleradamente en el abismo de la anarquía política, social y económica, y también al comprobar cómo la delincuencia subversiva porfiaba casi impunemente, en su macabra orgía de sangre y destrucción... Iniciamos entonces un acelerado proceso de planeamiento, alistamiento y adiestramiento para la lucha antisubversiva, que nos permitó pasar rápidamente de una actitud meramente defensiva a una etapa decididamente ofensiva; etapa ofensiva en la que tanto en apoyo a nuestro glorioso Ejército como operando dentro de la jurisdicción naval, nuestras fuerzas encararon con el mayor de los éxitos el enfrentamiento a la delincuencia subversiva, contribuyendo decisivamente al progreso de las operaciones militares... Lucha que debemos continuar no solo hasta que el último oponente subversivo sea aniquilado, sino que deberemos seguir empeñando hasta que hayamos superado todas la causas profundas que nos llevaron al caos; lucha que seguiremos empeñando hasta tanto los ideólogos, los dirigentes corruptos, y los no auténticos, los irresponsables y lo delincuentes económicos, y los falsos pastores que ahondaron y exacerbaron esas causas, sean erradicados total y definitivamente de la vida política , social, espiritual , económica, cultural y educacional de la Nación... Mientras no logremos aquellos objetivos, estas fuerzas que he tenido el privilegio de comandar deberán continuar velando las armas. Porque del resultado de esta gesta... depende el futuro de nuestra estirpe, futuro que continuará iluminado por los eternos valores de la fe y el espíritu , consolidado por el Proceso de Reorganización Nacional... todos los años se renuevan los comandos, las planas mayores y las dotaciones de nuestros aviones, buques y unidades terrestres, pero la mística de la Armada continúa incólume. Es por esto que nuestros oponentes nos observan perplejos, ya que ellos, que se rigen por pautas muy diferentes a nuestros principios, termina por endiosar a sus caudillos y luego no atinan a reemplazarlos cuando los pierden. "Es por esto que la Armada, un almirante puede sustituir en el comando a otro almirante y nada cambia, excepto la tónica personal del nuevo comandante. Así ha sido, así es y así será siempre"... Señor Vicealmirante Dn Antonio Vañek; os entrego hoy el Comando de Operaciones Navales... Lo hago con la absoluta confianza que estas Fuerzas bajo las ordenes del nuevo Comandante de Operaciones Navales continuarán constituyendo un conjunto homogéneo, disciplinado idóneo, y dispuesto a todo para que aquella mística -que es distintivo y blasón de la Institución- siga perpetuándose en el tiempo..." (en las págs. 1 y 5 de la edición del 05/01/77 del diario "La Nación" bajo el título "Lucha que debe seguir hasta la victoria" se repitió lo publicado por LNP)

4.2. CONTRALMIRANTE (RE) CARLOS ALBERTO CÉSAR BÜSSER: A tenor de lo analizado en el cap. XIV "Aplicación de la Doctrina Francesa de la Guerra Contrarevolucionaria" del auto de procesamiento de fs 11113/11513 del 26/02/10 dictado contra el Contralmirante (RE) Carlos Alberto César BÜSSER -otrora Comandante de la Fuerza de Apoyo Anfibio (FAPA) y de la Fuerza de Tareas N° 2 desde el 06/01/77 al 19/12/77 con el grado de Capitán de Navío- ordenéa fs. 15320/15322 -entre otras pruebas- librar oficio al Ministerio de Relaciones Exteriores, Comercio Internacional y Culto de la Nación para obtener un ejemplar de la entrevista periodística realizada en el año 2007 a BÜSSER y que había sido publicada por el diario El Periódico de Ediciones Primera Plana S.A. según la página de internet www.elperiodico.com/default.asp?idpublicacio_PK=46&idioma =CAS&idnoticia_PK=393555&idseccio_PK=1007

En la nota fechada en Madrid el 22/02/11, la Embajada Argentina ante el Reino de España a fs. 16689/16694 remitió los:

    "...artículos periodísticos publicados en el diario catalán "El Periódico"... de acuerdo con lo informado cablegráficamente, con referencia a la Carpe. DIAJIJ N° 70/08, se remiten dos artículos periodísticos publicados los días 1 y 2 de abril de 2007 en el diario catalán "El Periódico", titulados "Malvinas la gesta indigesta" y El almirante argentino que tomó las Malvinas alaba la represión (entrevista al contralmirante (RE) Carlos Alberto César Büsser)", correspondiente a los autos caratulados "INV. DELITOS LESA HUMANIDAD (ARMADA ARGENTINA)".

Allí -y bajo el subtítulo "El militar reivindica, en una entrevista con EL PERIÓDICO, la "gesta" de la dictadura..."-, BÜSSER "...en su apartamento de Buenos Aires, durante la entrevista con este diario..." expresó:

    "...ASTIZ ES UN SÍMBOLO: Mire -interrumpe- Astiz es un símbolo, no le pueden perdonar que se haya infiltrado en una organización subversiva (Las Madres de Plaza de Mayo), obtuviera información y los engañó; Astiz es muy respetado en la Marina; se jugó la vida; ningún oficial se siente menospreciado porque alguien lo compare con él. Por primera su voz se endurece. Usted dice que se violaron los derechos humanos, si a nosotros nos adiestraron los franceses con las técnicas que aplicaban en Argelia. Son los mismos métodos que aplican hoy Israel y EEUU en Guantánamo e Irak"…"

4.3. GUARDIAMARINAS ANÍBAL ALMÍCAR ACOSTA Y JULIO CÉSAR URIEN: Paradójicamente el visual instructivo del "método francés" arriba explicado fue la película del año 1966 titulada "La Batalla de Argelia" (La battaglia di Algeri) -grabada en el DVD adjunto- del director italiano Gillo PONTECORVO de 121 minutos de duración que reproduce, tanto los ataques del Frente de Liberación Nacional (FLN) bajo la conducción de Ahmed BEN BELLA -que luego llegó a ser el primer Presidente de Argelia en en 1963- dirigidos indiscriminadamente contra objetivos civiles y militares franceses como la brutal represión de las Tropas de Paracaidistas del General Jacques MASSU (1908-2002), que cesó el 18 de marzo de 1962 al firmarse los Acuerdos de EVIAN, permitiendo que Argelia ingresara el 8 de octubre de 1962 en la Organización de Naciones Unidas (ONU).

Tanto en el documental televisivo como en el libro "Escuadrones de la Muerte" los Ex-Cadetes de la Escuela Naval Aníbal Almícar ACOSTA y Julio César URIEN (dado de baja por lo profusamente explicado en el cap. XIV ap. 1.5. del auto de procesamiento de fs. 20785/21394, corroborado, entre muchas otras pruebas, en "La Voluntad. Una historia de la militancia revolucionaria en la Argentina" Tomo III 1973/1974 y Tomo IV 1974/1976, edición definitiva, ed. Planeta, Bs. As. 2006 de Eduardo ANGUITA y Martin CAPARRÓS), respondieron a las preguntas de ROBIN con estas palabras:

    "...Robin: Ironía de la historia. Realizada para denunciar la guerra sucia de los franceses, "La Batalla de Argel" fue utilizada para formar a los militares argentinos para la lucha antisubversiva. ¿Quien les dió una copia de la película? Misterio. Aníbal y Julio eran cadetes de la Marina cuando le mostraron la película en 1967. Cinco años después fueron encarcelados y dados de baja del ejército por denunciar el uso de la tortura.

    Urien: No son recuerdos agradables porque los viví en carne propia

    Robin: ¿Quién les mostró la película en la Escuela Naval?

    Julio Urien: Éramos cadetes de la Escuela Naval. El Director de Estudios y el capellán naval a cargo de la Escuela nos mostraron la película. Digamos había un acompañamiento religioso.

    Robin: ¿El capellán justificaba los métodos de la Batalla de Argel?

    Urien: Asi es.

    Robin: ¿Incluyendo la tortura?

    Urien: Si, no era considerada un problema moral sino una herramienta de combate.

    Acosta: En la Argentina, un sector de la jerarquía católica apoyaba totalmente esta práctica. Nos presentaron la película para prepararnos a un tipo de guerra que no era las que nos llevó a entrar a la Escuela Naval, es decir la guerra regular. Nos estaban preparando para una guerra irregular, acostumbrándonos poco a poco a métodos que sería empleados más adelante. Nada que ver con la guerra contra un enemigo exterior . Nos preparaban para tareas policiales contra la población civil convertida en el nuevo enemigo.

    Robin: ¿En esa época se utilizaba la tortura en el Ejército Argentino?

    Acosta: Anteriormente, creo que no. en 1968, unos oficiales amigos me contaron que se entrenaron para torturar con prisioneros vivos en Brasil y en la Escuela de las Américas de Panamá. Pero eso sólo para oficiales de inteligencia. La tortura y las ejecuciones ilegales todavía no se aplicaban en forma masiva..."


CAPÍTULO VII - RECONOCIMIENTO DE LOS JEFES DE LAS FUERZAS ARMADAS DE LA APLICACIÓN DE MÉTODOS ILEGÍTIMOS EN LA LUCHA ANTISUBVERSIVA:

El "Documento Final" de la Junta Militar del 28/04/83 -publicado en www.memoriaabierta.org.ar/materiales/documento_final_junta.php y grabado en el DVD adjunto-, contiene esta desafiante advertencia:

    "...Que el "accionar" de los integrantes de las Fuerzas Armadas en las operaciones relacionadas con la guerra librada constituyeron actos de servicio. Que las Fuerzas Armadas actuaron ylo harán toda vez que sea necesarioen cumplimiento de un mandato emergente del Gobierno Nacional, aprovechando toda la experiencia recogida en esta circunstancia dolorosa de la vida nacional..."

Luego, en 1995, con la promoción de los "Juicios por la Verdad", los Jefes de las FF.AA separadamente admitieron la aplicación de métodos ilegítimos en el curso de la "...guerra librada..." contra las organizaciones político militares (OPM), sus combatientes, militantes, adherentes y simpatizantes.

Estas fueron sus graves palabras:

1. EJÉRCITO ARGENTINO (E.A.):

El Teniente General Martín BALZA -que ocupaba en ese momento el cargo de Jefe del Estado Mayor General del Ejército- el martes 25 de abril de 1995 se presentó en el programa televisivo "Tiempo Nuevo" conducido por Bernardo NEUSTADT para leer la declaración que se transcribe, considerada como la primera autocrítica profunda de las FF.AA sobre su papel en la violación de derechos humanos durante el Proceso de Reorganización Nacional.

BALZA frente a las cámaras del Canal 11 dijo:

    "...El difícil y dramático mensaje que deseo hacer llegar a la comunidad argentina busca iniciar un diálogo doloroso sobre el pasado, que nunca fue sostenido y que se agita como un fantasma sobre la conciencia colectiva, volviendo, como en estos días, irremediablemente de las sombras donde ocasionalmente se esconde.

    Nuestro país vivió una década, la del '70, signada por la violencia, por el mesianismo y por la ideología. Una violencia que se inició con el terrorismo, que no se detuvo siquiera en la democracia que vivimos entre 1973 y 1976, y que desató una represión que hoy estremece.

    En la historia de todos los pueblos, aun los más cultos, existen épocas duras, oscuras, casi inexplicables. No fuimos ajenos a ese destino, que tantas veces parece alejar a los pueblos de lo digno, de lo justificable.

    Ese pasado de lucha entre argentinos, de muerte fratricida, nos trae a víctimas y victimarios desde el ayer, intercambiando su rol en forma recurrente, según la época, según la óptica, según la opinión dolida de quienes quedaron con las manos vacías por la ausencia irremediable, inexplicable.

    Esta espiral de violencia creó una crisis sin precedentes en nuestro joven país. Las Fuerzas Armadas, dentro de ellas el Ejército, por quien tengo la responsabilidad de hablar, creyeron erróneamente que el cuerpo social no tenía los anticuerpos necesarios para enfrentar el flagelo y, con la anuencia de muchos, tomó el poder, una vez más, abandonando el camino de la legitimidad constitucional.

    El Ejército instruido y adiestrado para la guerra clásica, no supo cómo enfrentar desde la ley plena al terrorismo demencial.

    Este error llevó a privilegiar la individualización del adversario, su ubicación por encima de la dignidad, mediante la obtención, en algunos casos, de esa información por métodos ilegítimos, llegando incluso a la supresión de la vida, confundiendo el camino que lleva a todo fin justo, y que pasa por el empleo de medios justos. Una vez más reitero: el fin nunca justifica los medios.

    Algunos, muy pocos, usaron las armas para su provecho personal.

    Sería sencillo encontrar las causas que explicaron estos y otros errores de conducción, porque siempre el responsable es quien conduce, pero creo con sinceridad que ese momento ha pasado y es la hora de asumir las responsabilidades que correspondan.

    El que algunos de sus integrantes deshonraran un uniforme que eran indignos de vestir no invalida el desempeño, abnegado y silencioso de los hombres y las mujeres del Ejército de entonces.

    Han pasado casi veinte años de hechos tristes y dolorosos; sin duda ha llegado la hora de empezar a mirarlos con ambos ojos. Al hacerlo, reconoceremos no sólo lo malo de quien fue nuestro adversario en el pasado sino también nuestras propias fallas.

    Siendo justos, miraremos y nos miraremos; siendo justos reconoceremos sus errores y nuestros errores. Siendo justos veremos que del enfrentamiento entre argentinos somos casi todos culpables por acción u omisión, por ausencia o por exceso, por anuencia o por consejo.

    Cuando un cuerpo social se compromete seriamente, llegando a sembrar la muerte entre compatriotas, es ingenuo intentar encontrar un solo culpable, de uno u otro signo, ya que la culpa en el fondo está en el inconsciente colectivo de la Nación toda, aunque resulta fácil depositarla entre unos pocos, para liberarnos de ella.

    Somos realistas y a pesar de los esfuerzos realizados por la dirigencia política argentina creemos que aún no ha llegado el ansiado momento de la reconciliación. Lavar la sangre del hijo, del padre, del esposo, de la madre, del amigo, es un duro ejercicio de lágrimas, de desconsuelo, de vivir con la mirada vacía, de preguntarse por qué... por qué a mí... y así volver a empezar cada día.

    Quienes en este trance doloroso perdieron a los suyos, en cualquier posición y bajo cualquier circunstancia, necesitarán generaciones para aliviar la pérdida, para encontrarle sentido a la reconciliación sincera.

    Para ellos no son estas palabras, porque no tengo palabras, sólo puedo ofrecerles respeto, silencio ante el dolor y el compromiso de todo mi esfuerzo para un futuro que no repita el pasado.

    Para el resto, para quienes tuvimos la suerte de no perder lo más querido en la lucha entre argentinos es que me dirijo pidiéndoles a todos y cada uno, en la posición en que se encuentre ante este drama de toda la sociedad, responsabilidad y respeto.

    Responsabilidad para no hacer del dolor la bandera circunstancial de nadie. Responsabilidad para que asumamos las culpas que nos toquen en el hacer o en el dejar de hacer de esa hora.

    Respeto por todos los muertos, dejar de acompañarlos con los adjetivos que arrastraron, unos u otros, durante tanto tiempo. Todos ellos, ya han rendido sus cuentas, donde sólo cuenta la verdad.

    Las listas de desaparecidos no existen en la fuerza que comando, si es verdad que existieron en el pasado no han llegado a nuestros días.

    Ninguna lista traerá a la mesa vacía de cada familia el rostro querido, ninguna lista permitirá enterrar a los muertos que no están ni ayudar a sus deudos a encontrar un lugar donde rendirles un homenaje.

    Sin embargo, sin poder ordenar su reconstrucción, por estar ante un hecho de conciencia individual, si existiera en el Ejército alguien que dispusiera de listados, o, a través de su memoria, la capacidad de reconstruir el pasado, les aseguro, públicamente, la reserva correspondiente y la difusión de las mismas, bajo mi exclusiva responsabilidad.

    Este paso no tiene más pretensión que iniciar un largo camino, es apenas un aporte menor de una obra que solo puede ser construida entre todos. Una obra que algún día culmine con la reconciliación entre los argentinos.

    Estas palabras las he meditado largamente y sé que al pronunciarlas siempre dejaré a sectores disconformes.

    Asumo ese costo, convencido que la obligación de la hora y el cargo que tengo el honor de ostentar, me lo imponen.

    Sin embargo, de poco serviría un mínimo sinceramiento, si al empeñarnos en revisar el pasado no aprendiéramos para no repetirlo en el futuro.

    Sin buscar palabras innovadoras, sino apelando a los viejos reglamentos militares, ordeno, una vez más, al Ejército Argentino, en presencia de toda la sociedad argentina, que:

    Nadie está obligado a cumplir una orden inmoral o que se aparte de las leyes y reglamentos militares. Quien lo hiciera, incurre en una inconducta viciosa, digna de la sanción que su gravedad requiera.

    Sin eufemismos digo claramente:

    Delinque quien vulnera la Constitución Nacional.

    Delinque quien imparte órdenes inmorales.

    Delinque quien cumple órdenes inmorales.

    Delinque quien, para cumplir un fin que cree justo, emplea medios injustos, inmorales.

    La comprensión de estos aspectos esenciales hacen a la vida republicana de un Estado y cuando ese Estado peligra, no es el Ejército la única reserva de la Patria, palabras dichas a los oídos militares por muchos, muchas veces.

    Por el contrario las reservas que tiene una Nación nacen de los núcleos dirigenciales de todas sus instituciones, de sus claustros universitarios, de su cultura, de su pueblo, de sus instituciones políticas, religiosas, sindicales, empresarias y también de sus dirigentes militares.

    Comprender esto, abandonar definitivamente la visión apocalíptica, la soberbia, aceptar el disenso y respetar la voluntad soberana, es el primer paso que estamos transitando desde hace años, para dejar atrás el pasado, para ayudar a construir la Argentina del futuro, una Argentina madurada en el dolor que pueda llegar algún día al abrazo fraterno.

    Si no logramos elaborar el duelo y cerrar las heridas, no tendremos futuro; no debemos negar más el horror vivido y así poder pensar en nuestra vida como sociedad hacia adelante, superando la pena y el sufrimiento.

    En estas horas cruciales para nuestra sociedad, quiero decirles como Jefe del Ejército que, asegurando su continuidad histórica como institución de la Nación, asumo nuestra parte de la responsabilidad de los errores de esta lucha entre argentinos que hoy nos vuelve a conmover.

    Soy consciente de los esfuerzos que realizamos todos con vistas al futuro. Por ello agradezco a los hombres y mujeres que tengo el orgullo de comandar. Ellos representan la realidad de un Ejército que trabaja en condiciones muy duras, respetuoso de las instituciones republicanas y poniendo lo mejor de si al servicio de la sociedad.

    Pido la ayuda de Dios, como yo entiendo o como lo entienda cada uno, y pido la ayuda de todos los hombres y las mujeres de nuestro amado país, para iniciar el trámite del diálogo que restaure la concordia en la herida familiar argentina. Señoras, señores, muchas gracias"

Interesa recordar que por esta declaración BALZA -actual embajador en Colombia- fue expulsado el viernes 30 de junio de 2000 del Círculo Militar presidido -en ese momento- por el Gral. (RE) Ramón DÍAZ BESSONE, tras una votación de 560 socios sobre un padrón de 18000 ( págs. 265/266 "Escuadrones…", www.pagina12.com.ar/2000/00-07/00-07-01/pag03.htm - www.lanacion.com.ar/23146-reaccion-de-balza-por-su-expulsion-del-circulo-militar - http://edant.clarin.com/diario/2000/01/18/t-00802d.htm, entre muchos otros) y que similares afirmaciones, en parte, las expresó en la videoconferencia realizada ante el Tribunal Oral Federal N° 6 de la Capital Federal, como surge del artículo publicado el 26/09/11 por Página12 titulado "No fue algo casual sino sistemático" que, impreso, se agrega.

2. ARMADA ARGENTINA (A.R.A.):

Surge de lo publicado en el diario "La Nación" en su edición del 04/05/95 -y del informe de fs. 12932/12939 remitido por el Ministerio de Defensa-, que el Almirante Enrique MOLINA PICO como Jefe de la Armada en la ceremonia del 3 de mayo de 1995 desarrollada en la cubierta del Portaaviones "25 de Mayo" anclado en los muelles de la Base Naval Puerto Belgrano, dijo:

    "...Formaciones de la tarde como la que hoy presidido han sido el vehículo utilizado por muchas generaciones de marinos para renovar, formados con armas sobre las cubiertas de sus buques, el compromiso de 'subordinación y valor' a su comandante, y por muchos comandantes para hacer llegar a estos sus mensajes trascendentes.

    Es entonces el marco adecuado para trasmitir a los hombres y mujeres de la Armada, algunas precisiones que considero imprescindibles sobre los hechos de la historia reciente que conmueven a la opinión pública.

    Hechos sobre los que hasta ahora la Armada, fiel a su estilo, guardó un respetuoso silencio, mientras ponía en ejecución los mecanismos necesarios para evitar su repetición.

    Las circunstancias parecen exigir que ese estilo sea alterado: es mi decisión, pero es también el asesoramiento del Consejo de Almirantes que acaba de concluir. Diversos actores han puesto de manifiesto que el problema de la acción antisubversiva abarcó a toda la sociedad, que incluyó y excedió en mucho el campo de la Marina, a la vez que mostró que las fuerzas contra las que se luchó habían actuado organizada y militarmente con sus propios criterios de combate.

    Es difícil con la perspectiva de hoy comprender y analizar el pasado y mucho más hablar de él con verdadera ecuanimidad. Piensen que quienes estamos en los puestos de alta responsabilidad teníamos la jerarquía y la edad de la oficialidad joven y entonces enfrentamos las tareas con el mismo ideal que ustedes, pero en un clima social de violencia, temor y desconfianza y en el marco de una extendida incertidumbre política.

    No puedo fijar un año o un hecho como iniciador de la violencia, esta nos fue envolviendo progresivamente con su manto de horror, pero algunos por su trascendencia, por ser la demostración de un nuevo tipo de ajusticiamiento por mano propia marcaron hitos en su espiral creciente, me refiero a los asesinatos de Vandor, Aramburu, Sallustro, Mor Roig y Rucci, de ahí en más todo fue posible y se perdió la capacidad de asombro.

    Enfrentemos por ello, derecha y sinceramente el pasado para no sacar conclusiones y no repetir los errores vividos, pero enfrentémoslo en su totalidad, no con la visión parcial que es la que nos golpea diariamente.

    Como argentinos hemos vivido un largo periodo de desencuentros y violencia y queremos, nosotros también como todos, contribuir a cerrarlo definitivamente.

    No podemos olvidar que esa violencia adquirió una intensidad cualitativa muy distinta cuando las bandas guerrilleras atacaron la sociedad argentina, no atacaron a las Fuerzas Armadas como enemigo directo, lo hicieron a la sociedad y a cada uno de los sectores como un todo tratando según se ha revivido últimamente en confesiones públicas de cambiar la esencia de nuestra nación, quizá como parte de las distintas cosmovisiones vigentes en el mundo en ese momento, aquellas fueron atacadas en ese contexto y como instituciones portadoras de la obligación legal de defender a la comunidad.

    En su accionar cayeron vidas de integrantes de todos los sectores del quehacer nacional, no habla miramientos. Todo fue un huracán de sangre y fuego para, ilusoriamente, luego de hacer tabla rasa poder construir una nueva sociedad.

    El país reaccionó, adecuándose para ello. Se promulgaron leyes, y se organizaron tribunales y las fuerzas de Seguridad y las Fuerzas Armadas cumplieron con su cometido poniendo a disposición de la Justicia independiente los implicados en la violencia; pero luego se dio un paso atrás de enormes consecuencias, no importa aquí analizar las causas que llevaron simultáneamente a liberar a los condenados y a desmantelar el aparato jurídico que permití eficazmente luchar contra el flagelo.

    Pero ello ocurrió y fue el hecho que desarmó a la sociedad en lo que es quizás el último bastón de la ciudadanía agredida: una justicia eficaz y segura en la que pueda confiar para exigir la vigencia del orden constitucional.

    A partir de ese momento rigió la justicia de la mano propia, era matar o morir.

    Se atacó entonces a un gobierno constitucional y la violencia desbordó a las instituciones, la vida humana perdió todo valor y los bienes personales quedaron a merced de la voluntad de distintos señores de la guerra.

    No se vivía en la Argentina, se sobrevivía.

    Nunca podía usarse el mismo camino, se desconfiaba de todos y de todo.

    La Nación fue atacada y se defendió.

    Las decisiones tendientes a cómo enfrentar la guerra se tomaron en ese clima, en un cuadro de situación nacional caótica, agravado por nuestro gran error histórico: la destrucción del orden constitucional vigente.

    Repito:

    La interrupción del orden Constitucional no es justificable, ni aun por haber sido una constante cultural en la historia previa, ni por las circunstancias de excepción que se vivieron, lo que a su vez ilegitimó el accionar antisubversivo de las Fuerzas.

    Estamos a veinticinco años de aquellos asesinatos, a veinte años del apogeo de la guerrilla y a más de diez del juicio a quienes fueron conductores del proceso político, tiempo que para todos ciertamente no transcurrió en vano, ¿qué nos pide la sociedad ahora?

    Un reconocimiento, ¿qué es un reconocimiento?, ¿es acaso la aceptación de una humillación pública?, ¿es acaso la aceptación de un sentimiento de culpabilidad que nos abata para el futuro?, desde ya que no; lo que tenemos que hacer y hacemos es reconocer la realidad, toda la realidad, terminar la instalada guerra de mentiras" pues se acusó a las Fuerzas Armadas de cumplir exclusivamente un plan de exterminio de una mayoría de inocentes y nosotros los militares respondimos que no hicimos otra cosa que combatir según las leyes de la guerra.

    La realidad es otra, existió un ataque masivo contra la sociedad argentina y nosotros también reaccionamos en forma y con una metodología que no respetó el orden legal vigente y las leyes de la guerra.

    Reconocer la verdad de esta situación vivida, compleja y sangrienta que involucró a hombres e instituciones, instituciones que perduran en el tiempo aunque sus hombres sean pasajeros, nos obliga a identificar la parte de carga de cada uno.

    A las instituciones debe imputárseles la responsabilidad histórica y a los hombres las culpas.

    Ante ello, cuál es la responsabilidad del jefe de Estado Mayor? reconocer abiertamente que hubo métodos equivocados que permitieron horrores inaceptables, aun en el contexto de crueldad propio de la guerra. Por eso hoy los rechazamos y los excluimos como posibilidad ante cualquier acción futura.

    Pero la acción la hacen los hombres, pues fueron los hombres cuyos temores y euforias compartí los que combatieron al enemigo, la mayoría de quienes, en medio del odio y de la violencia de la guerra que se vivía, cumplieron lealmente planes y órdenes creyendo en la causa justa por la que se luchaba.

    La guerrilla fue vencida.

    No obstante la sociedad, después, cuestionó el método y la conducta de muchos de los hombres de armas y estos lo aceptaron, y ese fue el primer paso al reencuentro nacional.

    Y la sociedad juzgó a esos hombres. A través de sus representantes en el Congreso, estableció las leyes para dar un encuadramiento legal y jurídico aplicable a lo que fue una situación anómala por la violencia y el caos imperante.

    El Congreso sancionó un cuerpo legal, el Poder Ejecutivo lo promulgó y los jueces de la Constitución juzgaron, absolvieron y condenaron.

    Esa fue la palabra de la sociedad argentina para deslindar responsabilidades a quienes actuaron en situaciones límites.

    La justicia humana es imperfecta pues se basa en una verdad incompleta. Sin embargo el fallo firme de la Corte Suprema estableció la verdad jurídica a la que nos atenemos, en ella se esclarecen los métodos empleados y sus alcances; en su momento y hasta ahora negados, pero que hoy en otro paso en el sentido del reencuentro reconocemos.

    Para los hombres que cumplieron con su deber, ya finalizó el tiempo de rendición de cuentas ante la ley. Ahora continúa la etapa de rendición de cuentas ante la propia conciencia.

    Esto es la historia y nos queda el dolor humano de esta tragedia, dolor de perder camaradas y amigos y que conozco personalmente desde el seno de mi propia familia.

    Tantas vidas perdidas; ni las palabras ni los hechos podrán desandar el horror vivido, solamente podemos ayudar a suavizar las cicatrices y contribuir en todo lo humanamente posible a superar las heridas.

    ¿Qué compromiso asumimos a raíz de tanto sufrimiento y dolor?

    Que en el orden republicano recuperado la única forma de defender nuestras instituciones, nuestra forma de vida y los derechos humanos es el estricto y total cumplimiento de la Constitución y de las leyes, este procedimiento que veta el recurso a la violencia y que vale para todos los ciudadanos rige especialmente para nosotros las Fuerzas Armadas pues teniendo el poder que nos dan las armas para la defensa de la Nación, nos subordinamos al Gobierno que tiene el supremo poder que le otorgan la Constitución y las leyes.

    Este principio orienta todo nuestro accionar y es el compromiso definitivo de la Armada para el futuro, con él estoy seguro que serviremos a la Nación respetando a los hombres.

    Mis expresiones anteriores son un breve resumen de una historia cargada de violencia y la principal conclusión del análisis de este periodo: la Constitución y las leyes deben regir todos los actos de nuestra institución; ahora ¿qué les queda a ustedes? Dos cosas: el cumplimiento irrestricto de las leyes y colaborar en la construcción de nuestro futuro con el orgullo de ser marinos." (v. informe de fs. 13627/13631)

3. FUERZA AÉREA ARGENTINA (F.A.A):

Del informe oficial de fs. 13632/13633 surge que el Brigadier General Juan PAULIK como Jefe de de la Fuerza Aérea el 3 de mayo de 1995 en ocasión de conmemorarse el 13º aniversario del bautismo de fuego de la F.A.A. en Malvinas, dijo:

    "...en la lucha contra el terrorismo se cometieron graves errores de procedimientos y también horrores, estos últimos patrimonio sin duda alguna de ambas partes... resulta válido traer a la memoria el hecho de que ya, en diciembre de 1986 un hombre de la Fuerza Aérea Brigadier General D. Teodoro Waldner, entonces Jefe del Estado Mayor Conjunto, manifestó públicamente el reconocimiento de propios errores al decir "debemos reconocer que las características de esa lucha llevaron las acciones de violencia a un límite tal que ha permitido dudar de la legalidad de muchos actos de la represión desatada"..." (publicado en Diario La Nación del 04/05/95)

El Brigadier General Eduardo SCHIAFFINO el 9 de marzo de 2006 -en el helipuerto del Edificio Cóndor- como Jefe de la Fuerza Aérea, ante la conducción aeronáutica en pleno -Brigadieres y Jefes de Unidades- y de la otrora Ministra de Defensa Nilda GARRÉ, sostuvo que:

    "...La Fuerza Aérea que hoy me toca conducir asume la obligación moral ante la Nación de reconocer los hechos contra la dignidad del hombre cometidos por hombres de nuestra institución en aquellos días... El quebrantamiento de la ley y el no respeto de esos valores dieron como resultado excesos agraviantes a la dignidad humana... Hoy, la Justicia deberá valorar los hechos, hombres y circunstancias para legar a las generaciones futuras la verdad en toda su amplitud y profundidad... tienen derecho a construir el futuro sin cargar sobre sus espaldas con los errores del pasado y entender que no hay solidaridad con el delito, con la tortura y con la cobardía..." (publicado en el diario "Clarín" del 10/03/06)

CAPÍTULO VIII - VUELOS DE LA MUERTE

De todo lo anterior se advierte -sin el menor esfuerzo- que SCILIGNO y los pilotos navales no estaban solos en los "...traslados…" y que la confección de las "listas" y el "plan de vuelo" los excedía.

Lo que sigue aclara y repugna a la vez:

1. "…¡POR SIEMPRE NUNCA MÁS!..":

La Asesora Legal de la Dirección Nacional de Derecho de Autor -Dra. Inés García HOLGADO- en su informe agregado a fs. 23454/23545 refiere:

    "…que se ha solicitado la búsqueda de la obra requerida (obra publicada titulada "Por "…que se ha solicitado la búsqueda de la obra requerida (obra publicada titulada "Por Siempre Nunca Jamás" -Expte. 732469-) al archivo de ésta D.N.D.A.; y que, una vez remitido por esa Sección, cumpliremos en su envío. No obstante, y para el caso de urgir su remisión, le hago saber que, conforme lo dispone el Dcc. 41233/34 (cuyo art. 17 reglamenta el art. 57 de la ley 11.723), se encuentran en la Biblioteca del H. Congreso de la Nación y en la Biblioteca Nacional, los ejemplares de depósito legal correspondientes a la obra requerida; los cuales resultan idénticos al presentado para su depósito en custodia en este Organismo. Sin perjuicio de ello, se adjunta constancia informática correspondiente al registro de la obra antes indicada…"

El libro "¡Por Siempre Nunca Más!" escrito por el Capitán de Corbeta (RE) Adolfo Francisco SCILINGO (ISBN 987-96120-0-0) impreso por la editorial Del Plata S.A. Bs. As. en el año 1997, de escasos 100 ejemplares-, se encuentra en el sector general 323.2 Sc99 (Inventario N° 585/997) de la Biblioteca Bernardino Rivadavia de Bahía Blanca y, otro ejemplar, se halla en el Sumario Nº 19/1997 inciado el 28/10/97 ante el Juzgado Central de Instrucción Nº 5 de Madrid otrora a cargo del Juez Baltazar GARZÓN e incorporado al Rollo de la Sección Tercera de la Sala en lo Penal de la Audiencia Nacional de España que lo condenó -en el año 2005- a 640 años de prisión por delitos de lesa humanidad.

Algunas páginas del mencionado libro las agregó en la causa Gregorio Díaz DIONIS -Director del Equipo NIZKOR www.derechos.org/nizkor (fs. 15557/15559) en la audiencia de fs. 3829/3838 del 10/11/08 al considerar que podía:

    "...resultar de interés para la prosecución de la presente investigación, viene a acompañar copia del escrito presentado en el Juzgado Nacional en lo Criminal y Correccional Federal N° 3 Secretaría N° 6 y un DVD que incluye ficheros en audio de las declaraciones de Adolfo Scilingo en el Sumario 19/1997 y el libro "Por siempre Nunca Más", cuyo autor es Adolfo Scilingo, ambos documentos son parte del Rollo de Sala del Tribunal del Juicio Oral en el caso "Adolfo Scilingo" y pertenecen legalmente al Archivo del Equipo Nizkor..."

Salvo los títulos que separan aquí las partes del libro, el resto lo escribió SCILINGO:

1.1. PRIMER VUELO EN UN SKY-VAN DE PREFECTURA NAVAL:

    "…La puerta se abría hacia arriba.

    Era un gran plano inclinado que partiendo desde el piso subía hacia la colva hasta llegar al techo, donde tenía las bisagras. Ocupaba toda la parte superior del fuselaje del Skyvan de la Prefectura Naval Argentina, en el que volábamos esa fría noche de invierno de 1977.

    Sólo tenía dos posiciones: cerrada como estaba o totalmente abierta, quedando pegada al techo. Por ello, una vez destrabada, sería mantenida parcialmente entreabierta con la ayuda de un pie, dejando una abertura de solo 40 cm.

    Por allí pasarían, una a una, las trece personas que, apoyadas sobre el lado izquierdo del avión aguardaban desnudas y anestesiadas por dos poderosas dosis de Penthonaval.

    Inconscientes, desconocían su próximo paso hacia la muerte lanzadas en vuelo a las aguas del Atlántico Sur.

    Convencido de que estábamos en guerra, que lo ordenado por mis superiores era lo correcto y que cumplir con los preceptos bíblicos, sería el verdugo encargado de darles el empujón final.

    Lejos estaba de pensar que lo que ocurriría minutos después cambiaría mi vida hasta consecuencias inimaginables.

    Esta historia real comienza mucho tiempo antes..." (pág.1 "¡Por siempre...")

    "...Era miércoles. Un miércoles de Junio. A media mañana me avisan que debía ver al Capitán de Fragata Adolfo Arduino. Fui a su despacho.

    Su orden fue escueta y clara: "Fue designado para un vuelo. Preséntese a las 17.00 hs en Dorado".

    A la hora indicada me presenté vestido de sweater, jean y zapatillas. El Capitán Vildoza explicó como estaría compuesta la columna que iría a Aeroparque. La comandaba él, la integraban varios Falcon, además del camión verde con lona donde irían los detenidos. También él estaría cargo del vuelo. A las 19.00 hs nos esperaba en el sótano.

    El tiempo que faltaba lo ocupé tomando café en la en la cámara. Mi mente estaba algo aturdida. La espera se me hacía interminable. Llegó el momento de bajar.

    Al entrar al sótano, en el ancho pasillo central, o sea en "La Avenida de la Felicidad" estaban alineados 25 detenidos de ambos sexos. Nadie hablaba. Llegó Acosta y les comunicó que debían ponerse contentos. Serían puestos a disposición del Poder Ejecutivo Nacional y por lo tanto trasladados a un Penal del Sur. Para que estuviesen alegres hizo poner música y a los gritos les decía que bailaran. Todos comenzaron a hacerlo. Mejor dicho, todos no. En la fila, frente a la puerta que daba a enfermería estaba el hombre de barba que había hablado conmigo. Gritaba que no era cierto, que los ibamos a matar a todos. Luego continuó con una arenga que fue tapada, al ser elevado el volumen de la música.

    Acosta continuó haciendo bailar a los detenidos. En determinado momento comunicó, previo hacer bajar la música, que todos serían vacunados. El barbudo reinició su arenga diciendo que era mentira. Nuevamente el volumen de la música lo tapó. El médico, también vestido de civil, comenzó a aplicar una primera dosis de Penthotal. Mientras esto ocurría llegó el Capitán Arduino. Vestía uniforme y recorrió la doble fila observando a cada uno de los detenidos.

    En un extremo, una de las mujeres, particularmente contenta, bailaba alegremente.

    Las inyecciones comenzaron a hacer efecto. Poco a poco los movimientos de los bailarines fueron más lentos. Algunos se sentaron en el suelo. Otros se apoyaron contra las paredes.

    Alguien abrió la puerta que daba a una de las playas de estacionamiento. El camión verde estaba de culata. En su caja, a ambos lados, tenía asientos para transporte de tropas. Uno a uno fuimos ayudando a cada uno de los detenidos a subir y a sentarse en ellos. Parecían sombies. No hablaban. Tampoco ninguno de nosotros lo hacía.

    Al último en subir lo ayudé yo y el infaltable Teniente Vaca levantó la baranda trasera y dijo que viajara allí. Hubo algunas risas. No discutí. Varios bajaron la lona que cerraba el habitáculo. Quedé solo con ese grupo de personas semi-dormidas. Estaba oscuro. Sentí algo de temor. No sé si por ellos. No creo. Nada podían hacer. Tal vez el temor fue por mí mismo...

    El viaje a Aeroparque fue rápido. Tomamos Avda. Lugones y entramos por la parte trasera de la Aeroestación.

    Al llegar, el Capitán Vildoza, que se había adelantado, nos comunicó la novedad: por averías no estaba disponible el avión previsto, un Electra de Transportes Aeronavales, cuatrimotor turbohélice, con capacidad para cien pasajeros sentados. En su lugar había un SKY-VAN de Prefectura Naval, una especie de Hércules con forma de cajón, bimotor, de pequeño porte. Esto obligaba a cambiar lo planificado. Por falta de capacidad deberían hacerse dos viajes. Tampoco podrían viajar todos los Oficiales presentes.

    Vildoza designó a los Jefes de cada vuelo. Del primero sería yo; del segundo Carlos Daviou. En mi caso llevaría como ayudante nada menos que al no querido "Teniente Vaca". Nos reunió para darnos las directivas mientras el resto bajaba del camión a los primeros 13 que serían trasladados. La casualidad, o mejor dicho, el destino quiso que el hombre de barba estuviese en este primer grupo.

    El avión tenía la cabina de mando separada del resto por una mampara y una puerta del lado derecho. El resto del fuselaje era un avión vacío en el que estábamos además de Vaca y yo, un Suboficial y un Cabo de Prefectura, el Médico naval y los 13 trasladados sentados en el piso. A popa, o sea atrás, un plano inclinado hacia arriba era la puerta trasera.

    El Suboficial abrió la portezuela de la izquierda, por la que habíamos ascendido y avisó a la cabina. Los motores se pusieron en marcha y comenzó el carretaje y posterior despegue.

    Ni bien se llegó al nivel de vuelo, el médico aplicó a cada detenido una sobredosis de Penthotal y se fue a la cabina.

    Tiempo después todos dormían profundamente. Vaca y yo comenzamos a desvestir a cada uno de ellos y a colocar su ripa en bolsas que llevábamos al efecto. En prevención de infecciones, ante eventuales heridas ,nos colocábamos guantes de cirugía.

    En ese momento se produjo el primer problema. El Cabo de Prefectura no tenía ni idea de cuál era el motivo del vuelo y al ver lo que hacíamos lo intuyó, sufriendo una crisis nerviosa. El Suboficial no se inmutó, por lo que debía explicarle lo inexplicable. Usé frases prehechas. Los supremos intereses de la Nación, la exigencia que reclama nuestra Patria, la preservación del modo de vida occidental y cristiano, de la lacra que significaban los que estaban allí y por último que no sufrirían y que la Iglesia avalaba el método por ser más humanitario que un fusilamiento.

    Más calmo, pero llorando, lo envié a la cabina. El que ahora estaba nervioso era yo. Terminamos con Vaca de quietar las ropas cuando un nuevo problema surgió. El hombre de barba se incorporó. Tratamos de sentarlo y no pudimos. Vaca sacó una cachiporra y le pegó en la cabeza sin resultado. Volvió a hacerlo dos o tres veces más produciéndole un corte por el que comenzó a sangrar. El detenido, que todavía llevaba una pequeña venda en su cadera, llevó su mano izquierda a la cabeza y luego se sentó. Fui a la cabina y consulté al médico y dijo que solo se trataba de un acto reflejo. Le avisé al piloto que estábamos listos. Al regresar vi a las trece personas desnudas, semisentadas y dormidas, apoyadas unas contra otras, del lado izquierdo del avión. Igual a una escena de un campo de concentración de la Segunda Guerra Mundial. Si la transmisión de pensamiento existe en ése momento se dio. Vaca rompió el silencio y mirándome me dijo: "Parece una foto nazi". El silencio se hizo más profundo.

    Nunca más olvidaría esa imagen. En especial la de dos chicas de 18/20 años, rubias, delgadas, con cara de ángeles. ¿Qué habían hecho?. No parecían peligrosas.

    Desde la cabina ordenaron abrir la puerta trasera. La hora de la verdad había llegado. Iba a transformarse en un verdugo para salvación de la Patria o sea para que la Patria viva. El Suboficial me explicó que solo tenía dos posiciones: totalmente abierta o totalmente cerrada. Por ello él la mantendría sujeta con el pie de modo que solo dejara una abertura de unos cuarenta centímetros. Así lo hizo. Vaca me fue acercando los cuerpos dormidos y los fui empujando uno a uno al vacío.. La tensión era tremenda. En determinado momento patiné en el piso de acero y casi caigo. Entre Vaca y el Suboficial lo impidieron. Terminamos con los que faltaban . Cerramos la puerta. Avisé a la cabina y me senté en el piso, donde minutos antes había trece personas vivas. El silencio era insoportable, pese al ruido de los motores. Nadie habló hasta llegar a Aeroparque.

    Bajé del avión. Vildoza me preguntó se había alguna novedad. Le dije que no. Solo le comenté a Daviou el problema del Cabo y le recomendé que tuviese cuidado de no patinar cuando el portón de popa fuese abierto. ..

    Desperté a eso de las cinco de la tarde. Fu a la cámara y tomé un café doble. Pregunté si habían visto a alguno de los Capellanes. Creían que el Padre Luis Manseñido estaba en la Capilla. Allí me dirigí. Lo encontré cuando cerraba la puerta para irse. Me preguntó qué necesitaba. Le dije: "ayer hice un vuelo". Me llevó a caminar. Él hablaba. Yo lo escuchaba. Me comentó sobre la importancia de eliminar la maleza. Nosotros debíamos hacerlo para permitir que el trigo creciera. No había pecado. Tampoco debía arrepentirme. Solo había cumplido con las órdenes de mis superiores que eran las órdenes de Dios.

1.2. SEGUNDO VUELO EN UN ELECTRA DE LA ARMADA:

    "…Había pasado más de un mes de mi primer vuelo. Era un experto verdugo para aceptar la responsabilidad de este segundo. Nuevamente me puse jean y zapatillas. Al hacerlo descubrí que una de ellas tenía una mancha de sangre. No había duda, era del hombre de barba. Me sentí mal. Me recosté un rato. Pensé en él. Había muerto defendiendo sus ideales. ¿Se habría dado cuenta?. ¿Sería cierto lo que dijo el médico y que cuando se paró lo había hecho como un acto reflejo? Me levanté y fui al sótano.

    Había dieciséis detenidos. El proceso fue igual. Serían trasladados al Sur. Para ello se los vacunaba. Esta vez no hubo música ni baile. Todo fue muy sobrio. No estaba Acosta. Semidormidos subieron al camión. Yo viajé en el primer Falcon. En Aeroparque ésta vez sí nos esperaba un Electra. Dentro, tenía solo los asientos que hay entre la portezuela y la cabina, unas seis hileras. El resto vació. Colocamos a los detenidos sobre el costado derecho. Decolamos. Viajaban varios invitados, entre ellos un Capitán de Navío. Dijeron que era el Agregado Naval en Chile. No sé realmente, pues no lo conocía. Su función era darnos apoyo moral. Se demostraba así que en esta guerra estaban todos, sin exclusión de jerarquías. Sin duda la Armada Argentina estaba unida y asumía como un solo bloque las responsabilidades.

    El vuelo tuvo una escala: Punta Indio. Es una Base Aeronaval ubicada al sur de La Plata, sede de la Escuela se Aviación Naval. Todos los "traslados" tenían como plan de vuelo este destino pero sin aterrizar, continuaban vuelo a baja altura mar adentro, para no ser detectados por el radar de Mar del Plata.

    Esta vez se tocó pista y en la cabecera de la misma, dejando un motor en marcha, se abrió la portezuela y bajó la escalerilla.

    Se embarcó un detenido que estaba en pésimas condiciones. Sucio y flaco, se le marcaban todos los huesos de la cara. No estaba anestesiado. No habló cuando vio al resto dormido, pero tengo dudas si no presintió su próximo destino. Hizo sus necesidades en su pantalón.

    El médico aplicó las inyecciones y cuando hicieron efecto se desvistió a los detenidos. La amplitud del Electra parecía quitarle dramatismo al momento pero no por ello olvidaba la cruel realidad. Ésta vez, otras dos personas quedarían grabadas en mi memoria para siempre. Una señora de sesenta y cinco años, corpulenta y un chico morochito y delgado de unos 17 o 18 años.

    Cuando llegó el momento, se despresurizó la cabina. Un Suboficial me ató con una soga al lado de la puerta de emergencia de popa estribor (atrás derecha) y luego con mucho cuidado la retiró. Me acercaron a cada uno de los trasladados y una vez más cumplí mi misión de hacerles traspasar la puerta rumbo a la muerte.

    Otra vez el regreso. Sentados en los asientos de la parte delantera, pero el mismo silencio impenetrable de mi primer vuelo, tratando de pensar en nada, tratando de justificarme. De nuevo en la ESMA, whisky para dormir..."

1.3 TRIPULACIONES ROTATIVAS:

    "...La incertidumbre sobre el destino de los hombres que creaba el desconcierto sobre si habían sido detenidos, era la razón fundamental de este método identificatorio. Terminado el interrogatorio eran alojados en "Capucha".

    Todos los martes Inteligencia proponía los listados de los que serían "Trasladados" al día siguiente, quedando la decisión final en manos del Almirante Chamorro y el Capitán Acosta.

    "Traslado" y "se va para arriba" eran los términos elegantes con que se definían las ejecuciones. Las mismas se realizaban los miércoles y consistía en arrojar a aguas del Atlántico a los condenados desde aviones Electra de la Aviación Naval, previo ser anestesiados. Las tripulaciones eran rotativas, de esa época quedaron en actividad el Contraalmirante Jorge Enrico y sub-Jefe del Estado Mayor de la Armada y el Contraalmirante Basilio Benito Pertiné, actual Comandante de la Aviación Naval y concuñado del actual intendente de la ciudad de Buenos Aires Fernando de la Rúa. Se cumplía así la muerte cristiana aprobada por la Jerarquía Católica que había comentado el año anterior el Vicealmirante Mendía. En caso de necesidad se adicionaban vuelos los días sábado..." (pág. 52 "¡Por siempre...")

1.4. DESCRIPCIÓN DEL SKY-VAN UTILIZADO EN EL PRIMER VUELO:

    "...Al llegar, el Capitán Vildoza, que se había adelantado, nos comunicó la novedad: por averías no estaba disponible el avión previsto, un Electra de Transportes Aeronavales, cuatrimotor turbohélice, con capacidad para cien pasajeros sentados. En su lugar había un SKY-VAN de Prefectura Naval, especie de Hércules con forma de cajón, bimotor, de pequeño porte. Esto obligaba a cambiar lo planificado. Por falta de capacidad deberían hacerse dos viajes. Tampoco podrían viajar todos los Oficiales presentes.

    Vildoza designó a los Jefes de cada vuelo. Del primero sería yo; del segundo Carlos Daviou. En mi caso llevaría como ayudante nada menos que al no querido "Teniente Vaca". Nos reunió para darnos las directivas mientras el resto bajaba del camión a los primeros 13 que serían trasladados. La casualidad, o mejor dicho, el destino quiso que el hombre de barba estuviese en este primer grupo.

    El avión tenía la cabina de mando separada del resto por una mampara y una puerta del lado derecho. El resto del fuselaje era un cajón vacío en el que estábamos además de Vaca y yo, un Suboficial y un Cabo de Prefectura, el Médico naval y los 13 trasladados sentados en el piso. A popa o sea atrás, un plano inclinado hacia arriba era la puerta trasera.

    El Suboficial cerró la portezuela de la izquierda. por la que habíamos ascendido y avisó a la cabina. Los motores se pusieron en marcha y comenzó el carretaje posterior despegue.

    Ni bien se llegó al nivel de vuelo, el médico aplicó a cada detenido una sobredosis de Penthotal y se fue a la cabina..." (págs. 66/67 "¡Por siempre...")

1.5. APERTURA DE LA PUERTA TRASERA DEL SKY-VAN:

    "...Desde la cabina ordenaron abrir la puerta trasera. La hora de la verdad había llegado. Iba a transformarme en un verdugo para salvación de la Patria o sea para que la Patria viva. El Suboficial me explicó que solo tenía dos posiciones: totalmente abierta o totalmente cerrada. Por ello él la mantendría sujeta con el pie de modo que solo dejara una abertura de unos cuarenta centímetros. Así lo hizo. Vaca me fue acercando los cuerpos dormidos y los fui empujando uno a uno al vacío. La tensión era tremenda. En determinado momento patiné en el piso de acero y casi caigo. Entre Vaca y el Suboficial lo impidieron. Terminamos con los que faltaban . Cerramos la puerta. Avisé a la cabina y me senté en el piso, donde minutos antes había trece personas vivas. El silencio era insoportable, pese al ruido de los motores. Nadie habló hasta llegar a Aeroparque..." (pág. 68 "¡Por siempre...")

    "… -Hay cuatro cosas que me tienen mal. Los dos vuelos que hice, la persona que vi torturar y el recuerdo del ruido de las cadenas y los grillos. Los vi apenas un par de veces, pero no puedo olvidar ese ruido. No quiero hablar de eso. Déjeme ir.

    -Esto no es la ESMA. Usted está aquí por su voluntad y se puede ir cuando quiera.

    -Sí, ya sé. No quise decir eso. Hay detalles que son importantes pero me cuesta contarlos. Lo pienso y me rayo. Se los desvestía desmayados y cuando el comandante del avión daba la orden, en función de donde estaba el avión, se abría la portezuela y se los arrojaba desnudos uno por uno. Esa es la historia. Macabra historia, real y que nadie puede desmentir. Se hacía desde aviones SKYVAN de Prefectura y de aviones ELECTRA de la Armada. En el Skyvan por la portezuela de atrás, que se abre de arriba hacia abajo. Es un gran portón pero sin posiciones intermedias. Está cerrada o está abierta, por lo cual se mantiene en posición de abierta. El suboficial pisaba la puerta, una especie de puerta basculante, para que quedaran 40 cm de hueco hacia el vacío. Después empezamos a bajar a los subversivos por ahí. Yo, que estaba bastante nervioso por la situación que estaba viviendo casi me caigo y me voy por el vacío…"

1.6. APERTURA DE LA PUERTA DE EMERGENCIA DE POPA ESTRIBOR DEL ELECTRA UTILIZADO EN EL SEGUNDO VUELO:

    "...Era viernes. Pensaba viajar a Bahía Blanca a ver a mi familia. Me llamaron de "Dorado". Estaba designado como Jefe de Columna para un vuelo extra que se hacia al otro día. Llamé a mi casa para avisar que no iría.

    Había pasado más de un mes de mi primer vuelo...

    Había dieciséis detenidos. El proceso fue igual. Serían trasladados al Sur. Para ello se los vacunaba. Esta vez no hubo música ni baile. Todo fue más sobrio. No estaba Acosta. Semidormidos subieron al camión. Yo viajé en el primer Falcon. En Aeroparque ésta vez sí nos esperaba un Electra. Dentro, tenía solo los asientos que hay entre la portezuela y la cabina, unas seis hileras. El resto vacío. Colocamos a los detenidos sobre el costado derecho. Decolamos. Viajaban varios invitados, entre ellos un Capitán de Navío. Dijeron que era el Agregado Naval en Chile. No sé realmente, pues no lo conocía. Su función era darnos apoyo moral. Se demostraba así que en esta guerra estaban todos, sin exclusión de jerarquías. Sin duda la Armada Argentina estaba unida y asumía como un solo bloque las responsabilidades.

    El vuelo tuvo una escala: Punta Indio. Es una Base Aeronaval ubicada al sur de La Plata, sede de la Escuela de Aviación Naval. Todos los "traslados" tenían como plan de vuelo este destino pero sin aterrizar, continuaban vuelo a baja altura mar adentro, para no ser detectados por el radar de Mar del Plata.

    Esta vez se tocó pista y en la cabecera de la misma, dejando un motor en marcha, se abrió la portezuela y bajó la escalerilla.

    Se embarcó un detenido que estaba en pésimas condiciones. Sucio y flaco, se le marcaban todos los huesos de la cara. No estaba anestesiado. No habló cuando vio al resto dormido, pero tengo dudas si no presintió su próximo destino. Hizo sus necesidades en su pantalón.

    El médico aplicó las inyecciones y cuando hicieron efecto se desvistió a los detenidos. La amplitud del Electra parecía quitarle dramatismo al momento pero no por ello olvidaba la cruel realidad. Esta vez, otras dos personas quedarían grabadas en mi memoria para siempre. Una señora de sesenta y cinco años, corpulenta y un chico morochito y delgado de unos 17 o 18 años.

    Cuando llegó el momento, se despresurizó la cabina. Un suboficial me ató con una soga al lado de la puerta de emergencia de popa estribor (atrás derecha) y luego con mucho cuidado la retiró. Me acercaron a cada uno de los trasladados y una vez más cumplí mi misión de hacerles traspasar la puerta rumbo a la muerte.

    Otra vez el regreso. Sentados en los asientos de la parte delantera, pero el mismo silencio impenetrable de mi primer vuelo..." (págs 70/71 "¡Por siempre...")

1.7. FICHAS DE LA ESMA - TRES JUEGOS DE MICROFILMS:

    "...-¿Qué pasó con las fichas de todos les que pasaron por la ESMA? pregunté.

    -Se quemaron, pero antes se hicieron tres juegos de microfilms. Uno lo tiene Massera, otro Acosta y el tercero creo que está en una caja fuerte en Suiza que se pasan los jefes de Estado Mayor. Me dijeron que los mandó el Almirante Franco, en 1983, antes de retirarse..." (págs 127/128 "¡Por siempre...")

    "…-¿Y las listas quién las tiene?

    -No sé quién las tiene en este momento. Pero en forma orgánica, no a nivel de banda, se informó a través de los comandos que en una de las últimas reuniones de la Junta Militar el entonces Almirante Massera antes de irse había planeado que era imprescindible dar a conocer las listas de los desaparecidos. Según lo que se nos dijo a través de la cadena de comando, los otros integrantes de la Junta se negaron, especialmente Videla.

    -A usted le consta que esas listas existen?

    -Tienen que existir, en aquel momento existían. Yo creo que las deben tener los Jefes del Estado Mayor. Es lógico. No se pueden tirar las listas de los muertos, si es que se actuó como yo creo. Ahora. si la sospecha que yo tengo, que se actuó en forma insólita, rara y tenebrosa, porque ahora no decimos la verdad... No sé. Puede ser que algún Jefe de Estado Mayor las haya tirado. Eso sería interesante que lo dieran a publicidad. Yo he planteado ese tema en algunas de mis notas, pero nunca tuve respuesta...

1.8. CARTA DE SCILINGO A VIDELA INFORMANDO LA CANTIDAD DE TRASLADADOS EN LOS VUELOS:

    "...Al señor Don Jorge Rafael Videla

    De mi consideración:

    Es evidente que usted no leyó con detenimiento el decreto N° 2741 por el que fue indultado. En el se insiste en él reconocimiento de errores propios como aporte a la reconciliación nacional.

    En 1977, siendo Teniente de Navío, estando destinado en la Escuela de Mecánica de la Armada, con dependencia operativa del Primer Cuerpo de Ejército, siendo Usted el Comandante en Jefe y en cumplimiento de órdenes impartidas por el Poder Ejecutivo cuya titularidad Usted ejercía, participé de dos traslados aéreos, el primero con trece subversivos abordo de un SKYVAN de la Prefectura Naval y el otro con diecisiete terroristas en un ELECTRA de la Aviación Naval. Se les dijo que serían evacuados a un Penal del sur y por ello debían ser vacunados. Recibieron una primera dosis de anestesia, la que sería reforzada por otra mayor en vuelo. Finalmente en ambos casos fueron arrojados desnudos a aguas del Atlántico desde los aviones en vuelo.

    Personalmente nunca pude superar el shock que me produjo el cumplimiento de esta orden pues pese a estar en plena guerra sucia, el método de ejecución del enemigo me pareció poco ético para ser empleado por militares, pero creí que encontraría en Usted el oportuno reconocimiento público de su responsabilidad en los hechos.

    Como respuesta, ante el tema de los desaparecidos Usted dijo: Hay subversivos viviendo con nombres cambiados, otros murieron en combate y fueron enterrados como NN y por último no descartó algún exceso de subordinados. ¿Dónde me incluyo? ¿Usted cree que esos traslados realizados semanalmente eran producto de excesos inconsultos? ¿O también debo creer que el entonces Teniente de Corbeta Alfredo Astiz, hoy condenado por la Justicia francesa y buscado por la Interpol, es el gran responsable de los secuestros, torturas y asesinatos que se le imputan?.

    Terminemos con el cinismo. Digamos la verdad. Dé a conocer la lista de los muertos, pese a que en su momento no asumió la responsabilidad de firmar la ejecución de los mismos.

    La injusta condena que dice que cumplió fue con la firma de un Presidente ordenando el Juicio, con la firma del Fiscal solicitando condena, con la firma de Jueces fijando sentencia. Todos, equivocados o no, dieron la cara y su firma.

    Nosotros todavía cargamos con la responsabilidad de miles de desaparecidos sin dar la cara y decir la verdad y Usted habla de reínvindicaciones. La reinvindicación no se logra por decreto.

    Concuerdo con Usted que "las Fuerzas Armadas defendieron la Nación de la agresión subversiva, impidiendo que se estableciera en nuestra Patria un régimen totalitario, e hiciera posible la subsistencia del Sistema Republicano y Democrático" pero por su culpa todavía cargan con las secuelas no deseables de la Guerra.

    La benevolencia del actual Presidente lo indultó. No fue Amnistía. Solo se le perdonó el cumplimiento de la condena. Nada ha cambiado con respecto a la sentencia.

    Por consejo de mis Abogados no es la presente una Carta Abierta. En caso de que Usted desee mantener su posición, asumiré la responsabilidad de publicarla para que se sepa LA VERDAD. (págs 142/144 "¡Por siempre...")

1.9. CONVERSACIÓN DE SCILINGO CON EL CAPITÁN JORGE GODOY MANDADO POR LA ARMADA:

    "...El 26 de febrero de 1991 no aguanté mas mi silencio y envié a Videla la siguiente nota, que entregué personalmente en la portería de su domicilio, previa firma del correspondiente recibo...

    Remití otra al Presidente del Centro Naval con el siguiente texto:

    Buenos Aires, 2 de marzo de 1991...

    Para no dejar afuera del tema a mi Jefe natural, envié otra al Almirante Ferrer:

    "...AL SEÑOR JEFE DE ESTADO MAYOR GENERAL DE LA ARMADA, ALMIRANTE D. JORGE OSVALDO FERRER.

    Adjunto elevo copia de la nota que remití al señor D. JORGE R. VIDELA.

    Al respecto informo:

    1) Los indultos otorgados por el señor PRESIDENTE DE LA NACIÓN cierra un proceso legal donde el factor político en el aspecto penal queda definitivamente descartado corno hubiese sido con una Amnistía. Las condenas han quedado firmes. No solo legalmente sino también desde el punto de vista de los implicados y de las FUERZAS ARMADAS pues los reos han logrado su libertad y ningún comunicado oficial ha condenado el indulto y solicitado una Amnistía. El ciclo penal se ha cerrado.

    2) Interpreto que a partir del indulto y no quedando otra alternativa, los integrantes de las FUERZAS ARMADAS que actuarnos en su momento contra la subversión pasamos a ser ejecutores de órdenes que podrían tener carácter delictivo.

    3) Si bien el Punto Final nos libera de toda condena, no por ello dejamos de ser responsables de hechos de los que fuimos partícipes.

    4) Personalmente no deseo ser responsable de encubrimiento al no asumir mi autoría en caso de desaparecidos por lo que he decidido presentarme ante la FISCALÍA FEDERAL a declarar, a fin de que se determine si en el cumplimiento de órdenes he cometido algún delito.

    5) En mi condición de mas antiguo cuando se cometieron los hechos que se imputan al entonces Teniente de Corbeta Alfredo Astiz he de disponer que mis Abogados se apersonen en la Embajada de Francia para coordinar mi declaración ante la Justicia de ese país para explicar la verdad de los hechos que se imputan y lograr su justo sobreseimiento...

    Ni Ferrer ni su segundo estaban en el país por lo que le fue entregada a quien estaba a cargo de la Armada en ese momento, el Contraalmirante Fausto López. El tema le preocupó pero no lo encaró en forma directa. Llamó al Comandante Naval y le solicitó que viajara inmediatamente el Capitán Jorge Godoy, mi mejor amigo y que en ese momento estaba en plena ceremonia de asunción del Comando de un Destructor MEKO 380, una de las mas modernas unidades Navales. El vino de honor tradicional en esos casos fue suspendido y Godoy viajó en el primer avión de línea rumbo al Edificio Libertad donde recibió instrucciones.

    Aproximadamente a las 19:00hs se presentó en casa con su señora para sorpresa mía, que sabía sobre su ceremonia. Empleó cualquier excusa para justificar su visita, la que se desarrollaba normalmente cuando al quedar solos circunstancialmente me explicó la verdad y el mensaje de López

    -¿Qué querés? ¿Querés plata?

    Mi reacción en principio fue algo violenta pero luego recapacité. El mensajero no tenía la culpa

    Expliqué mí posicIón y solo remití un mensaje simple

    Que me contesten..

    Dias después fui citado por el Almirante Fausto López.

    Luego de mi larga explicación sobre mi problema, de cómo veía el tema desaparecidos y reiterar mi posición solicité que me contestaran. La respuesta fue que se lo transmitiría al Jefe de Estado Mayor pero agregó.

    -Tenga cuidado. Esto es peligroso. Piense en su familia, Puede perder la obra social.

    Era una amenaza... (págs / "¡Por siempre...")

1.10. DECISIÓN DE SCILINGO DE EXPLICAR PÚBLICAMENTE LOS VUELOS:

    "...Tomé la decisión de asumir la responsabilidad de explicar a la ciudadanía qué era lo que personalmente yo había hecho.

    De este modo cumpliría con un llamado de mi conciencia y obligaría al Almirante Molina Pico a explicar lo que la Armada como Institución había instrumentado en la ESMA, debiendo así sacar la cara por Rolón ante todos y cada uno de los argentinos, incluyendo a los Senadores.

    Para ello necesitaba a un periodista. Pero no podía ser cualquiera. Ante todo debía actuar independientemente. Gran cantidad de adulones se habían transformado en voceros del gobierno y no querían repetir la experiencia vivida con la revista "Somos" que había transmitido a la Armada en 1991 mi intención de publicar la carta a Videla. Por ello debía ser necesariamente reservado.

    Para que la nota alcanzara conocimientos masivos y tuviera el peso que buscaba, el medio por donde saliera debía ser conocido.

    Mi principal problema era que no conocía a ningún periodista. Comenté en detalle lo que tenía pensado hacer al Capitán de Navío Jorge Godoy y me desalentó al decirme que pensaba que a la mayoría de los periodistas no les importaría el tema por estar pasado de moda.

    De entrada descarté al Dr. Mariano Grondona, comunicador del programa periodístico de mayor prestigio intelectual de nuestra T.V. Pensé que era demasiado profundo como para importarle.

    EI otro periodista de peso era Bernardo Neustadt. Durante años lo había considerado el referente en radio y T.V. de los temas de actualidad pero últimamente su imagen se me había deteriorado al verlo muy comprometido con el gobierno, no me demostraba la fuerza que había tenido en otras épocas. Quedaba prácticamente seleccionado Marcelo Longobardi que si bien compartía un programa con Daniel Hadad, muy pro-Menem su personalidad y trayectoria me inclinaban hacia él..."

1.11. ENCUENTRO CASUAL DE SCILINGO CON VERBITSKY:

    "...Serían las 5 de la tarde de ese día de diciembre de 1994. Intenté tomar el ómnibus de la línea 12. Iba a mi casa. Como todos estaban llenos preferí caminar.

    Mientras avanzaba hacia la Avda Córdoba pensaba en el tema que había absorbido desde hacía 40 días: la búsqueda del periodista que me ayudara a contar lo que interiormente llevaba desde hacía 17 años y que cada vez presionaba más por salir. Así caminando y pensando, llegué a la zona del subte D en la Avda Córdoba. Lo tomé y estaba lleno. Una a una fueron pasando las estaciones. Llegamos a Pueyrredón. Bajé y tomé la escalera mecánica. Mientras subía miré hacia arriba, cinco escalones delante mío Dios (así lo sigo creyendo actualmente) había puesto a Horacio Verbitsky. Lo conocía por T.V. Jamás había cruzado una palabra con él.

    Llegando al final de la escalera un señor se acercó a saludarlo, siguió caminando y yo detrás de él. Mi cabeza funcionaba a mil por hora. A pocos pasos tenía un periodista con huevos, pero también a un zurdo, a un montonero, a un subversivo, en resumen a un enemigo.

    El pasillo de salida de esta estación de subte es muy larga, mil imágenes de mi vida pasaron por mi mente durante el trayecto.

    ¿Había llegado el momento? ¿Esa sería la persona que buscaba?. El túnel terminó. Subimos las escaleras. Estábamos en Santa Fe y Pueyrredón. Lo seguí cinco metros más, no dudé, me adelanté y le dije:

    -,Usted es Verbitsky?

    -Sí, contestó sorprendido.

    -Yo estuve en la ESMA. Quiero hablar con usted.

    Pensó que era un sobreviviente de un campo de detención. Le aclaré:

    -No, usted me entendió mal. Yo soy compañero de Rolón.

    -Dudó. Pensó que representaba a un servicio de inteligencia.

    -No le parece una barbaridad lo que están haciendo con Rolón

    Porteño, de 52 años, de hablar pausado. solo lo conocía de haberlo visto en T.V. sus antecedentes lo signaban como Jefe de Inteligencia de Montoneros, que había estado en la clandestinidad durante el proceso militar, o sea que había sido un trascendente enemigo que había salvado su vida y ¿por qué no? de ser una de mis víctimas de los vuelos en los que participé.

    Pero ahora la Guerra había terminado. Habían pasado 18 años de mi paso por la ESMA y él era el editorialista más importante del país. cuyas notas dominicales en el diario "Página 12" son motivo de desvelo de grandes personajes incluyendo los principales referentes del gobierno.

    Por otro lado es un exitoso escritor cuyos dos últimos libros" Robo para la Corona" (1991) y "Hacer la Corte" (1993) se mantuvieron al tope de ventas por sus documentadas e irrefutables crónicas sobre manejos poco claros de la cúpula del gobierno menemista.

    A medida que el corto diálogo se fue desarrollando me di cuenta que realmente había encontrado al periodista. Solo faltaba que no me fallara.

    -¿En qué sentido?, contestó con desconfianza tratando de interpretar hacia dónde apuntaba nuestro diálogo.

    -¿Usted cree que Rolón actuó por propia iniciativa, que éramos una banda?. Respondí.

    -,¿Y qué eran sino una banda'?. Replicó sin poder desprenderse totalmente de su pasado.

    -¿Una banda puede disponer de las instalaciones de la Armada, mover aviones?.

    -¿Aviones?. Preguntó asombrado sin poder creer lo que estaba escuchando?.

    Le mostré copia de la Carta Documento que había enviado al Almirante Molina Pico.

    La devoró con sus ojos sabiendo que estaba ante algo más importante de lo que supuso en un primer momento.

    Cuando terminó le di a leer copia de la carta que allá lejos, en 1991, llevé personalmente a la casa de Videla. Tenía en mi poder el remito firmado por su custodio.

    Cuando finalizó la lectura, lo apabullé con las otras notas que había enviado al Almirante Ferrer y por último la remitida al Presidente Menem vía Brigadier Antonietti.

    La experiencia periodística de Verbitsky impidió que su asombro perdiera sus carriles. Sabía que estaba ante el principio de un hecho histórico pero trataba de no demostrarlo. Yo también lo sabía pero tantos habían sido los años en que había ocultado dentro mío todo este drama que solo me producía nada más que cierta tranquilidad.

    Me pidió copia de las notas, temiendo no vernos nunca más. Se las negué y !e dije que cuando habláramos le entregaría un juego de copias.

    Le di mi teléfono y quedó en llamarme.

    Cuando llegué a casa le conté a Marcela lo que había ocurrido. Le pareció bien. Veía en sus palabras el apoyo que necesitaba para quitarme las dudas que todavía podía tener sobre mi proceder. ¡Había vivido tantos sinsabores por culpa mía y de la ESMA!.

    Pero esa noche comenzó una procesión interna que me impedía dormir.

    La consabida y diaria dosis de alcohol había despertado mi otro yo y no aceptaba a Verbitsky.

    Una vez más la calma sabiduría y paciencia de Marcela le encontraría respuesta.

    -iYa no hay más zurdos!. Eso es pasado.

    Y realmente así es. Pero ¿Qué nueva excusa encontraría para demorar mi confesión?..."

1.12. PRIMERA ENTREVISTA DE SCILINGO CON VERBITSKY:

    "...Días después Horacio Verbitsky me llamó y quedamos en vernos al día siguiente en su oficina.

    Así ocurrió, mantuve una larga charla con él y conté todo lo que recordaba.

    Existieron momentos muy duros en los que me costaba trasmitir. Fundamentalmente el tema vuelos. Al relatar detalles me sentí violado por alguien que en realidad solo escuchaba azorado los detallados relatos que a borbotones por momentos, con largos silencios y lágrimas en los ojos en otros, iban pronunciando mis labios ante un confesor que en nada se parecía a un sacerdote, pero que cubría ampliamente las necesidades que mi conciencia requería.

    ¿Qué era, un interés político-periodístico el de él?.

    ¡Qué me importaba!. Esta vez, con total egoísmo no me importaba nadie. Ni siquiera Verbitsky.

    Quité de mi interior una primera capa de ese sucio y maloliente pasado que destruía cada uno de mis días.

    La larga charla, casi monólogo llegó a su fin.

    No había llevado las copias de las notas prometidas.

    Quería ver qué pasaba y cómo me sentiría. El resultado fue óptimo. Combinamos el próximo encuentro y partí con mi conciencia más liviana..."

1.13. CONVERSACIÓN DE SCILINGO CON EL CAPITÁN JORGE GODOY SOBRE LA EVALUACIÓN DE LA ARMADA DE LOS VUELOS:

    "...El Capitán Jorge Godoy nos invitó a pasar la tarde en una casa que estaban cuidando frente a la Quinta Presidencial de Olivos.

    Hablamos mucho, comimos un rico asado y casi a media noche, estando ambos matrimonios reunidos en el living comenté que había puesto en marcha una bomba de tiempo que cuando estallara haría comprender a Molina Pico el error que había cometido en no respaldar a Rolón y Pernías.

    Godoy me comentó que se había evaluado al más alto nivel naval la posibilidad de dar a conocer lo actuado en la ESMA pero eran tan grandes las aberraciones cometidas que se había descartado.

    Por lo avanzado de la noche. mi dosis de vino estaba lo suficientemente cubierta como para apasionarme profundamente con el tema. Seguían hablando y traté de explicarle que pese a ello era necesario contarlo a la sociedad. Le reiteré que yo estaba en camino de hacerlo y que ya no había retorno.

    Intervino su esposa, María Laura, a quien quiero profundamente pero que me desilusionó con una dura acotación.

    -El tema no tendría que hablarse más. Ahora no ascienden Pernías y Rolón. Queda dentro de unos años Astiz y todo se termina.

    El alcohol, la conciencia y las palabras que había escuchado me obligaron a responderle duramente.

    -¿Y mis treinta muertos?. ¿Qué hago con mis treinta muertos?.

    Un frío silencio cubrió la reunión y solo fue roto por Marcela que dijo:

    -Hace demasiado tiempo que Adolfo quiere hablar. Creo que el momento ha llegado. Que se saque las ganas porque él lo necesita.

    A regañadientes fue aceptado, pero una nueva botella de vino calmó los ánimos y permitió que continuara explicando los motivos que si bien no fueron compartidos, al menos sí aceptados..."

1.14. SEGUNDA ENTREVISTA DE SCILINGO CON VERBITSKY:

    "...La siguiente reunión con Verbitsky comenzó en su oficina pero luego de confirmar que había llevado las copias de las notas que garantizaban mi convencimiento de continuar con las entrevistas, partimos a un departamento en Pueyrredón y Juncal donde a solas intentó comenzar a grabar la entrevista.

    Me opuse en un primer momento y pacté las únicas condiciones que pretendía que él cumpliera.

    1) El reportaje debía salir publicado el día 3 de marzo, día en que se rinde homenaje al padre de la Armada Argentina, el Almirante Guillermo Brown motivo por el cual el Jefe de Estado Mayor pronuncia un público discurso lo que permitiría a los periodistas tener acceso al Almirante Molina Pico y obligarlo a hablar del tema.

    2) En caso de litigar con la Armada debería hacerse cargo de mi defensa jurídica.

    Este último punto fue rápidamente aceptado, pero el primero costó que entendiera los motivos. Finalmente llegamos a un entendimiento y el reportaje grabado comenzó.

    Inicialmente pretendí que preparara un cuestionario a lo que se opuso y la charla comenzó a ser documentada.

    El diálogo fue meticuloso y lentamente comenzó a registrarse el triste período de la historia que me había tocado vivir.

    Sabía que el telón que cubría esos terribles momentos estaba abriéndose.

    No me fue nada fácil. Me costó una enormidad llegar a grabar detalles pero sabía que debía hacerlo y además quería hacerlo.

    También hubo discusiones que quedaron reflejadas en el reportaje.

    La principal fue que no acepté que éramos una banda. Ya tenía demasiado haberlo hecho como integrante de la Armada Argentina como para que alguien intentara introducir el término banda. Lo había hecho convencido que era por el bien de la Patria y este periodista insistía que no era legal.

    El problema era que me costaba entender mi propia posición. ¿Si realmente era como yo decía, por qué mis superiores lo ocultaban? Y lo peor ¡Lo negaban!

    Mi propia confesión. incisivamente cuestionada por el hábil periodista creaba dudas que intentaba evacuar, pero las mismas dudas eran las mías que no quería demostrar, pero que por años golpearon mi conciencia.

    Aún pecando de ser repetitivo creo importante transcribir parte del diálogo, para reflejar el estado emocional de ambos y que pueda entenderse la trascendencia del mismo…"

1.15. ORDEN DE ARROJAR A LOS DETENIDOS:

    "..-Cómo llegaron a usted las órdenes de arrojar prisioneros inermes al mar?

    -La primera información la recibí del Almirante Luis María Mendía, que era Comandante de Operaciones Navales. ante las planas mayores de todas las unidades del área de Puerto Belgrano, reunidos en el cine de la Base en 1976. Planteó que estaban previstas operaciones militares especiales que se iban a instrumentar de acuerdo a las circunstancias, para adecuarlas a la lucha de un enemigo que no estaba contemplando dentro de los organismos normales. Explicó que desde la colonia se usaron uniformes para diferenciarse de los dos bandos. Luego habían servido para mimetizarse con los distintos terrenos. Ahora se iban a utilizar ropas para mimetizarse en el medio civil. Estaban todos los oficiales del área de Puerto Belgrano, en el cine de la Base, no el de la flota. Con respecto a los subversivos que fuesen condenados a muerte o que se decidiese eliminarlos iban a volar, y así como hay personas que no tienen problemas, algunos no iban a llegar a destino. Y dijo que se había consultado con las autoridades eclesiásticas, no se a qué nivel. para buscar que fuese una forma cristiana y poco violenta.

    -¿Quién y cómo los condenaba?

    -En la ESMA el número uno era el Almirante Chamorro. No sé si lo consultaba con otra autoridad o era decisión de él, Para mí era un tema que no merecía discusión, me imagino que estaba perfectamente evaluado. Estábamos convencidos que era lo más humanitario, como nos dijo Mendía.

    -¿Le hicieron preguntas a Mendía?.

    -Sí,

    -¿Qué le preguntaron?.

    -No recuerdo. Me parece que unas de las preguntas fue sobre el uso del uniforme. Fue sorpresivo. Como no se trató de una reunión naval el tema fue impactante.

    -¿Mendía transmitió eso como una decisión tomada?.

    Figuraba en los planes escritos de la Armada; operaciones militares especiales. Eso fue lo que explicó, lo que orgánicamente estaba planificado así. El grupo de tareas 3.3 que operó en la Escuela de Mecánica de la Armada estaba contemplado allí.

    -Una orden militar debe ser clara y precisa. Por lo que usted cuenta. Mendía transmitió un concepto difuso con una frase elíptica.

    -Fue una descripción general sobre el tema. Planteó un cuadro de situación. No dio detalles ya que eso se hacía después en cada unidad.

    -Usted dice que está por escrito. Pero los vuelos no figuran en los planes de la Armada que se conocieron después.

    -No. Lo que figuraban por escrito eran las operaciones militares especiales.

    -Concretamente. ¿Cómo ocurrieron los traslados que usted menciona en la carta a Videla?

    ¿En los que yo participé?

    -Sí. ¿Cómo recibía las órdenes?

    -Me las impartía mi jefe directo. A mediados del año 77. estando yo destinado en la Escuela de Mecánica, me llama el Jefe de Defensa, Capitán de Fragata Arduino. Era el tercero. pero quedó como...

    -Arduino le ordena que se presente en Dorado. ¿,Qué pasa cuando usted se presenta?

    -Hay una orden en un pizarrón que indica quiénes integran la columna que va a ir a Aeroparque con los detenidos.

    -¿Decía "columna que va a ir a Aeroparque"?

    -No me acuerdo la expresión, pero era la columna que iba a ir a Aeroparque.

    -En las conversaciones entre ustedes. ¿Cómo se referían a eso?

    -El vuelo.

    -¿El vuelo?

    -Se le llamaba un vuelo. Era normal, aunque en este momento parezca una aberración. Así como Pernías o Rolón dijeron a los senadores que el terna de la tortura para sacar información al enemigo era lo que se había adoptado en forma regular, esto también. Dentro del esquema, metidos en la guerra que estábamos convencidos de estar librando, era una de las metodologías.

    -¿En el pizarrón encuentra su nombre y el de los demás que van a ir?

    -El nombre supuesto.

    -¿Entre ustedes tampoco se conocían los nombres?

    -Sí, cada cual sabía. Dentro de la Armada se conocen todos.

    -¿Qué sentido tenía usar el nombre de encubrimiento?

    -Para que no lo supiera el enemigo. Dentro de la Escuela había subversivos que colaboraban. Inclusive, cuando alguien entraba de uniforme, como norma se le hacía sacar las jinetas del cuello para que no se pudieran identificar los grados…"

    "…-Pero si usted esta adentro de una organización armada. siempre recibe órdenes, cumple órdenes o da órdenes. En la Armada no hay compañeros, hay más y menos antiguos.

    -Pero esas órdenes tienen que ser legales.

    -Estas eran órdenes legales. No existen en la Armada órdenes que no sean legales. Ahora, si usted me pregunta qué pienso hoy, es otra cosa, pero en ese momento no tenía ninguna duda.

    -¿Hoy qué piensa?

    -Si hubieran sido órdenes legales nadie tendría vergüenza de decirle a todo el mundo qué pasó, cómo se luchó. Sin embargo, este insólito ocultamiento o encubrimiento, este misterio... Alguien habló de pacto de sangre, acá no hubo ningún pacto de nada, nadie a mí me dijo de esto no se puede hablar. ¿Cómo voy a aceptar yo que alguien me diga que de esto no se puede hablar? Se puede aceptar no hablar, porque son secretos de guerra, durante un determinado período. Pero terminada la guerra ya esto es historia y pienso inclusive que le hace bien a la República que se sepa no sólo qué se hizo, sino que es obligatorio que se entreguen las listas de abatidos o muertos, por el sistema que sea, para que de una vez por todas se termine con esa situación insólita de desaparecidos…"

1.16. PARTICIPACIÓN DE MÉDICOS NAVALES EN LOS VUELOS - INYECCIONES:

    "…-Descríbarne cuál fue su paso siguiente.

    -Fui al sótano, donde estaban los que iban a volar. Abajo no quedaba nadie. Ahí se les informó que iban a ser trasladados al sur y que por ese motivo se les iba a poner una vacuna. Se les aplicó una vacuna. quiero decir una dosis para atontarlos, sedante. Así se los adormecía.

    -¿Dosis de qué?

    -No sé. Una inyección.

    Verbitsky quería detalles y a mí me costaba dárselos. Era parte de mi incongruencia. Quería contar pero no mucho. Me daba vergüenza reconocer lo que había vivido.

    -¿Quién la aplicaba?

    -Unos de los médicos que estaba destinado allí,

    -¿Un médico naval?

    -Sí. Después se los subió a un camión de la Armada, un camión verde con toldo de lona. Fuimos a Aeroparque, entramos por la parte de atrás y ahí nos enteramos que no era un Electra de la Armada sino un Skyvan de la Prefectura el que hace el vuelo. Como no cabían todos, se dividió en dos el grupo que iba a volar.

    Yo iba como pinche. No se por que me nombran a mi a cargo del primer vuelo. Al avión subimos dos, mi jefe y supervisor en el tema automotores, el teniente Vaca, (que resultó que no era tal teniente Vaca sino un abogado civil contratado, primo del "Tigre" Acosta) y yo. A partir de ahí se cargaron como zombies a los subversivos y se embarcaron en el avión.

    -¿Usted sigue pensando en ellos con esa palabra o la usa ahora porque estamos grabando?

    - Yo le estoy describiendo el hecho como era en ese momento

    -Por eso le cambió el tiempo. ¿Ahora sigue pensando en subversivos?

    -No

    -¿Como lo diría con las palabras de hoy?

    -Hoy lamentablemente como están jugadas las cosas, como se sigue ocultando todo y no se da la cara, creo que tanto los que murieron en esa forma, porque se jugaban, como los que estábamos..."

1.17. ROTACIÓN DE OFICIALES DE LA ARMADA EN LOS VUELOS PARA COMPROMETERLOS:

    "…-Sí. Era así. Cuando se recibía la orden no se hablaba más del terna. Se cumplía en forma automática.

    -¿Todos participaron?

    -Venían rotando de todo el país. Alguno puede haberse salvado, pero en forma anecdótica. Si hubiera sido un grupito, pero no es cierto; fue toda la Armada. La ESMA tenía un staff permanente, el grupo de tareas, que iba de pase, y otro transitorio que duraba tres meses. Y además mandaban en comisión a oficiales de todo el país, por un fin de semana o un día. Los vuelos era los miércoles. El staff salía cumpliendo órdenes legales y no mataban ni asesinaban, capturaban y entregaban. El lavado de cerebro era total. Los chupados eran interrogados en 30 minutos, no había más tiempo, y después Chamorro decidía quien moría…"

    "…-¿En la Escuela de Mecánica había una dotación que no fuera rotativa?

    -Había un grupo permanente en Dorado y un grupo que rotaba cada tres meses, que venía de distintos destinos de la Armada.

    -¿Los que participaban de los vuelos eran sólo los de Dorado?

    -No, no. Era totalmente rotativo. Era toda la Armada, no era una banda.

    -¿Incluso los que no tenían destino permanente en la Escuela?

    -Sí.

    -¿Los que llegaban por tres meses también participaban?

    -No sólo participaban los que llegaban por tres meses, sino también algunos que estaban en otros destinos y que los mandaban a hacer vuelos, específicamente. En otras palabras, era para comprometerlos. Toda la Armada estaba comprometida en la lucha antisubversiva orgánica no sé qué es lo que hay que esconder.

    -Usted repite una y otra vez que no eran una banda.

    -Si usted cree que una banda de diez tipos puede llegar a movilizar aviones de Prefectura y de la Armada está un poco equivocado. Era una fuerza armada que se estaba movilizando, La gran diferencia que tenemos es que usted le llama la banda. Yo digo que la Armada actuó como Armada hasta que se me crearon dudas. ¿Por qué no se dice la verdad si se actuó corno Armada Argentina, si estábamos cumpliendo órdenes perfectamente dadas a través de la cadena de comando? Toda la Armada sabía lo que estaba haciendo.

    -La mafia de Sicilia también obedecía órdenes de Toto Rinna. Cumplir órdenes no califica a una institución.

    Esta vez, sin saberlo había usado el término que muchas veces había rondado en mi cabeza. "Banda" era inaceptable pero "Mafia"... ¡Si teníamos hasta "Padrino"! De todos modos no podía aceptarlo y menos a Verbitsky…."

1.18. OPOSICIÓN A LOS VUELOS:

    "…-En aquel momento, ¿Nadie tuvo un instante de duda sobre la legitimidad de esas órdenes de arrojar detenidos al mar desde un avión en vuelo? La formación cristiana, la educación militar. ¿No entraban en contradicción con esto?

    -Los pocos que se fueron de la Armada se opusieron evidentemente a esto. Casi todos pensábamos que éramos traidores... perdón, que eran traidores.

    -¿Cuántos conoce que se hayan ido?

    -Búsico y otro que no recuerdo el nombre.

    -Sólo dos. Esto supone una falla grave de formación.

    -No, no, no. Yo creo que no. Porque si las Fuerzas Armadas son como deben ser usted tiene que confiar totalmente en su superior. Tal vez le cueste entenderlo, pero lo lógico es que usted no dude de su superior. Si se va para analizar cada orden...

    Todavía sigo creyendo que debe ser así pero ¿Cuál es el límite entre no cumplir una orden inmoral" e Insubordinarse"? ¿Quién, cómo y cuándo debe decidirse sin vulnerar la estructura militar?

    -Pero no es un problema técnico.

    -Técnico no. Pero todos estábamos convencidos que estábamos en una guerra distinta, para la que no estábamos preparados, y se empleaban los elementos que se tenían al alcance, el enemigo tenía permanentemente buena información y había que negársela. Desde el punto de vista religioso, charlando con capellanes, estaba aceptado…"

1.19. APROBACIÓN DE LOS VUELOS POR PARTE DE LOS CAPELLANES NAVALES - EXPLICACIÓN CRISTIANA DEL MÉTODO:

    "…-¿Los capellanes aprobaban el método'?

    -Sí. Después del primer vuelo, pese a todo lo que le estoy diciendo, me costó a nivel personal aceptarlo. Al regreso, aunque fríamente pensara que estaba bien, interiormente la realidad no era así. Creo que es un problema del ser humano, si hubiese tenido que fusilar me hubiese sentido igual. No creo que a ningún ser humano matar a otro le cause placer. Al día siguiente no me sentía muy bien y estuve hablando con el capellán de la Escuela, que le encontró una explicación cristiana al tema. No sé si me reconfortó. pero por lo menos me hizo sentir mejor.

    -¿Cuál fue la explicación cristiana?

    -No me acuerdo bien, pero me hablaba de que era una muerte cristiana, porque no sufrían, porque no era traumática, que había que eliminarlos, que la guerra era guerra. que incluso en la Biblia está prevista la eliminación del yuyo del trigal. Me dio cierto apoyo.

    - ¿Otros compañeros suyos también se sintieron perturbados?

    -En el fondo todos se sentían perturbados.

    -,¿Pero hablaban entre ustedes?

    -Era tabú.

    -Ustedes iban tiraban treinta personas vivas al mar, volvían y no hablaban entre ustedes del tema.

    -No.

    -Retornaban la rutina como si eso no hubiera existido..."

1.20. VERACIDAD DEL INFORME DE LA CONADEP "NÚNCA MÁS":

    "…-El tema de los vuelos está en la página 235 del 'Nunca Más" y apareció en los testimonios de los juicios. ¿Qué sentía al enterarse de eso?

    -Que era un relato de los hechos contado por gente cuyas ideas no compartía. Es real, como la realidad. Lo que me parece aberrante es que mis superiores no lo digan. Sigo shockeado con esa actitud. Lo otro lo veo como cosa menor. Para mí, el tema de los desaparecidos era muy importante. Puede ser que La Armada, la mayoría de los periodistas y la mayoría de la ciudadanía consideren que es intrascendente. Tal vez yo esté equivocado, y también usted al perder tiempo conmigo.

    La grabación había terminado. A partir de esto nos vimos dos o tres veces más con el solo motivo de aclarar algún punto. Pero la verdadera razón era que yo quería seguir hablando del tema. Fui repetitivo y él lo aceptaba.

    Necesitaba continuar la charla porque me hacía bien y salía reconfortado. El lo permitía porque creo que me comprendía.

    Finalmente quedamos en volver a vernos a fines de febrero, cuando regresara de sus vacaciones..."

1.21. ENTREVISTA DE MARIANO GRONDONA A VERBITSKY SOBRE EL "EL VUELO" EN HORA CLAVE:

    "...A fines de diciembre me proponen sub-alquilar un complejo de recreación haciéndome cargo del restaurante, parrilla y disco. Invierto cierto dinero en la compra de una Sociedad Anónima y designo presidente a un conocido que, por ser soltero, podía dedicar todo su tiempo a la empresa. El 5 de enero de 1995 se firman los contratos y comienzan las actividades tendientes a concretar la inauguración. Una enfermedad terminal obliga a la internación del responsable de la S.A. quedando todo en manos de un gerente.

    Por mi parte, todas mis expectativas estaban orientadas a lograr un objetivo: que se dé a luz La Verdad.

    El jueves 23 de febrero, el Dr. Mariano Grondona, conductor del más importante programa periodístico de Argentina, "Hora Clave" comentó haber leído un libro que dijo haberlo impactado y prometió hablar de él en su próximo programa. Al día siguiente me reúno con el periodista Horacio Verbitsky en su oficina, me pregunta si hay inconveniente que la información de la que tanto hemos hablado se difunda la noche anterior a la fecha convenida, o sea el 2 de marzo en el programa de Grondona. Le digo que no veo inconveniente. Inmediatamente me pone al tanto de una gran novedad. Como, según él, el reportaje que me había hecho era muy largo resolvió volcarlo en un libro que llamó "El vuelo". Si bien la noticia me asombró, pensé que de todos modos él era dueño de hacer lo que quisiera...

    El jueves 2 de marzo ante una gran espectativa, '"Hora Clave" da a conocer parte de la grabación de mi entrevista, fundamentalmente lo relacionado con los vuelos. El desarrollo del programa fue sobrio y de excelente nivel. Contó con la presencia de Verbitsky, superando mis expectativas con respecto a la Seriedad con que fue tratado el tema.

    Las principales opiniones fueron las siguientes:

    Horacio Verbitsky: - Bueno, lo vuelvo a escuchar y me vuelve a estremecer, me vuelve a abrumar. Lo que cuenta Scilingo no es nuevo. Los sobrevivientes de los campos clandestinos de concentración, los organismos de Derechos Humanos, la justicia, habían establecido que este fue el método delirante que se empleó para asesinar a los prisioneros políticos indefensos en la década del '70. Pero las Fuerzas Armadas siempre lo habían negado. Massera cuando lo interrogó el Consejo Supremo de las Fuerzas Armadas, le echó la culpa a sus subordinados. Yo eso se lo conté a Scilingo y el no lo sabía (porque claro, ese no fue un acto público, fue un acto reservado).

    A mi me parece que la importancia de este terrible testimonio es que por primera vez queda establecido y creo de manera definitiva que hay una sola historia. Se acabó la discusión sobre los hechos. Los hechos fueron estos. Y, de acuerdo a lo que Scilingo transmite y que yo he cotejado con todos los testimonios habidos y por haber ante la CONADEP, en los Juicios, hablando con los sobrevivientes, cotejando declaraciones de otros oficiales militares, la síntesis extrema que uno puede decir es: primero fue orgánico. Fue decidido en el poder político y transmitido a través de la cadena de comando. Y segundo, participaron todos. Corno dice Scilingo esto fue rotativo.

    Cuando Scilingo empezó a plantear el tema dentro de la Armada inicialmente, nadie le contestó. Le preguntaron si quería plata para callarse. El se negó y entonces en un acto de mezquindad impresionante el número tres de la Armada, el Almirante Fausto López le dijo: "tenga cuidado, piense en su familia, puede perder su obra social". Es un nivel intelectual y es un nivel moral de lo que ha sido la conducción de las Fuerzas Armadas Argentinas en las últimas décadas. Ahora me parece que el testimonio de Scilingo también plantea un problema que trasciende las Fuerzas Armadas: que pasa con la sociedad argentina frente a este terna. ¿La sociedad argentina quiere saber o prefiere olvidar?. O prefiere el engaño como el público de la película de Robert Redford que una vez que esta establecido que era todo un engaño sonríe, mira , pide más, más engaño. Yo no se... Lo que si se, es que Scilingo también planteó el tema fuera de la Armada, habló con funcionarios judiciales. Eso está contado en el libro. Habló con periodistas y nunca nadie tomó en serio abordar este tema y llevarlo a fondo.

    El objetivo de él al hablar, tiene una lógica muy militar, muy interna de la Armada, el dice que si el ahora Almirante Arduino que fue el que le dio la orden de los vuelos, ascendió, porque no lo ascienden a Astiz. A mi eso me parece un disparate. Es la lógica de él. Mi objetivo en cambio es promover una profunda introspección en toda la sociedad argentina, porque estas Fuerzas Armadas que hicieron esta barbaridad, esta cosa tremenda y la iglesia que les aconsejó que esta era la forma cristiana de hacerlo y los capellanes que confortaban a los oficiales de la Armada que volvían de los vuelos, no nacieron de la nada, son profundamente argentinos y están enfermos y con impunidad no hay ética y la mentira engendra podredumbre y tenemos un gobierno que no ayuda. Dentro de la Fuerzas Armadas hay quienes quieren ajustar cuentas con este pasado, Scilingo es uno pero en el Senado Rolón y Pernías también comenzaron a hablar en octubre. El gobierno no ayuda porque tenemos un gobierno que elogia la tortura y dice que hay que olvidar...

    M. Grondona: -Yo tuve mis dudas sobre presentar este tema esta noche. Porque digamos, el problema central es cuanta memoria queremos tener los argentinos. Están los que dicen que no hay que tener los ojos en la nuca, que hay que mirar para delante.

    Yo vengo de Israel de un viaje que hice ahora en enero y es un pueblo que se acuerda de todo. Todo está en los museos. Todo se recuerda. Hay como dos extremos, si uno toma un cuadro comparativo de los dos países. Un país memorioso y un país desmemoriado, que quiere olvidar, sin embargo sin memoria no hay aprendizaje. Yo no creo en la memoria morbosa o en la idea de seguir machacando heridas, revolviendo heridas, echando culpas; pero si no me acuerdo de los errores que cometí ¿cómo puedo progresar? .Si un país no recuerda. . . la Argentina de hoy es sabia en gran medida porque se acuerda. Como tuvo hiperinflación quiere estabilidad. como tuvo inestabilidad política quiere democracia instituciones estables, tuvo muchas faltas las corrige porque se acuerda de ellas.

    La guerra sucia fue una falla de ambos lados. Mi posición es muy clara en esto, creo que hubo errores en los dos sentidos ¿ahora que hacernos con esos errores?. Decimos no pasaron. No aprendernos de ellos. Nos ensañarnos en decir: la culpa fue del otro

    Eso es mórbido, los recordamos para aprender y para que no ocurran nunca más en la Argentina. Es mas doloroso y mas fecundo..."

1.22. REACCIONES SOBRE LA ENTREVISTA DE GRONDONA A VERBITSKY - PASE A RETIRO DE SCILINGO:

    "...Minutos después sonaba el teléfono de casa y una voz de mujer anónima (que reconocí como mujer de un compañero ) dijo con voz muy nerviosa y alterada : "boludo. ¿cuánto te pagaron por decir esto?" "Nada" contesté. "Sos un pobre boludo" replicó y cortó. Era la primera, cínica e hipócrita reacción naval, que usando cobardemente una mujer oculta en el anonimato intentaba demostrarme su desagrado con mi actitud, a la que sólo justificaba como producto de un acuerdo comercial. ¡Pobres necios ¡Qué equivocados están que pobre su razonamiento!

    Rebobiné varias veces el video del programa de Grondona y otras tantas fueron las veces que lo vi.

    A medida que lo hacía un gran alivio se apoderaba de mí. La responsabilidad de lo que había vivido en la ESMA seguía siendo mía pero el secreto y las mentiras llegaban a su fin. Hoy toda la Argentina sabía la cruel realidad. Contar La verdad me hacía sentir bien. Esa noche dormí mejor. Pero otros en Bahía Blanca aprovecharon la oscuridad: el automóvil de mi hermana Mercedes apareció con sus cubiertas destruidas por 16 puñaladas. Al día siguiente, los diarios daban amplia difusión al tema, en especial "Página 12" donde en un largo artículo. Verbitsky transcribía lo más importante de mi reportaje.

    La nota insólita la dio el Almirante Molina Pico. El día 3 no concurrió al Acto en homenaje al Almirante Brown, tal como estaba previsto, dejando solos a sus invitados y motivando que el mismo fuese presidido por el jefe de Estado mayor del Ejército, General Martín Balza. Eludiendo a los periodistas, Molina Pico solo atinó a correr tras el Presidente Menem y conversar con él antes de que éste partiera desde Aeroparque rumbo a la ciudad de Mar del Plata. Pero esto no es nada. Para mi asombro, el Presidente dijo: "Scilingo es un facineroso", olvidando referirse al verdadero tema o sea el de los desaparecidos.

    La actitud del Presidente Menem me afectó. ¿Cómo podía ser que un demócrata que decía defender, los derechos humanos y se vanagloriaba reiteradamente diciendo que había sido un preso de la Dictadura Militar, no asumiera con firmeza mis declaraciones y ordenara una investigación a la Armada Argentina para determinar el destino final de los mal llamados desaparecidos?

    Por su parte en el único contacto que el Almirante tuvo con los periodistas se limitó a decir que "las declaraciones de éste individuo no son confiables". Luego él y la Armada Argentina se recluyeron en el más absoluto de los silencios. Internamente envió un radiograma a todos sus subordinados acusándome de estar involucrado "en una campaña antigubernamental", y que "está vendiendo información".

    El show recién comenzaba. Horas después por los medios me entero que había sido dado de baja en el mes de Febrero. ¡Era la brillante respuesta que había encontrado el Almirante Molina Pico a mi carta documento! El tema. que para mí debía ser tratado con seriedad y profundidad adquiría, gracias a las autoridades, visos carnarvalescos.

    ¡Qué pobre imagen me transmitía este Almirante! ¿Cómo no iba a dejar solos a Pernías y a Rolón en el mes de octubre si ahora ante un hecho tan concreto, no enfrentaba la realidad?

    El cuadro lo completaban fuentes navales, ocultas en el anonimato (como siempre sin dar la cara), quienes dijeron que mis denuncias fueron por venganza como respuesta a mi Baja. Si me enteré por los diarios! Deben haber recapacitado y trataron de corregir el error con el envío de una Carta Documento firmada por el Jefe de Departamento Reservas y Retirados de la Dirección de Armamento de Personal, Capitán de Navío Hugo Eguillor con el siguiente texto:

    Buenos Aires 7 de marzo de 1995.

    A los fines de notificarlo personalmente del Decreto del PODER EJECUTIVO NACIONAL N° 206 de fecha 8 de Febrero de 1995, deberá presentarse el día martes 13 de Marzo del corriente año en el horario de 8hs y 1430hs en el Edificio "LIBERTAD" del ESTADO MAYOR GENERAL DE LA ARMADA sito en la calle Comodoro Py 2055 Capital Federal, 1 piso Oficina 128..."

1.23. ENTREVISTA TELEVISIVA DE MARIANO GRONDONA A SCILINGO SOBRE EL "EL VUELO":

    "...El tema había superado todas las expectativas y creí conveniente dar la cara y así fue corno el Dr. Mariano Grondona publicó su programa del jueves 9 de marzo: Scilingo da la cara.

    El reportaje fue grabado el miércoles a la tarde. Ese día en las proximidades de Canal 9 pululaban agentes del Servicio de inteligencia que intentaban confirmar mi presencia y que no dudaron en transmitirla a sus superiores con un A-1, el mayor nivel de confiabilidad y certeza de las informaciones de inteligencia, empleando un equipo portátil de comunicaciones en mi presencia.

    Durante 21 minutos pude explayarme y explicar ante las cámaras todo lo que hubiese deseado que mis superiores hiciesen y a los que en reiteradas oportunidades se los había solicitado, incluyendo al Presidente Menem. Al salir no me sentía un héroe. Todo lo contrario. Sentía simplemente que había cumplido con un humano deber al cual me había empujado durante años mi conciencia : contar La Verdad.

    Al día siguiente estaba citado por el Juzgado designado para ratificar mi denuncia. Las decenas de periodistas que asediaban en la puerta de Tribunales me obligó a postergar mi declaración por un día. No había motivos para continuar hablando. Si bien había muchas solicitudes de reportajes no acepté participar de ninguno de ellos.

    Esa noche, en el programa de Grondona pasaron mi tape, esto dije:

    Mariano Grondona:- A las 5 en punto de la tarde se hizo presente en el estudio de "Hora Clave", el Capitán Adolfo Francisco Scilingo a quién yo no conocía. A partir de ahí tuvimos un diálogo de 20 minutos, un diálogo que difícilmente olvidaré mientras viva.

    Mi primera pregunta fue: - Capitán Scilingo: Hay un libro donde aparecen declaraciones suyas sobre los vuelos de los detenidos desaparecidos que eran arrojados al Atlántico y en el último programa de "Hora Clave", se reprodujeron cintas grabadas que corresponden a ese libro. ¿Todo eso es verdad, dijo usted lo que dice el libro y las cintas que dijo? . Y a partir de ahí vinieron esos 20 minutos que yo no olvidaré y quizás usted tampoco.

    - Sí. Absolutamente todo lo que figura en el libro lo dije yo. Vine al programa porque quiero dar la cara y aclararle a todos los que tal vez no entiendan, por qué hablé ahora. Ante todo quiero aclarar que yo no soy un facineroso. Los facinerosos duermen perfectamente bien todas las noches y yo, desde que hice el primer vuelo, si no uso Lexotanil o alcohol no duermo. Nosotros ganamos una guerra, de eso no tengo dudas. Lo que hice, lo hice total y absolutamente convencido. Pero la guerra terminó y quedaron los hombres. Quedaron los desaparecidos, y quedaron muchas heridas. Yo en este momento quiero decirles a todos los que me están escuchando que yo me siento un asesino. ¿Por qué ahora? No es ahora. Mi lucha empezó hace mucho tiempo, en el año '84, cuando solicité que se me demorara el examen de ingreso a la Escuela de Guerra Naval. Me dicen que no es posible acceder a lo requerido y se eleva una copia de la nota a la Escuela de Guerra. Yo me preparo y rindo bien el examen. Me llaman y me preguntan para que había pedido prórroga. Eso yo lo respondo ante toda la Plana Mayor de la Escuela de Guerra y digo la verdad. Ese fue el error de mi vida: decir la Verdad. Digo 'Estoy estresado y pienso permanentemente en los vuelos." Hubo un gran silencio y me dijeron: "Tal vez tendría que hacerse ver ". Pasa el tiempo...

    -Hacerse ver por un psiquiatra...

    -Sí. Pasa el tiempo y mi jefe me dice "Creo que usted en la Escuela de Guerra habló de más. Tiene que hacerse unos estudios psiquiátricos." Fui y me los hice. No supe el resultado, pero en octubre del '85 me llegó lo que se llama un plato, que es cuando a uno le ponen no apto para función directiva definitivo. Para lograr la apelación de eso uno tiene que hacer un raconto de su vida porque a uno no le dicen cual es el motivo y mi carrera hasta ese momento no había tenido ningún problema. Por lo tanto en octubre del '85 elevo el pedido de reconsideración y ya en ese momento, y por escrito, digo que ante tensión psíquica se me repite un sueño en que caigo de un avión en vuelo. Y digo que esto está relacionado con el primer vuelo que hice con un avión Skyvan de la Prefectura Naval Argentina en 1977.

    - Usted casi cae.

    -Casi caigo. A raíz de lo que digo es reconsiderada la sanción y me ponen no propuesto para función directiva temporaria. Para mi era inaceptable el tema. Me faltaban dos años para poder llegar al 50 por ciento del retiro. Pese a ello solicité el retiro sin haberes. A partir de ese momento no entendía corno la Armada no me entendía. y me volqué al alcohol y al Lexotanil. De verdad, me sentía la peor persona del mundo. Vivía..., vivo obsesionado por los vuelos. Le repito: estoy convencido de lo que hice. Mi problema es como hombre no como militar.

    Es decir: usted en el '77 hace los vuelos y del '77 al '84 mas o menos sigue en la Marina. Usted estuvo en la Presidencia -si no me equivoco, en la Casa Militar- pero tiene adentro suyo un problema creciente.

    -Permanente.

    -¿Cómo disocia usted que como militar cumplió una orden y como hombre le fue cada vez más difícil asimilar lo que había hecho?

    -Se lo voy a explicar. Entré en una crisis personal tremenda. Prácticamente abandoné a mi familia. Viví mejor dicho, sobreviví y nunca lo había hablado con mi esposa. De esto me rescata mi mujer empiezo a hablar con ella el tema. Y se me plantea una duda: ¿No estaría loco? Porque no era normal mi vida. Entonces en noviembre de 1986 solicité que me dieran el informe de la Junta de Reconocimiento Médico. Y el informe habla de inexistencia de anormalidad o anomalía psiquiátrica. O sea no estaba loco, pero el problema lo tenía. Comienza el problema de los indultos y surgen las declaraciones de Videla y empieza a hablar de excesos de subordinados. Eso no existe. En las Fuerzas Armadas lo único que se hace es cumplir órdenes o dar órdenes, y si se dan órdenes hay que asumirlas. Otra cosa no existe. ¿Cómo excesos de subordinados? Lo que nosotros hicimos fue un cumplimiento de órdenes bajo un esquema perfectamente militar. Por eso me llama la atención el silencio. ¿Qué pacto de silencio, dónde existe un pacto de silencio en las Fuerzas Armadas?

    -Hay dos momentos en su crisis. Los vuelos son uno. El segundo es el momento del indulto, cuando la superioridad no asume lo qué pasó y acusa a los subordinados. Y uno de ellos era usted. ¿No es cierto?

    -Por supuesto. Pero repito: no estoy arrepentido de lo que hice. Porque era una guerra. La ganamos, y parece que estamos asustados. El 26 de febrero de 1991 envié una carta a Videla y el 4 de marzo del '91 le mandé otra al Jefe de Estado Mayor, Almirante Ferrer y envío copia de la carta a Videla. En ese momento el almirante Ferrer y el segundo jefe del Estado Mayor estaban (creo) en Estados Unidos. A cargo de la Armada estaba el almirante Fausto López. El le ordena a uno de mis mejores amigos dentro de la Armada que viaje desde Puerto Belgrano para preguntarme si mi objetivo era dinero. No sabía Como decírmelo, pero al final me lo dice: "Lo que quieren saber es si vos querés plata". No le puedo decir la respuesta que le di porque entonces el almirante Fausto López me cita y me pregunta "Usted, ¿ Qué es lo que necesita?'. Le explico." ¿Usted qué quiere? ", me dice. "Que me conteste la nota", le digo. Yo en esa nota del 4 de marzo del 91 le decía almirante Ferrer si bien el Punto Final nos libera de toda condena no por ello dejamos de ser responsables de hecho de los que fuimos partícipes. Y además le decía entre otras cosas, que si yo llegaba a manejar este tema era porque ellos, los superiores, no querían darlo a luz. Tendrían miedo de reconocer un procedimiento que era militar. Dije que prefería no dar a mis actos un tono político, pero la evidente trascendencia que tendrían los mismos excederán el ámbito naval.

    O sea, yo se los estaba anunciando,

    O sea, esto no es nuevo. Y además dentro de cierto círculo de la Armada se sabía que yo seguía con el tema. Bueno el Almirante Fausto López lo único que me dice es que si yo seguía hablando iba a perder mi obra social naval. Almirante ¡por favor! El 16 de agosto de 1991 le vuelvo a enviar una nota al Almirante Ferrer. Y le digo que la falta de reconocimiento de errores luego del indulto por parte de mis ex-superiores me hace cómplice de encubrimiento. La falta de respuesta a mis notas me hace sentir usado y descartado. Le aclaro que el tema es irrelevante e intrascendente para la Institución, por lo que estaría en libertad de maniobra para encarar las acciones oportunamente planteadas a fin de lograr la respuesta que no encuentro en mis superiores, tratando de evitar cometer errores de tipo político por falta de conducción. Copias de estas notas le envié a través del Brigadier Antonietti el 27 de agosto de 1991 al Señor Presidente. Como yo había estado en la Casa Militar sabía los movimientos internos. Entonces vi y confirmé que al Brigadier Antonietti le llegó la nota.

    Esas notas luego fueron a Marina con un papelito que decía: "De este loco háganse cargo ustedes ".

    -Alguien escribió eso ahí?

    -Alguien escribió eso... Al señor Presidente yo le decía que le elevaba una copia y que mi deseo era clarificar mi situación. Reconociendo errores propios. Si el método fue así no tenemos que ocultar nada. Fue una guerra y vuelvo a decir que la ganamos. Fue una guerra sucia. Una guerra con métodos rarísimos. El enemigo usaba prácticas irracionales. No sabíamos al principio cómo encararla, Y bueno, así fue la cosa. Esa es la realidad. Bueno, la guerra terminó.

    -Capitán, una pregunta. Usted mientras había guerra, hacía la guerra.

    -Sí...

    - ¿Alguien tiene esa lista?

    -Corno no fuimos una banda -tuve una gran discusión con Verbitsky en su momento- y todo era dentro de la ley, o sea dentro de una Institución armada, las listas deben estar. Y por último le ponía (en la carta documento a Molina Pico) que en caso de negarse solicitaría una profunda investigación judicial para que definitivamente la verdad triunfe sobre la hipocresía.

    No tuve respuesta. A partir de ahí empecé a buscar un periodista que me prestara atención porque yo sabía que el terna no lo iba a tomar cualquiera, y de casualidad, esto es real, lo encontré en el subterráneo a Verbitsky y ahí surgió todo En una reunión naval una persona dijo: "Bueno, quedan Pernías y Rolón, después Astiz y ya se termina todo". ¿Y mis 30 muertos? ¿Cómo puede ser? ¿Arreglamos así el tema de los desaparecidos? ¿Arreglamos así el tema de las personas?. Una vez terminado todo le mando el 1 de marzo otra carta documento donde informo que he hecho una denuncia y le digo que no solo están en juego los ascensos de los Señores Capitanes Antonio Pernías y Juan Carlos Rolón sino la lealtad que como militares debemos a nuestros superiores y subordinados y a la ciudadanía y a sus representantes. Como respuesta me dio de baja en febrero por estafa. Esto según me enteré por los diarios. Quiero aclarar que yo no soy noticia. Vine acá porque doy la cara. Me hubiese gustado que el Almirante viniese. Lo que hizo el Señor Almirante es poco serio. Yo no lo entiendo. Realmente no lo entiendo...."

1.24. DENUNCIA DE SCILINGO CONTRA EL ALMIRANTE ENRIQUE MOLINA PICO POR ENCUBRIMIENTO:

    "...El lunes 27 asiento una denuncia por encubrimiento en la Cámara Penal de la Capital Federal contra el Almirante Enrique Molina Pico y le envío una carta documento con el siguiente texto:

    Al Señor Jefe del Estado Mayor General de la Armada, Almirante Dn. Enrique Molina Pico.

    Con fecha 31 de Octubre de 1994 le solicité que ante la posibilidad que la Comisión de Acuerdos del HONORABLE SENADO DE LA NACIÓN cometiera una injusticia por desconocimiento al negar los ascensos a Capitán de Navío de los señores Capitanes de Fragata Dn. Antonio Pernías y Dn. Juan Carlos Rolón, por el medio que estimara corresponder, informara a la Ciudadanía y en especial a los señores Senadores cuáles fueron los métodos que la superioridad ordenó emplear para detener, interrogar y eliminar al enemigo durante la Guerra contra la Subversión y, en caso de existir, el listado de los mal llamados desaparecidos.

    Su falta de respuesta se agrega a lo que ocurrió con las notas que en 1991 elevé al indultado Jorge Rafael Videla.

    Al SEÑOR JEFE DEL ESTADO MAYOR GENERAL DE LA ARMADA y por el intermedio del SEÑOR JEFE DE LA CASA MILITAR al SEÑOR PRESIDENTE DE LA NACIÓN en su carácter de COMANDANTE EN JEFE DE LAS FUERZAS ARMADAS.

    Si bien entiendo que los grandes problemas de DEFENSA NACIONAL, le impide dedicar tiempo a mi solicitud, estimo que no solo están en juego los ascensos de los señores Capitanes PERNÍAS Y ROLÓN sino la lealtad que como Militares debemos a nuestros Superiores y Subordinados, a la Ciudadanía y a sus Representantes.

    Por ello le informo que radiqué una Denuncia Penal contra usted por ENCUBRIMIENTO ante el Juzgado Correccional N 2 a cargo de la Dra MÓNICA NIDIA ATUCHA, Secretaría N° 59 del Dr MIGUEL SABINO.

    Sigo creyendo como le informé que LA JUSTICIA debe lograr que definitivamente LA VERDAD triunfe sobre LA HIPOCRESÍA.

    El martes 28 los Servicios de inteligencia toman conocimiento de mis próximas revelaciones y tratan de detenerlas sin resultado.

    En un último intento el Secretario del Jefe de Estado Mayor de la Armada Capitán de Navío Alois Payarola llama a mi cuñado, un Capitán de Fragata en actividad. Director de un Liceo Naval, para que interceda. Este, conociéndome, le responde que es inviable tal posibilidad.

    El miércoles 1 por la noche hablé con mis hijos. Si bien mi señora Marcela en los últimos tiempos les había explicado el tema ESMA, debía ser yo quien les contara La Verdad. Así fue como María de la Paz, María del Pilar, María Asunción y Manuel Adolfo escucharon de boca de su padre La Verdad sobre la guerra antisubversiva.

    Esta reunión marcó un hito pues creo que reinició un diálogo en el seno del hogar que nunca debió romperse.

    Si bien nada todavía era público mi sinceramiento comenzaba a dar sus frutos...

    El día 10 concurrí a la postergada audiencia en Tribunales donde ratifiqué mi denuncia. Al salir, una nube de reporteros de todos los medios me asediaron. Me negué a responder sus preguntas limitándome a declarar: "yo ya hablé. Ahora que hable Molina Pico".

1.25. ENTREVISTA DE MIKE WALLACE EN EL PROGRAMA '60 MINUTOS" DE ESTADOS UNIDOS A SCILINGO SOBRE "EL VUELO":

    "...El interés periodístico que despertaba quedaba en las innumerables solicitudes de entrevistas que recibía por medio de Horacio Verbitsky dado que mi domicilio y mi teléfono los mantenía en reserva.

    Me negué sistemáticamente a todas pero, ante la persistencia del gobierno en mantener como estrategia la descalificación de mi persona y olvidarse del tema de fondo, acepté conversar con algunos medios extranjeros serios como el "New York Times" y "Los Angeles Time" de los Estados Unidos y "El País" de España

    También acordé una entrevista con el periodista Mike Wallace del programa '60 Minutos" de Estados Unidos para el viernes 24 de marzo, en Buenos Aires.

    Pero un hecho destruyó mi estado de ánimo. El día anterior nuevamente "Hora Clave" trató el tema, pasando parte del video con mi entrevista y ocupando dos bloques de la programación.

    El mal gusto quiso que antepusieran tandas publicitarias promocionando el libro "El Vuelo" de Verbitsky.

    Me sentí usado y denigrado. Sentí que mi confesión era usada con un simple objetivo mercantilista. Tomé sedantes y me fui a dormir.

    Al día siguiente no estaba anímicamente bien para ir a la entrevista. Wallace se desesperó y convenció a Marcela para que fuese al Hotel Intercontinental para encontrar una solución. Mi mujer prometió que yo iría al día siguiente.

    El conductor de "60 Minutos" aprovechó el tiempo y concurrió a reportear al Presidente Menem.

    El sábado a las 10 de la mañana acompañado por mi señora, me presenté en el set de TV. que habían montado los americanos en una suite de hotel.

    La charla con Wallace fue larga y pese a la profundidad con que tratamos el tema, me sentí cómodo por el nivel de las preguntas y la profesionalidad de mi interlocutor. ¡Por algo su programa lleva 27 años en la T.V. americana!

    Ese día, en una actitud bien yankee, le entregó a Marcela U$S 20 para costear el taxi que nos había llevado al hotel, lo que sumado a una cifra similar que había dado por el mismo motivo el día anterior, cuando ella concurrió sola. suman U$S 40 importe total y único recibido ya sea por mi señora o por mí en todo concepto y por cualquier razón relacionado con mis declaraciones. ¿Si hubo intentos de pago por las entrevistas'?. Sí, y no acepté ninguno

    El domingo 2 de abril la entrevista fue emitida en Estados Unidos. Ese mismo día en la Argentina se dieron a conocer los dichos de Presidente Menem algunos de los cuales no pasó la T.V. americana.

    "Las revelaciones de Scilingo enfurecieron al Presidente Carlos Menen, quien deplora la reapertura de viejas heridas. Menem dijo que Scilingo era un estafador y un fabulador" comentó Wallace..."

1.26. FINAL:

    "…Anímicamente estoy bien. Eliminé el alcohol y los sedantes.

    Duermo sin necesidad de ellos, pese a que no dudo de que sigo
    siendo un asesino, y que los arrepentimientos no volverán la vida a quien se la quitamos.

    En resumen:

    Creí en la conducción de la Armada Argentina y su seriedad para luchar contra la subversión.

    Me equivoqué. Fui partícipe de un Genocidio.

    Planteé mi problema ante mis superiores. Me equivoqué. Fui sancionado por ello.

    Creí en el Presidente Menem.

    Me equivoqué. Sólo recibí furiosas críticas de él.

    Me aconsejaron irme del país para evitar represalias. Me equivoqué. No creí en ellas y estoy preso.

    Hablé y conté la verdad

    No me equivoqué. Estoy tranquilo con mi conciencia y persuadido que un próximo gobierno, con convicciones mas democráticas y humanas, permitirán el total esclarecimiento de todos los tristes hechos que constituyeron el Genocidio cometido por los integrantes de la Armada Argentina en la ESMA.

    A los Capitanes de Navío en actividad que me alentaron e impulsaron en el camino hacia el relato de La Verdad, conociendo la necesidad interna que tenía de hacerlo y que hoy se mantienen prudentemente alejados de mi y fundamentalmente de mi familia, no los considero cobardes ni les guardo rencor. Sé los intereses que están en juego y sus razones para hacerlo, en pos de preservar sus respectivas carreras.

    Solo les digo que, estando aparentemente solo y alejado de mi familia por los muros de la prisión, nunca me sentí tan cerca, integrado y acompañado por mi esposa e hijos como ahora, a los que he recuperado definitivamente, luego de 18 años de distanciamiento, pese a la aparente cercanía física.

    Reitero una vez mas que estoy tranquilo y en paz por haber dicho lo que dije, no así con lo que hice, que sólo lo superaré cuando enfrente a Dios para rendirle cuentas.

    Espero que otros sigan mi camino, guiados por sus propias conciencias para que La Verdad salga a la luz, y con sinceridad y convencimiento todos los Argentinos podamos decir: ¡POR
    SIEMPRE NUNCA MAS! …"


CAPÍTULO IX - ENTREVISTAS A SCILINGO SOBRE LOS VUELOS DE LA MUERTE REALIZADAS POR LA TELEVISIÓN ESPAÑOLA (TVE) EN 1996 Y 1997:

A las palabras de SCILINGO pronunciadas el jueves 9 de marzo de 1995 en el programa "Hora Clave" conducido por el Dr. Mariano GRONDONA y que en parte repitió en la entrevista con el periodista Mike WALLACE del programa "60 Minutos" de Estados Unidos con más las que se publicaron en "El Vuelo" de VERBITSKY (1995) y en el libro de su autoría "¡Por Siempre Nunca Más!" (1997) -estas últimas valoradas por la Sección Tercera de la Sala en lo Penal de la Audiencia Nacional de España al condenarlo por delitos de lesa humanidad (2005) y también apreciadas por la Excma. Cámara Nacional de Apelaciones en lo Criminal y Correccional Federal -Sala II- el 29/09/11 al confirmar en el Expte. 14217/03/621 (Reg. 33514 causa 30707) caratulado: "POCH Julio Alberto s/ Procesamiento y prisión preventiva" lo resuelto por el Juzgado Federal N° 12 que se agrega impresa desde el sitio www.cij.gov.ar/buscador-de-fallos.html - se suman dos entrevistas efectuadas por el periodista Vicente ROMERO GIRÓN -con la asistencia del operador de cámara Juan PANGOL y el técnico de sonido Jorge SANTOS- para el programa "Informe Semanal" de la Televisión Española (TVE)

Estas entrevistas a SCILINGO fueron realizadas en la cárcel de La Plata donde se encontraba cumpliendo -en el año 1996- una condena por estafa impuesta por el Juzgado Nacional de Primera Instancia en lo Criminal de Sentencia (Letra E) Secretaría N° 9 en la causa N° 6888 -confirmada el 06/05/97 por la Sala VI de la Cámara Nacional de Apelaciones en lo Criminal y Correccional y por la CSJN el 06/05/97- y, la otra, grabada el 11 de octubre de 1997 en la cárcel de Carabanchel de España emitida esa misma noche en "Informe Semanal"

Ambas conversaciones se repiten en las páginas 457/481 del libro "El alma de los verdugos" de "…606 páginas y 1 DVD..." escrito por el otrora Juez Español Baltasar GARZÓN y el periodista ROMERO ypublicado por la Editorial Del Nuevo Extremo, Bs. As. 2008 (www.delnuevoextremo.com editorial@delnuevoextremo.com ISBN 978-987-609-083-4)

En dicho libro se recuerda así el origen de las entrevistas:

    "...Cuando cumplía condena en La Plata el ex marino aceptó la entrevista que le propuso el productor de TVE en Buenos Aires, Fabio Díaz, y las autoridades penitenciarias argentinas facilitaron su encuentro con un equipo del programa Informe Semanal. La conversación duró algo menos de una hora. Scilingo se mostró dispuesto a colaborar para que la charla ante la cámara resultara fluida, entendió que para ello debía exponer escuetamente los hechos, omitiendo aspectos secundarios. Habló sin tapujos ni eufemismos sobre el papel de la Armada en la represión, narrando el modus operandi de la ESMA con detalles precisos que demostraban la veracidad de su testimonio. Scilingo parecía sinceramente arrepentido y deseoso de confesar sus crímenes públicamente, admitiendo necesitar que la acción de la Justicia aliviara su conciencia. Su relato, además de sobrecogedo resultaría esclarecedor de la mentalidad de los verdugos de Escuela de Mecánica de la Armada..." (ob cit. pag. 459)

    "...Adolfo Scilingo llegó a España el 6 de octubre de 1997, invitado por el periodista Carlos Herrera, que entonces dirigía y presentaba un programa en TVE, con la finalidad de entrevistarlo en directo en los estudios de Prado del Rey (Madrid). Pero estos planes se vieron frustrados por la acción de la Justicia, cuando el juez Baltasar Garzón lo citó a declarar y le preguntó si se ratificaba en las declaraciones que habían publicado los medios de comunicación, afirmando haber participado en el asesinato de 30 prisioneros políticos mediante dos vuelos de la muerte (497). Tras unos instantes de duda el ex militar respondió que sí. Y el magistrado ordenó su detención con un auto de prisión fechado el 10 de octubre. No cabía esperar otra cosa. Sin embargo, Scilingo había sido mal aconsejado y confiaba en que la Justicia española le otorgara la consideración de testigo protegido sin procesarlo... (497). El juez autorizaría después que Carlos Herrera grabara su entrevista con el militar argentino en el establecimiento penitenciario. El periodista lo contó en el diario ABC el 21 de enero de 2005: "El oficial delator sabía que iba a estar mas seguro en España. aunque fuese en la cárcel, que en las calles de Buenos Aires expuesto a las iras de sus compañeros de oficio... Aceptó la invitación y, no sin dificultades, tomó al segundo intento un avión con destino a Madrid, donde le estábamos esperando para acercarle al estudio de televisión y recoger su testimonio. Luego, lo que fuera de su vida era cosa suya y de la Justicia. El guión no pudo establecerse de esta guisa porque Garzón ordenó, en cuanto pisó suelo español, su ingreso en Carabanchel. Negocié con él, que no conocía los extremos del viaje, un permiso urgente para grabarle una entrevista en la misma prisión. Garzón me lo concedió"..." (ob cit. pag. 475)

Este documental de la Corporación Radio Televisión Española (RTVE) -ubicada en Alcalde Sáinz de Baranda, 92 28007 Madrid (Teléf. 91 581 70 00 - Fax 91 581 58 79 - 91 581 58 80) pasado en el "Informe Semanal" del 10/05/07 se encuentra grabado desde su página http://www.rtve.es/alacarta/videos/informe-semanal/informe-semanal-alma-verdugos/592458/- en el DVD adjunto, que contiene entre las 01:31:00hs. hasta 01:36:20hs. de su propio tiempo, las entrevistas que concedió SCILINGO al equipo de la TVE describiendo allí con una tranquilidad -que aún me asombra y perturba- el episodio central del libro "El Vuelo" de VERBITSKY y en la otra, pasajes traumáticos de su "¡Por Siempre Nunca Más!"


CAPÍTULO X - ACTUACIÓN DE LOS CAPELLANES DE LA ARMADA EN LOS VUELOS DE LA MUERTE:

La nómina de los capellanes de la Armada entre los años 1976 y 1978 fue solicitada a fs. 375/379 por la apoderada de los querellantes -Dra. Mirtha MÁNTARAS-y ordenada a fs. 380, librándose oficio el 03/04/07 al Ministerio de Defensa de la Nación a fs. 382 para su contestación.

Extrañamente la lista no pudo ser encontrada según se desprende de la nota oficial de la Armada de fs. 729/733 que -en lo que aquí interesa- se transcribe:

    "...Buenos Aires, 10 junio de 2007. SEÑORA MINISTRA. Me dirijo a usted con relación a su nota de fecha 20 de abril ppdo. Expte. N° 13.922/07 CIJ N° 4554/07, en la que solicita se remita a ese Ministerio lo requerido por el Juzgado Federal N° 1 de Bahía Blanca... En tal sentido, y de conformidad a lo solicitado, se informa lo siguiente:.. De la búsqueda efectuada no se han encontrado las nóminas de Capellanes de la Armada correspondientes a los años 1976,1977 y 1978... Firma y Sello Jorge Omar GODOY - Jefe del Estado Mayor General de la Armada"

A partir de la lectura del libro "¡Por Siempre Nunca Más!" -agregado en agosto de 2008- sobre la "...explicación cristiana al tema..." desde el auto de procesamiento de fs 11113/11513 del 26/02/10 en adelante, con insistencia en la causa 04/07 vengo diciendo:

1. ESTADO MILITAR:

Lo informado por el Almirante GODOY es injustificable teniendo en cuenta el "estado militar" de los Capellanes Navales en razón del Decreto 1941/73 (B.O. 20/03/73 - Adla, XXXIII-B, 1763) aún vigente y la existencia de "Legajos de Concepto" donde se anotan sus destinos y méritos, como se desprende de la Resolución Nº 836 dictada el 11/08/09 por el Ministerio de Defensa que abajo se transcribe.

En tal sentido, el Doctor Leopoldo H. SCHIFFRIN de la Excma. Cám. Fed. Apel. de la Plata -Sala II- al emitir su voto -compartido por los Dres. Sergio O. DUGO y Román J. FRONDIZI- en la sentencia del 19/07/07 dictada en el Expte. Nº 1860/01 (Rtro. S.II T.150 f 134/151) caratulado "FOLGUERAS R.C c/ Armada Argentina s/ Indem. por Despido" (www.pjn.gov.ar/Publicaciones/00020/00015792.Pdf) citando el trabajo de Juan G. NAVARRO FLORIA "Precisiones Jurídicas en torno al Obispado Castrense en Argentina" (La Ley Sup. Act. 02/06/05), con acierto indica:

    "...el reglamento dictado por Monseñor Lafitte, y aprobado por el decreto 5924/58, ubicaba a todos los capellanes castrenses, de cualquiera jerarquía, en el rubro de personal civil de las Fuerzas Armadas, status que fue alterado, como bien observa Navarro Floria en el trabajo citado supra, por el decreto 1941/73, que por un lapso de cinco años autorizó, con carácter experimental, que el personal de capellanes de la armada, tuviese estado militar... el decreto 2113/73, del 20 de marzo de 1973... aclara que la modificación referida contó con el acuerdo de la Santa Sede y de la Comisión Ejecutiva del Episcopado Argentino... el status de todo el clero castrense... es el de empleo público nacional. Los capellanes de cada Fuerza las integran como personal militar o civil, según los casos..."

2. PARTICIPACIÓN DE SACERDOTES EN LA LUCHA ANTISUBVERSIVA:

La sentencia de reclusión perpetua dictada por el Tribunal Oral en lo Criminal Federal N° 1 de La Plata el 01/11/07 contra el ex Capellán de la Policía Bonaerense Christian Federico VON WERNICH en la causa Nº 2506/07 publicada en www.cij.gov.ar/lesa-humanidad.html?tid=1 y confirmada el 27/03/09 por la Sala I de la Cámara Nacional de Casación Penal, probó la activa participación de un sacerdote castrense en la lucha antisubversiva, declarando -además- la categoría de delitos de lesa humanidad los crimenes que le fueron reprochados.

Dicho fallo abrió un pesado interrogante sobre la actuación de otros capellanes de las "..Fuerzas Legales…" en la lucha antisubversiva.

Lo que sigue parece confirmar esa sospecha:

3. CAPELLÁN NAVAL LUIS ANTONIO MANSEÑIDO:

En su libro "¡Por Siempre Nunca Más!" luego de su primer "traslado" recuerda SCILINGO:

    "...Pregunté si habían visto a alguno de los Capellanes. Creían que el Padre Luis Manseñido estaba en la Capilla. Allí me dirigí. Lo encontré cuando cerraba la puerta para irse. Me preguntó qué necesitaba. Le dije: "ayer hice un vuelo". Me llevó a caminar. Él hablaba. Yo lo escuchaba. Me comentó sobre la importancia de eliminar la maleza. Nosotros debíamos hacerlo para permitir que el trigo creciera. No había pecado. Tampoco debía arrepentirme. Solo había cumplido con las órdenes de mis superiores que eran las órdenes de Dios..." (págs. 65/78)

En el sitio del Ministerio de Relaciones Exteriores, Comercio Internacional y Culto de la Nación (www.cancilleria.gov.ar) su Dirección de Prensa (http://prensa.cancilleria.gov.ar/index.php?buscar=2009-09-06) editó la nota #18683361 "Fuimos todos" del periodista Diego MARTÍNEZ publicada el miércoles 06/09/09 en Página/12 disponible en www.pagina12.com.ar/diario/elpais/subnotas/131277-42284-2009-09-06.html

En lo que aquí interesa, MARTÍNEZ señala:

    "...En 1995 el ex capitán Adolfo Scilingo admitió ante el periodista Horacio Verbitsky su participación en dos vuelos, ambos desde Aeroparque, en un Skyvan de Prefectura y en un Electra de la Armada. "La mayoría participó, era una especie de comunión." "Era para comprometerlos." "Venían rotando de todo el país. Alguno puede haberse salvado pero de forma anecdótica", contó, y categorizó a los victimarios: oficiales superiores, suboficiales, médicos que daban la última inyección en vuelo, "invitados especiales" que daban "apoyo moral", mecánicos, y hasta un cabo de Prefectura que entró en crisis cuando comprendió su misión.

    En su declaración ante la Justicia en España y en entrevistas posteriores, Scilingo detalló que la orden para el primer vuelo se la dio el vicealmirante Adolfo Arduino, que murió impune. La columna desde la ESMA hasta Aeroparque la condujo el capitán Jorge Vildoza, prófugo eterno. Compartió el vuelo con el "teniente Vaca", a quien identificó como el abogado Gonzalo Torres de Tolosa, que está libre, y con el capitán de navío Carlos Daviou, preso en Marcos Paz. Entre los tripulantes que permanecían en actividad, identificó al contraalmirante Basilio Pertiné, cuñado de Fernando de la Rúa, y al almirante Jorge Enrico, jefe del Estado Mayor Conjunto de Carlos Menem, que la semana pasada despidió desde un aviso fúnebre en La Nación a Diana Julio de Massot, directora del diario La Nueva Provincia. Entre los capellanes que sedaban las conciencias de los asesinos identificó a Luis Antonio Manceñido y Alberto Angel Zanchetta, sacerdotes en actividad de la Iglesia Católica, igual que el condenado Christian von Wernich..."

El mismo periodista en la edición de Página/12 del domingo 29/11/09 bajo el título "Cuando los confesores no encubren", (www.pagina12.com.ar/diario/elpais/1-136169-2009-11-29.html) informa:

    "...El capitán Emir Sisul Hess se convirtió esta semana en el primer piloto naval procesado por confesar su actuación en vuelos de la muerte...

    El método de arrojar personas al mar fue utilizado durante la dictadura por las tres Fuerzas Armadas. Existen casos probados a partir del hallazgo de cadáveres de personas vistas en Campo de Mayo, ESMA y Olimpo. Por testimonios de sobrevivientes y del capitán Adolfo Scilingo se sabe que en los vuelos hubo militares, prefectos, gendarmes, policías y civiles. También que contaron con la asistencia espiritual de capellanes como Luis Manceñido y Alberto Zanchetta, aún libres e impunes.

    El denunciante que inició a la causa, en 2002, supo del relato de Hess por boca de un tercero. Cuando el carromato judicial se puso en marcha, no sólo el confesor admitió la historia: una ex empleada del marino la ratificó y amplió. "Contaba en tono burlón que las personas pedían por favor"y que "no le temblaba el pulso", dijo el primero. Hablaba con "bronca y resentimiento", dijo la mujer. Hess le aseguró que las víctimas "eran tipos muy pesados"y que no se sentía un criminal porque "había que cumplir órdenes".

    En 2005 el expediente llegó al juzgado de Sergio Torres, responsable de la causa ESMA. Allí hibernó durante cuatro años, hasta que a principios de septiembre Página/12 contó la historia. La detención fue el 29 de septiembre, una semana después que la de Poch. Hess declaró ante el juez que arrojar personas al mar era "aberrante e innecesariamente cruento", porque "en una fuerza armada lo que abundan son las armas, para ser utilizadas conforme a la Convención de Ginebra"(sic). Negó haber integrado "la fuerza de tareas creada para la lucha antisubversiva", intentó demostrar que piloteaba helicópteros que no podían usarse para tirar personas y dijo desconocer las razones de los testigos para "tergiversar la realidad".

    El juez consideró probado que Hess "formó parte de las tripulaciones de aviones y helicópteros utilizados en el sistema de eliminación física denominado 'vuelos de la muerte'"...

    El procesamiento de 583 páginas detalla el método que según Scilingo bendijo la jerarquía católica. Los condenados "eran designados por oficiales de Inteligencia los martes a la noche". Los miércoles se aislaba el sótano. A las cinco de la tarde un suboficial leía una lista con números de prisioneros...

    Los traslados eran "en forma semanal", apuntó Torres, y citó un cálculo de Scilingo: "Hubo entre ciento ochenta y doscientos vuelos, arrojando en cada uno entre quince y treinta personas", léase entre 2700 y 6000 víctimas..."

4. CAPITÁN DE FRAGATA CAPELLÁN ALBERTO ZANCHETTA:

El "Centro Naval" de Florida 801 de la Ciudad Autónoma de Buenos Aires en www.centronaval.org.ar/boletin/bcn/premios.htm informa que ZANCHETTA mereció en el año 2004 el premio "Domingo Faustino Sarmiento" por su trabajo "¿Necesita un comandante de consejo?" y por el artículo "Enrique Ernesto Shaw, un oficial singular" publicados en el Boletín del Centro Naval (BCN) Nº 807 y Nº 809.

Del mismo Capellán Naval también se puede leer lo siguiente:

4.1. "…UN DISCRETO PASE A RETIRO PARA LOS AMIGOS DE BASEOTTO…": Bajo éste título, Nora VEIRAS el domingo 01/07/07 en Página/12 (www.pagina12.com.ar/diario/elpais/1-87451-2007-07-01.html) señala:

    "...En silencio, se dio de baja a los capellanes militares que actuaron durante la dictadura. Los retirados "por edad"incluyen a Zanchetta, que reconfortaba a los navales luego de los vuelos de la muerte, a Mecchia, creador de doctrina, y a Mafezzini, capellán mayor de la Armada...

    La longevidad fue la excusa formal para que Alberto Zanchetta, uno de los curas que "reconfortaban"a los oficiales de la Armada tras los vuelos de la muerte, tuviera que jubilarse...

    Angel Mafezzini, capellán mayor de la Armada e integrante del primer grupo que desembarcó en Malvinas, también fue sumado a la unidad de retirados. La continuidad de los sacerdotes vinculados al terrorismo de Estado pone en evidencia que la Iglesia sigue siendo la corporación más refractaria a revisar sus conductas...

    El presbítero Alberto Zanchetta es quizás el personaje más paradigmático de ese sólido vínculo entre religión y milicia que signó gran parte de la historia argentina. Zanchetta fue denunciado por el entonces capitán de la Armada Adolfo Scilingo como uno de los sacerdotes que en 1977 estaban encargados de asistir espiritualmente a los oficiales de la ESMA, integrantes de los grupos de tareas que secuestraban, torturaban y tiraban vivos al mar a los prisioneros de ese campo clandestino. La eficiencia en esa labor lo tuvo siempre en el corazón del arma que comandaba con mano de hierro Eduardo Emilio Massera. A partir de la recuperación democrática supo mantener su trinchera: se desempeñó como jefe del Servicio Religioso del Comando de Operaciones Navales de la Base de Puerto Belgrano y ocupó hasta diciembre del 2004 el cargo de canciller y secretario general del obispado castrense..."

4.2. "...EL EPISCOPADO NO APOYA AL EX CAPELLÁN Y ESPERA EL VEREDICTO…": Así encabeza la nota de Sergio RUBÍN publicada en el diario "Clarín" el viernes 6 de julio de 2007 disponible también en www.clarin.com/diario/2007/07/06/elpais/p-01701.htm

Allí nos dice:

    "...Hace tiempo que los obispos reconocen el papel, cuanto menos oscuro, de no pocos capellanes castrenses y policiales durante la represión. Y, si bien la Iglesia realizó una autocrítica y un pedido de perdón por la actuación de sus miembros durante la dictadura, nunca hubo un pronunciamiento concreto ni una minuciosa investigación sobre el papel de aquellos capellanes. Para los sectores católicos progresistas esto sigue siendo una cuestión pendiente.

    Es cierto que en las últimas décadas los obispos encararon procesos de saneamiento en sus diócesis y en el propio obispado castrense. Pero recién en los últimos meses -y con presión del Gobierno- se retiró de la diócesis militar a capellanes acusados de complicidad con la represión: Alberto Zanchetta y Angel Mafezzini (Armada) y Luis Mecchia (Ejército)..."

4.3. "…GARRÉ RETA AL JEFE DE LA ARMADA POR INCUMPLIR ORDEN DE DESPIDO...": Con estas graves palabras el "Diario Uno" de Mendoza (Pedro Molina 345 Tel: 261 4491300) el jueves 13/08/09 (www.diariouno.com.ar/edimpresa/2009/08/13/nota221170.html)- abiertamente expresa:

    "...El Ministerio de Defensa instó a la Armada a que explique por qué no cumplió en el 2008 con una orden de la titular de esa cartera, Nilda Garré, para que fuera pasado a retiro el capitán de fragata y presbítero Alberto Zanchetta, quien se desempeñó en la ESMA durante la dictadura.

    Garré debió repetir el martes la instrucción al jefe de la Armada, almirante Jorge Godoy, para que disponga el pase a retiro o la baja obligatoria de Zanchetta y para que "inicie las actuaciones disciplinarias correspondientes por haberse omitido la orden"del 14 de julio del 2008.

    El jefe de la Armada, quien ya estaba en la mira de Defensa por causas como la de espionaje en la base Almirante Zar, debe explicar por qué se desoyó la orden dictada el año pasado.

    En diálogo con Noticias Argentinas, fuentes del Ministerio de Defensa aseguraron que "si la conducción de la Armada quiere transformarla en un aguantadero, eso no se va a permitir, porque la Armada pertenece a la Nación y a su pueblo, que la gobierna por medio de su Estado a través del Ejecutivo nacional".

    En la nueva resolución, Garré resalta que la Obispado castrense había cesado en sus funciones a Zanchetta en el 2008 y por ello "resulta jurídicamente imposible el desempeño de tareas pastorales en el ámbito de las Fuerzas Armadas", por lo que "se ordena el pase a retiro del mencionado capitán sacerdote".

    Asimismo, la ministra ordenó a Godoy que "inicie las actuaciones disciplinarias correspondientes por haberse omitido la orden de pase a retiro de Zanchetta el 14 de julio del 2008 cuando fue cesado de sus funciones pastorales". En el 2007 Defensa y la Secretaría de Derechos Humanos acordaron con el administrador diocesano del Obispado castrense Pedro Candia un discreto pase a retiro de los curas que habían actuado en centros clandestinos, pero pocos días atrás trascendió que Zanchetta había sorteado esa disposición.

    El capitán sacerdote fue denunciado como uno de los curas que en 1977 estaban encargados de asistir espiritualmente a los oficiales de la ESMA, que funcionó como el principal centro clandestino de detención y tortura durante la última dictadura militar.

    Godoy se encuentra investigado en la causa por espionaje ilegal en la base Almirante Zar, que se investiga en el juzgado federal de Rawson..."

4.4. RESOLUCIÓN Nº 836 DEL MINISTERIO DE DEFENSA: En www.mindef.gov.ar/legal_resoluciones.asp?eje=30&page=6&bus=3 se la encuentra firmada por la otrora Ministra de Defensa de la Nación -Dra. Nilda GARRÉ- la Resolución N° 836 que textualmente dice:

    "...BUENOS AIRES, 11 AGO 2009: VISTO la Ley N° 19101 del 30 de junio de 1971. el Decreto N° 1526 deI 24 de agosto de 1992, la Resolución del MINISTERIO DE DEFENSA N° 909 del 24 de agosto de 1998, y el Decreto OCA N° 62 deI 14 de julio de 2008, el expediente del MINISTERIO DE DEFENSA N° 21.872/09 y

    CONSIDERANDO:

    Que a partir deI 14 de julio de 2008 el Administrador Diocesano del OBISPADO CASTRENSE cesó en sus funciones pastorales al Capitán cte Fragata Presbítero Alberto Ángel ZANCHETTA para la ARMADA ARGENTINA, conforme el Decreto OCA N° 62/08.

    Que, según el artículo 2° deI mencionado Decreto, se dispuso comunicar el acto a la ARMADA ARGENTINA a los efectos administrativos correspondientes.

    Que, a partir del dictado de dicho Decreto la ARMADA ARGENTINA debió haber dado inicio a los trámites correspondientes al retiro o baja obligatorios, según corresponda, del mencionado oficial.

    Que, asimismo, el Jefe del ESTADO MAYOR GENERAL DE LA ARMADA, fue instruido para que se proceda a disponer el retiro obligatorio del Capitán de Fragata Alberto Ángel ZANCHETTA, toda vez que conforme surge de su Legajo de Conceptos "...su actuación en la Armada se remonta a su anterior estada en la Escuela de Mecánica (años 1975/76/77) (en expediente Z371 -P186 DIAP del 25 de marzo de 1986), instalaciones en las que funcionara en la misma época un Centro Clandestino de Detención.

    Que, no obstante, a la fecha no se han concretado los trámites correspondientes a su desvinculación de las Fuerzas Armadas.

    Que, por todo lo expuesto, y en virtud de lo establecido por el artículo 5° deI Anexo 1 de la Resolución MD N° 90998 corresponde el pase a retiro o a baja obligatorios, según sea el caso, toda vez que carece de objeto la relación de empleo público militar, habida cuenta que con el cese dispuesto resulta jurídicamente imposible el desempeño de funciones pastorales en el ámbito de las Fuerzas Armadas.

    Que se ha dado intervención a la DIRECCIÓN GENERAL DE ASUNTOS JURÍDICOS del MINISTERIO DE DEFENSA, que ha dictaminado que la medida que se propicia es legalmente viable.

    Que la Ministra de Defensa es competente para el dictado de la presente resolución, conforme lo dispuesto por los artículos 19 y 4°, Inciso b), apartado 9° de la Ley de Ministerios (T.O.1992) y sus modificaciones;

    Por ello.

    LA MINISTRA DE DEFENSA RESUELVE:

    ARTÍCULO l Instrúyese al Jefe del ESTADO MAYOR GENERAL DE LA ARMADA para que disponga el retiro o la baja obligatorios, según corresponda, del Capitán de Fragata Presbítero Alberto Ángel ZANCHETTA (D.N.I. N° 4.535.676), a partir del 14 de julio del año 2008.

    ARTÍCULO 2°.- lnstrúyese al Jefe del ESTADO MAYOR GENERAL DE LA ARMADA para que inicie las actuaciones disciplinarias que correspondan por haberse omitido la iniciación del procedimiento de retiro o baja obligatorios, en oportunidad del cese de las funciones pastorales del Capitán de Fragata Alberto Ángel ZANCHETTA dispuesto por el OBISPADO CASTRENSE.

    ARTÍCULO 3°.- Regístrese; comuníquese; y archívese..."

5. CAPELLÁN NAVAL ANGEL VITALE MAFFEZZINI:

En el anaquel 359.1 V831 del sector general de la Biblioteca B. Rivadavia de Bahía Blanca se encuentran los dos volúmenes del libro "Tiempo de juventud" escrito por el sacerdote MAFFEZZINI (ed. Del autor, Bs. As. 1991) con el siguiente resumen:

    "...La presente obra contiene la variedad de escritos realizados por el autor mientras se desempeñó como capellán de la Armada, a lo largo de más de 40 años de labor pastoral acerca de diversos temas que fueron elegidos pensando en todo hombre y mujer preferentemente jóvenes, como los que militan en la armada y que según el autor, tienen un tiempo que pueden ganar, preparándose un provenir moral y espiritual pleno de valores humanos..."

6.CAPITÁN DE FRAGATA CAPELLÁN DUILIO BARBIERI:

Un recorte de diario "La Nueva Provincia" del año 1976 -secuestrado en el domicilio del Capitán de Navío (RE) Hernán Lorenzo PAYBA con motivo de su detención en la causa- bajo el título "Donación del Club de Leones Bandera de Guerra para la Brigada de Infantería Nº 1 de Infantería de Marina" informaba:

    "...Durante la ceremonia cumplida en la mañana del día de ayer en la Agrupación de Infantería de Marina de Puerto Belgrano , el Batallón de Comando de la Brigada de Infantería de Marina número 1 recibió su bandera de guerra, donada por el Club de Leones de la ciudad de Vicente López (Gran Buenos Aires). Presidió el acto el Capitán de Navío de I.M. Jorge D. Casas comandante de la Brigada y asistieron autoridades de los clubes de Leones de Bahía Blanca y Punta Alta especialmente invitados. En primer término se ejecutó el Himno Nacional y luego, el capellán Capitán de Fragata Duilio Barbieri bendijo el pabellón... Por su parte el Capitán Payba significó la complacencia del Batallón en recibir dicho donativo..."

Al exhibírsele dicho recorte en la indagatoria de fs. 10749/10759 el CN PAYBA manifestó:

    "...Preguntado por S.S. para que diga si el capellán de la Armada con destino en la Base que figura en la nota periodística con motivo de la recepción del nuevo pabellón, del Batallón de Comando, también lo era del mismo en el año 1976 CONTESTA es Barbieri, creo que era de la Base de Infantería de Marina Baterías o que tenía la iglesia de Baterías. Barbieri era un cura viejo, seria Capitán de Fragata. No tuve mucho trato con el, pero no puedo hablar mucho del padre Barbieri preguntado por otros sacerdotes que conoció CONTESTA Dieguez, Sosa, teníamos dos tipos: con grado y capellanes castrenses, con asimilación a una jerarquía. Mendiberri, y mucho más no me viene a la cabeza..."

La actuación de BARBIERI se corrobora con la edición del diario la "La Nueva Provincia" del 17/09/08. Allí el presbítero Miguel MELLADO al término una ordenación sacerdotal en la Parroquia María Auxiliadora aclara al periodista que lo entrevista, que:

    "...Antiguamente... la gente le daba más importancia a la "primera misa", que a la misa de ordenación. "En esta parroquia han celebrado o presidido por primera vez la misa los sacerdotes Duilio Barbieri...". (www.lanueva.com/edicion_impresa/nota/17/09/2008/89h051.html)

7. SÍNTESIS:

Mientras que el CN (RE) PAYBA puede recordar los apellidos de cuatro capellanes destinados -hace más de 35 años- en Puerto Belgrano, los precisos registros navales son insuficientes para satisfacer un mismo requerimiento judicial, suscitando la frustrada búsqueda del Almirante GODOY innumerables y adversas conjeturas.

En síntesis, no se podrá reprochar a los Capellanes Navales haber guardado silencio sobre los horrorosos hechos de la década del 70 que conocieron por el sacramento de la confesión, pero de los documentos analizados surgen numerosas, graves y concordantes presunciones sobre la conducta criminal en algunos de ellos al instigar y justificar entusiastamente la ejecución de los "vuelos de la muerte" como el "método" para separar "cristianamente" y "sin dolor" la "...cizaña del trigo..." que sistemáticamente aplicó el personal de la Armada contra los secuestrados en sus centros clandestinos de detención -principalmente en la ESMA- que seleccionaron para el "traslado" siguiendo -con distintos grados de responsabilidad y autoría- las enfáticas arengas del VL MENDÍA cuando ejerció el Comando de Operaciones Navales, entre otras transcriptas en los autos de procesamiento grabados en el DVD adjunto.


CAPÍTULO XI - MUSEO DE LA AVIACIÓN NAVAL - EXHIBICIÓN DE LAS AERONAVES UTILIZADAS EN LOS VUELOS DE LA MUERTE

1. UBICACIÓN Y ÁREAS DEL MUSEO DE LA AVIACIÓN NAVAL:

La Armada Argentina en su sitio www.ara.mil.ar/pag.asp?idItem=114 informa sobre el Museo de la Aviación Naval (MUAN) de la siguiente manera:

    "...Ubicado en la entrada principal de la Base Aeronaval Comandante Espora, a sólo 27 kilómetros de la Base Naval Puerto Belgrano.

    El Museo de la Aviación Naval comprende una amplia gama de exhibiciones relacionadas con la Aviación Naval Argentina y sus campañas y actividades más relevantes.

    El proyecto del Museo de la Aviación Naval comenzó a gestarse allá por 1987 con la restauración de los primeros modelos históricos.

    En el año 1996 a las puertas de la Base Aeronaval Comandante Espora comenzó a cristalizarse el mayor tributo brindado a la historia de las alas de la Armada Argentina, que no terminaba de tomar forma definitiva. Fue reinaugurado el 4 de junio de 1998, ocupando un predio de 6 hectáreas y respaldado por una muy activa asociación amigos del museo, también integrante de la Asociación de Museos Nacionales

    Este predio esta dividido en (6) seis áreas:

    * Salón Histórico

    El Museo de la Aviación Naval se encuentra ubicado en la entrada principal de la Base Aeronaval Comandante Espora, en él se encuentran reflejados más de 90 años de historia desde los inicios de nuestra aviación con los vuelos de los Almirante Zar y Portillo, y su continuidad hasta hoy.

    * Hangar tecnológico

    Este hangar es uno de los primeros con los que contó la Aviación Naval en el año 1926. En un área de 512 m2 cubiertos alberga una genuina comprobación del progreso tecnológico; en el se exponen armamento (incluido una réplica en escala 1:1 de un misil AM-39 EXOCET), blancos teledirigidos, materiales de supervivencia, plantas de poder, un simulador de vuelo, distintas cámaras de fotografía aérea de diferentes épocas, y una cantidad de elementos aeronáuticos poco conocidos. También se expone unhelicóptero Bell 47 y un Alouette III, así como una maqueta en escala 1:1 de un helicóptero Fennec. Contiguo al hangar hay un helipuerto, donde se exponen en forma aleatoria antiguos y modernos helicópteros que pertenecen o han pertenecido a las filas de la Aviación Naval.

    * Parque de exposición de aeronave Teniente de Navío Melchor Escola

    Es un área al aire libre, adaptada para que los visitantes puedan conocer, pasear y divertirse, transitando entre el pasado y presente. Allí podrán observar una muestra estática de aviones antiguos y actuales, entre ellos ejemplares de aviones Neptune, Macchi MB-326 y MB-339, A-4Q Skyhawk, Tracker (todos los nombrados de gran participación durante el conflicto por la recuperación de las Islas Malvinas), Corsario, T-28, NA-SNJ5C, Electra Explorador, electrón y un Cougar.

    * Reproducción de la Cubierta de Vuelo del Portaaviones ARA 25 de MAYO

    Se puede apreciar las pequeñas dimensiones donde operaban nuestros aviones embarcados, y así poder imaginar las vivencias y pormenores de la actividad aeronaval en aquellos escasos 214 metros. Este parque cuenta con una réplica en escala 1:1 de la cubierta de vuelo del Portaaviones ARA 25 de Mayo.

    * Aeronaves en Condiciones de Vuelo

    La misma esta compuesta en la actualidad por un Stearman y un Luscombe, y se prevé la incorporación de otras aeronaves en un futuro cercano.

    * Hangar de Restauración

    Es el hangar N° 1 de la Base Aeronaval Comandante Espora y en él se encuentran aeronaves en restauración, como así también las que se encuentran en condiciones de ser puestas en vuelo y otras que requieren protección de las inclemencias del tiempo. Cuenta con los usuales cargos aeronáuticos (comunicaciones, instrumental, herramientas especiales, etc.). No se encuentra abierto al público salvo situaciones especiales.

    Entre sus particularidades más destacadas, cuenta con una escuadrilla histórica en vuelo, que participa anualmente en distintos eventos de divulgación de la actividad naval. Pero por sobre todo, atesora el espíritu de todos aquellos hombres que entregaron sus vidas por un gran ideal: Servir a la patria desde el mar.

    Por último el escrupuloso trabajo museológico se lleva a cabo mediante las tareas de inventariar, clasificar, ordenar, restaurar, comunicar, estudiar todo el acervo, organizar exposiciones, elaborar la señalización y marcado para poder ofrecer un mejor servicio para el público. Como la pasión por la aeronáutica no es privativa de esta institución se acaba de inaugurar una página Web en Internet, para compartir este tesoro con el mundo entero.

    Horarios de visita De 09 a 18 Hs (Visitas Programadas) De 14 a 18 Hs (Visitas no programadas) Los días 24, 25, 31 de Dic. y 01 de Enero permanecerá cerrado. Director: Capitán de Corbeta Darío Franco Pirrotta Contacto Base Aeronaval Comandante Espora - Bahía Blanca, Provincia de Buenos Aires Teléfono: (02932) 487 999 interno 7999 Web: www.museoaeronaval.ara.mil.ar Correo Electrónico: museoaeronaval@ara.mil.ar ..."

El MUAN en su propio sitio www.museoaeronaval.ara.mil.ar afirma:

    "...Y así en el año 1996 a las puertas de la Base Aeronaval Comandante Espora comenzó a cristalizarse el mayor tributo brindado a la historia de las alas de la Armada Argentina. Se concretó un proyecto soñado en muchas oportunidades y que no terminaba de tomar forma definitiva, con la habilitación de las actuales instalaciones, dispuesto al público en un predio de 5 Has., que tiene para ofrecer mas de 95 años de historia de la Aviación Naval Argentina.

    Desde entonces este museo es visitado anualmente por miles de personas entre publico en general, escuelas , otras instituciones y público extranjero.

    Este predio esta dividido en (6) seis áreas: un parque de exposición de aeronaves, totalmente forestado que esta adaptado para que los visitantes puedan conocer, aprender, pasear y disfrutar, transitando entre el pasado y el presente; allí podrán observar una muestra estática de aviones antiguos y actuales, tales como... y un North American Texan SNJ5C, un L-188 Electra...

    Por último el escrupuloso trabajo museológico se lleva a cabo mediante las tareas de inventariar, clasificar, ordenar, restaurar, comunicar, estudiar todo el acervo, organizar exposiciones, elaborar la señalización y marcado para poder ofrecer un mejor servicio para el público. Como la pasión por la aeronáutica no es privativa de esta institución se acaba de inaugurar una página Web en Internet, para compartir este tesoro con el mundo entero..."

2. CARACTERÍSTICAS TÉCNICAS DE LAS AERONAVES EXHIBIDAS:

El MUAN exhibe el Lockheed Electra L-188PF 0692/5-T-2 "Ushuaia"; el Douglas C-47 Skytrain; el Albatros UH-16 B; el Alouette III y el Neptune SP-2-H transcribiendo abajo sus características técnicas según las fichas publicadas en www.museoaeronaval.ara.mil.ar:

Lockheed Electra L-188 PF y L-188 A

Fabricante: Lockheed Aircraft Corporation

Origen: EE.UU

Propósito: Cargas, personal y vigilancia marítima
Tripulación: 5
Propulsión: 4 turbohélices Allison 501-D-13 de 4.050 HP. Hélice cuatripala
Medidas: env. 32,2 m., largo 34,2 m., alto 10,8 m.
Peso: vació 29.182 Kg., máximo 52.727 Kg.
Velocidad: 722 Km. / Hs.
Alcance: 5.570 Km.
Armamento: no tiene
Cantidad: 3 L-188PF y 4 L-188A
Período de Utilización: 1973 a 1998
Observaciones: Los L-188PF fueron adquiridos usados en EE.UU. reacondicionados y modificados para llevar carga reemplazando a los DC-4. Realizaron operaciones de transporte y abastecimiento durante la guerra de las Malvinas, operando en condiciones sumamente desfavorables.
Los L-188A fueron destinados a la Escuadrilla Aeronaval de Exploración, siendo reformados para tareas de vigilancia marítima, reemplazando a los SP-2H Neptune.


Douglas C-47 Skytrain

Fabricante: The Douglas Aircraft Company Inc. 

Origen: EE.UU.

Propósito: Transporte de mediano y largo alcance
Tripulación:
dos
Propulsión:
2 motores Pratt & Whitney R-1830 Twin-Wasp de 1200 Hp. cada uno.
Hélice:
Tripala de paso variable
Medidas:
Envergadura 28,96 Mts., Largo: 19,63 Mts., Alto: 5,2 Mts.
Peso:
vacío 7750 Kg., Máximo 14080 Kg.
Velocidad:
368 km. / Hs.
Alcance:
2400 Km.
Armamento:
no tuvo
Capacidad: veintidós pasajeros, o 3904 Kg. de carga.
Cantidad: 15 aparatos
Periodo de Utilización: 1946 - 1979
Observaciones: Formaron la Segunda Escuadrilla del Comando de Transportes Aeronavales, que luego se denominó Segunda Escuadrilla de Sostén Logístico Móvil. Sirvieron durante mas de 30 años y realizaron vuelos de varios propósitos. Entre los mas destacados se cuenta el vuelo al Polo Sur, siendo este el segundo hacia esos confines, al mando del Vicealmirante Hermes Quijada, aterrizando en enero de 1962. Los tripulantes de los dos aviones que integraron la expedición fueron los primeros argentinos que llegaron en vuelo al Polo Sur partiendo del continente americano. el 5-T-26 fue donado a la Armada Nacional Paraguaya y el 5-T-10 Stella Maris, modificado como Súper DC3, sirvió como transporte presidencial con matrícula LQ-GJT.


Albatros UH-16 B

Fabricante: The Grumman Aircraft Engineering Corporation Origen: EE.UU.
Propósito: reconocimiento, guerra antisubmarina, búsqueda y rescate.
Tripulación: seis
Propulsión: 2 motores Wright R-1820-76 A Cyclone de 1425 Hp.
tripala de paso variable, reversible.
Hélice:Medidas: Envergadura: 24,38 Mts., Largo: 18,5 Mts., Alto: 7,4 Mts.
Peso: Vacío 9125 Kg., Máximo 12281 Kg.
Velocidad: 423 Km./ Hs.
Alcance: 4300 Km.
Armamento: No tuvo
Cantidad: 4 aparatos
Período de Utilización: 1960 - 1977
Observaciones: aviones trifibios que integraron la Escuadrilla Aeronaval de Búsqueda y Rescate, denominada posteriormente de Búsqueda y Salvamento. Realizaron numerosos vuelos de suma importancia para el afianzamiento de la soberanía nacional en los tres ámbitos de nuestro patria: Continental, Marítimo y Antártico, operando inclusive desde el Destacamento Naval Decepción, al sur del Círculo Polar Antártico.


Alouette III: SE.3160. SA.316B y SA.319B

Fabricante: Aerospatiale Origen: Francia
Propósito: Helicóptero de transporte, ataque y propósitos generales
Tripulación: tres
Propulsión: 1 motor turboeje Turbomeca Artouste III B de 570 SHP
Rotor Principal: 3 aspas articuladas
Medidas: Diámetro Rotor 11,02 Mts., Largo: 10,03 Mts., Alto: 3 Mts.
Peso: Vacío 1108 Kg., Máximo 2250 Kg.
Velocidad: 210 Km./ Hs.
Alcance: 540 Km.
Armamento: Misil aire-tierra AS-11 y AS-12
Capacidad: eslinga de rescate, flotación de emergencia; 6 pasajeros o carga diversa.
Periodo de Utilización: 1968 en adelante
Observaciones: estas unidades participaron en varias campañas antárticas y tienen profusa utilización en los buques de nuestra Flota de Mar, también han sido utilizados para formar helicopteristas navales desde el año 1968. Tuvieron notable actuación en la toma de Grytviken el 2 de Abril de 1982. En esta heroica acción de guerra el Teniente de Navío Remo Omar Busson, Comandante de uno de estos helicópteros, efectuó el rescate de la tripulación de un helicóptero derribado perteneciente al Ejercito Argentino, con certera habilidad helidesembarcó las tropas que rindieron a las fuerzas colonialistas


Neptune P-2V5, Sp-2E y SP-2-H

Fabricante: Lockheed Aircraft Corporation  Origen: EE.UU.
Propósito: exploración antisuperficie y guerra antisubmarina
Tripulación: 11
Propulsión: P-2V5: 2 motores Wright R-3350-30 WA Cyclone de 3.250 Hp., SP-2E y SP-2-H: 2 32 W Cyclone de 3.500 Hp. y 2 turborreactores Westinghouse J-34-WE-34 de 1.542 Kg. de empuje
Hélice: Cuatripala paso variable y reversible.
Medidas: Envergadura: 31,8 Mts., Largo: 27,2 Mts., Alto  8,9 Mts.
Peso: vacío 24.400 Kg., Máximo: 34.000 Kg.
Armamento: Bombas, Cohetes, Torpedos y Minas. El P2V5 estaba dotado de 6 ametralladoras cal. .5"
Cantidad: 8 P-2V5; 4 SP-2E y 4 SP-2-H
Periodo de Utilización: P-2V5: 1985 - 1971; SP-2E: 1971 - 1977; SP-2-H: 1977 - 1982
Observaciones: intergaron la Escuadrilla Aeronaval de Exploración y realizaron numerosos vuelos y operativos propios y en conjunto con otros países americanos. Han sido fieles custodios de nuestro Mar Argentino durante 24 años.
Tuvieron una destacada actuación durante el conflicto armado con Gran Bretaña por las Islas Malvinas, al detectar la fuerza que componía el destructor Sheffield, y posteriormente participar en el guiado de los aviones Súper Etendard en el ataque llevado a cabo. Actuaron en la búsqueda y rescate de los náufragos del crucero General Belgrano.

3. FOTOGRAFÍAS DE LAS AERONAVES EXHIBIDAS:

Extraídas del sito del MUAN se encuentran grabadas en el DVD adjunto las fotografías e imágenes de sus salones y aeronaves arriba mencionadas

4. CLAUSURA DEL ELECTRA 6-P-106 POR ORDEN JUDICIAL:

El Lockheed Electra 6-P-106 denominado "Ushuaía" (ex L-188PF característica 5-T-2) desactivado por Resolución JEMGA N° 10/98 del 14/05/98 y preservado en el predio del Museo de la Aviación Naval, se encuentra afectado a una medida cautelar según así resulta de la faja pegada en sus puertas y demás accesos que textualmente dice:

    "...Clausurado por Orden Judicial N° 3227/2002 Firma y Sello: Capitán de Corberta Franco Darío PIRROTA a/c Museo de la Aviación Naval - Armada Argentina..."

Interesa recordar que la causa 3227/2002 tramita ante el Juzgado Nacional en Criminal y Correccional Federal N° 12, Secretaría N° 23 y que la misma se encuentra citada por la Cámara Nacional de Apelaciones en lo Criminal y Correccional Federal - Sala II en las resoluciones del 28/10/10 y 29/09/11 dictadas en el Expte. 30707 caratulado: "Poch, Julio A. sobre Procesamiento y Prisión Preventiva" vinculado con la causa 14217/03 "Escuela de Mecánica de la Armada s/ delito de acción pública" (v. resolución del 09/06/11) del mencionado Juzgado Federal y cuyos textos se encuentran grabados en el DVD adjunto según los datos del sito www.cij.gov.ar/buscador-de-fallos.html del Centro de Información Judicial (CIJ) -ubicado en Talcahuano 550 P.4° Of. 4055 de la Ciudad Autónoma de Buenos Aires (Tel. 011 4370-4600 interno: 4527 - cij@csjn.gov.ar)- creado por la Acordada 17/06 de la Corte Suprema de Justicia de la Nación.


CAPÍTULO XII - SHORT SC.7 SKYVAN 3M-400:

Los cinco aviones ligeros de transporte multipropósito Short SC.7 Skyvan modelo 3M-400 de la Prefectura Naval Argentina que entraron en servicio entre el 02/06/71 y el 16/07/71 operaron desde el Aeroparque Jorge NEWBERY de la ahora Ciudad Autónoma de Buenos Aires, siendo utilizados para transporte de personal y carga, misiones SAR (Search and Rescue, búsqueda y rescate) y patrullaje.

1. FABRICACIÓN DEL SKYVAN :

Mariano AGOSTINI (patrullerasargentinas@gmail.com) -citando como fuente la publicación Guardacostas del mes de diciembre de 1993 de la Prefectura Naval Argentina; Historia de la Aviación Naval Argentina Tomo III. Bs. As. 1992; la nota de Fernando MURILLO publicada en la edición del diario "La Prensa" del 06/05/93; Malvinas, La Guerra Aérea. Ediciones Open. Julio de 1988 y The Observer's Book of Aircraft by William Green ed. 1968- señala que diseñado y construido por la compañía Short Brothers de Belfast, Irlanda del Norte a principios de la década del '60, el Short SC.7 Skyvan es un avión ligero de transporte multipropósito con capacidad STOL (Short Take-Off and Landing, despegue y aterrizaje cortos), del cual se produjeron unas 153 unidades (incluyendo todas las versiones) hasta el año 1986 cuando dejó de fabricarse.

2. CARACTERÍSTICAS TÉCNICAS:

Al respecto AGOSTINI señala:

    "...Origen: Irlanda del Norte (UK) - Fábrica: Short Brothers - Tipo: Avión ligero de transporte multipropósito STOL. - Tripulación: 2 hombres - Capacidad transporte de personal: 19 plazas - Longitud: 12,21m - Envergadura: 19,79m - Altura: 4,6m - Superficie alar: 35,12m2 - Peso vacío: 3.331kg - Peso máximo al despegue: 5.670kg - Planta propulsora: 2 Garret AiResearch TPE-331-201 turbohélices, 715hp c/u. - Velocidad máxima: 324km/h - Velocidad crucero: 315km/h - Radio de acción: 1200km - Techo de servicio: 6858m - Armamento: ninguno - Radar: s/d..."

3. DETALLE DE LOS CINCO SHORT SC.7 SKYVAN 3M-400 DE LA PREFECTURA NAVAL ARGENTINA:

De las fuentes arriba citadas es posible reconstruir el destino de estos cincoaviones de la PNA

    PA-50: Numero de serie SH-1887 Entrada en servicio en la PNA 02/06/71. Destruido en las Islas Malvinas el 15/05/82. A fines de 1983 sus restos fueron desplazados al costado de la pista y sus trozos más grandes fueron enterrados en un cráter dejado por una bomba.

    PA-51: Numero de serie SH-1888 Entrada en servicio en la PNA 02/06/71. Preservado en Morón a medidos de los '80. Vendido el 16/06/95 a CAE Aviation (matrícula LX-JUL) El 17/01/03 pasa al servicio de GB Airlink (matrícula N80GB) Operativo al 31/03/09.

    PA-52: Numero de serie SH-1889 Entrada en servicio en la PNA 02/07/71. Preservado en Morón a medidos de los '80. Vendido en 16/06/95 a CAE Aviation (matrícula LX-DEF) En 06/1995 pasa al servicio de Huting Cargo (matrícula G-BVXW) El 15/11/95 pasa al servicio de Babcock Support Services. Dado de baja el 06/04/06 y desguazado para obtención de repuestos.

    PA-53: Numero de serie SH-1890 Entrada en servicio en la PNA 17/07/71. Preservado en Morón a medidos de los '80. Vendido en 16/06/95 a CAE Aviation (matrícula LX-GHI) En 04/1995 pasa al servicio de Huting Cargo (matrícula s/d) Operativo en 09/2008.

    PA-54: Numero de serie SH-1891 Entrada en servicio en la PNA 16/07/71. Dañado y puesto fuera de servicio en las Islas Malvinas el 06/05/82. Destruido en las Islas Malvinas el 13/06/82. Algunos restos de la cola y las alas podían verse cerca del extremo del hipódromo hacia fines de 1984. Restos menores y un motor llevados al UK como trofeo de guerra para ser exhibidos en el Museo del Arma Aérea de la Flota.

4. PARTICIPACIÓN DE PILOTOS DE SKYVAN Y PERSONAL DE LA DIVISIÓN AVIACIÓN DE LA PREFECTURA NAVAL EN LA GUERRA DE MALVINAS:

La Prefectura Naval Argentina desde su sitio oficial en internet http://www.prefecturanaval.gov.ar/web/es/html/inst_malvinas.php informa:

    "...Agrupación Aérea: Fueron asignados al Aeropuerto de Puerto Argentino los aviones Short Skyvan PNA "PA-50" y "PA-54" y el helicóptero Puma "PA-12". Con anterioridad el "PA-54" había efectuado apoyo aéreo a la navegación de los guardacostas "Islas Malvinas" y "Río Iguazú" hacia las islas. Estas aeronaves también realizaron en el continente vuelos de control de frontera en la isla de Tierra del Fuego, traslado de cargamento entre Río Grande, Río Gallegos y Ushuaia, búsqueda y rescate, etc. Actuaron en Malvinas desde el 30 de abril al 15 de mayo, del 21 de abril al 6 de mayo y del 16 de abril al 9 de mayo de 1982 respectivamente.

    La valiente intervención de nuestra aviación en el campo de batalla es confirmada por las misiones extremadamente riesgosas que consistían en vuelos rasantes hasta lograr el avistaje directo de los barcos ingleses. Cabe consignar que en varias oportunidades estas máquinas se vieron entre dos fuegos: el del enemigo y de la artillería de la costa. También efectuaron reconocimientos aéreos, traslado de personal, alimentos y municiones, salvamento, barridos de radar para detectar blancos navales enemigos y tareas de búsqueda y rescate de aeronaves argentinas. Esta participación fue considerada con admiración por los hombres que seencontraban en el conflicto.

    Como consecuencia de las operaciones, fue totalmente destruido el avión "PA-50", mientras que el avión "PA-54" y el helicóptero "PA-12", con diversas averías, fueron apresados por las fuerzas británicas de ocupación. Estas unidades fueron distinguidas con la condecoración "Operaciones en Combate" y "Prefectura en Malvinas"...."

    "...Agrupación Área Continental: Se incluyen en este rubro a todas las Dependencias de las Prefecturas de Zona Mar Argentino Norte y Sur y personal y medios de distintos organismos de la Institución afectados a las operaciones derivadas del conflicto bélico con Gran Bretaña...

    Fueron afectados los aviones Short Skyvan PNA "PA-51" y "PA-52" y los helicópteros Puma PNA "PA-11" y "PA-13" y asignados a las Bases Aéreas de Río Grande y Río Gallegos. Todas las unidades realizaron vuelos de traslado de personal, de equipos y material bélico y de control costero entre las bases de Ushuaia, Río Grande y Río Gallegos. Además se efectuó reconocimiento marítimo de zonas costeras; transporte de persona de Infantería de Marina y material clasificado; reglaje de mira de los cañones de baterías antiaéreas costeras pertenecientes a aquella Fuerza y apoyo a las escuadrillas de la Fuerza Aérea y Armada que realizaban acciones operativas en la zona de Malvinas y/o regresaban de efectuar misiones en dicha zona, patrullajes aéreos sobre tierra y mar; tareas de búsqueda y rescate de pilotos eyectados y caídos al mar, etc..."

También allí informa el nombre y el grado del Personal del Departamento Aviación de la PNA que actuó en 1982 en el Teatro de Operaciones Atlántico Sur (TOAS) mencionando -entre otros- al entonces Subprefecto Alejandro Domingo D´AGOSTINO:

Personal del Depto. Aviación de la Prefectura Naval Argentina que actuó en el Teatro de Operaciones Atlántico Sur (TOAS) Malvinas 1982

Apellido y Nombre

Grado

Destino

Aguilera, Manuel Ayundante de Segunda Depto. Aviación
Agusti, Raúl Hugo Prefecto Depto. Aviación
Alfonso, Hugo Ramón Ayudante de Tercera Depto. Aviación
Alvarez, Jorge Miguel Personal Civil Depto. Aviación
Aquino, Restituto Daniel Cabo Segundo Depto. Aviación
Ayala, Carlos Ayudante de Segunda Depto. Aviación
Bareiro, Eugenio Ramón Ayudante de Segunda Depto. Aviación
Benegas, Rolando Cabo Segundo Depto. Aviación
Berta, Luis Horacio Oficial Auxiliar Depto. Aviación
Blanch Flower, Guillermo Eduardo Oficial Principal Depto. Aviación
Blanco, Ricardo Aníbal Oficial Auxiliar Depto. Aviación
Borda, Juan Bautista Ayudante de Tercera Depto. Aviación
Carlotto, Jorge Abel Ayudante de Tercera Depto. Aviación
Cedrón, Ernesto José Ayudante de Tercera Depto. Aviación
Cimalando, Rodolfo Carlos Personal Civil Depto. Aviación
Colman, Pablo Roberto Personal Civil Depto. Aviación
Cupo, Gisberto Oficial Auxiliar Depto. Aviación
D´Agostino, Alejandro Domingo Subprefecto Depto. Aviación
Escalante, Ricardo Luis Oficial Principal Depto. Aviación
Etchetto, Jorge Omar Subprefecto Depto. Aviación
Fernández, Adolfo Rubén Ayudante de Tercera Depto. Aviación
Fernández, José Ayudante de Primera Depto. Aviación
Flores, Fermin Ayudante de Tercera Depto. Aviación
Gómez, Pedro Ernesto Prefecto Depto. Aviación
González, Alfredo Daniel Cabo Primero Depto. Aviación
Heredia, Miguel Angel Ramón Subprefecto Depto. Aviación
Jirecek, Eduardo Carlos Oficial Auxiliar Depto. Aviación
Lambert, Daniel Horacio Oficial Principal Depto. Aviación
Lanzi, Raúl Alberto Subprefecto Depto. Aviación
López, Manuel Alberto Cabo Primero Depto. Aviación
Maratea, Alberto Aquiles Subprefecto Depto. Aviación
Martínez, Angel Personal Civil Depto. Aviación
Martinho, Hector Raúl Ayudante de Segunda Depto. Aviación
Megaro, Oreste Cabo Primero Depto. Aviación
Mele, Pedro Oficial Auxiliar Depto. Aviación
Merengone, Rubén Sergio Personal Civil Depto. Aviación
Novo, Raúl Subprefecto Depto. Aviación
Piedrabuena, Justo Esteban Ayudante de Segunda Depto. Aviación
Procopio, Pablo Alberto Personal Civil Depto. Aviación
Raimon, Alberto Ayudante de Tercera Depto. Aviación
Rios Pesoa, Ramón Eugenio Ayudante de Segunda Depto. Aviación
Rivas, Roque Ricardo Oficial Principal Depto. Aviación
Suñé, Miguel Angel Oficial Auxiliar Depto. Aviación
Toledo, Erdulfo David Ayudante de Primera Depto. Aviación
Vallejos, Jose Alberto Cabo Segundo Depto. Aviación
Velázquez, Ricardo Ramón Ayudante de Tercera Depto. Aviación
Villalba, Sergio Ramón Ayudante de Tercera Depto. Aviación
Vittorello, Ernesto Adalberto Prefecto Depto. Aviación
Zapata, José Mario Ayudante de Tercera Depto. Aviación
Zárate, Paulino Ayudante de Segunda Depto. Aviación

5. INVESTIGACIONES PERIODÍSTICAS:

5.1. LAS HELADERAS CON ALAS:

El domingo 17/04/11 el diario Página 12 publicó en http://www.pagina12.com.ar/diario/elpais/subnotas/166433-53112-2011-04-17.html y en su edición de papel, la nota del periodista Diego MARTÍNEZ titulada "Los cinco Skyvan que Prefectura uso durante la última dictadura - Las heladeras con alas"

Su texto es el siguiente:

    "...El Skyvan es un avión irlandés fabricado desde 1962 por la compañía Short Brothers. Por sus formas se lo llamó caja de zapatos o heladera con alas. Atrás tiene una rampa que permite el acceso de un jeep y se distingue porque puede despegar o aterrizar en pistas cortas y terrenos poco aptos. La configuración de los aviones que llegaron a la Argentina permitía transportar a 18 pasajeros o hasta 1450 kilos de carga.

    Prefectura adquirió en 1971 cinco aviones, todos activos durante la dictadura. Las planillas que el Departamento de Aviación le entregó al fiscal federal Miguel Osorio son de cuatro: faltan las del PA-53. La base de los Skyvan funcionaba durante el terrorismo de Estado en el Aeroparque Jorge Newbery. El hangar de Prefectura tiene 20 metros de ancho, uno menos que las alas de los aviones. En el hangar sólo se guardaban repuestos y asientos, que se sacaban o ponían según la finalidad del viaje. El mantenimiento y las reparaciones se hacían en la base aeronaval de Ezeiza.

    Dos de los cinco aviones quedaron en Malvinas, donde sirvieron a la Fuerza de Tareas 80 en tareas de reconocimiento, búsquedas, sostén logístico, traslado de cargas, tropas y vehículos livianos. El PA-54 se accidentó al aterrizar en un hipódromo durante la huída ante un ataque inglés al aeródromo de Puerto Argentino. El PA-50 fue destruido por explosivos británicos en el aeródromo de la Isla Borbón.

    Los tres aviones que operaron en el continente estuvieron en el hangar 4 de la base aérea de Morón hasta 1995, cuando los adquirió la empresa CAE Aviation, de Luxemburgo, que brinda servicios a terceros, desde estudios marítimos y reconocimientos hasta filmaciones de carreras. En junio de aquel año la firma británica Hunting Cargo Airlines alquiló los ex PA-52 y PA-53. El primero pasó luego a manos de Babcock Support Services, fue en 2002 la estrella de un documental que la BBC filmó en Belfast para celebrar los cuarenta años del primer vuelo, y en 2006 fue desmantelado para servir como fuente de repuestos. El PA-53 seguía hasta hace dos años en poder de CAE Aviation.

    El PA-51 fue vendido en 2003 al correo privado GB Airlink, con base en Florida, y sirve para entregar en el Caribe y el sudeste de los Estados Unidos productos comprados en Miami. "Es para gente que viene de sho-pping", le explicó el dueño a la periodista Miriam Lewin, sobreviviente de la ESMA, que a fines de 2009 filmó el aparato y el libro de vuelos con los nombres de los prefectos que los pilotearon durante la dictadura. El avión que el 14 de diciembre de 1977 a la medianoche hizo un extenso vuelo de "navegación", sin pasajeros según el registro de Prefectura, pasa sus días en el aeropuerto de Fort Lauderdale, Florida..."

5.2. LOS PROTAGONISTAS:

También el 17/04/11 Página 12 publicó en papel y en http://www.pagina12.com.ar/diario/elpais/subnotas/166433-53111-2011-04-17.html otra nota de MARTÍNEZ titulada "Antecedentes de los Prefectos imputados y sus superiores - Los protagonistas "

Su texto es el que sigue:

    "...Los acusados por el fiscal Eduardo Taiano, Alejandro Domingo D'Agostino, Enrique José De Saint Georges y Mario Daniel Arru, tenían en 1977 el grado de oficiales principales. Detalles de sus legajos y conceptos. De quiénes dependían.

    El prefecto retirado en servicio Alejandro Domingo D'Agostino y los ex prefectos Enrique José De Saint Georges y Mario Daniel Arru son desde el lunes los tres primeros imputados por los vuelos de la muerte en los Skyvan de Prefectura, denunciados desde 1983. En Necochea vive impune el prefecto general retirado Hilario Fariña, ex jefe de la División Aviación (DAVI), que integraban catorce pilotos y una docena de mecánicos (ver aparte). También están libres los superiores inmediatos de los acusados: el prefecto principal Roberto Antonio Salinas, jefe de la sección Operaciones, "incondicional" según las calificaciones de Fariña, y Roberto Zaldúa, jefe de la sección Logística. Murió en 2003 el mecánico que participó del vuelo del 14 de diciembre de 1977, ayudante de primera David "El Gallego" Fernández, quien según sus superiores tenía un "elevado concepto de la corrección y la fidelidad".

    Los acusados por el fiscal Eduardo Taiano tenían en 1977 el grado de oficiales principales. D'Agostino, oriundo de Bahía Blanca, era jefe de la subsección "servicios generales" de la DAVI, jefe de los mecánicos y de mantenimiento en Aeroparque. Diecisiete días después del vuelo de la muerte, Zaldúa lo elogió por el "dominio de sus reacciones emotivas" y aseguró que "aun en situaciones críticas se mantiene sereno". "Coopera sin reservas en cualquier tarea que se le encomienda", celebró.

    D'Agostino se retiró en 1994 y fue reincorporado tres años después como jefe de la división Veteranos de Guerra de Prefectura, cargo que aún ocupa. Consultado por Página/12 el lunes, antes de conocer la denuncia, afirmó que no responde preguntas porque permanece en actividad y aconsejó formularlas a Prefectura. Anoche aclaró que ya se presentó ante el juzgado de Sergio Torres. "Soy inocente de todo y la única forma de hablar es a través del juzgado", advirtió.

    De Saint Georges y Arru se alejaron de Prefectura en 1978 para incorporarse a Aerolíneas Argentinas, igual que Carlos Giasone y Fernando Paganini, también ex pilotos de los Skyvan. Hasta fines de 1977 sus calificaciones eran óptimas. En el caso de De Saint Georges, Salinas destacó "su amor a la institución, que representa orgulloso". Fariña elogió "su lealtad" y lo calificó como "incondicional para el servicio". En el caso de Arru, lo consideraban "un excelente oficial" que "vuelca toda su responsabilidad y criterio personal, siempre exitoso".

    En mayo de 1978, luego de que trascendiera la intención de De Saint Georges de postularse en Aerolíneas, Zaldúa apuntó que notaba "ciertas reservas para brindarse por entero a la institución". Comenzó por esos días contra los cuatro pilotos "una política agresiva, a efectos de afianzar el principio de autoridad", tal como propuso el prefecto general Oscar René Elola, quien los cuestionó por "falta de vocación y apego institucional". "Total falta de lealtad e indiferencia hacia la institución", agregó el prefecto general Alberto Severo (sic) Mancuso. Página/12 intentó infructuosamente comunicarse con Arru. En el caso de De Saint George, sus familiares apuntaron los teléfonos del cronista pero el piloto no devolvió los llamados.

    Un detalle llamativo que señaló el fiscal Taiano en su escrito surge de los legajos de conceptos de los pilotos, donde se registra la cantidad de días, horas y décimas de horas de vuelo. Quien verificó los datos cada mes, durante años, en el caso de los tres imputados, fue el prefecto mayor Eduardo Gutiérrez. Por alguna extraña razón, en diciembre de 1977 no aparece su rúbrica sino la del prefecto mayor Armando Marcelo Nattero. Fue justamente ése el mes del vuelo por el que el juez federal Sergio Torres podría ordenar sus detenciones..."

5.3. HILARIO RAMÓN FARIÑA, JEFE DE LOS PILOTOS ACUSADOS POR LOS VUELOS DE LA MUERTE:

El 17/04/11 Página 12 publicó también en papel y en la edición digital http://www.pagina12.com.ar/diario/elpais/1-166433-2011-04-17.html otra nota de MARTÍNEZ titulada "Hilario Ramón Fariña, jefe de los pilotos acusados por los vuelos de la muerte "no hice nada que no me haya autorizado prefectura"

Su texto es el que sigue:

    "..En 1976 y 1977 fue jefe del Departamento de Aviación de Prefectura, del que dependían los tripulantes y mecánicos de los Skyvan. Asegura que nunca llevó a personas secuestradas y que no tiene "ni idea" de si esa era o no una práctica habitual.

    Hilario Ramón Fariña fue en 1976 y 1977 jefe del Departamento de Aviación de Prefectura, del que dependían los pilotos y mecánicos de los Skyvan, el avión que protagonizó el vuelo de la muerte por el cual el fiscal Eduardo Taiano pidió esta semana la detención e indagatoria de tres pilotos. Según su legajo, Fariña tenía "poco prestigio entre sus superiores". Ex subordinados consultados por Página/12 lo recuerdan como un hombre "temible". En enero de 1984 fue denunciado ante el gobierno de Raúl Alfonsín como "quien se encargaba de tirar desde los aviones Skyvan al mar a la gente secuestrada y torturada en la ESMA". A pesar de la denuncia y de confesión de Adolfo Scilingo, que estuvo a punto de caer al vacío mientras tiraba al mar a personas adormecidas desde un Skyvan, Fariña nunca rindió cuentas ante la Justicia. Pasó a retiro en 1986, fue en 2001 jefe de seguridad de la agencia Seguridad Zabala SRL, con domicilio en Villa Dominico, Avellaneda, y en 2007 Prefectura lo nombró "jefe honorario del Servicio de Aviación". Hoy tiene 82 años y vive en Necochea.

    -Lo llamo para hablar de los vuelos con secuestrados en los Skyvan cuando usted era jefe -propuso Página/12 el lunes, antes de que trascendiera la decisión de Taiano.

    (Largo silencio) -Pregunte en Prefectura, dependíamos de Operaciones. Vaya al edificio Guardacosta. Todo lo que hacíamos está registrado ahí. En operaciones y en Aeroparque, en la torre.

    -Vi los registros pero omitieron que volaban con secuestrados.

    -Yo no hice ningún vuelo anormal.

    -¿Cómo se explican vuelos de más de cuatro horas, nocturnos, que despegaban y aterrizaban en Aeroparque?

    -Seguramente eran de adiestramiento. Mientras yo estuve no hice nada que no me haya autorizado Prefectura y que no me hayan mandado por radio.

    -¿Trasladar a personas vendadas y drogadas era habitual o esporádico?

    -No tengo idea, lo nuestro está todo escrito.

    -Hay vuelos que no tienen ninguna finalidad registrada. ¿A qué se debe?

    -Todos tienen. Puede ser alguno de mantenimiento, no sé, no me van a prestar un avión para pasear.

    -¿Podrán ser vuelos en los que se tiraba gente al mar?

    -No tengo idea. Lo que hemos hecho es lo que correspondía, era todo normal. En la torre de control tiene que estar guardado el motivo de cada vuelo. En forma clandestina jamás hemos salido.

    -¿Cuál era su lugar físico de trabajo?

    -En el puerto nuevo.

    -¿Cada cuánto iba a Aeroparque?

    -Cuando nos ordenaban algún vuelo, íbamos y cumplíamos. Aeroparque era un lugar público.

    -Scilingo relató que...

    (Interrumpe) -A Scilingo no lo conocí y no lo conozco, llame a la Armada.

    -Scilingo estuvo a punto de caerse desde un Skyvan y ese avión dependía de usted. ¿Mintió Scilingo? ¿Admite que ese vuelo existió?

    -No puedo admitir nada, tiene que preguntar en Prefectura.

    -Prefectura no va a admitir nada, le pregunto a usted como persona y como piloto. ¿Se veían los detenidos desde la cabina? ¿En qué condiciones estaban?

    -¿Quiénes? No lo sé.

    -Es chiquito el Skyvan, no podían no ver si había personas vendadas.

    -No llevé personas vendadas ni secuestradas. Vaya a Prefectura, a lo mejor ahí le informan. Nunca se hizo nada que no se registrara y no haya sido autorizado por Prefectura. No tengo nada para contarle que sea anormal.

    -¿El vuelo que relató Scilingo sería un vuelo normal?

    -No lo sé, no puedo contestar nada.

    -Usted fue denunciado en 1984 por tirar secuestrados de la ESMA al mar. ¿Qué hicieron con esa denuncia en Prefectura?

    -No sé, no me pregunte, yo a usted no le voy a decir nada.

    -En las planillas consta la finalidad del vuelo. ¿Qué palabra usaban cuando trasladaban secuestrados?

    -No tengo idea. Vaya a Prefectura, pregunte.

    -Prefectura aportó casi tres mil planillas de vuelo. ¿Qué significa vuelo de "navegación"?

    -Práctica de navegación. Para estar preparado ante una zona de tormenta, por ejemplo. El hombre tiene que estar capacitado para volar en cualquier condición. Hoy hay simuladores, en aquella época no existían.

    -¿Los vuelos nocturnos eran habituales?

    -Bueno, hasta los '60 se volaba de sol a sol y después la torre se cerraba hasta el día siguiente. Después se hicieron también vuelos nocturnos, y para eso hay que practicar.

    -Un vuelo en el que no consta finalidad, que dura casi cinco horas, despega y aterriza en Aeroparque, ¿qué finalidad pudo haber tenido?

    -Siempre está la finalidad, en algún lado está escrito. Si no figura, no tengo la culpa. No éramos un ente desarticulado, siempre tuvimos dependencias, nos daban una orden y teníamos que comunicar a la torre.

    -En muchos vuelos figura la cantidad de tripulantes y hasta se identifica a marinos o prefectos por su apellido. ¿Por qué los vuelos con detenidos figuran sin tripulación?

    -Si no figuran es porque no se habrán transportado.

    -Hay constancias de sobrevivientes que viajaron.

    -No le puedo decir nada. Yo dependía de Operaciones, ellos digitaban, decían qué había que llevar, qué no.

    -¿Usted ordenaba no registrar a los detenidos?

    -Se registraba todo lo que se hacía.

    -¿Hablaban entre ustedes de los vuelos de la muerte o era un tema tabú?

    -Yo por lo menos lo he escuchado después.

    -¿Cuándo?

    -Cuando se empezó a ventilar.

    -¿Y le resultó extraño o familiar?

    -Bueno, siempre de todo lo que se dice habrá un cincuenta por ciento de verdad y otro cincuenta de fantasía. Siempre digo como Falú, que toca la guitarra y alguna palabra...

    -Los vuelos están probados, hay confesiones, hay personas identificadas que estuvieron en la ESMA.

    -Averigüe si pertenecí a la ESMA o estuve en algún lugar. Yo era jefe de la división aviación de Pre-fec-tu-ra -levanta la voz.

    -Sí, dependía de la Armada.

    -Pero a mí la Armada no me daba órdenes.

    -Se las daba a su jefe.

    -Usted tiene que ir a la fuente.

    -Por eso lo llamo.

    -Hubo un montón de jefes.

    -Pero usted fue jefe en 1976 y 1977.

    -¿Eso qué tiene que ver?

    -Son los años con más personas desaparecidas.

    -No tengo nada que ver.

    -¿Alguna hipótesis sobre el destino de los desaparecidos?

    -Ninguna hipótesis, de nada.

    -¿Ningún remordimiento?

    -Tampoco. Tengo la tranquilidad de haber hecho lo que correspondía. Lo que hice fue todo normal..."

El diario Necochea News (info@necocheanews.com.ar) publicó en http://necocheanews.com.ar/2011/04/26/carta-de-repudio-a-hilario-ramn-faria/ la carta de repudio a FARIÑA enviada el 26/04/11 por los integrantes de la Comisión de la Memoria Militante de Necochea al Intendente de esa ciudad Dr. Daniel MOLINA, entre otros, que parcialmente se transcribe:

    "...Los abajo firmantes, integrantes de la Comisión de la Memoria Militante de Necochea, desean expresar su total apoyo a la carta de Juan Carlos Sotuyo, previamente enviada a estos mismos destinatarios, quien expresa que "como hijo de Necochea que junto con mi familia hemos sido víctimas del terrorismo de Estado de la última dictadura militar me dirijo a Uds. con el fin de solicitar una acción mancomunada de repudio y de declaración de persona non grata" a Hilario Ramón Fariña, relacionado en una nota periodística publicada el pasado 17 de abril en el diario nacional Página 12 con la materialización de los denominados "vuelos de la muerte".

    Sotuyo solicita este pedido teniendo en cuenta, además que en el marco de esta práctica asesina y deleznable, "miles de compatriotas fueron arrojados al mar y donde posiblemente lo hayan sido mi hermano Luis Alberto Sotuyo y su esposa Dora Rita Mercero de Sotuyo, ambos necochenses. Solicito que tengan a bien y de forma inmediata para que tomen las medidas legales y morales de condenación al asesino Hilario Ramón Fariña, que como es de público conocimiento fue entre 1976 y 1977, jefe del Departamento de Aviación de Prefectura, del que dependían los pilotos y mecánicos de los Skyvan que protagonizaron los "vuelos de la muerte"..."

5.4. LOS AVIONES DE LA MUERTE:

En 1990 ARTEAR, empresa del Grupo Clarín, gana por licitación la señal abierta "LS 85 Canal 13" http://www.artear.com/institucional.php y en 1993 su área de noticias lanza TN (Todo Noticias) dedicada íntegramente a la información durante las 24 hs. (http://tn.com.ar)

En la edición del viernes 5 de marzo de 2010 Todo Noticias (TN) deja en su sitio los dos videos "Los aviones de la muerte (Parte I) TN.com.ar Todo Noticias.flv" y "Los aviones de la muerte (Parte II) TN.com.ar Todo Noticias.flv" que se encuentran grabados en el DVD adjunto.

Las notas de Miriam LEWIN en TN -sobreviviente de la ESMA y testigo en el Juicio a las Juntas- que explican esos videos las transcribo:

    "...Bajo las cabreadas del tercer piso del Casino de Oficiales de la Escuela de Mecánica de la Armada, los prisioneros postrados , con los ojos vendados, aguzan sus oídos para escuchar el motor de los aviones. A muchos, doloridos y desorientados por la tortura, no les dice nada. Otros, usan el sonido como indicio de la ubicación del centro clandestino de detención, cercano al Aeroparque Metropolitano. Unos pocos sueñan con que las naves los lleven lejos del encierro, a la libertad. Ninguno cree que será un avión el que los entregue efectivamente a su destino final, las aguas del Río de la Plata o del Oceano Atlántico: en otras palabras, la muerte.Los secuestrados saben que los miércoles, generalmente, son día de "traslado". Un guardia lee en voz alta los números de caso con que se los identifica, y eso señala a quienes serán transportados a otro lugar. Nadie sabe con certeza adónde, pero se sospecha que a centros de detención en el sur o granjas de recuperación, aisladas, en un lugar indefinido. La perspectiva se les ocurre mejor que el presente. Incluso algunos levantan la voz pidiendo por favor que se los convoque, gritando su número, suplicando. Capucha ,como se llama a la cuadra del tercer piso adonde se alojan, queda desierta después de cada operativo. Solamente el eco de las cadenas que se arrastran cuando a ciegas, uno detrás del otro son conducidos al sótano, llena el lugar. Los que se quedan no pueden ver, no pueden preguntar. O tal vez prefieran no saber. Un día de traslado, Martín Gras, uno de los prisioneros más antiguos, tuvo una revelación atroz de boca de otro detenido, "Tincho", Emilio Assalesa. "A el lo llevan a uno de los traslados, pero lo devuelven y ahí cuenta- declara Gras en el juicio al represor de la ESMA Héctor Febres- que lo llevaron al sótano, que le dijeron que lo iban a llevar a un centro de recuperación. Les ponían una inyección que decían que era una vacuna. Ve como los demás se van durmiendo, desvaneciendo. Los suben en un camión. Los llevan a la base aérea del aeroparque. Era el único que estaba despierto. Los cargan en Fokker. Cuando ya estaba arriba llamaron desde la ESMA diciendo que lo llevaran de vuelta porque no había terminado su interrogatorio. Quienes lo llevaron de regreso le dijeron: No sabés de la que te salvaste, esto es la muerte". Poco tiempo después, Tincho fue efectivamente trasladado.¿Adónde los llevaban? ¿Cuál era el destino del vuelo? Carlos Muñoz, sobreviviente, tenía sospechas. Ante la CONADEP declaró que en la sección de documentación del campo de concentración descubrió un libro donde estaba desarrollado todo el proceso que seguía un cadáver cuando se descomponía debajo del mar.También Gras da cuenta de un interés de los marinos por la relación entre los cuerpos y el mar: "Los represores hicieron estudios de las corrientes marítimas, que son rutas en el mar. Estudiaron que la gente arrojada al mar desde determinada altura, con el peso de las cadenas, era llevada por esas corrientes". En 1976, la Agencia de Noticias Clandestina (ANCLA), creada por el periodista y escritor Rodolfo Walsh, luego también desaparecido, informaba que el 6 de setiembre de ese año el Río de la Plata había arrojado sobre las cosas uruguayas los cadáveres de tres hombres jóvenes, maniatados y mutilados. No era la primera vez. Pocos días después del golpe de estado, había aparecido el primer cuerpo en las playas uruguayas. Estaba desfigurado y su identificación resultaba problemática. El gobierno uruguayo informó que por sus rasgos podía ser japonés o coreano. Fueron descubiertos otros dos cadáveres, y la prensa especuló con una orgía protagonizada por asiáticos en altamar que había terminado de manera trágica.Pero la realidad era otra. Los militares argentinos se habían equivocado sobre el derrotero de los cuerpos. Ni se hundían ni eran arrastrados lejos por las corrientes: aparecían en las costas.No solo las fuentes de noticias alternativas informaban sobre el tema. También los cables reservados de la embajada de los Estados Unidos, hacían saber al Departamento de Estado en Washington ya en los primeros días de 1978 que en las costas argentinas, en el partido de General Lavalle, habían aparecido cadáveres. Los informantes de la embajada señalaban que probablemente fueran los de un grupo de familiares de desaparecidos secuestrados en diciembre de 1977 en la Iglesia de la Santa Cruz, que incluía a dos monjas de nacionalidad francesa.En 1979, sin embargo, hubo un vuelo que salió del área militar del aeroparque cargado con dos jóvenes prisioneras de la ESMA cuyo destino no era la muerte en aguas del Atlántico, sino un extraño recorrido turístico. Lo piloteaba el entonces jefe del grupo de represores, el aviador naval Luis Dimperio, alias Abdala, antes jefe del Servicio de Inteligencia Naval. "Su intención era, según decía, mostrarnos lo bella que era la Argentina"- dice una de las dos mujeres, la médica Adriana Marcus, que durante sus meses de cautiverio fue forzada a trabajar dentro del centro clandestino de detención- "Lo piloteó él mismo hasta Ushuaia. Iba mostrándonos el paisaje, la pampa, las costas patagónicas. Trataba de convencernos de que no nos fueramos del país si nos ponían en libertad, que teníamos un país maravilloso que nos necesitaba. "Marcus dice que en ningún momento sintió temor, ni creyó estar en peligro y que no notó nada especial a bordo del avión, cuyo modelo no recuerda..." (http://tn.com.ar/politica/00030851/los-aviones-de-la-muerte-parte-i)

    "...La confesión Un hombre delgado y moreno, de bigotes, se presentó en 1995 ante el periodista Horacio Verbitsky. Era un marino, y quería hablar. Por primera vez, un represor afirmaba haber participado en la ESMA de los vuelos de la muerte. Adolfo Scilingo aceptó que Verbitsky grabara su confesión a lo largo de varias reuniones y que la publicara en forma de libro. Los detalles que dio permitieron conocer la génesis del sistema ideado por los represores para deshacerse de un enemigo que incluía mujeres, hombres, niños, ancianos y hasta religiosas.El sistema no había sido improvisado por grupos inorgánicos, inmanejables, sino ideado por los altos mandos. Según Scilingo, fue el mismísimo Comandante de Operaciones Navales, vicealmirante Luis María Mendía quien en el cine de la base de Puerto Belgrano explicó que "los subversivos que fueran condenados a muerte iban a volar y que así como hay personas que tiene problemas, algunos no iban a llegar a destino". La audiencia estaba compuesta por las planas mayores de todas las unidades del área.En la entrevista publicada por Verbitsky, Scilingo describió su participación de dos vuelos, donde, con sus propias manos, arrojó prisioneros al vacío, sobre el mar.Pero el marino quiso dar más detalles. Tiempo después, en un libro autobiográfico de circulación limitada, "Por siempre Nunca más" Scilingo recordó que Mendía explicó en el cine aquel día que la situación política no permitía presentar ante la imagen internacional fusilamientos y que la experiencia vivida por el gobierno militar de Chile y su aislamiento hacía de este el mejor método de ejecución". Los espectadores comentaron entonces que el sistema hacía acordar al utilizado por el dictador vitalicio paraguayo Alfredo Stroessner, que arrojaba a sus enemigos de aviones a la selva.Poco después Adolfo Scilingo, consustanciado con la prédica de sus superiores, fue destinado a la ESMA, viviría esos vuelos y se convertiría en verdugo. Los listados, dice, eran definidos los martes por los integrantes de la sección Inteligencia, que funcionaba en la planta baja del Casino de Oficiales, en un área bautizada como el Dorado. La decisión final quedaba en manos del contralmirante Chamorro y de Jorge "Tigre" Acosta, el jefe del grupo de tareas que operaba allí. Los días de traslado eran los miércoles, confirma el marino, pero en caso de necesidad se sumaba un vuelo los sábados. Después de ser anestesiados con pentotal, los detenidos eran arrojados desde aviones de la Aviación Naval a las aguas del Atlántico. El Tigre Acosta había acuñado más de un eufemismo para las ejecuciones: además de "traslado", "irse para arriba".La primera vez fue un miércoles de junio. La orden le llegó por boca del Capitán de Fragata Adolfo Arduino. "Fue designado para un vuelo. Preséntese a las 17.00 hs en Dorado".Scilingo obedecío. Se presentó vestido con sweater, jeans y zapatillas. Lo recibió el capitán Vildoza, que comandaba el operativo, compuesto por varios Falcon, además de un camión verde con lona donde viajarían los secuestrados. Dos horas después, se dieron cita en el sótano del Casino. En el pasillo central, conocido como "Avenida de la Felicidad". Había 25 detenidos , hombres y mujeres. El Tigre Acosta los arengó y les comunicó que iba a ser trasladados a un penal de sur. Arduino, de uniforme, los inspecccionó. Un médico de civil les aplicó el pentotal. De a poco, se fueron adormeciendo. Se abrió una de las puertas laterales , al final de una escalera que daba al playón de estacionamiento, y se los ayudó a subir al camión. Iban también Vildoza, y un tal "teniente Vaca", Gonzalo Torres de Tolosa, un civil que trabajaba en el grupo de tareas. Vildoza se adelantó a la caravana, que entró por la parte trasera de la estación aérea. Comunicó que el avión previsto, un Electra de transportes Aeronavales, estaba averiado. Y que iba a ser necesario desdoblar el vuelo usando dos aviones SKY VAN de la Prefectura Naval.Vildoza designó a los jefes de ambos vuelos. Uno iba a ser Scilingo. El otro, Carlos Alberto Daviou, también oficial naval. En el SKYVAN de Scilingo viajaron trece secuestrados. Cuando se alcanzó el nivel de vuelo indicado, el médico les aplicó la segunda dosis de tranquilizante y se retiró a la cabina. Vaca ayudó a desvestir a los condenados usando guantes de cirugía, para prevenir infecciones. Se abrió la puerta, que había que mantener sujeta para que no se abriera totalmente. Scilingo resbaló y estuvo a punto de caer. Vaca le fue pasando los cuerpos desnudos de a uno, y él fue el encargado de empujarlos al vacío.Un mes después, Scilingo hizo su segundo vuelo, esta vez en un Electra. La nave era más amplia,a pesar de que había solamente dieciséis detenidos a eliminar. Aprovechando el espacio, viajaron varios invitados. Eran oficiales: el objetivo era comprometerlos, demostrar que la Armada asumía en bloque las responsabilidades.Para evitar accidentes, Scilingo fue amarrado con una soga al lado de la puerta trasera derecha, la de emergencia, que fue retirada. Por allí arrojó a los ejecutados. Entre ellos, una mujer de unos setenta y cinco años y un chico de unos diecisiete.Pasaron treinta años. Scilingo viajó en octubre de 1997 a España para participar en un programa de televisión. El juez Baltasar Garzón, que amparado en la doctrina de la jurisdicción universal persiguió a los represores argentinos, decidió citarlo a declarar. El marino en una primera instancia quiso colaborar con la investigación bajo la figura de testigo protegido , pero en base a sus confesiones, fue detenido . Alguien lo asesoró mal- recuerda Carlos Slepoy, abogado de la Acusación Popular, equivalente a la querella en los tribunales argentinos- y seguramente creyó que iba a poder quedarse a vivir en Europa sostenido de algún modo económicamente por la justicia. Intentó desdecirse de lo declarado en la entrevista con Verbitsky, en su propio libro y en decenas de reportajes. La Audiencia Nacional no creyó en su nueva versión y lo condenó a 640 años de prisión por los crímenes cometidos en la Argentina.El resto de los represores participantes en los vuelos de la muerte corrió distinta suerte. Jorge Vildoza no pudo despegar su destino del de los Electra. Durante la guerra de Malvinas, con el grado de capitán de navío, comandó una escuadra de estos aviones. Vildoza está acusado de una variedad de delitos, entre los que se encuentra la apropiación del bebé de una secuestrada, Cecilia Viñas. Carlos Alberto Daviou, hijo de un oficial de la Revolución Libertadora que repelió el ataque aéreo y terrestre de las fuerzas peronistas al mando de un buque en Puerto Belgrano en setiembre de 1955, está detenido a disposición del juez federal Sergio Torres en la causa ESMA. El hombre que estuvo a cargo de por lo menos un vuelo de la muerte en junio de 1978, fue segundo jefe de la inteligencia naval durante el gobierno democrático de Carlos Menem.Adolfo Arduino alcanzó el grado de almirante. El ex jefe de personal de la ESMA, que le diera la orden a Scilingo de incorporarse al primer vuelo e inspeccionó a quienes iban a morir en el sotano de la ESMA, estuvo involucrado en un escándalo de corrupción en los 90. Se descubrió que había girado a través de una cuenta clave en los casos IBM Banco Nación y causa armas, dinero que tenía en depósitos en Suiza a Buenos Aires. Arduino llegó a tener dos millones de dólares y acciones de una multinacional norteamericana. Gonzalo Torres de Tolosa se convirtió en 1997 en el único civil requerido por el juez español Baltasar Garzón en una causa por violaciones a los derechos humanos en la Argentina. El abogado que le había entregado los cuerpos desnudos de los desaparecidos a Scilingo para que los arrojara al vacío representó legalmente a otros afamados represores como Antonio del Cerro conocido como Colores. Y mantenía relaciones aceitadas con el poder judicial; la jueza federal María Servini de Cubría se excusó de participar en la causa ESMA, donde se lo incriminaba, porque Torres de Tolosa había sido empleado de su juzgado.El compañero de vuelo de Scilingo armó desde su departamento del barrio porteño de Belgrano una página web donde se dedica a difamar a quienes considera sus enemigos con escritos judiciales acusándolos de graves delitos y perversiones . Torres de Tolosa recoge dichos de publicaciones marginales y periodistas vinculados con servicios de inteligencia y los convierte en presentaciones. Así, se puede encontrar un escrito donde recusa a Garzón afirmando que es narcotraficante y tiene una pareja homosexual , despechada, que comercializa videos del juez participando en orgías. Los hombres que pudieron ser identificados como participantes de los vuelos de la muerte tuvieron distintos destinos, pero ¿qué fue de las máquinas? ¿Cuales son y adónde fueron a parar las naves que sirvieron a propósitos macabros, a perpetrar ejecuciones masivas clandestinas?Paso a paso. La lectura de testimonios y declaraciones podría suscitar algunas dudas. Tincho, el hombre que volvió de un destino de muerte segura cuando iban a subirlo a un avión le dijo en la ESMA al sobreviviente Martín Gras que la nave era un Fokker. En principio, es improbable que el secuestrado, con una dosis de tranquilizante ya aplicada, haya podido identificar a conciencia el modelo de avión al que se dirigía el convoy de los condenados. Luego, en la época el Fokker era el modelo de avión militar más conocido por los legos. Y por último, los Fokker más antiguos, cortos y rectilíneos, se parecían ligeramente a los SKY VAN de la Prefectura Naval que Scilingo describe como efectivamente participantes en los vuelos de condenados.Ya en España , donde resultó detenido y juzgado , Scilingo intentó desdecirse de lo que había declarado en la Argentina y en sus primeros días en Madrid. No sabe como trasladaban a los detenidos, dice. El DC 3 es el único avión que podría haber cumplido los requisitos para arrojar a los detenidos en mitad de un vuelo, refuerza. Los SKYVAN no podían abrir las puertas en vuelo, y desde allí los subían a un DC 3 que si podía abrir las puertas, continúa. Lo dicho sobre los aviones SKYVAN es una invención suya... reza la declaración judicial. No menciona los Lockheed L 188 Electra, pero se entiende que los excluye al decir que el DC3 era el único avión apto para ese tipo de operativos.En numerosas oportunidades , mas de ochenta, según sus propios dichos, ante medios periodísticos y funcionarios judiciales Scilingo repitió información coincidente sobre los vuelos en los que participó y dio detalles sobre los aviones . Esto hace ocioso examinar la credibilidad de la versión que dio una vez detenido y ante la posibilidad de una condena en España. Nadie le creyó, aunque pidió que remitieran las planillas de los vuelos en los que supuestamente había participado, para demostrar que no había registro de lo que había dicho en la primera versión, rememora Slepoy.Tomando entonces la versión más consistente, los vuelos de la muerte de la Armada fueron hechos con dos modelos de aviones, el Electra Lockheed L 188 y el SKYVAN .El SKYVAN fue conocido como la heladera con alas por su apariencia, de líneas rectas y su cabinaespaciosa. Desarrollado por la compañía Short Brothers, en Irlanda del Norte, voló por primera vez comercialmente en Canadá en 1974. En una de sus versiones tenía capacidad para 30 pasajeros, con una tripulación de dos miembros y carga en sus bodegas delantera y trasera. En otra, albergaba 19 pasajeros y 300 kg de carga. Lo eligieron aerolíneas regionales o empresas de transporte de mercaderías. Podía desarrollar una velocidad de 365 km por hora a 3050 metros de altura, con una autonomía de 814 km.LAPA, Líneas Aéreas Privadas Argentinas, la compañía cuyos directivos están siendo juzgados por su responsabilidad en el accidente de agosto de 1994 en el aeroparque metropolitano donde perdieron la vida 65 personas , optó en sus albores por una versión del Skyvan para sus vuelos de cabotaje.La Prefectura Naval incorporó en 1971 cinco SKYVAN . Dos resultaron destruidos en la guerra de Malvinas, en mayo y junio de 1982. El primero presentó fallas mecánicas. El segundo fue destruido por fuego enemigo en Pebble Island, pero ninguno de sus tripulantes resultó muerto.Los tres aviones restantes permanecieron almacenados en hangares en la base aérea de Morón, y luego vendidos, probablemente a compradores privados.La visión de la cabina principal, amplia y recta, permite reconstruir mentalmente el escenario relatado por Scilingo. La puerta trasera, que se rebate hacia arriba para deslizar la carga, es la misma que el marino describe cuando explica cómo se deslizaban los cuerpos hacia el vacío.El L.188 Electra fue fabricado por primera vez en los Estados Unidos en 1957 por la empresa Lockheed y estuvo marcado desde sus inicios por un destino trágico. Se construyeron 144, aunque los planes originales preveían 177. Pero una inusual cantidad de accidentes hizo que la producción se frenara y que el uso del avión mutara de avión de pasajeros a avión de carga o patrulla: de los 144 Electra que dejaron la fábrica, 57 resultaron totalmente destruidos en siniestros. En siete accidentes, murieron cuatrocientas personas, contando solo los episodios ocurridos hasta 1976. Los ingenieros de la Lockheed creyeron encontrar el problema en 1960, después de los dos primeros accidentes. El problema parecía ser que las alas tendían a separarse del fuselaje producto de las vibraciones del motor. Pero después de los ajustes propuestos entonces por los profesionales, los accidentes continuaron. El más reciente tuvo lugar en 2003. Como lo describe Scilingo, el Electra tiene una capacidad de alrededor de 100 pasajeros. Puede volar a 9.500 metros y desarrolla una velocidad de 652 km por hora. La Armada compró tres de estos aviones en los 70, y agregó cinco más después de 1982. Estos últimos fueron modificados con tecnología israelí y denominados Electron. Jorge Vildoza , el encargado de los vuelos de la muerte según el relato del marino, no abandonó los Electra. Estuvo al mando del grupo de Tareas 80.4 durante la guerra de Malvinas . La escuadrilla estuvo encargada de tráfico de personal y material bélico, para el que los amplios interiores de estos aviones eran adecuados. Dos de las aeronaves fueron afectadas a la búsqueda de los sobrevivientes del hundimiento del Crucero General Belgrano en mayo de 1982.Mientras el comandante de esta formación continúa prófugo de la justicia acusado de apropiación de un menor, los tres Electra L 188 que comandó tuvieron un extraño destino. Dos de ellos están en el predio del Museo de la Aviación Naval en Bahía Blanca. Uno, según se informa en la página web de la institución, será habilitado como microcine - una sala con capacidad para 100 espectadores -y se convertirá seguramente en el principal atractivo del lugar.El recorrido de uno de los Electra localizados es bizarro. A principios de los 90 estaba estacionado sin motores y con su interior totalmente desmantelado a un costado de la Base aeronaval Ezeiza. Pero desde 1997 se lo encuentra en un predio del Camino de Cintura al 8300, montado sobre una estructura metálica.Lo compró a la Armada un particular, Jorge Ramírez, que planeaba convertirlo en una confitería con asientos enfrentados, rodeado de un parque de recreación que incluía hasta un lago artificial. Lo trasladó unos pocos kilómetros hasta su nuevo emplazamiento con ayuda de la policía bonaerense y de los bomberos zonales. Ramírez pensaba encontrar algún sponsor publicitario que asegurara la rentabilidad del negocio y para eso estaba dispuesto a pintar el avión de un color llamativo e instalar un cartel de treinta y seis metros de largo sobre la ruta con el nombre de la empresa interesada en invertir. No tuvo éxito, y por el momento el avión descansa, oxidado, solitario y algo lúgubre, su silueta recortada entre casas bajas y a medio terminar. Otro Electra está en el Museo Naval Espora, despintado, sin leyendo alguna que identifique su pasado. Y el tercero esperaba ser rematado en la base Almirnte Zar, la misma desde la que en el año 2006 se hacìan inteligencia a civiles, según invetiga la justicia. Los Skyvan tuvieron destinos no menos llamativos. Uno de ellos despues de haber combatido en Malvinas, terminó siriviendo al Ministerio de Defensa del Reino Unido. Cuando se cumplieron los 40 años del vuelo de bautismo de lo que fue un orgullo de la industria aeronàutica irlandesa, la BBC lo homdenajeó con un documental. Y el Skyvan usado por la Prefectura argentina fue la estrella. Después, fue desactivado. El segundo presta servicios en Luxemburgo, para la empresa CAE Aviation. Es usado para sobrevuelos con fines cientìficos, cinematrograficos y deportivos.El último fue descubierto por Telenoche en Fort Lauderdale, transportando compras -desde ropa hasta maquinarias- de Miami a las Bahamas. En las oficinas de la empress encontrarìamos lo que los fiscales de los vuelos de la muerte no dudan en calificar de "los documentos más importantes detectados desde que se comenzó a investigar el tema". Las planillas de vuelo reunen datos fundamentales para establecer quiénes fueron los responsables de los aviones asesinos..." (http://tn.com.ar/politica/00030852/los-aviones-de-la-muerte-parte-ii)


CAPÍTULO XIII - LOCKHEED L-188PF ELECTRA:

De la información del Museo de la Aviación Naval en su sitio oficial http://www.museoaeronaval.ara.mil.ar y de la "Serie Aeronaval N° 21 Lockeed L-188 Electra" -ed. abril 2006, fotocromos CeMYK taller@cemyk.com- agregada a fs. 19431/19470 y escrita por Jorge Eduardo NÚÑEZ PADIN -basada en sus notas publicadas en "Algunas aeronaves de la Escuadrilla Aeronaval de Exploración" revista Mach 1 N° 44, junio 1995; "Maritime Sentinels" Aviation News, vol 18 N° 7, agosto 1989; "La Escuadrilla Aeronaval de Exploración, Vigilancia electrónica en el mar argentino" Defensa Electrónica n° 9, 1989- que coincide con las notas de los números 43; 44; 55; 62 y 63 de la revista Mach 1 del Círculo Informativo Profesional de la Aviación Naval fundado en la Base Aeronaval Punta Indio enviadas a fs. ... por el Comando de la Fuerza Aeronaval N° 1 a través de la Nota 790/11 Letra SGNA-A1Edel 15/12/11 firmada por el otrora Jefe del Estado Mayor General de la Armada -Almirante Jorge GODOY surge que los tres aviones Lockheed Electra L-188PFcaracterísticas 5-T-1 5-T-2 y 5-T-3 (versión carguero) pertenecieron desde el año 1974 hasta los primeros meses del año 1992 a la 1ª. Escuadrilla Aeronaval de Sostén Logístico Móvil (EA51) de la Escuadra Aeronaval (EA5) del Comando de la Fuerza Aeronaval 3 (FA3) con asiento en la Base Aeronaval Ezeiza (BAEZ) pasando los mismos a "Condición de Alistamiento V" -reserva- el 11 de Febrero de 1992 al ser transferidos a la Escuadrilla Aeronaval de Exploración con asiento en la Base Aeronaval Comandante Espora (BACE), siendo definitivamente radiados el 14 de Mayo de 1998 por disposición del Estado Mayor General de la Armada (EMGA).

Importa sobremanera puntualizar:

1. DATOS DE FÁBRICA:

    "...El Lockheed Model 188 fue desarrollado a partir de un requerimiento de American Airlines, la cual solicitó un avión para rutas de cabotaje cortas y medianas. En Junio de 1955 American asignó un pedido por 35 aeronaves. Otras empresas de EE.UU. tenían necesidades similares, por lo que en poco tiempo Lockheed consiguió pedidos por un total de 144 unidades. El primer vuelo lo efectuó el prototipo (N 1881) el 6 de Diciembre de 1957 y el primer servicio comercial lo realizó un avión de la Eastern Airlines el 12 de enero de 1959 en la ruta Miami-New York-Montreal. El futuro del Electra parecía ser brillante, pero la llegada de los aviones jet y dos accidentes fatales en los primeros meses del servicio (el 29 de Febrero de 1959 un Electra de la Braniff y el 17 de Marzo de 1960 con un L-188C de la Northwest Airlines) opacaron su carrera. Se realizó un importante esfuerzo de reingeniería (LEAP-Lockheed Electra Action Program) que dio por resultado la necesidad de reforzar las nacellas de los motores así como de las alas, pero recién para 1961 una vez concluidas todas las reformas, se levantaron todas las restricciones al vuelo que tenían los Electra..." (pág. 16 "Serie Aeronaval N° 21 Lockeed L-188 Electra")

1.1. VERSIÓN INICIAL:

    "...la versión inicial tenía una tripulación de tres personas y una capacidad de hasta ciento cuatro pasajeros en clase única. El L188C desarrollado a pedido de KLM en 1959, se caracterizó por su mayor capacidad de combustible (con un alcance de 3460 millas náuticas) y peso de despegue incrementado en 3000 libras. Por los problemas mencionados se construyeron 170 Electras, 55 de ellos del modelo L-188C..." (pág. 16 "Serie Aeronaval N° 21 Lockeed L-188 Electra")

1.2. VERSIÓN CARGUERO:

    "...A partir de 1967 la Lockheed Aircraft Services Company desarrolló un kit de conversión para modificar a carguero al Electra. Una de las alternativas desarrolladas incluía un portalón de carga trasero de 2,07 m de alto por 3,60 m de ancho, el cual se desplazaba hacia arriba y adentro del fuselaje. El piso era reforzado para soportar una carga máxima de hasta 1000lbs. La versión que mixta pasajeros/carga se denominó L-188PF y el costo de la conversión rondaba los U$ 500000,00 y los primeros ejemplares fueron entregados durante 1968. Otras empresas como la American Jet Industries desarrollaron diseños propios, la mayoría de los cuales permitían una carga de 12 toneladas, Alrededor de cuarenta Electras fueron modificados a distintas configuraciones de carga. Aunque el Electra significó un fracaso comercial para la Lockheed, fue el punto de partida para desarrollar al Lockheed P-3 Orion..." (pág. 18 "Serie Aeronaval N° 21 Lockeed L-188 Electra")

1.3. FICHA TÉCNICA:

    "...Modelo: Lockheed Electra L-188PF y L-188A Fabricante: Lockheed Aircraft Corporation Origen: EE.UU Propósito: Cargas, personal y vigilancia marítima Tripulación: 5 Propulsión: 4 turbohélices Allison 501-D-13 de 4.050 HP. Hélice cuatripala Medidas: env. 32,2 m., largo 34,2 m., alto 10,8 m. Peso: vació 29.182 Kg., máximo 52.727 Kg. Velocidad: 722 Km. / Hs. Alcance: 5.570 Km. Armamento: no tiene Cantidad: 3 L-188PF y 4 L-188A Período de Utilización: 1973 a 1998Observaciones: Los L-188PF fueron adquiridos usados en EE.UU. reacondicionados y modificados para llevar carga reemplazando a los DC-4. Realizaron operaciones de transporte y abastecimiento durante la guerra de las Malvinas, operando en condiciones sumamente desfavorables. Los L-188A fueron destinados a la Escuadrilla Aeronaval de Exploración, siendo reformados para tareas de vigilancia marítima, reemplazando a los SP-2H Neptune..." (información del sitio del Museo de la Aviación Naval en http://www.museoaeronaval.ara.mil.ar)

    "...Lockheed L-188A Electra: Avión cuatrimotor de transporte (carga/pasajeros),exploración y guerra electrónica Dimensiones (en mts): Envergadura x Longitud x Altura: 30,18 x 31,81 x 10,01. Pesos (en Kgs): Vacío, operativo 27052; Máximo de despegue: 52727. Planta de Poder: cuatro turbohélices Allison 501D13 de 3750 SHP, que accionan hélices cuatripalas de velocidad constante Hamilton Standard / Aeroproducts A6441 FN-606. capacidad de combustible 5360 US GaIs. Performances: Velocidad de crucero máxima, 652 Km/Hr; Velocidad de crucero, 592 Km/Hr; Alcance con carga máxima, 3450 Km; Alcance con máximo combustible, 4023 Km. Techo: 9144 m. Longitud de pista a nivel del mar para 52727 Kg despegue: 1493 m. Capacidad de carga: Volumen de cabina de carga: 105 metros cúbicos, Carga Máxima: 14920 Kg Armamento: Ninguno..." (pág. 25 "Serie Aeronaval N° 21 Lockeed L-188 Electra")

    "...Lockheed Electra Datos Técnicos: Propósito: Transporte de carga y personal. Vigilancia Marítima. Tripulación: Cinco Propulsión: 4 turbohélices Allison 501 -D-1 3 de 4.050 HP. Hélices cuatripala. Medidas: Enverg.: 32,2 m. Largo: 34,2 m. Alto: 10,8 m. Peso: Vacío: 29.182kg. Máx.:52.727kg. Velocidad: 722 km/h. Alcance: 5.570 km. Armamento: No tiene. Utilización: De 1973 en adelante..." (Mach 1 N° 55 pág. 22)

2. PRIMERA ESCUADRILLA AERONAVAL DE SOSTÉN LOGÍSTICO MÓVIL:

2.1. ORIGEN DE LA ESCUADRILLA (1947)4:

    "…A partir de 1947 la Aviación Naval incorpora sus primeros cuatrimotores de transporte, los Douglas C-54, con los cuales operando inicialmente desde Morón (Buenos Aires) incrementa sustancialmente su capacidad de transporte. Inclusive para el 13 de Diciembre con uno de ellos se efectúa el primer sobrevuelo del Círculo Polar Antártico. Por varias décadas los Douglas C-54 inicialmente de la 1° Escuadrilla de Transporte y a partir de 1965 con la 1° Escuadrilla Aeronaval de Sostén Logístico Móvil cubrieron cabalmente todos los requerimientos de transporte pesado de la Armada..." (pág. 16 "Serie Aeronaval N° 21 Lockeed L-188 Electra")

2.2. REORGANIZACIÓN ADMINISTRATIVA (1964):

    "...En el año 1964 se produce una reorganización administrativa por la cual el COMANDO DE TRANSPORTES AERONAVES pasa a constituir Ia ESCUADRA AERONAVAL 5, creándose la FUERZA AERONAVAL N° 3 con asiento en la BASE AERONAVAL EZEIZA, Fuerza de la cual dependían la Escuadra mencionada y todas las Bases Aeronavales al sur de Espora. Al constituirse la ESCUADRA AERONAVAL N° 5, las Escuadrillas de Transportes pasaron a denominarse Escuadrilla de Sostén Logístico Móvil, de acuerdo a la doctrina de la ARMADA…" (Revista Mach 1 N° 44 (Abril - Mayo - Junio 1995) "Una mirada a la Fuerza Aeronaval N° 3" págs. 11/18)

2.3. ÚLTIMOS DOUGLAS C-54 DE LA ESCUADRILLA (1974):

    "...A comienzos de la década del setenta, solamente restaban en línea de vuelo dos Douglas C-54 el 0297/5-T-1 y el 0540/5-T-3, los cuales requerían un urgente reemplazo. La situación se agravó aún más cuando el 0540/5-T-3 quedó fuera de servicio tras un accidente en Marzo de 1973..." (pág. 16 "Serie Aeronaval N° 21 Lockeed L-188 Electra")

    "...En 1974 se incorporaron tres aviones L-188 "ELECTRA" a la ESCUADRILLA AERONAVAL DE SOSTÉN LOGÍSTICO MÓVIL, pasando el último DC-4, matrícula 5-T-40 a la 2a. ESCUADRILLA AERONAVAL DE SOSTÉN LOGÍSTICO MÓVIL. En 1979, se incorporaron tres aviones FOKKER F-28 en reemplazo de los viejos DC-3/C-47 a la 2a. ESCUADRILLA AERONAVAL DE SOSTÉN LOGÍSTICO MÓVIL, siendo estos últimos desafectados del servicio, excepto uno que fue transferido a la Armada del Paraguay…" (Revista Mach 1 N° 44 (Abril - Mayo - Junio 1995) "Una mirada a la Fuerza Aeronaval N° 3" págs. 11/18)

2.4. ADQUISICIÓN DE TRES ELECTRA - CONVERSIÓN AL MODELO CARGA-PASAJEROS - PRIMER VUELO OPERATIVO (1974):

    "...Desde varios meses atrás y luego de analizar distintas alternativas, se tomó la decisión de adquirir un pequeño lote de tres Lockheed L-188 Electra pertenecientes a la compañía McCulloch Airlines, al tiempo que se firmó un contrato con la Lockheed Aircraft Services Company para la conversión de los mismos al modelo combi (carga/pasajeros) L-188PF. Esto requería una importante modificación estructural, la instalación de un portalón de carga retráctil de 3,60 x 2,07 metros por detrás de las alas, además del refuerzo del piso de la cabina de pasajeros, con lo cual el Electra quedaba transformado en un carguero. Todos los aviones además debían ser sometidos a una inspección de 5000 Hrs y la instalación de nuevos equipos de comunicaciones. Todos los trabajos fueron realizados en las instalaciones de la LAS en Ontario/California. Se asignó una partida de U$ 1040000,00 para la puesta en servicio y compra de un lote reducido de repuestos para 1000 Hrs de vuelo. El Electra 0691/5-T-1 el primero en ser convertido al standard L-188PF es entregado a la 1 Escuadrilla de Sostén Logístico Móvil al mando del Capitán de Corbeta Manuel Freites en 1974 dando comienzo los primeros vuelos operativos desde la Base Aeronaval Ezeiza (Buenos Aires)..." (pág. 4 "Serie Aeronaval N° 21 Lockeed L-188 Electra")

    "...En 1973, debido a la necesidad de reemplazar a los Douglas DC-4/C-54 con que contaba el Comando de Aviación Naval Argentina (COAN) y ante lo reducido del presupuesto, se optó por la incorporación de tres Lockheed L-188PF Electra de segunda mano reacondicionados por la Mc Culloch Airlines y un L-188A Electra adquirido a la Sociedad Aeronáutica Medellín de Colombia para ser usado como repuesto,,," (Mach 1 N° 61 pág. 27)

    "...En 1974 se incorporaron tres aviones L-188 "ELECTRA" a la 1° ESCUADRILLA AERONAVAL DE SOSTÉN LOGÍSTICO MÓVIL, pasando el último DC-4, matrícula 5-T-40 a la 2° ESCUADRILLA AERONAVAL DE SOSTÉN LOGÍSTICO MÓVIL..." (Mach 1 N° 44 pág. 16)

    "...Los aviones llegaron al país en 1974 y comenzaron a operar en la 1º Escuadrilla Aeronaval de Sostén Logístico Móvil (EA51), junto al último C-54 (matrícula 0297/característica 5-T-40) remanente de los siete que operó la Fuerza. Recibieron las características 5-T-1 al 5-T-3. Desde la entrada en servicio, los Electra volaron misiones de transporte y operaron una línea de con Chile en 1978, realizaron misiones logísticas y de abastecimiento a las unidades desplegadas en el sur argentino..." (Mach 1 N° 61 pág. 27)

2.5. INCORPORACIÓN DE OTROS DOS ELECTRA (1975):

    "...Para 1975 la 1 Escuadrilla de Sostén Logístico, ahora al mando del Capitán de Corbeta Agustín Sosa, incorpora los dos Electra restantes, casi al mismo tiempo el Douglas C-54 0297/5-T-40 cumplió su último vuelo el 2 de septiembre, entre la Base Aeronaval Punta Indio y la Base Aeronaval Comandante Espora. Uno de los problemas era la imposibilidad de realizar el adiestramiento con los aviones, lo cual se compensaba con adiestramiento en simulador de la firma Flight Simulator Inc de Seattle (Washington EE.UU), práctica que se mantuvo hasta la desafectación de los Electra en la Aviación Naval..." (pág. 4 "Serie Aeronaval N° 21 Lockeed L-188 Electra")

2.6. TEATRO DE OPERACIONES DE TUCUMAN - LÍNEAS ÁERAS REGULARES ALFA - INDIA - GOLF (1975):

    "...A partir de 1975 los Electra entraron en plena actividad: vuelos de apoyo logístico durante los despliegues operativos de las escuadrillas de ataque y exploración, transporte de efectivos del Ejército hacia el teatro de operaciones de Tucumán y vuelos glaceológicos. La escuadrilla también tenía asignada la tarea de cumplir servicios regulares entre las bases aeronavales, el cual tenía gran incidencia en el desarrollo de las distintas unidades de la Armada en la zona Sur tales como la Agrupación de Lanchas Rápidas, los Buzos Tácticos y los batallones de Infantería de Marina. A tal fin estaban definidas tres líneas regulares, con vuelos semanales: Línea Alfa: Ezeiza-Comandantes Espora y regreso en el día, dos vuelos semanales; Línea India: Ezeiza-Espora-Trelew y regreso al día siguiente, un vuelo semanal. Línea Golf: Ezeiza-Espora-Trelew-Río Gallegos-Río Grande-Ushuaia y regreso al día siguiente, un servicio semanal. Al final del año se computaron 1551,10 Hrs de vuelo..." (pág. 4 "Serie Aeronaval N° 21 Lockeed L-188 Electra")

    "…Actualmente se mantiene el siguiente diagrama de líneas aeronavales: - LÍNEA ALFA: Días Lunes y Viernes: Ezeiza - Espora - Ezeiza - LÍNEA INDIA: Día Lunes con regreso Martes: Ezeiza - Espora - Trelew - Espora - Ezeiza - LÍNEA GOLF: Día Miércoles con regreso el Jueves: Ezeiza - Espora - Trelew - Río Gallegos - Río Grande - Ushuaia y regreso... Estas tareas de Sostén Logístico se siguen realizando dentro del ámbito de la FUERZA AERONAVAL N° 3, tal como ocurre desde 1964…" (Revista Mach 1 N° 44 (Abril - Mayo - Junio 1995) "Una mirada a la Fuerza Aeronaval N° 3" págs. 11/18)

2.7. LANZAMIENTO DE CARGA EN VUELO (1976):

    "...Durante 1976 la actividad desplegada fue en líneas generales similar al año anterior, destacándose por su excepcionalidad la continuidad de los vuelos de transporte de hombres y pertrechos del Ejército hacia la ciudad de Tucumán, lo mismo que los vuelos glaceológicos. El 15 de Septiembre, se accidentó con destrucción total el Neptune 0644/2-P- 103 en las Islas Shetland del Sur, dando lugar a un operativo de búsqueda y rescate al cual fue afectado el L-188PF 0691/5-T-1. Luego de esta experiencia, se decidió utilizar a partir de Octubre a los Electra para misiones SAR. Como parte del equipamiento necesario para esta nueva función, se compraron cuatro equipos de supervivencia, que incluía entre otros elementos dos balsas MR. Se analizó la capacidad de efectuar el lanzamiento de cargas en vuelo, sin resultado positivo..." (pág. 4 y 5 "Serie Aeronaval N° 21 Lockeed L-188 Electra" y minutos 10:48 a 10:57 del video "50 Años de la Escuadrilla de Exploración" grabado en el DVD adjunto )

2.8. CANIBALIZACIÓN Y MANTENIMIENTO EN EL TALLER AERONAVAL CENTRAL (1976-1978):

    "...A pesar de que en 1976 el total de horas de vuelo disminuyó a 1414,7 horas el empleo de los Electra en los primeros tres años estuvo caracterizado por un empleo intenso y la falta de un stock adecuado de repuestos. El reducido lote inicial de repuestos, fue compensado parcialmente con la compra en 1975 de un Lockheed L-188 a la SAM-Sociedad Aeronáutica de Medellín, para servir como fuente de repuestos. Sin embargo las 3800 horas de vuelo habían dejado a la escuadrilla con solo un avión en servicio, otro en inspección de 340 horas y el restante en inspección mayor de 6000 horas. Estos dos últimos prácticamente estaban canibalizados lo cual obligó a disponer de una partida especial de dinero para devolverlos a la línea de vuelo.El mantenimiento se realizaba en el Taller Aeronaval Central, aunque algunos trabajos mayores se efectuaron en el exterior. Por caso en 1975 se reemplazó un motor por avería en la caja reductora, en los talleres de Líneas Aéreas Paraguayas-LAP (Asunción) y en 1980 se efectuó el cambio de motores a los Electra 0691/5-T-1 y al 0692/5-T-2 en Panamá..." (pág. 4 y 5 "Serie Aeronaval N° 21 Lockeed L-188 Electra")

2.9. HORAS DE VUELO - PASAJEROS - TONELADAS DE CARGA (1976-1979):

    "...A pesar de que en 1976 el total de horas de vuelo disminuyó a 1414,7 horas... Luego de la crisis de 1976 la actividad de vuelo no solamente se recompuso ya que en los dos años siguientes se alcanzó a volar 2815.80 y 2815,90 horas respectivamente. Precisamente en 1977, la escuadrilla... se transportaron 80139 pasajeros y 2364 toneladas de carga... 1979, año en el cual se efectuaron los primeros vuelos logísticos hacia Estados Unidos. Este mismo año se logró transportar 35000 pasajeros y 958 toneladas de carga (pág. 5 "Serie Aeronaval N° 21 Lockeed L-188 Electra")

2.10. JEFES DE LA 1° ESCUADRILLA AERONAVAL DE SOSTÉN LOGÍSTICO MÓVIL (EA51) (1974-1990):

"...Año 1976: Comandante CC César Ávila - Segundo Comandante CC Carlos Ricaldoni... Año 1977: Comandante CC José Fernández - Segundo Comandante TN Eduardo Figueroa... Año 1978: Comandante CC Carlos Ricaldoni - Segundo Comandante CC Norberto Pereyra... Año 1979: Comandante CC Carlos Ricaldoni - Segundo Comandante CC Benito Pretiñe.. .en 1977, la escuadrilla al mando del Capitán de Corbeta José Fernández... El Capitán de Corbeta Carlos Ricaldoni tuvo el mando de la unidad en 1978 y 1979..." (pág. 5 "Serie Aeronaval N° 21 Lockeed L-188 Electra")

3. ÚLTIMA ETAPA DE LOS ELECTRA:

3.1. REEMPLAZO (1978):

    "...A partir de 1978 se comenzó a analizar el reemplazo de los Electra, los cuales se mantendrían en servicio hasta 1985. No obstante, la propuesta del Jefe de Aviación Naval contenida en el Plan de renovación de la Aviación Naval consideraba la desactivación del primer L-188PF hacia 1980. Para 1981 se planificó la firma del contrato para al compra del avión sucesor y la desactivación final del Electra durante 1982 cosa que no sucedió en definitiva. Los tres aviones originales se mantuvieron operativos hasta 1990, oportunidad en la cual el 0693/5-1-3 sufrió daños estructurales importantes durante un vuelo con turbulencia severa, tras el cual fue desactivado. Ya había ocurrido una suceso similar durante 1977, seguida de aterrizaje brusco, aunque la aeronave pudo ser recuperada.

    A los esporádicos vuelos con destino a Estados Unidos, se agregaron algunos traslados logísticos a Lima (Perú) durante 1986. Los últimos vuelos de este tipo se realizaron al fines de 1991 y comienzos de 1992, empleándose al 0691/5-1-1 "Antártida Argentina". El primero de ellos entre el 6 de Diciembre de 1991 con regreso el 16 de Diciembre con destino a Chatearoux (Francia). El segundo se efectuó entre el 25 de Enero al 5 de Febrero de 1992 con igual destino..." (pág. 6 "Serie Aeronaval N° 21 Lockeed L-188 Electra")

3.2. CONDICIÓN DE RESERVA (1992):

    "...El 11 de Febrero de 1992 la escuadrilla pasó a "Condición de Alistamiento V" es decir a reserva, transfiriendo sus recursos a la Escuadrilla Aeronaval de Exploración..." (pág. 6 "Serie Aeronaval N° 21 Lockeed L-188 Electra")

    "…El 11 de Febrero de 1992, esta unidad pasó a condición de reserva, incorporando sus medios aéreos a la ESCUADRILLA AERONAVAL DE EXPLORACIÓN…" (Revista Mach 1 N° 44 (Abril - Mayo - Junio 1995) "Una mirada a la Fuerza Aeronaval N° 3" págs. 11/18)

3.3. DESACTIVACIÓN ADMINISTRATIVA (1998):

    "...El 14 de Mayo de 1998 por disposición del Estado Mayor General de la Armada fueron radiados administrativamente cuatro aviones Electra: 0691/6-P-105, 0692/6P-106, 0790/6-P-103 y 0791/6-P-102. La fecha formal de desactivación del último L-188E fué el 27 de Septiembre de 1998 con el 6-P-106..." (pág. 10 "Serie Aeronaval N° 21 Lockeed L-188 Electra")

4. ELECTRAS VERSIÓN CARGUERO PERTENECIENTES A LA 1ª. ESCUADRILLA AERONAVAL DE SOSTÉN LOGÍSTICO:

4.1. ELECTRA 5-T-1 (6-P-105) ANTÁRTIDA ARGENTINA:

    "...0691 Lockheed L-188A-08-10 (1102) Primer vuelo 15.10.59. American Airlines N6124A Flagsip El Paso", DD 23.10.59. Vendido a la Oklahoma Airmotive,06.70. Vendido a la McCulloch Airmotive 02.71 y transferido a la McCulloch lnternation el 10.05.71 como N6124A. Vendido a la Aviación Naval, entregado en Diciembre 1973 con 23373,00 Hrs. Modificado como L-188PF por la Lockheed Aircraft Services (Ontario-CA). 0691/5-T-1 "Antártida Argentina", 1 Escuadrilla Aeronaval de Sostén Logístico Móvil. 0691/6-P-105 "Antártida Argentina", Escuadrilla Aeronaval de Exploración. Desactivado por Resolución JEMGA niO/98 del 14.05.98 CON 36376,30 Hrs de vuelo..." (pág. "Serie Aeronaval N° 21 Lockeed L-188 Electra")

    "...0691 6-P-105 Ex característica 5-T-1. No recibió modificaciones. Bautizado "Antártida Argentina"..." (Mach 1 N° 61 pág. 31)

4.2. ELECTRA 5-T-2- ( 6-P-106) USHUAIA):

    "...0692 Lockheed L-188A-08-10 (1120) Primer vuelo 22.01.60. American Airlines N6129A "Flagship Los Angeles",DD 03.02.59. Vendido a la McCulloch Properties el 29.04.70 y siendo operado por la McCulloch lnternational y por Lake Havasu City como N6129A.Transferido el 10.05.71 a McCulloch International. Vendido a la Aviación Naval el 20.12.73, entregado el 27.12.73 con 24278,40 Hrs. Convertido como L-188PF por la Lockheed Aircraft Services (Ontario-CA) durante 1974. 0692/5-T-2 "Ushuaia", 1° Escuadrilla Aeronaval de Sostén Logístico Móvil. Convertido a configuración "tanker". Convertido a explorador 09.95 por el ARV4, pasó a 0692/6-P- 106 "Ushuaia, Escuadrilla Aeronaval de Exploración. Averiado en tierra el 12.01 .97, por colisión en tierra contra el Pilatus PC-6B2/H2 GN-805,en el aeropuerto de Mar del Plata, reparado. Ultimo vuelo 27.10.97 hacia la Base Aeronaval Cdte. Espora, completando 32267,80 Hrs de vuelo. Desactivado por Resolución JEMGA n 10/98 del 14.05.98. Preservado en el Museo de Aviación Naval...." (pág. "Serie Aeronaval N° 21 Lockeed L-188 Electra")

    "...Lockheed L-188PF Electra 0692/6-P-106 (msn 1120) Escuadrilla Aeronaval de Exploración, Base Aeronaval Comandante Espora Mayo 1986. El Lockheed L-188PF Electra 0692/5-T-2"Ushuaia" fue el único convertido en la variante avión tanque y explorador identificado como L-188T/E. La ilustración muestra el aspecto del 069216-P-106 durante el desarrollo del ejercicio" Austral V"... Según Lo dispuesto por la Norma Técnica n° 250/86 Rev. "A". el LockheedL-188T/E 0692/6-P-106 estaba pintado de color Gris Oscuro Sernirnatc(FS 595"A" 26176) en el fuselaje y la cara superior de las alas; en tanto que la zona ventral y la cara inferior de las alas era color Gris Claro Semimate (FS595"A" 26307). Todas las leyendas estaban pintadas con los colores reversos sobre el fondo correspondiente. La Bandera Nacional cubría completamente el timón de dirección siendo los colores Celeste Brillante (FS595"A" 15200) y Blanco Brillante (FS595"A" 17886) con el sol en color Amarillo Brillante (FS595"A"l3655). Los elevadores tenían pintados los dos tercios externos en Celestre Brillante y el tercio interno en Blanco Brillante. La identificación de la aeronave se completaba con los anclas en las cuatro posiciones alares en color Gris Claro ó Gris Oscuro si se tratara de la cara superior o inferior respectivamente, en los tercios exteriores de cada ala..." (pág. "Serie Aeronaval N° 21 Lockeed L-188 Electra")

    "...0692 6-P-106 Ex característica 5-T-2. Recibió el nombre "Ushuaia". Equipado como cisterna y luego llevado al estándar "Electra Explorador"..." (Mach 1 N° 61 pág. 31)

4.3. ELECTRA 5-T-3 (6-P-107) RÍO GRANDE:

    "...0693 Lockheed L-188A-08-10 (1122) Primer vuelo 09.02.60.American Airlines N6131A "Flagship Little Rock",DD 17.02,60. Vendido a la McCulloch Properties el 30.05.69 y siendo operado por la McCulloch International y por Lake Havasu City como N6131A.Transferido el 10.05.71 a McCulloch International. Vendido a la Aviación Naval el 20.12.73, entregado el 27.12.73 con 24623,20 Hrs. Convertido como L-188PE por la Lockheed Aircraft Services (Ontario-CA) durante 1974. 0693/5-T-3 "Río Grande", 1 Escuadrilla Aeronaval de Sostén Logístico Móvil. Desactivado durante 1995 por Resolución JEMGA 58/94"C" con 34245,40 Hrs de vuelo.Desguazado en la Base Aeronaval Ezeiza..." (pág. "Serie Aeronaval N° 21 Lockeed L-188 Electra")

    "...0693 5-T-3 No recibió modificaciones. Bautizado "Río Grande"..." (Mach 1 N° 61 pág. 31)

5. INVESTIGACIÓN DEL DIARIO PÁGINA 12:

El diario Página 12 en la primera quincena del mes de septiembre de 2009 publicó tres notas de investigación realizadas por el periodista oriundo de Bahía Blanca Diego MARTÍNEZ que grabadas en el DVD adjunto

Los datos allí revelados merecen ser transcriptos:

5.1. "…DEFENSA LE PIDIO INFORMES A LA ARMADA POR LA EXPOSICION DE UN AVION DE LOS VUELOS DE LA MUERTE…":

    "…Martes, 8 de septiembre de 2009

    DEFENSA LE PIDIO INFORMES A LA ARMADA POR LA EXPOSICION DE UN AVION DE LOS VUELOS DE LA MUERTE

    Prueba grande como un Electra

    Tras la investigación, publicada en Página/12, en la que se detalla la exhibición en la Base Comandante Espora de una de las aeronaves desde la que se arrojaba a secuestrados vivos al mar, Defensa reclamó una explicación al almirante Jorge Godoy.

    El Ministerio de Defensa le ordenó al jefe de la Armada, Jorge Godoy, que eleve un informe por la exposición de uno de los aviones usados en los vuelos de la muerte en un museo del arma. Otra de las aeronaves fue vendida a un empresario. El comandante de Aviación Naval, contraalmirante Carlos Rodolfo Machetanz, y el ex secretario general de la Marina Adalberto Allovero son quienes tendrán que dar explicaciones sobre el uso y el destino de los aviones. Página/12 informó el domingo que un Electra, bautizado Ushuaia, está en el museo de la Base Aeronaval Comandante Espora, en Bahía Blanca.

    Ambos aviones formaban parte de la 1ª Escuadrilla Aeronaval de Sostén Logístico Móvil, que participó de los vuelos. El ex capitán Adolfo Scilingo confesó en 1995 que él había sido asignado a dos operativos en los que se arrojaba a secuestrados de la ESMA vivos al mar y que se usaban los Electra. Hasta 1982, la Armada tenía sólo tres Electra, todos con "portalón trasero, con capacidad de ser abierto en vuelo". El Electra matrícula 5-T-2 está bajo jurisdicción de la Armada. Otro, matrícula 5-T-3, Río Grande, está desde 1997 en un predio de la firma Astilleros Irupé de Marina del Sur SRL, en Camino de Cintura al 8300 de la localidad 9 de Abril, partido de Esteban Echeverría. Y el tercero, matrícula 5-T-1, Antártida Argentina, acaba de ser expuesto para remate en la Base Naval Almirante Zar de Trelew.

    La familia de Norma Arrostito, desaparecida luego de un año en la ESMA, pidió a través de su abogado Pablo Llonto al juez federal Sergio Torres que dicte una medida de no innovar sobre los dos Electra en exposición y que disponga su custodia con el fin de realizarles pericias. El magistrado no respondió.

    La Armada nunca reconoció institucionalmente que la "valiente muchachada" secuestrara personas, las torturara, las dopara y las arrojara vivas al mar para hacerlas desaparecer. Ahora, el pedido de Defensa a Godoy -realizado en base a la investigación de este diario- reclama, entre otras precisiones, que informe si estaban en conocimiento del uso de los Electra para transporte de secuestrados durante la última dictadura.

    El primer testimonio de un represor sobre los vuelos fue el de un ex suboficial de la Policía Federal, Luis Alberto Martínez, en 1981, quien declaró ante la Federación Internacional de los Derechos del Hombre que, tras los interrogatorios bajo tortura, los grupos de tareas de la Seguridad Federal recurrían a los vuelos. Ya en democracia, el cabo Raúl Vilariño describió "los vuelos sin puerta" de la Armada. "Se hacían desde Ezeiza. Se colocaba el avión, se acercaba el camión, se subían los guerrilleros en estado de coma o idiotez y se salía al río. Eran largados desde el aire", detalló, y explicó que la Escuadrilla Aeronaval de Helicópteros era una "cobertura" de quienes operaban en la ESMA.

    Uno de los pilotos de la Marina fue el capitán de corbeta Emir Sisul Hess, quien según el relato de testigos se ufanaba de su participación en la represión ilegal. En los expedientes judiciales se amontonan los nombres de oficiales y suboficiales de la Armada que intervinieron en los sistemáticos y aberrantes métodos para hacer desaparecer a personas. Sin embargo, los responsables de las citaciones no abundan…" (http://www.pagina12.com.ar/diario/elpais/1-131389-2009-09-08.html)

5.2. "…DOS DE LOS ELECTRA USADOS POR LA ARMADA PARA ARROJAR PRISIONEROS AL MAR…":

    "…Domingo, 6 de septiembre de 2009 | Hoy

    DOS DE LOS ELECTRA USADOS POR LA ARMADA PARA ARROJAR PRISIONEROS AL MAR

    Aviones de la muerte

    Una de las aeronaves está en el museo de la base Comandante Espora, en Bahía Blanca. La otra, en un predio de una empresa privada en Esteban Echeverría. Página/12 revela dos nuevos testimonios sobre la metodología utilizada por las Fuerzas Armadas para deshacerse de los detenidos-desaparecidos.

    Por Diego Martínez

    Dos de los aviones usados por la Armada para desaparecer de la tierra a sus enemigos secuestrados en la ESMA permanecen en exposición. Se trata de modelos Lockheed L-188 AF Electra, el mismo que el ex capitán Adolfo Scilingo utilizó en su segundo vuelo, confesado hace ya catorce años. Ambos integraron durante la dictadura la 1ª Escuadrilla Aeronaval de Sostén Logístico Móvil, con base en el sector militar del aeropuerto de Ezeiza, última escala antes de la muerte. Mientras, la Justicia no esboza ninguna estrategia para identificar a los pilotos y tripulantes que participaron de los vuelos de la muerte.

    El Electra mejor preservado, matrícula 5-T-2, bautizado Ushuaia, está en el museo de la base aeronaval Comandante Espora, en Bahía Blanca, y luce un "esquema de colores de baja visibilidad": gris oscuro, descolorido por los años, con la bandera argentina en la cola. El segundo, matrícula 5-T-3 Río Grande, está desde 1997 en un predio de la firma Astilleros Irupé de Marina del Sur SRL, en Camino de Cintura al 8300 de la localidad de 9 de Abril, partido de Esteban Echeverría. Conserva los colores originales de la Armada, blanco con líneas celestes, aunque los emblemas de la fuerza fueron tapados.

    La 1ª Escuadrilla Aeronaval de Sostén Logístico Móvil, que participó de los últimos eslabones del proceso de secuestro, tortura, muerte y desaparición, dependía de la 5ª Escuadra Aeronaval. Sus comandantes fueron los capitanes de corbeta César Enrique Avila en 1976 y José Roberto Fernández en 1977. La certeza sobre el uso de ambos aparatos para arrojar personas al mar surge de combinar la confesión de Scilingo con un dato originado en la burocracia naval: hasta 1982 la Armada tenía sólo tres Electra, todos "con portalón trasero con capacidad de ser abierto en vuelo", según explicó una fuente con acceso a registros de la Marina al periodista Roberto Leiva, del diario Crónica. El tercero, matrícula 5-T-1, Antártida Argentina, habría sido desguazado y convertido en chatarra.

    El piloto y blogger Carlos Abella, en su artículo "El Electra del Camino de Cintura", detalló que el decreto de compra de la flota lo firmó el dictador Agustín Lanusse, pero que ingresaron al país tras el retorno del peronismo al poder. La fuente naval precisó la fecha: diciembre de 1973. Durante la guerra de Malvinas los Electra "prestaron servicio con el Grupo de Tareas 80.4 bajo el mando del capitán de navío Jorge Vildoza", torturador de la ESMA prófugo desde 1986. "Los amplios interiores de los Electra" sirvieron para trasladar material bélico, personal y carga, apuntó Abella, que no mencionó el relato de Scilingo.

    El empresario Jorge Ramírez compró el aparato con la idea de "conseguir un sponsor para pintarlo y obtener algún tipo de ingreso desde lo publicitario, ofreciendo la posibilidad de ganar un aerocartel de 36 metros de largo sobre el Camino de Cintura, vista obligada para los transeúntes", contó el piloto. El proyecto incluía "una confitería con asientos enfrentados delante de un parque de recreación, con lago artificial destinado a actividades náuticas, situación que hasta el presente no prosperó".

    El abogado y periodista Pablo Llonto, que patrocina al padre de Norma Arrostito, asesinada y desaparecida luego de un año de cautiverio en la ESMA, solicitó al juez Sergio Torres que dicte una medida de no innovar sobre los dos Electra en exposición y que disponga su custodia con vistas a futuras inspecciones oculares y reconocimientos. Aún no obtuvo respuesta.

    "El nivel de los subversivos"

    La cita es un bar de Bahía Blanca. Roberto Venancio Del Valle, 62 años, suboficial de la Armada, integró en 1976 la 2ª Escuadrilla de Sostén Logístico Móvil de mecánicos de Ezeiza, que no operaba con los Electra sino con los más antiguos Douglas DC3, utilizados también para arrojar personas al mar. La 2ª Escuadrilla fue comandada por los capitanes de corbeta Norberto Horacio Dazzi en 1976 y Adolfo Guillermo Videla en 1977.

    La cita es para hablar sobre la muerte de su hijo, cabo segundo Eduardo Del Valle, el 27 de agosto de 2007 en la base Espora. La versión oficial dice que se suicidó de un disparo en la cabeza. "Lo mataron", afirma el padre. "No tenía ningún motivo. Algo escuchó o vio", sugiere, y enumera: robo de accesorios de aviones, drogas, prófugos con protección. Agrega que tenía signos de violencia en la cabeza y que no confía en la Justicia. "A cinco días de la muerte, la secretaria del fiscal, sobrina del almirante Carlos Marrón, dijo que esperaban los resultados de las pericias para archivar la causa. Logramos la calificación de 'muerte dudosa' pero hasta ahí llegamos", concluye. Consciente de que el hombre de manos curtidas ha hablado sobre los vuelos, Página/12 propone el tema:

    Un día vi manchas de sangre en el patín de cola de un DC3. Abrí la puerta y vi restos de sogas, de unos cuarenta centímetros, y restos de ropas, pedacitos de telas como de camisas arrancadas. Pensé "hijos de puta, están matando gente". Se corrió la bola, hubo malestar y, como a la semana, el comandante juntó a toda la Escuadrilla.

    -¿Quién era el comandante?

    -Capitán Dazzi.

    -¿Qué les dijo?

    -Que estábamos en guerra y que había que rebajarse al nivel de los subversivos para poder combatirlos. Ahí empiezan a involucrar a todos.

    -¿A todos?

    -A mí no me tocó, no sé por qué -responde. El hijo que lo acompaña escucha casi sin respirar-. "Muchos quedaron locos", continúa. "¿Te acordás del que salía a correr desnudo?", le pregunta al hijo, que sigue en silencio. "Creo que se suicidó. Otro quedó mudo", agrega.

    -¿Por qué había sangre?

    -Les pegaban con una estaca de hierro en la cabeza. Me lo contó un muchacho que después gritaba cuando dormía, un mecánico que era soltero y vivía en Ezeiza.

    "Nunca vi cuando traían a los secuestrados", afirma Del Valle, aunque sabe que "había pendejitas chiquitas" y, para graficar, coloca sus manos casi pegadas al pecho. Agrega que los vuelos "se hacían siempre de noche", que "ponían como operadores de tierra a civiles amigos" y que "no se registraba nada: esos vuelos salían sin comunicación".

    Página/12 se comunicó con el capitán Dazzi. El ex jefe de la Escuadrilla confirmó su destino de 1976 pero no respondió preguntas y sugirió que las debe responder la Armada. Consultado sobre la orden de "rebajarse al nivel de los subversivos", cortó la comunicación.

    El Colorado Ormello

    Rubén Ricardo Ormello era en 1976 cabo segundo de la Armada. Tenía 21 años, era mecánico motorista y también prestaba servicios en el área militar de Ezeiza. Su recuerdo de los vuelos lo escucharon sus compañeros del hangar de aeroparque de Aerolíneas Argentinas, empresa a la que ingresó durante la dictadura. Página/12 confirmó el dato con dos fuentes que lo escucharon en lugares y momentos distintos. Ambos están dispuestos a declarar ante la Justicia.

    "Escuché el relato en el hangar 2 de Ezeiza. Sería 1984 o 1985. Habíamos ido a reparar un Fokker F-28. El jefe de turno conocía la historia y le pidió que la repitiera", recuerda el primer testigo. "Contaba que colocaban un DC3 en la plataforma y llegaba un colectivo. Venía un 'tordo' con un maletín y se paraba en el portón del avión. Se los bajaba 'medio en bolas y como en pedo' y con los ojos tapados. 'Los sentábamos en el portón y el tordo les daba un jeringazo de Pentonaval. Los apilábamos adelante y cuando ya estaba listo salíamos a volar. Cuando nos avisaban empezábamos a arrastrarlos y los tirábamos por el portón', contaba Ormello" y reconstruye el operario, ya jubilado.

    "Yo lo escuché una madrugada en el hangar de aeroparque. El turno noche era el más distendido, se charlaba mucho. Eramos cuatro o cinco", recuerda el segundo testigo, que reitera un relato similar. "Lo contó con frialdad, con naturalidad, como quien se limitó a cumplir una orden", agrega.

    Las dos fuentes citan un detalle que los paralizó. "Una vez trajeron a una gorda que pesaba como cien kilos y la droga no le había hecho el efecto suficiente -contaba Ormello-. Cuando la íbamos arrastrando se despertó y se agarró del parante. La hija de puta no se soltaba. Tuvimos que cagarla a patadas hasta que se fue a la mierda", recordaba el joven suboficial, ya retirado y sin remordimientos.

    Página/12 buscó a Ormello para darle la palabra. El encuentro debió concretarse el jueves 13 de agosto en su lugar de trabajo, el aeropuerto de Mendoza. No pudo ser: el ex marino viajó a Buenos Aires minutos después del arribo del cronista para embarcarse hacia Colombia. Por la tarde, en su caserón de Godoy Cruz, su esposa confirmó que "está de viaje" y "por mucho tiempo". No facilitó ningún teléfono y tomó nota de los de Página/12. Ormello nunca se comunicó.

    El mes pasado la Unión de Promociones Navales renegó desde las páginas del diario La Nueva Provincia por lo que llama "presos políticos". Lamentó que Astiz, Acosta & Cía. "sean juzgados individualmente, como si hubieran cometido delitos en forma personal", y aseguró que durante la dictadura existió una "participación integral" de la Armada. Tal vez los vuelos sean el mejor ejemplo. dmartinez@pagina12.com.ar..." (http://www.pagina12.com.ar/diario/elpais/1-131277-2009-09-06.html)

5.3. "…TESTIMONIOS DE REPRESORES SOBRE EL METODO DE ARROJAR PRISIONEROS AL MAR…":

    "…Domingo, 6 de septiembre de 2009 | Hoy

    TESTIMONIOS DE REPRESORES SOBRE EL METODO DE ARROJAR PRISIONEROS AL MAR

    Fuimos todos

    Policías, miembros del Ejército y de la Armada hablaron desde 1981 de la existencia de los vuelos de la muerte. En 1995 el ex marino Adolfo Scilingo se convirtió en el primer represor en confesar su participación.

    Por Diego Martínez

    El primer testimonio de un represor sobre los vuelos, en 1981, pertenece a Luis Alberto Martínez, suboficial de la Policía Federal, hoy prófugo por la Masacre de Fátima. Detenido en Suiza por secuestros extorsivos en la Argentina, El Japonés Martínez detalló ante la Federación Internacional de los Derechos del Hombre que, tras los interrogatorios bajo tortura en el tercer piso de Azopardo 680, los grupos de tareas de Seguridad Federal recurrían a los vuelos.

    "Oficiales y suboficiales llevaban a los prisioneros en furgones cerrados con destino a aeroparque. Antes de llegar a la vía había una entrada guardada por efectivos de Aeronáutica. Estos traslados tenían lugar de noche. Al llegar recibían una inyección, se les decía contra las fiebres. Eran somníferos que venían en paquetes con etiquetas del Ejército. Los prisioneros eran embarcados a bordo de un avión Fiat Albatros. Después de quince minutos, ya dormidos, eran desnudados. Luego de media hora eran arrojados al mar a la altura de Mar del Plata", declaró. Apuntó que el método existió antes del golpe de Estado. "Estos hechos se remontan a los años 1975-1976, porque luego comenzó a funcionar el Club Atlético", dijo.

    Ya en democracia, el cabo Raúl Vilariño se refirió a los "vuelos sin puerta" de la Armada. "Se hacían desde Ezeiza. Se colocaba el avión, se acercaba el camión, se subían los guerrilleros en estado de coma o idiotez y se salía al río. Eran largados desde el aire", relató a la revista La Semana. "Se les daba una medicación que hacía que no se resistiesen. Los tomaban de a uno y los iban lanzando, sin vestimenta y sin nada que pudiera servir para identificarlos", contó. Tras la aparición de cuerpos "en playas de Quilmes y Montevideo empezaron a tirarse más adentro, así los cadáveres molestos no volvían a aparecer", explicó Vilariño, que calificó a la Escuadrilla Aeronaval de Helicópteros como una "cobertura" de quienes operaban en la ESMA.

    En 1995 el ex capitán Adolfo Scilingo admitió ante el periodista Horacio Verbitsky su participación en dos vuelos, ambos desde Aeroparque, en un Skyvan de Prefectura y en un Electra de la Armada. "La mayoría participó, era una especie de comunión." "Era para comprometerlos." "Venían rotando de todo el país. Alguno puede haberse salvado pero de forma anecdótica", contó, y categorizó a los victimarios: oficiales superiores, suboficiales, médicos que daban la última inyección en vuelo, "invitados especiales" que daban "apoyo moral", mecánicos, y hasta un cabo de Prefectura que entró en crisis cuando comprendió su misión.

    En su declaración ante la Justicia en España y en entrevistas posteriores, Scilingo detalló que la orden para el primer vuelo se la dio el vicealmirante Adolfo Arduino, que murió impune. La columna desde la ESMA hasta Aeroparque la condujo el capitán Jorge Vildoza, prófugo eterno. Compartió el vuelo con el "teniente Vaca", a quien identificó como el abogado Gonzalo Torres de Tolosa, que está libre, y con el capitán de navío Carlos Daviou, preso en Marcos Paz. Entre los tripulantes que permanecían en actividad, identificó al contraalmirante Basilio Pertiné, cuñado de Fernando de la Rúa, y al almirante Jorge Enrico, jefe del Estado Mayor Conjunto de Carlos Menem, que la semana pasada despidió desde un aviso fúnebre en La Nación a Diana Julio de Massot, directora del diario La Nueva Provincia. Entre los capellanes que sedaban las conciencias de los asesinos identificó a Luis Antonio Manceñido y Alberto Angel Zanchetta, sacerdotes en actividad de la Iglesia Católica, igual que el condenado Christian von Wernich.

    También en 1995 dos guardias de Campo de Mayo admitieron que el Ejército recurrió al mismo método de desaparecer personas. El sargento Víctor Ibáñez confesó ante el periodista Fernando Almirón que "El Campito", pegado a la cabecera de la pista del Batallón de Aviación 601, "era el lugar ideal para ocultar idas y vueltas de los aviones: nadie podía ver nada, el perímetro estaba vigilado por Gendarmería". Dijo que vio subir "hasta ochenta personas" en un vuelo. Mencionó los aviones Twin-Otter, Fokker F27, Hércules y Fiat. En el Hércules viajaban dos pilotos, un ingeniero de vuelo, dos mecánicos y el comisario de a bordo, dijo. Los suboficiales se encargaban de buscar a los prisioneros. Los llevaban en camión hasta la pista, les decían que iban a blanquearlos y, con la excusa de una vacuna, les inyectaban un somnífero. "En menos de un minuto estaban como muertos", agregó. El "grupo de eliminación" del Ejército también era rotativo, relató.

    El suboficial Pedro Caraballo, que ingresó a Gendarmería como trompetista y terminó como guardia del "Campito", relató ante la Asociación de Abogados que los secuestrados "eran llevados sin cadenas, encapuchados, hasta el avión". Según la declaración, "les aplicaban inyecciones y caían al suelo, no sabe si vivos o muertos. Le contaron que arriba de los aviones les abrían la panza para que se hundieran rápidamente". Los vuelos eran "todos los viernes". A fines de 1977, Caraballo chocó con un auto robado por el Ejército y tuvo la mala idea de declararlo en la comisaría. "Usted es un pelotudo y va a ser castigado", le advirtió el comandante de Gendarmería Horacio Domato, hoy prófugo. Le dieron de baja luego de dos años preso.

    El segundo relato conocido de un marino que admitió su participación es el del suboficial Juan Lorenzo Barrionuevo. Contó Jeringa que un día se cansó de inyectar Pentonaval y pidió volar. "Tenía miedo de no animarme a empujar a la gente al vacío, pero me animé. Me sentía Dios, estaba en mi mano la vida o la muerte. Podía sentir la vibración de los cuerpos por los temblores que causa el miedo", le confesó a un guardia del hospital de Ushuaia. Barrionuevo murió el año pasado, en libertad, a los 54 años.

    El método también se aplicó en Rosario. Eduardo Constanzo, personal civil del Destacamento de Inteligencia 121, contó el año pasado ante el periodista José Maggi, de Rosario/12, que meses antes del mundial de fútbol de 1978 los secuestrados del centro clandestino La Intermedia fueron ejecutados uno por uno. Según consta en el documento con el que se elevó la causa a juicio, amontonaron los cadáveres en una habitación de la quinta, propiedad de la familia Amelong, y los desnudaron. Luego se ordenó "tapar los balazos con pedazos de trapos, porque los pilotos del Hércules se habían quejado" (sic). Los envolvieron en frazadas y los cargaron en un camión Mercedes Benz 608 que partió hacia el aeropuerto de Fisherton. "Los tiraron a la bahía de Samborombón, se los comieron los tiburones", resumió Constanzo.

    Mañana en Página/12 la segunda parte de la investigación sobre los vuelos de la muerte. La confesión que la Justicia mantiene en el cajón. Los cuatro vuelos probados a partir de la identificación forense de las víctimas…" (http://www.pagina12.com.ar/diario/elpais/subnotas/131277-42284-2009-09-06.html)


CAPÍTULO XIV - LOCKHEED NEPTUNE SP-2H :

De las revistas Mach 1 N° 44 (Abril - Mayo - Junio 1995) "Algunas aeronaves de la Escuadrilla Aeronaval de Exploración" págs. 19/24; Mach 1 N° 65 (año 2003) "44 años de experiencia, con cuerpo y sangre renovados" pág. 29/31; Serie Aeronaval N° 23 - Lockheed P-2 Neptune de Jorge F. NÚÑEZ PADÍN -y demás fuentes citadas-, surge que los cuatro aviones Lockheed "Neptune" modelo SP-2H características 0706/2-P.110; 0707/2-P.111; 0708/2-P.112 y 0718/2-P.114 desde agosto de 1977 estuvieron en servicio en la 1a. Escuadrilla Aeronaval de Exploración de la Escuadra Aeronaval N° 2 (EA2) del Comando Aeronaval N° 2 (FA2) con asiento en la Base Aeronaval de Comandante Espora (BACE) hasta el 30 de agosto de 1982 en que se desactivió el último en operaciones ( 0708/2-P-112).

En efecto:

1. REVISTA MACH 1 N° 44:

    "...Finalmente fue instituido el día 21 de Junio de 1959, como el de creación de la 1a. ESCUADRILLA AERONAVAL DE EXPLORACIÓN, dependiente por entonces de la 2a ESCUADRA AERONAVAL.

    La introducción en servicio del "NEPTUNE" significó una verdadera revolución técnica dentro del ámbito de la AVIACIÓN NAVAL, por la complejidad de sus equipos, los que abrían un amplio espectro de capacidades operacionales...

    Un nuevo recambio de material de vuelo se materializó tras la compra de cuatro SP-2H "NEPTUNE", la última versión del longevo patrullero. Los dos primeros aviones arribaron en Agosto de 1977 y la dotación se completó en Enero de 1978. Los aviones tomaron parte en distintos acontecimientos, tales como las operaciones de la gran flotilla pesquera de países de Europa Oriental (Septiembre de 1977) o las realizadas a causa de la tensión con Chile en la Zona Austral. Fué durante esta oportunidad que los aviones recibieron el camuflaje distintivos en tonos de azul y gris, con marcas e insignias reducidas.

    La antigüedad del equipo de vuelo, unido a la carencia de elementos de repuesto, redujo la dotación de la Escuadrilla a solo dos aviones operativos cuando se decide la recuperación de las Islas Malvinas. Las críticas circunstancias pusieron a prueba una vez más la capacidad del personal y la utilización de los SP-2H fue determinante en la localización de los náufragos del crucero ARA "GENERAL BELGRANO", así como en el ataque que dejó fuera de combate al destructor HMS "SHEFFIELD". Para mediados de mayo de 1982, los dos únicos trajinados "NEPTUNE" (2-P-111 y 2-P-112) quedaron incapacitados para la tarea de exploración, por lo que se pensó destinarlos a tareas de minado del Estrecho de San Carlos, lo que no se concretó a raíz del desembarco inglés. La carencia por parte de Argentina de una aeronave de características similares a las del P-2, fue uno de los factores determinantes, que sin duda hizo resentir las posibilidades de las fuerzas propias. Por su desempeño en la guerra, la ESCUADRILLA AERONAVAL DE EXPLORACIÓN se hizo merecedora a las condecoraciones "HONOR AL VALOR EN COMBATE" del Poder Ejecutivo Nacional y a la "CRUZ DEL SUR" por el Gobierno y Pueblo de la Provincia de Santa Fé.

    El 30 de Agosto de 1982 se cerraba una nueva página en la historia aeronaval argentina, al completar el SP-2H "NEPTUNE" 0708/2-P-112 su último vuelo. Acallados los sonidos de los poderosos motores radiales R-3350- 36W comenzaba a tomar forma una nueva etapa, que tiene al L-188 "ELECTRA" como protagonista fundamental. La ARMADA ARGENTINA adquiere en total cinco aeronaves (correspondientes a distintos modelos: L-188PF, L-188AF y L-188C) la primera de las cuales arriba al país durante Noviembre de 1982. Cuatro unidades resultaron seleccionadas para el servicio activo en la ESCUADRILLA AERONAVAL DE EXPLORACIÓN, que a partir del 14 de Abril de 1983 pasa operar desde la ciudad de Trelew bajo la dependencia de la ESCUADRA AERONAVAL N° 6...

    Ficha Técnica:... Lockheed Model 726 "NEPTUNE" Tipo : Aeronave de exploración y guerra antisubmarina - Dimensiones: Envergadura 31.8 m Largo 27.2 m y Alto 8.9 m - Peso Vacío: 43.011 libras y Máximo 70.000 libras... Alcance 4350 millas náuticas... Tripulación 9 hombres - Identificación O706/2 -P.110 a 0708/2-P.112 y 0718/ 2-P.114... Los cuatro últimos NEPTUNE de la Armada correspondían a la versión definitiva, inicialmente P2V-7S y luego designada como SP-2H... El último SP-2H argentino en volar, el 0708/2-P-112... actualmente se encuentra preservado en el Museo Aeronaval de Bahía Blanca luego de acumular 6418 horas de vuelo..." (Mach 1 N° 44 págs. 19/24)

2. REVISTA MACH 1 N° 65:

    "…nos encontramos con los ocho Lockheed Neptune MRMk.l adquiridos a la Real Fuer Aérea de Inglaterra durante 1958.

    Ellos permitieron que el 21 de junio de 1959, al día siguiente del primer vuelo oficial de Neptunes en nuestro país, realizado sobre la Base Naval Puerto Belgrano, sea creada la 1ª Escuadrilla Aeronaval de Exploración con asiento en la Base Aeronaval Comandante Espora.

    Junto a esas aeronaves se obtiene la capacidad que brinda un medio de gran autonomía, acorde con las necesidades de defensa que genera un extenso litoral marítimo como el de nuestro país, donde además, invaluables riquezas deben ser eficazmente protegidas… la pérdida del Neptune 2-P-103 y su tripulación en 1976, al impactar en la Isla Livingston de las Shetland del Sur.

    A pesar del dolor y para continuar con la ineludible tarea, entre 1977 y 1978, se incorporan, provenientes de EE.UU., cuatro aparatos de la última versión, los Neptune SP-2H….

    El 30 de agosto de 1982, con el último vuelo de un Neptune SP-2H, comienza una etapa de transición que es franqueada por las aeronaves L-188, las cuales comienzan a llegar a nuestro país, a partir de noviembre de 1982.

    Cuatro unidades de ese tipo pasan a conformar la Escuadrilla Aeronaval de Exploración que el 14 de abril de 1983 se traslada a su actual asiento, la ciudad de Trelew, quedando bajo la dependencia de la Escuadra Aeronaval Nª 6 e incorporando aviones Beechcraft B-80 Queen Air y PC6B/H2 Turbo Porter." (Mach 1 N° 65 pág. 29/31)

3. SERIE AERONAVAL N° 23 - LOCKHEED P-2 NEPTUNE:

    "...La próxima etapa en cuanto al equipamiento de vuelo quedaba expuesto en un informe de Octubre de 1974 el cual establecía que la utilidad operativa de los Neptune disminuiría sensiblemente a partir de 1976 -particularmente lo relacionado con la electrónica- época para la cual llegaban al fin de la vida operativa los Grumman HU-16 Albatros que cooperaban en misiones de exploración de largo alcance. Por eso comenzó a planificarse el reemplazo gradual de la flota de Neptune para el período 1977-1979, estableciéndose como más adecuado el reemplazo con cinco Lockheed P-3B Orion el primero de los cuales debía entrar en servicio en 1977…

    Dada la negativa del gobierno de EE.UU. por transferir estos aviones, se avanzó con el plan alternativo que preveía la incorporación de los Breguet Atlantic II a partir de 1981/1982. Como medida transitoria se compraron cuatro SP-2H Neptune, surplus de la US Navy.La "Sub-comisión Aviones P2" encabezada por el Capitán de Corbeta Orlando Gatica tuvo a su cargo la selección de los aviones, para lo cual se hizo presente el 12 de Abril de 1977 en la base aeronaval Memphis, donde se encontraban un total de trece SP-2H Neptune del escuadrón VP-67 que en ese momento estaban en proceso de desactivación En función de una inspección visual y del análisis de sus historiales(considerando fecha y numero del último PAR, horas remanentes de la planta de poder y últimos servicios incorporados) fueron seleccionados el 21 de Abril cuatro aviones (Tail numbers PL-1/-5/-7 y -11). Los mismos fueron adquiridos al precio de U$ 193800,00 cada uno -junto a un cantidad mínima de repuestos- formalizándose la operación en Agosto de 1977. En tanto el 9 de Mayo el Capitán de Corbeta Falcone realizó el primer vuelo de comprobación, con el 0707/2-P-111 dando comienzo al proceso de recepción y alistamiento para el vuelo ferry de los aviones hacia el país. Pocas semanas después y dada la urgente necesidad de recomponer la línea de vuelo de la Escuadrilla de Exploración, los aviones son trasladados desde Marana Air Park hasta Bahía Blanca. Apenas arribados al país, los dos primeros SP-2H (0706/2-P-110 y 0707/2- P-111) participaron de un gran operativo aeronaval contra una formación pesquera compuesta por un centenar de buques que operaban ilegalmente en aguas argentinas. El Operativo "Pesca" coincidió con la realización de la Cuarta Etapa de Mar realizada entre el 21 de Septiembre al 6 de Octubre de 1977 tuvo gran repercusión, tras la captura por la fuerza de varias embarcaciones, proceso en el cual perdieron la vida tres tripulantes del destructor ARA (D-25) "Seguí".

    Solo hacia Enero de 1978 se completó la dotación de cuatro SP2H, pero esta situación resultó bastante breve, ya que para Marzo, el 0706/2-P-110 entró en recorrida la cual se fue retrasando por la falta de repuestos. Estos aviones efectuaron algunos vuelos de exploración, con relevamiento fotográfico de las Islas Malvinas. Como consecuencia de la disputa por las islas australes, la escuadrilla de Neptunes fue desplegada hacia la Base Aeronaval Río Grande en cumplimiento de la operación de "Afianzamiento de la Soberanía Nacional". Desde allí se voló intensamente con tres SP-2H los cuales fueron pintados en un inusual camouflage táctico en azul, verde y gris y marcas de identificación mínimas. Inclusive a efectos de confundir las observaciones y escuchas radiales, se les intercambiaban a los aviones sus numerales de identificación; así por ejemplo el "112" realizó vuelos con marcado como "111" y "114". Se cumplió un número indeterminado de misiones de exploración antisubmarina y antisuperficie siguiendo a gran distancia los desplazamientos de la Escuadra Chilena que al mando del Vicealmirante Raúl López Silva operaba en la zona, para lo cual era necesario penetrar el espacio aéreo chileno. A modo de ejemplo, el SP-2H Neptune 0707/2-P-111 ejecutó el 19 de Diciembre de 1978, una acción clandestina de algo mas de ocho horas de duración. Luego de despegar desde Río Grande con armamento antisubmarino completo, se dirigió hacia el Pasaje de Drake al Sur de la Isla Grande de Tierra del Fuego, continuando el vuelo con rumbo Oeste primero y luego hacia el Norte sobrevolando siempre el Océano Pacífico, para regresar a espacio argentino atravesando el Estrecho de Magallanes. La información obtenida en estas riesgosas misiones junto a otros datos, eran cruciales para tener idea de los movimientos de las unidades navales chilenas. Esto exigió un importante esfuerzo al personal de mantenimiento de la escuadrilla, el cual tuvo que recurrir al desmontaje de partes del SP-2H 0706/2-P-110 que se encontraba de recorrida.Por causa de estas acciones la situación del material de la Escuadrilla Aeronaval de Exploración comenzaría un proceso de irreversible degradación. En efecto a mediados de 1979 el SP-2H 0707/2-P-111 inició una recorrida, proceso que se alargó por la crónica carencia de repuestos. Esta situación fue salvada recurriendo entre otras cosas, a la recuperación de más componentes provenientes del 0706/2-P-110, que quedó así definitivamente desactivado.Mientras tanto la actividades de patrullaje marítimo se realizaban con los Neptune 070812-P-112 y con el 0718/2-P-114; a los efectos de mantener el nivel de adiestramiento de las tripulaciones de vuelo se asignaron a la escuadrilla dos Beechcraft 200 Super King Air (los ejemplares 0748/2-G-47 y 0749/2-G-48). Esta situación crítica estaba prevista en los planes de renovación de la Aviación Naval, aunque presentaba un pequeño corrimiento de los plazos. Dada la reiterada negativa del Departamento de Estado de EE.UU. a transferir los Lockheed P-3B Orion, se encaminaron los esfuerzos para concretar un plan alternativo que preveía la incorporación de seis Breguet Atlantic de nueva generación (modelo identificado en esa época como Atlantic Mk.4) hacia 1984/1985. La firma del contrato estaba prevista para el año 1982 y las negociaciones especificaban la transferencia de tres Breguet Atlantic para 1980-1981. Las continuas fallas, entre ellas una peligrosa inestabilidad direccional hacia la Izquierda durante la carrera de aterrizaje, hicieron que el SP-2H 0718/2-P-114 quedara fuera de servicio a fines de 1979 en la Base Aeronaval Punta Indio, quedando el SP-2H 0708/2-P-112 como único avión operativo hasta que retornó al servicio el 0707/2-P-111 con fecha del 10 de Julio de 1980. Cuando fue el turno deI "112" para entrar en su inspección PAR -la cual estaba prorrogada desde el 29 de Julio de 1979- se recurrió a la canibalización del Neptune "114" del cual se desmontaron entre otros elementos: flaps, tanque de punta de ala derecha, rueda de nariz, accesorios y equipo electrónico y elementos de supervivencia. En Mayo de 1981 se solicitó la baja del servicio activo del 0718/2-P-114, en tanto que el remozado 0708/2-P-112 retornó al servicio hacia el mes de Agosto de 1981. Entre el 26 de Septiembre al 4 de Octubre de 1981, la Escuadrilla de Exploración (EA2E) comandada por el Capitán de Corbeta Italo Balbo tomó parte en el Operativo "Águila". Este ejercicio fue el de mayor envergadura antes de 1982, realizado por el Comando de Operaciones Navales con la participación completa de la Aviación Naval. El operativo se realizó simulando una hipótesis de conflicto en la zona austral. Durante el transcurso de este la EA2E realizó ejercicios de exploración antisuperficie y de exploración en contacto sobre fuerzas navales hostiles, utilizando el SP-2H 0708/2-P-112.A fines de Noviembre desaparecieron definitivamente los SP-2E Neptune al ser rematados como chatarra (el 0541/2-P-101, el 0682/2-P-104 y el 0683/2-P-105), que se encontraban depositados en el predio del Taller Aeronaval Central junto a un lote de once motores R-3350-36WA.

    En el periodo Marzo-Abril de 1982, todo el personal de la escuadrilla exigido al máximo, logró mantener en servicio a ambos Neptune aquejados por problemas mecánicos y en sus sistemas electrónicos. No obstante ello, durante el transcurso de la guerra fue posible completar 425:50 horas de operaciones en vuelo, haciéndose acreedora la unidad de la distinción "Honor al Valor en Combate" Una vez concluidas las hostilidades, la actividad de vuelo con los Neptune prácticamente cesó. Así el 28 de Julio de 1982 el SP-2H 0707/2-P-111 concretó su último vuelo al mando del Capitán de Corbeta Julio César Falcone. Pocas semanas después, el 30 de Agosto, el Capitán de Corbeta Ítalo Balbo cerró para siempre una etapa en la historia de la Escuadrilla Aeronaval de Exploración tras concluir el vuelo final del SP-2H Neptune 0708/2-P-112. Este avión que fuera protagonista relevante del ataque aeronaval del 4 de Mayo de 1982, tuvo la suerte de ser rescatado de recuperado y restaurado, dando lugar mas tarde a la creación del Museo de Aviación Naval…" (Serie Aeronaval N° 23 - Lockheed P-2 Neptun, pág. 15/16)

    "…Historias Individuales…

    0706 Lockheed P2V-75 (msn 726-7234) USN 148349. Aceptado el 24.04.61 con destino inicial el O&R Alameda. Utilizado por los escuadrones VP-1 -2-9-1 7-31 ,-46,-64,-65 y -68.Asignado al VP-67 entre 06.75 a 05.77 como 148349/ PL-1 Desactivado el 05.05.77. Adquirido en 08.77. Arribó a la Base Aeronaval Comandante Espora y asignado a la Escuadrilla Aeronaval de Exploración como 0706/2-P-110. Entró en recorrida PAR en 03.78, pero fue canibalizado progresivamente y no volvió a volar. Desactivado por Resolución n° 82/80.

    0707 Lockheed P2V-7S (msn 726-7257) USN 148361 .Aceptado el 27.10.61 entrando en servicio con el escuadrón VP-18 como 148361/G-7. Prestó servicio luego con los escuadrones VP-23,-60,-66 y con el NATC. Asignado en 02.76 al escuadrón VP-66 como 148361/PL-5 hasta el 03.05.77. Desactivado el 05.05.77. Adquirido en 08.77 por la Aviación Naval. Arribó a la Base Aeronaval Comandante Espora y asignado a la Escuadrilla Aeronaval de Exploración como 0707/2-P-111. Asignado al Operativo Tronador en 12.78. El 03.05.82 detectó el naufragio del crucero ARA "General Belgrano". Vuelo final el 28.07.82 completando 9530 Hr de vuelo. Desactivado por Resolución n° 627/85. Desguazado en el Taller Aeronaval Central durante 1988.

    0708 Lockheed P2V-7S (msn 726-7283) USN 150280. Aceptado el 07.08.62, siendo destinado al escuadrón VP-4 como 1 50280/YD-l. Utilizado posteriormente con los escuadrones VP-1,-69, NARTU Whidbey Islán y NARF Quonset Point. Asignado en 09.75 al escuadrón VP-67 como 1 50280/PL-7 hasta el 03.05.77. Desactivado el 05.05.77. Adquirido en 10.77 por la Aviación Naval. Arribó a la Base Aeronaval Comandante Espora y asignado a la Escuadrilla Aeronaval de Exploración como 0708/2-P-112. Asignado al Operativo Tronador en 12.78. El 04.05.82 detectó y guió el ataque contra el destructor HMS "Sheffield". Vuelo final el 30.08.82 completando 8416 Hr de vuelo. Desactivado por Resolución n° 627/85. Reconstruido durante 1987 para su exhibición en el Museo de Aviación Naval (Base Aeronaval Comandante Espora).

    0718 Lockheed P2V-7S (msn 726-7233) USN 148348. Adquirido en 08.77. Arribó a la Base Aeronaval Comandante Espora y asignado a la Escuadrilla Aeronaval de Exploración inicialmente como 0709/2-P-111, rematriculado poco después como 0718/2-P-114. Asignado al Operativo Tronador en 12.78. Desactivado en 05.81 por Resolución n° 545/83. Desguazado en la Base Aeronaval Punta Indio…" (Serie Aeronaval N° 23 - Lockheed P-2 Neptun, pág. 30)

4. ESCUADRILLA AERONAVAL DE EXPLORACIÓN:

Del trabajo "50º Aniversario Escuadrilla Aeronaval de Exploración" realizado por el CF Rubén Guillermo CORDERO (Comandante de la EA6E) y el Prof. Pablo M. ARBELETCHE (Corresponsal Naval y Delegado MUAN) basado en los Tomos I, II y III "Historia de la Aviación Naval" de Pablo E. ARGUINDEGUY (Buenos Aires 1981), la Revista Mach del Circulo Profesional de Aviadores Navales y las monografías de Jorge F. NÚÑEZ PADÍN (Serie Aeronaval N° 7, 21 y 23) se extrae lo siguiente:

    "…tras la compra a la R.A.F. de ocho aviones Lockheed Neptuno MR Mk.I (correspondientes al modelo P2V-5), quienes a partir del 19 de septiembre de 1958 fueron arribando al país, pasando a integrar la 1° Escuadrilla Aeronaval de Exploración (constituida por Orden Ejecutiva N° 01/59 de fecha 07/02/1959)

    El primer vuelo de dos "Neptune" (el 0408/2-P-101 y el 0411/2-P-104) en el país fue registrado sobre el estadio de la Base Naval Puerto Belgrano el día 20 de Junio de 1959 durante la ceremonia de la jura de la Bandera.

    El día siguiente - 21 de Junio de 1959- ya con la incorporación oficial de dichas aeronaves (a partir del 20/12/1958) fue instituido como el de la creación de la ESCUADRILLA AERONAVAL DE EXPLORACIÓN, con destino en la Base Aeronaval Comandante Espora y dependiendo en ese entonces de la Escuadra Aeronaval N° 2.-

    En esa época y debido a la complejidad de sus equipos, los aviones Neptune significaron una verdadera revolución técnica dentro del ámbito de la AVIACIÓN NAVAL, esta situación, abrió un amplio espectro de capacidades operacionales que se materializaron a partir del primer vuelo de operación antisubmarina real, realizado entre el 20 al 29 de octubre de 1959 en oportunidad de realizarse el "Operativo Comodoro Rivadavia" de búsqueda de un submarino no identificado en las costas de dicha ciudad. Con su gran alcance, su operatividad en todo tiempo, el perfeccionamiento de sus equipos electrónicos y de sus armas hicieron de ella una unidad de fuerte resonancia dentro de las actividades operativas aeronavales, que le permitieron cumplir misiones diversas tales como: operaciones antisubmarinas (patrullando, cortinado, búsqueda, caza y ataque), operaciones de exploración (Control de Tráfico Marítimo sobre la Zona Económica Exclusiva o "Mar Argentino") y operaciones de minado…

    Otro infortunio que enlutó a la Escuadrilla fue durante el 15 de septiembre de 1976, oportunidad en la que el Neptune 0644/2-P-103 tras efectuar un vuelo glaciológico (actividad en la cual los Neptunes se distinguieron ampliamente) impacta contra el Monte Bernard en la Isla Livingston (Shetland del Sur) produciendo la muerte de su tripulación. Los restos del Neptune son localizados recién el 24 de septiembre, desde un DHC-6 Twin Otter de la Fuerza Aérea; desafortunadamente, mientras se intentaba el rescate de las víctimas, el 19 de enero de 1977, cae en el mismo lugar, el Bell 212 AE-451 del Ejército Argentino concluyendo con la muerte de sus tres ocupantes.-

    Luego de estas pérdidas y con la desactivación del 0683/2-P-105, resultó de suma urgencia la necesidad de obtener nuevos aviones para la Escuadrilla de Exploración, pudiéndose contar con cuatro SP-2H Neptunes a partir de enero de 1978 (0706/2-P-110, 0707/2-P-111, 0718/2-P-114 y 0708/2-P-112)…

    Durante el conflicto por la recuperación de las Islas Malvinas, la Unidad contaba con dos Neptunes operativos los SP-2H 0708/2-P-112 y el 0707/2-P-111… Una nueva etapa se iniciaba a partir del año 1983 con el traslado de la Escuadrilla Aeronaval de Exploración desde la Base Aeronaval Comandante Espora (Bahía Blanca) a la Base Aeronaval Almirante Marcos A. Zar (Provincia del Chubut), pasando a depender a partir del 14 de abril de la Escuadra Aeronaval N° 6. Esta etapa tuvo como principal protagonista la incorporación de cinco aviones ELectra L-188 a través de la Comisión "Programa L-188" (dos L-188C, dos L-188PF y un L-188AF)…"http://www.histarmar.com.ar/Armada%20Argentina/AviacionNaval/EscAExploracion.htm)

Interesa remarcar que en el DVD adjunto se encuentra grabado un video sobre el "50° Aniversario De La Escuadrilla Aeronaval De Exploración" bajado desde la página http://www.dailymotion.com/video/xb0629_50-anos-de-la-escuadrilla-de-explor_news


CAPÍTULO XV - AEROSPATIALE AIO3 ALOUETTE III:

Los 14 helicópteros de transporte, ataque y propósitos generales Aerospatiale AIO3 Alouette III pertenecieron desde el 11 de noviembre de 1969 a la 1ª. Escuadrilla Aeronaval de Helicópteros (EAH1) -y a partir de 1979algunos de ellos pasaron a la 2ª. Escuadrilla Arenaval de Helicópteros (EAH2)- ambas dependientes de la Escuadra Aeronaval Nº 2 (EA2) del Comando de la Fuerza Aeronaval N° 2 (FA2) con asiento en la Base Aeronaval Comandante Espora (BACE) siendo desafectado el último en operaciones -el Alouette III 0642/3-H-102-, el 3 de diciembre de 2010 en la ceremonia realizada en la BACE presidida por el entonces Jefe del Estado Mayor General de la Armada, Almirante Jorge Omar GODOY

De la revista Mach 1 N° 44 pág. 6/10 "25 años con el Alouette III"; la "Historia de la Aviacion Naval Argentina - Tomo III"de Hector A MARTINI (1992 - Instituto Aeronaval); "…Adiós Alouette…" publicada el 03/12/10 en la Gaceta Marinera Digital bajo la dirección del
Capitán de Navío Alejandro Raúl CHACOFF -entre otras fuentes consultadas- surge:

1. HISTORIA:

La compra de los ALOUETTE III, surgió de la necesidad de hallar un reemplazo para los SIKORSKY H-19/S-55, que presentaban por entonces limitaciones técnicas en las operaciones antárticas.

Para fines de agosto de 1969, se trasladó a Francia el personal designado para la recepción de los ALOUETTE III. El 5 de septiembre se iniciaron en Marignane (Marseille) los cursos teóricos que dieron paso el 28 de septiembre a la instrucción en vuelo e incluyó entre otros aspectos técnicas de vuelo en montaña y empleo del guinche y pie de gallo en distintas circunstancias.

Mientras tanto, en las instalaciones de la empresa Sud-Aviation, concluía la construcción de los helicópteros adquiridos por la ARMADA ARGENTINA. El 28 de octubre de 1969 se realizó la entrega oficial del primer aparato el 0643/4-H-23, tres días más tarde, se verificó el vuelo de recepción de los helicópteros 0641/4-H-21 y 0641/4-H-22, con lo cual prácticamente concluyen las actividades de la comisión naval.

Todos los helicópteros de la AVIACIÓN NAVAL ARGENTINA, fueron estandarizados con la turbina Turbomeca Artouste III B de 870 shp (ajustada a 570 shp) y el mismo sistema de transmisión.

El 11 de noviembre de 1969 arriban a la BASE AERONAVAL COMANDANTE ESPORA por vía aérea los SE.3160 0641 y 0642. La última aeronave del primer lote, arribó a la BASE AERONAVAL COMANDANTE ESPORA por vía marítima el 12 de diciembre.

La participación del nuevo material de vuelo en las Campañas Antárticas, coincidió prácticamente con su llegada al país, el 29 de diciembre de 1969 el 4-H-2 fue destinado a la Campaña Antártica 1969/1970. El día 3 de enero de 1970 se embarcó en el ARA BAHÍA AGUIRRE", sustituyendo al SIKORSKY H-19 4-H-15. La etapa final de esta campaña se completó durante febrero con el 0641/4-H-1 desde el rompehielos ARA (Q-4) "GENERAL SAN MARTIN". El empleo de los SA-316B en el continente antártico se prolongó hasta la Campaña de Verano 1981/82.

Otra actividad en la cual se destacó el ALOUETTE III, fue la de búsqueda y salvamento. En este rol, son integrados al GRUPO AERONAVAL EMBARCADO, cubriendo estaciones de rescate desde el Portaaviones ARA "25 DE MAYO" . A partir de febrero de 1975 (con el 0649/4-H-5) se iniciaron los destacamentos permanentes en la BASE AERONAVAL PUNTA INDIO, de los SA-316B para cubrir servicio de salvamento en el área.

Numerosos fueron los vuelos de búsqueda y rescate realizados en apoyo a la comunidad.

El ALOUETTE III ha sido utilizado intensamente como entrenador en la instrucción de personal naval, de la Aviación de Ejército, Policía Federal y de la Armada Paraguaya

Aún cuando no estuvo dentro de las previsiones iniciales, el ALOUETTE III evolucionó dentro de la AVIACIÓN NAVAL, hasta convertirse en una excelente plataforma de combate. El misil Nord AS-11 es adquirido como arma de ataque contra objetivos protegidos, convirtiendo así a los ALOUETTE III en las primeras aeronaves argentinas dotadas de proyectiles guiados aire-superficie. Una vez finalizadas las tareas de recepción e instalación, se efectuó el primer lanzamiento de un misil AS-11 en el país. El mismo tuvo lugar el 27 de Marzo de 1973, en el polígono de la BASE NAVAL PUERTO BELGRANO, utilizándose al 0651/4-H-7 .

También a partir de 1973 se cumplen las primeras experiencias con ALOUETTE III a borde de unidades de combate. El primer anavizaje lo efectuó el SA-316B 0651/4-H-7 el 17 de Junio de 1973, a bordo del destructor ARA (D-27) "PY" ubicado en la Dársena de PUERTO BELGRANO. El objetivo era habilitar la operación de helicópteros livianos, desde los tres destructores SUMMER FRAM II y GEARING que por entonces disponía la ARMADA ARGENTINA. El primer embarque operativo se concretó el 19 de septiembre de 1973, al aterrizar el 0681/4-H-9 en la plataforma del ARA "PY" durante el transcurso de maniobras de la FLOTA DE MAR. En la siguiente fase, se procedió a incrementar la capacidad ofensiva de los Alouette con torpedos. El ARSENAL AERONAVAL Nº 2 diseñó un sistema para el transporte y lanzamiento de torpedos, que permite además el uso de lanzacohetes LAU-32. El primer lanzamiento de torpedos Mk.44 se completó exitosamente en 1974 con el 0681/4-H-9. Desde ese momento los ALOUETTE III quedaron capacitados para efectuar ataques anti-submarinos vectoreados (VECTAC), ampliándose su eficiencia mediante la introducción de torpedos A.244S.

Este cambio en la modalidad operativa de los ALOUETTE III, se vio reforzado con la aplicación de camuflaje a partir de 1973/74, y por un intenso entrenamiento en técnicas y tácticas de combate con cañones, cohetes y misiles en misiones de apoyo a la Infantería de Marina.

El historial operativo incluye la participación en apoyo del "Operativo Independencia" en Tucumán en 1975 y del "Operativo Tronador" en 1978.

El ALOUETTE III 0699/3-H-110 pasó a la historia como la primera aeronave argentina en tomar parte en acciones de guerra el 3 de abril de 1982 durante las acciones de recuperación de las Islas Georgias dentro del marco de la "OPERACIÓN ROSARIO" por la recuperación de nuestras ISLAS MALVINAS.

Tras la desactivación del último WESTLAND WG 13 SEA LINX HAS 23, el SA-316B y hasta la incorporación en 1996 de los AS-555 FENNEC se transformó en el helicóptero de dotación estándar de las unidades de superficie de la ARMADA.

En el marco internacional las circunstancias operativas lo llevaron a participar en aguas del URUGUAY (Operativos Cimarrón), del BRASIL (Operativos Fraterno), de NAMIBIA y SUDÁFRICA(Operativos Atlasur), del PARAGUAY (Operativos Sirena), CANADÁ, ESTADOS UNIDOS y PUERTO RICO(Operativo Fleetex), ESPAÑA, ITALIA, SENEGAL, FRANCIA, EGIPTO y EMIRATOS ARABES (Operaciones Desert Shield y Desert Storm donde los Alouette llevaron a cabo tareas de identificación de contactos de superficie y búsqueda visual de minas de deriva, transporte de personal y carga y evacuación sanitaria), y mas recientemente CHILE y PERU (Operativo Unitas Pacifico)

En épocas recientes, desde la cubierta de los destructores y corbetas los ALOUETTE III, han colaborado eficazmente en tareas de patrullaje de la Zona Económica Exclusiva así como en la captura de numerosos pesqueros ilegales.

Tiene el honor de ser el tipo de aeronave mas extensamente utilizado en la AVIACIÓN NAVAL a lo largo de 41 años de servicio donde sumaron más de 45.000 horas de vuelo, siendo desafectados del Servicio Aeronaval por la llegada al fin de la vida útil de las células.

La ceremonia de despedida presidida por el JEFE DE ESTADO MAYOR DE LA ARMADA ARGENTINA, ALMIRANTE Jorge Omar GODOY, se desarrollo el 02 de diciembre de 2010 en la plazoleta ALMIRANTE Guillermo BROWN, de la BASE AERONAVAL COMANDANTE ESPORA.

2. IDENTIFICACIÓN DE LOS 14 ALOUETTES III DE LA ARMADA ARGENTINA:

Las características -y hechos salientes- de los 14 Alouettes III de la Aviación Naval pueden resumirse así:

    0641 SE.316O (msn 1616): Incorporado el 31.10.69 como 0641/4-H-21. Pasó a ser 0641/4-H-1 y 0641/2-H-1. El 14.05.76, cayó al mar desde el portaaviones, por desperfectos en su turbina.

    0642 SE.3160 (msn 1623): Incorporado el 31.10.69 como 0642/4-H-22. Pasó a ser 0642/4-H-2, 0642/2-H-2 y 0642/3-H-2 Transferido a la EAH1 como 0642/3-H-102. Ultimo Alouette III en servicio, ultimo vuelo el 20 de diciembre de 2010. Espera su transferencia a la ESCUELA DE SUBOFICIALES DE LA ARMADA como material didáctico.

    0643 SE.316O (msn 1624): Incorporado el 31.10.69 como 0643/4-H-23. Pasó a ser 0643/4-H-3, 0643/2-H-3 y 0643/3-H-3. Transferido a la EAH1 como 0643/3-H-103. Durante una misión de evacuación sanitaria, el 04.03.79, cayó al mar a 80 mn de la Isla Smith (Antártida), causando la muerte del TC RUSCONI y del CP LECESE.

    0648 SA.316B (msn 1730): Incorporado el 28.05.70 como 0648/4-H-4. Accidentado en proximidades de Calderón (Bahía Blanca), el 18.09.70.

    0649 SA.316B (msn 1734): Incorporado el 28.05.70 como 0649/4-H-5. Pasó a ser 0649/2-H-5 y 0649/3-H-5. Transferido a la EAH1 como 0649/3-H-105. Hundido abordo del crucero ARA (C-4) "General Belgrano" el 02.05.82.

    0650 SA.316B (msn 1766): Incorporado el 16.09.70 como 0650/4-H-6. Accidentado el 21.01.71 .

    0651 SA.316B (msn 1767): Incorporado el 17.09.70 como 0651/4-H-7. Pasó a ser 0651/2-H-7 y 0651/3-H-7. Transferido a la EAH1 como 0651/3-H-107. Almacenado en el ARCE.

    0680 SA.316B (msn 1847): Incorporado el 18.11.71 como 0680/4-H-8. El 07.01.73, por causa de detención brusca de la turbina, realizó un aterrizaje de emer-gencia en autorrotación en proximidades de Pedro Luro (Bs.As.). Helicóptero destruido.

    0681 SA.316B (msn 1851): Incorporado el 18.11.71 como 0681/4-H-9. Sucesivamente pasó a ser 0681/2-H-9 y 0681/3-H-9. Transferido a la EAH1 como 0681/3-H-109. Almacenado en el ARCE, espera su transferencia al MUSEO DE LA AVIACION NAVAL ARGENTINA.

    0699 SA.316B (msn 2250): Incorporado el 18.06.75 como 0699/2-H-10, y más tarde 0699/3-H-10. Transferido a la EAH1 como 0699/3-H-110. El 21.04.83 cayó a tierra a 3 millas de BACE, cau-sando la muerte del TC G. SULE.

    0736 SA.316B (msn 2345): Matrícula provisoria F-WTNB. Incorporado el 01.07.78 como 0736/3-H-11, pasando a ser luego 0736/3-H-111.

    0737 SA.316B (msn 2346): Matrícula provisoria F-WTNJ. Incorporado el 01.07.78 como 0737/3-H-12, pasando a ser luego 0737/3-H-112. Transferido al MUSEO DE LA AVIACION NAVAL ARGENTINA.

    0738 SA.316B (msn 2349): Incorporado el 30.08.78 como 0738/3-H-14, pasando a ser luego 0738/3-H-114.

    0739 SA.316B (msn 2350): Incorporado el 30.08.78. Como 0739/3-H-15, pasando a ser luego 0739/3-H-115.

    3. "…ADIOS ALOUETTE...":

    La Gaceta Marinera Digital en su edición del 03/12/10 http://www.gacetamarinera.com.ar/nota.asp?idNota=2531&idSec=7 publicó la nota "…Adiós Alouette…" que, en lo que aquí interesa, señala:

    "…Desde la mañana de ayer se desafectó oficialmente de la actividad al último helicóptero Alouette III de la Primera Escuadrilla Aeronaval de Helicópteros. Estuvo presente en la ceremonia el almirante Jorge Omar Godoy.

    COMANDANTE ESPORA - Ayer a la mañana, en la plazoleta Almirante Guillermo Brown de la Base Aeronaval Comandante Espora, se llevó a cabo la ceremonia de desafectación del último Alouette III, presidida por el jefe del Estado Mayor General de la Armada, almirante Jorge Omar Godoy.

    Lo acompañaron el comandante de Operaciones Navales, vicealmirante Carlos Paz, el comandante de la Aviación Naval, contralmirante Rafael Cornejo Solá, los contralmirantes Osvaldo Colombo, comandante de la Infantería de Marina y Pablo Vignolles, de la Flota de Mar y el comandante de la Fuerza Aeronaval N° 2, capitán de navío Guillermo Guerra, además de otras autoridades militares y civiles e invitados especiales.

    "El 11 de noviembre de 1969 llegaron al país los primeros Alouette y casualmente, el primer vuelo lo realizó el hoy aquí presente 3-H-102", dijo el oficial de ceremonia mientras aterrizaba por última vez el mencionado helicóptero en el lugar y agregó "así se escuchó por primera vez su turbina inconfundible en la distancia, representando cabalmente el incansable espíritu de la Primera Escuadrilla Aeronaval de Helicópteros (EAH1). Durante estos 41 años de constancia lo ha hecho a lo largo de todo el extenso litoral marítimo argentino, incluyendo nuestra lejana Antártida en la que operó durante 12 años y, por supuesto, como infaltable integrante del grupo aeronaval embarcado"…

    Luego del emotivo aterrizaje se incorporó la bandera de guerra escoltada por la compañía de desfile de la FAE2 y se entonaron las estrofas del Himno Nacional. Más tarde el capellán de la FAE2 realizó una invocación religiosa y tuvo la palabra el comandante de la EAH1, el capitán de corbeta Martín Rodolfo Lucero.

    "La necesidad de renovar y reemplazar los vetustos Sikorsky S-55 por un helicóptero versátil y con capacidad de operación a bordo en particular para a ejecución de las campañas antárticas, llevaron a la Armada Argentina a incorporar los helicópteros SA 316 B Alouette III. Es así que entre noviembre de 1969 y agosto de 1978 llegaron al país, procedentes de la fábrica Sud Aviation de Francia, un total de 14 aeronaves" recordó Lucero.

    Y agregó que "su demostrada confiabilidad, flexibilidad de operación y de configuraciones, así como su indiscutible capacidad para la operación a bordo han sido su signo distintivo". "La operación de búsqueda y rescate como integrante del grupo aeronaval embarcado desde portaviones y desde unidades de superficie ha sido sostenida permanentemente en el tiempo…"

    En el DVD adjunto se encuentran grabadas las fotografías de los 14 Alouettes como así también la ceremonia de desafectación del último en servicio emitida por el Canal 9


CAPÍTULO XVI - GRUMMAN HU-16B ALBATROS:

Los 3 Hidroaviones Grumman modelo HU-16B "Albatros" de la Armada Argentina -características 4-BS-1; 4-BS-2 y 4-BS-3- se desempeñaron desde el año 1974 en la Escuadrilla de Búsqueda y Salvamento de la Escuadra Aeronaval N° 4 (EA4) dependiente del Comando de la Fuerza Aeronaval N° 1 (FA1) con asiento en la Base Aeronaval Punta Indio (BAPI) siendo radiados del servicio naval a mediados de 1977 quedando los mismos en el Arsenal Aeronaval N° 1 para el desmontaje de todos los elementos recuperables, pasando la escuadrilla a situación de reserva el 9 de Agosto de 1977.

En efecto:

1. SERIE AERONAVAL N° 25:

Según la "Serie Aeronaval N° 25 JHF Goose, PBY CataIina, PBM Mariner & HU-16 Albatros" de Jorge Félix NÚÑEZ PADÍN (febrero 2009) jfnpadin@yahoo.com - Perfiles Color: Ángel E. Bertogna aebertogna@gmaíl.com - Diagramación y Armado: Emiliano Monachesi / CEMYK S.H. emilianom@cemyk.com. (ISBN 978-987-20557-4-5/1):

1.1. HISTORIA:

    "...Grumman HU-16B Albatros Con la llegada del portaaviones ARA (V-1)" Independencia" se acentuaron las disputas políticas entorno a quien le correspondía el control de la aviación militar nacional. Una línea de pensamiento sostenía que todas las aeronaves de ala fija debían estar encuadradas dentro de la Aeronáutica, la cual proveería el apoyo aéreo especializado requerido por la Armada y el Ejército. Dentro de ese contexto, hacia 1958/1959 la Fuerza Aérea había planificado la compra de doce Lockheed P2V-7 Neptune y seis Grumman SA-16 Albatros, con la obvia intención de avanzar sobre el ámbito naval. Esto generó serias tensiones, por lo cual el gobierno nacional se vio obligado a resolver el conflicto mediante una decisión salomónica. Para 1961 la Fuerza Aérea había adquirido seis bimotores anfibios SA-16A Albatros, según un contrato encuadrado dentro del Military Aid Programm. Asimismo los aviones serían modificados al modelo SA-1 6B (equivalente al UF-2G, luego HU-16E) en las instalaciones de la Grumman, de acuerdo a un contrato financiado por la USAF. Dada la compleja situación planteada entre la aeronáutica y la marina, se decidió asignar tres aviones a cada una de las dos fuerzas.

    Para el año 1962, estaban contados los días de los PBM Manner y no más de tres PBY Catalina eran utilizados para tareas secundarias; por lo cual la incorporación del Albatros fue más que oportuna. En Junio de 1962 se destacó a Estados Unidos el primer contingente naval, el cual comenzó su adiestramiento en forma conjunta con una tripulación de la Fuerza Aérea, en el seno del 130 Troop Carrier SqdrVANG West Virginia (Charleston). Dos meses más tarde, se sumaron otras dos tripulaciones navales, quienes recibieron instrucción de vuelo con el 135° Troop Carrier Sqdn/ANG Maryland (Baltimore).

    "...El 16 de Noviembre de 1962 la Grumman hace entrega formal en sus instalaciones de Bethpage del Albatros 0533/2-G-201, el primero en ser recorrido y modificado a la versión HU-16B. El 26 de Noviembre tripulado por el Cdr. USN Stanley Kalamaris y por el Jefe del Grupo Albatros Capitán de Corbeta Luciano Carlavan, es trasladado en vuelo hasta Elizabeth City USCG Air Station. Poco menos de un mes después, se sumó el 0534/2-G-202, completándose la dotación el 1 5 de Febrero se completa la dotación con la llegada del 0535/2-G-203 piloteado por el recién promovido Capitán de Fragata Luciano Carlavan y por el Teniente de Fragata Broquen. De inmediato se procede a planificar y alistar los aviones para el vuelo ferry hacia Argentina. Los tres aviones despegaron el 7 de Marzo de 1963, iniciando un largo vuelo en formación con trece escalas (19), para aterrizar sin mayores contratiempos en la Base Aeronaval Comandante Espora el 21 de Marzo.

    El 29 de Marzo se realiza el primer ejercicio operativo, consistente en la intercepción de un P-2E Neptune en vuelo de exploración sobre las doscientas millas náuticas. En los sucesos del 2 de Abril participan los Albatros en vuelos de patrullaje antiterrestre desde Comandante Espora. El 28 de Abril se cumplió el primer vuelo de rescate sanitario (Medevac) con el Albatros 0535/2-G-203 a cargo del Capitán de Fragata Carlavan y del Teniente de Navío Broquen. Tras algo más de nueve horas de vuelo, arribaron a la Isla Decepción (sobre la posición 56°40' Sur-65° W), desde donde evacuaron a personal herido sin ninguna novedad. Recién con fecha del 24 de Junio de 1963 se dispuso la creación de la Escuadrilla Aeronaval de Búsqueda y Salvamento dependiente de la Fuerza Aeronaval N° 2 (FA2). El Capitán de Corveta Julio Garavaglia, se venía desempeñando como comandante de la escuadrilla desde mediados del mes anterior. Las actividades de adiestramiento con unidades navales de los Albatros fueron intensas en los primeros meses. El 0533/2-G-201 fue destacado a la Estación Aeronaval Puerto Madryn, desde donde realizó ejercicios con la Fuerza de Cruceros desde el 13 de Julio. El 12 de Septiembre se realizan ejercitaciones de búsqueda y salvamento coordinadas con el aviso ARA "Guardiamarina Zicari", desde la Base Naval Puerto Belgrano. Ese mismo día, se trasladaron hacia Ezeiza los Albatros 0533/2-G-201 y 0534/2-G-202 para participar del Operativo Unitas IV hasta el 26 de Septiembre. La próxima actividad operativa de relevante, consistió en maniobras antisubmarinas desde el 12 al 14 de Marzo de 1964, con la Fuerza de Submarinos. Tanto los Albatros como los Tracker 051 1/2-AS-1 y 051 2/2-AS-6 utilizaron la pista auxiliar de la base naval marplatense. En lo que respecta a ejercitaciones aeronavales, el Albatros fue un inseparable auxiliar logístico de la 1° Escuadrilla Aeronaval de Ataque. El primer despliegue se desarrolló del 26 al 28 de Mayo de 1964, hacia la Base Aeronaval Río Gallegos, transportando desde personal a repuestos. Además sobrevolaron las bases de Río Grande y Ushuaia para determinar la factibilidad de su uso por parte de los Panther. Mediante el uso de su radar de exploración y de un completo equipo de comunicaciones radiales, los Albatros actuaban como aviones guiadores de los F9F Panther en ataques a mar abierto contra unidades de la Flota de Mar. Un hecho curioso tuvo lugar el 19 de Septiembre de 1964 cuando el Albatros 0533/4-BS-1 al mando del Capitán de Corbeta Carlos Acuña interceptó a 160 millas náuticas de Bahía Blanca al portaaviones nuclear USS (CVN-69) "Enterprise" y a su escolta el crucero USS (CGN-9) "Long Beach". Como acto amistoso, el Albatros sobrevoló la escuadra americana, volando en formación con una escuadrilla de A-1 H Skyraiders de la US Navy. Pocos días antes, dos Albatros habían efectuado ejercitaciones con naves norteamericanas durante el operativo Unitas y, desde el aeropuerto uruguayo de Carrasco (Montevideo). Esos mismos aviones -el 0533/4-BS- 1 y 0535/4-BS-3 - operaron entre el 26 de Octubre al 1 de Noviembre de 1964 desde el aeródromo auxiliar Viedma, apoyando el despliegue de los Panther y Corsarios para el operativo "Caimán".

    Dadas sus cualidades los Albatros navales eran solicitados frecuentemente para tareas de auxilio. El 27 de Septiembre de 1963 el 0533/2-G-201 evacuó desde Neuquén hasta Capital Federal a un operario del ferrocarril con graves quemaduras. Del 23 al 28 de Junio de 1964 los HU-16B 0533/4-BS-1 y 0534/4-BS-2 realizaron la búsqueda del pesquero "Ivonne Martha", hundido frente a las costas de Mar del Plata. El 3 de Septiembre del mismo año, el Albatros 0534/4-BS-2 al mando del Teniente de Navío Pedroni, intervino en un gran operativo de búsqueda frente a las costas de Porto Alegre (Brasil) tras el hundimiento del "Patagonia". Por espacio de dos días se rastrilló la zona, junto a un Douglas C-47 de la Prefectura Naval y a los P-2E Neptune 041 1/2-P-104 y 041 4/2-P-107 de la Escuadrilla de Exploración.

    Continuando la tradición de los hidroaviones, el 28 de Diciembre de 1963, se efectuó la primera búsqueda de témpanos en aguas del Atlántico Sur. Estas misiones eran de gran importancia, ya que los hielos a la deriva al sur del Paralelo 38 constituían un peligro para la navegación; este primer vuelo se ejecutó con el 0533/2-G-201. La incorporación del HU-16 Albatros permitió planificar con mayor margen de seguridad vuelos de gran duración sobre las aguas australes. El 0533/4-BS-1 piloteado por los Capitanes Iribarne y Acuña debutó en ese rol, al apoyar un vuelo entre Comodoro Rivadavia y la base antártica Melchior que tuvo como protagonista al P-2E Neptune 041 4/2-P-107 el 10 de Septiembre de 1964. El Albatros 0534/4-BS-2 quedó en reserva en la estación aeronaval Río Grande (T. del Fuego). Un segundo vuelo de iguales características aconteció el 6 de Octubre, con las mismas aeronaves. El 16 de Diciembre un Albatros regresó al destacamento naval de Isla Decepción, para inspeccionar las facilidades con vistas a un empleo mas frecuente. Luego de pernoctar allí por una noche, el Albatros 0535/4-BS-3 regresó al territorio continental con el apoyo del 0533/4-BS-1. En ocasión de la Campaña Antártica 1964/65 volvió a contarse con la ayuda de los hidroaviones, ahora de la Escuadrilla de Búsqueda y Rescate. Así el 12 de Enero de 1965 los HU-16B 0533/4-BS- 1(al mando de Capitán de Corbeta Broquen) y 0535/4-BS-3 (Capitán de Corbeta Pedroni) volaron hacia la Isla Decepción, como parte de una serie de esfuerzos para desarrollar una ruta aérea desde el continente. El 0534/4-BS-2 (Capitán de Corbeta Iribarne) quedó destacado en Ushuaia para prestar apoyo en caso de necesidad. Los vuelos previstos para el día 13 se suspendieron por mal tiempo. A las 10:17 horas del siguiente día el 0535/4-BS-3 despegó hacia la Barrera de hielo de Larsen, alcanzando a sobrevolar la posición 70°20' Sur-6138' Oeste, regresando hacia Decepción, donde permaneció como back-up el 0533/4-BS-1. Este singular vuelo permitió identificar una ruta segura para el ARA (Q-4) "General San Martín". Los Albatros emprendieron el retorno hacia el continente el 16 de Enero de 1965; cuando restaban treinta minutos para arribar al Cabo de Hornos, se sumó a la formación el 0534/4-BS-2. Luego de sobrevolar en la escuadrilla completa en perfecta formación, aterrizaron a las 15:50 horas.

    Para el trienio 1964-1967 la Aviación Naval estimó necesario reforzar la línea de vuelo de la Escuadrilla de Búsqueda y Salvamento con la incorporación de un HU-16B Albatros durante 1965 y dos ejemplares adicionales para el año 1966. El uso intenso de los Albatros realmente hacía necesaria estas incorporaciones, ya que los trabajos normales de mantenimiento afectaban la exigua dotación. Por esta razón, si bien se asignaron 1200 horas de vuelo para 1966, sólo pudieron completarse 989 horas. Igual situación se vivió en 1967. Los distintos vaivenes que enfrenta el país, determinaron que recién durante el transcurso de 1968 se concretara la compra de otro HU-16B según las condiciones del programa MAP. En definitiva este nuevo Albatros arribó a fines de Noviembre de 1970 con la identificación 0645/3-BS-4. Esto fue así, dado que se había dispuesto el traslado de la escuadrilla al seno de la Escuadra Aeronaval N° 3 con sede en la Base Aeronaval Punta Indio, elemento componente de la Fuerza Aeronaval N° 1 . Para esa época se analizó la factibilidad de destacar en forma prolongada al menos un HU-16B en la Estación Aeronaval Petrel (Antártida Argentina), para el cumplimiento de tareas aeronavales. Sin embargo la dificultad derivadas de las tareas de mantenimiento de un avión complejo en una base remota y con escaso equipamiento, hicieron inviable el proyecto. En definitiva se decidió utilizar para el mismo cometido al moderno DHC-6 Twin Otter, que desplazó definitivamente a los hidroaviones de las campañas antárticas. En efecto las últimas tareas de esta índole asignadas a los Albatros fue la de prestar apoyo aéreo -los denominados Operativos Otter- al cruce del Twin Otter naval desde el continente hasta su base operativa antártica a lo largo de 1970.

    Los Albatros pasaron a realizar otras tareas, tales como vuelos de patrullaje sobre aguas jurisdiccionales. A lo largo de 1972 desde Punta Indio la escuadrilla patrulló los límites del Río de la Plata a causa de un diferendo con la República Oriental del Uruguay. Un antecedente similar aconteció entre el 20 al 24 de Noviembre de 1964 cuando los HU-16 desde la Estación Aeronaval Ushuaia efectuaron vuelos de exploración sobre el Canal de Beagle, Estrecho de Lemaire, Moat e islas Picton , Nueva y Lenox. Incluso del 23 al 24 de Abril de 1964 los Albatros realizaron vuelos de seguimiento de pesqueros soviéticos, desde Río Gallegos (Santa Cruz).

    "...Para 1974 se dispuso el pase de la Escuadrilla de Búsqueda y Salvamento a la órbita de la Escuadra Aeronaval N° 4. Durante 1975 se consideró la posibilidad de artillar los Albatros con ametralladoras Browning Cal. 7,62 lo que en definitiva no se concretó (21) dada las pocas horas de vuelo remanentes de los tres Albatros disponibles. A mediados de 1977 la DIMA inició los trámites administrativos de descargo de los Albatros, quedando el Arsenal Aeronaval N° 1 con la tarea de desmontaje de todos los elementos recuperables (22). La escuadrilla paso a situación de reserva el 9 de Agosto de 1977. Tres Albatros sobrevivientes se remataron como chatarra el 10 de Noviembre, en tanto que en estado de desmantelamiento permaneció hasta Enero de 1981 en Punta Indio el 0535/4-BS-3. Con él desapareció para siempre, un tipo de aeronave que fue sinónimo de Aviación Naval.

    Notas (22) Nota N°59-4 "Confidencial"/77 del Contralmirante Rafael Chechi, Director General de Material Naval, fechada en Buenos Aires el 11 de Julio de 1977..." (pág. 26/29)

1.2. FICHA TÉCNICA:

    "...Grumman HU-16B Albatros Anfibio metálico, monoplano de ala alta bimotor de tren triciclo retráctil, de búsqueda y rescate.

    Planta de Poder: Dos motores radiales R-1820-76SB. Accionaban hélices tripalas Hamilton Standard 43D50

    Dimensiones (en m.): Envergadura x Longitud x Alto : 18,67x24,3x7,8

    Pesos (en Kg): Vacío. 9100. Máximo de despegue 15000.

    Performances: Velocidad de crucero 241 Km/Hr. Velocidad máxima, 380 Km/Hr. Techo de servicio, 6553 m. Alcance, 4580 Km.

    Principales sistemas: Radar de búsqueda Westinghouse AN/APS-31. Sistema VHF AN/ARC-1. Sistema IFF AN/APX-6B. Sistema UHF AN/ARA-25. Sistema VHF AN/ARA-8. Sistema de navegación AN/ARC-5.

    Sistema de navegación UHF AN/ARN-2 1. Radio faro AN/ARN-1 2. Radiocompas AN/ARN-6.Altímetro radar AN/APN-22

    Armamento: Ninguno.

    Tanque externo Mk. 12 de 150 galones. Tanque externo Mk.8 Mod O de 295 galones. Tanque externo Mk.8 Mod.1 de 304 galones. Provisiones para dos o cuatro JATO modelos 14AS-1000,14DS-1000 o 15K5-1000..." (pág. 34)

1.3. IDENTIFICACIÓN Y CARACTERÍSTICAS INDIVIDUALES:

    0534 HU-1 6B-GR Albatross (msn G.78) Ex USAF SA-16A 51-0005, entregado el 08.09.51. Conversión a HU-16B y recorrida general concluida el 23.05.62. Adquirido por O/C 2523/63. Entregado con TFT:2 465,5 Hrs a la Comisión Naval el 03.12.62. Arriba el 21.03.63, asignado a la Escuadrilla de Búsqueda y Salvamento/Escuadra Aeronaval N° 2 como 0534/2-G-202. Pasá a la Escuadrilla Aeronaval de Búsqueda y Rescate como 0534/4-BS-2. Desactivado el 28.04.77 según Resolución 1 005/77"C".

    0535 HU-1 6B-GR Albatross (msn G.75)Ex USAF SA-16A 51-0002, entregado el 11.09.51. Convertido a HU-16B. Adquirido por O/C 2523/63. Arriba el 21.03.63, asignado a la Escuadrilla de Búsqueda y Salvamento/Escuadra Aeronaval N° 2 como 0535/2-G-203. Pasó a la Escuadrilla Aeronaval de Búsqueda y Rescate como 0535/4-BS-3. El 13.07.64 durante una prueba de motores en tierra, colisionó contra el Hangar 2 de la Base Aeronaval Comandante Espora, sufriendo la destrucción de la proa. Desactivado el 28.04.77 según Resolución 1005/77°C".

    0645 HU-16B-GR Albatross (msn G. 133)Ex USAF SA-1 6A 51-056, entregado el 11.09.51. Convertido a HU-16B. Adquirido por O/C 6038/69. Arribó a Comandante Espora el 29.11.70, siendo asignado a la Escuadrilla Aeronaval de Búsqueda y Rescate como 0645/3-BS-4. Posteriormente pasó a ser 0645/4-BS-4. Desactivado el 28.04.77 según Resolución 1 005/77"C"

    HU-16B-GR Albatross (msn G.109) Asignado a la Fuerza Aurea Argentina como BS-03. Recuperado del Aéreo Brandsen, entregado al MUAN en canje por el McDonnell Douglas A-4Q 0662/3-A-309. Reconstruido en el Arsenal Aeronaval N° 2. Representa al HU-16B 0535/4-BS-3..." (pág. 39)


CAPÍTULO XVII - BEECHCRAFT C-45H EXPEDITOR:

El Beechcraft C-45H Expeditor característica 0531/6-G-14 de la Armada Argentina (ex 52-10631 USAF y 4-G-14 1961) perteneció al Comando de la Aviación Naval con asiento en la Base Aeronaval Comandante Espora mientras que otros BE-200 características 4-G-43; 4-G-44; 4-G-45 y 4-G-46 se destinaron a la Escuadrilla Aeronaval de Reconocimiento de la Escuadra Aeronaval N° 4 (EA4) perteneciente al Comando de la Fuerza Aeronaval N° 1 (EA1) con asiento en la Base Aeronaval Punta Indio (BAPI) recibiendo la escuadrilla por la actividad que desplegó en el Conflicto del Atlántico Sur, la condecoración  "Operaciones en Combate"

1. HISTORIA DE LA AVIACIÓN NAVAL:

En el Capítulo 25 "Escuadrilla Aeronaval de Reconocimiento" del Tomo III de la "Historia de la Aviación Naval" -compilado "...a la memoria del personal de la Aviación Naval que dió su vida por la Patria en el Conflicto del Atlántico Sur 1982…"-, por el Contraalmirante (R.S.) D. Héctor A. MARTINI (Bs. As. 1992) con datos proprocinados por el Departamento de Estudios Históricos Navales de la Secretaría General Naval del Estado Mayor General de la Armada -grabado en el DVD adjunto en formato pdf- se señala:

    "….UNIDADES AEREAS 4 BE-200  4-G-43 4-G-44 4-G-45 4-G- 46… MISION DE LA UNIDAD Ejecutar Operaciones Aéreas Navales de Reconocimiento, Exploración y Búsqueda de Náufragos, a fin de contribuir al desarrollo de las Operaciones Navales en el Conflicto del Atlántico Sur…." (pág. 218 Tomo III cit.)

    "…A 0920 del mismo día despegó de RIO GRANDE el 4-G-43 para reconocimiento insular hasta CABO DE HORNOS, aterrizando en RIO GRANDE sin novedad.

    A 1342 despegó de RIO GRANDE, el 4-G-43 trasladando documentación secreta a PUERTO DESEADO para ser entregada al Destructor A.R.A. "BOUCHARD" y al Aviso A.R.A. "SOBRAL". Regresó a RIO GRANDE a 1935.

    Esa tarde, a 1412 se incorporó al GT 80.1 el 4-G-45 proveniente de PUNTA INDIO.

    El 28 se destacó de regreso a PUNTA INDIO para mantenimiento el 4-G-43, que fue reemplazado por el 4-G-45.

    A 1237 despegó de RIO GRANDE el 4-G-45 para efectuar un vuelo de reconocimiento meteorológico en ISLA DE LOS ESTADOS para un posterior vuelo de helicóptero de PNA que debía trasladar correspondencia secreta al Aviso A.R.A. "SOMELLERA". Con informe favorable aterrizó en RIO GRANDE a 1935…

    1506. El vuelo de traslado de correspondencia fue cumplido sin novedad por el helicóptero PA-13.

    Por la tarde, a 1603, despegó de RIO GRANDE el 4-G-44 para reconocimiento de frontera, regresando sin novedad a 1936.

    El 29 de abril, el 4-F-22 cumplió el segundo y último vuelo fotográfico en MALVINAS, despegando de PUERTO ARGENTINO a 1130 y aterrizando a 1454. A 0812 de ese día, despegó de RIO GRANDE el 4-G-45 para exploración insular, avistando tres lanchas torpederas chilenas en proximidades de ISLA NUEVA.

    A 1052 regresó a RIO GRANDE, previo reconocimiento meteorológico en ISLA DE LOS ESTADOS para un vuelo de traslado de correspondencia que efectuaría un helicóptero de la PNA. El reconocimiento fue favorable y el vuelo posteriormente fue ejecutado por el PA-13.

    A 0938 despegó el 4-G-44 de RIO GRANDE para apoyar el cruce de dos T-34C (1-A-411/412). Los T-34C aterrizaron en CALDERON sin novedad a 1200 y el BE-200 en RIO GRANDE a 1254…

    A 0821 había despegado el 4-G-44 (CC SOLA) para apoyar el cruce de un SKY-VAN (PA-50). Habiendo arribado el PA-50 sin novedad a PUERTO ARGENTINO, el 4-G-44 regresó a RIO GRANDE a 1125.

    A 1535 se efectuó un vuelo de reconocimiento de frontera con el 4-F-22 que despegó de RIO GRANDE y regresó a 1646…" (pág. 221/222 Tomo III cit.)

    "…El mismo día se efectuó el relevo del 4-G-45, (que se dirigió a PUNTA INDIO por mantenimiento), por el 4-G-43 que aterrizó en USHUAIA a 1737, por meteorología en RIO GRANDE. (pág. 226 Tomo III cit.)

2. SITUACIÓN DE RESERVA Y POSTERIOR TRASLADO DE LOS BEECHCRAFT A LA BASE AERONAVAL ALMIRANTE ZAR (BAAZ):

La Escuadrilla Aeronaval de Reconocimiento que operaba sus BE-200  caracterísitcas 4-G-43 4-G-44 4-G-45 y 4-G- 46 en la Base Aeronaval Punta Indio fue pasada a reserva el 27 de marzo de 1996, transfiriendo sus aviones -mejorados con el "Proyecto "Cormorán"-, a la Escuadrilla Aeronaval de Vigilancia Marítima (EA6V) con asiento en la Base Aeronaval Almirante Zar (BAAZ) a partir del mes de marzo de 1997.

Así lo informa la revista Mach 1 N° 64 en sus págs. 37 y 38 "Escuadrilla Aeronaval de Vigilancia Marítima" que en lo que aquí interesa se transcribe:

    "…La Escuadrilla Aeronaval de Vigilancia Marítima (EA6V) fue creada el 1° de Abril de 1996. Junto con la Escuadrilla Aeronaval de Exploración comparten las instalaciones de la Base Aeronaval Almirante Zar (BAAZ) ubicada en la ciudad de Trelew, en la provincia de Chubut. Ambas Unidades integran la Escuadra Aeronaval N°6 en el ámbito de la Fuerza Aeronaval N° 3... Los esfuerzos necesarios para la cristalización de la EA6V y sus aviones especialmente modificados no fueron menores. Todo el personal y medios con los que cuenta la EA6V fueron heredados de la antigua Escuadrilla Aeronaval de Reconocimiento, la cual el 27 de marzo de 1996 fue pasada a reserva. Esta Unidad operaba sus B-200 Super King Air, incorporados a partir de 1975 desde la Base Aeronaval Punta Indio (BAPI), donde su personal adquirió gran experiencia en la operación de estas aeronaves desempeñando tareas de propósitos generales, fotografía aérea y sostén logístico liviano. Con el pasaje a reserva de la Escuadrilla, todos los Oficiales y Suboficiales fueron trasladados a la ciudad de Trelew, donde la infraestructura requerida para operar en estas tierras fue desarrollada con el apoyo de la Gobernación de la Provincia del Chubut y la Municipalidad de la Ciudad de Trelew, quienes donaron el hangar que actualmente ocupa la Escuadrilla, el cual fue inaugurado el 21 de Marzo de 1997... En Marzo de 1996 comenzaron los trabajos en el primer B-200, el 0748/4-G-48, realizando su primer vuelo el 25 de septiembre de ese mismo año. En una ceremonia realizada en Punta Indio el 5 de Marzo de 1997, el ahora B-200M 0748/6-P-48 fue oficialmente entregado a la EA6V para su evaluación operativa. Simultáneamente, los trabajos continuaron con los restantes tres aviones a convertir, es así como cinco meses más tarde fue terminada la segunda unidad, el 0745/6-P-45 (ex 4-G-45). En Abril de 1998 fue terminado el 0744/6-P-44 (ex 4-G-44) y el último ejemplar modificado, el 0747/6-P-47 (ex 4-G-47) voló por primera vez el 12 de abril de 2001, totalizando de esta manera la dotación de B-200M de la Escuadrilla. Este último avión recibió mejoras que se denominaron B-200M "Plus", consistentes en el agregado de una pantalla repetidora del OCO (Oficial de Control de Operaciones) en el puesto del piloto y tanques auxiliares en las nacelas de los motores que le confieren una hora más de autonomía. En el futuro y en la medida que la situación económica lo permita, los demás aparatos recibirán está actualización. (pág. 37 y 38 Mach 1 N° 64)

3. PRESERVACIÓN DEL BEECHCRAFT C-45H EXPEDITOR 0531/6-G-14:

Como se indica en la página de la Escuela de Educación Secundaria Técnica N° 8 "Jorge Newbery" ubicada en Almafuerte 17 Villa Luzuriaga, San Justo Provincia de Buenos Aires (Teléfono 11 4659-1833) creada en abril de 1943 a través del Decreto Nº 147331 del Poder Ejecutivo Nacional para la formación de obreros especializados en mecánica y montaje de aviones -y apadrinada por el Comando de la Aviación Naval a través de la resolución del Ministerio de Marina del 20 de septiembre de 1947-, sus alumnos exhibieron en la Expo Newbery del 03/11/07 al Beech C-45H Expeditor 0531/6-G-14 (ex 52-10631 USAF y 4-G-14 1961) de la Armada Argentina en estos términos:

    "...El mismo exhibe un esquema de pintura en metal natural y blanco separados por filetes azul y celeste y, como estila la ARA, con los colores del pabellón nacional en las superficies móviles de los timones de dirección y profundidad. Una particularidad a destacar es que a través del tiempo este ha lucido vistosos escudos aplicados por debajo de las ventanillas del piloto y copiloto. Además, recibió los logotipos de la empresa Beechcraft en las superficies móviles y títulos "Beechcraft C-45H Expeditor" en la parte posterior del fuselaje. Cabe recordar que anteriormente esta aeronave lucía un esquema camuflado con distintos tonos de verde y marrón claro similar al de las aeronaves de la ARA desplegadas durante la crisis fronteriza por el Canal del Beagle...

    La "Expo Newbery" es la ocasión para mostrar al publico el trabajo de los alumnos durante el ciclo lectivo. Durante la muestra los alumnos ponen en marcha en el patio de la escuela a algunas aeronaves, en este caso el Beech C-45H Expeditor 0531/6-G-14 que perteneció al Comando de Aviación naval de la Armada Argentina..." (www.gacetaeronautica.com/articulos/2011/22newber/index.htm)

4. FICHA TÉCNICA DEL BEECHCRAFT:

De las fuentes arriba citadas se puede indicar:

    Origen: Beech Aircraft Corporation (Estados Unidos)

    Tipo: Transporte ligero y enlace (AT-7 y AT-11, entrenador de navegantes y bombarderos / artilleros respectivamente)

    Planta motriz: dos motores radiales Pratt & Withney R-985-AN14B de 450 hp.

    Dimensiones: Longitud 10,41 m; envergadura 14,53 m; altura 2,95 m.

    Pesos: en vacio 2.800 kg; máximo al despegue 3.400 kg.

    Prestaciones: velocidad máx. 360 km/h; techo de servicio 7.930 m; autonomía 1.900 km.

    Armamento: algunos modelos fueron dotados de una torreta dorsal con dos ametralladoras de 12,7 mm; siendo más comunes en los AT-11 de entrenamiento artillero.

    Tripulación: 2/6 pasajeros

    Historial: introducido en 1937. Durante la guerra, sirvió con las Fuerzas Aéreas y con el Ejército Norteamericano, que lo incorporaron en 1940, como avión de transporte y enlace; y en retaguardia, con la denominación AT-7 y AT-11 cumplió un buen papel como avión de entrenamiento. Se desarrolló una versión de reconocimiento (F2). Este prolifico avión continuó siendo fabricado hasta 1970, buena muestra de su gran aceptación; especialmente en el mercado civil.


CAPÍTULO XVIII - SIKORSKY S-61D4 "SEA KING":

Los Helicópteros Sikorsky S-61D "Sea King" adquiridos en EE.UU entre los años 1972-1973 por la Armada Argentina se destinaron a la Escuadrilla Aeronaval de Helicópteros (EAH) con las características 0675/H-31; 0676/H-32; 0677/H-33; 0678-H-34 y 0696/2-H-35 dependiente de la Escuadra Aeronaval N° 2 (EA2) del Comando de la Fuerza Aeronaval N° 2 (FA2) con asiento en la Base Aeronaval Comandante Espora (BACE) hasta el 30 de mayo 1978 ya que por Resolución N° 837/78 se desdobló la misma, quedando la 1a. Escuadrilla Aeronaval de Helicópteros (EAH1) con los Sea Lynx WG-13 y los Alouette III y, la 2a. Escuadrilla Aeronaval de Helicópteros (EAH2) -que pasó a depender de la Escuadra Aeronaval N° 3(EA3)-, con los Sea King SH-3D hasta el 20 de mayo de 1981 que, por disposición del Comando de la Aviación Naval (COAN) , volvió a depender de la EA2.

1. COMANDO FUERZA AERONAVAL N° 2 AÑOS 1972/1976:

Grafico 13

2. COMANDO FUERZA AERONAVAL N° 2 AÑOS 1978/1981:

Grafico 14

3. CAMPAÑAS DE LOS SIKORSKY S-61D4 "SEA KING":

El prolongado servicio de los Sikorsky S-61D "Sea King" 675/H-31; 0676/H-32; 0677/H-33; 0678-H-34 y 0696/2-H-35 entre los años 1972/1983 puede verificarse en la investigación realizada por Guillermo GALMARINI y Juan Carlos CICALESI publicada en las pág. 30/31 de la revista Mach 1 N° 63 bajo el título "Los Sea King de la Aviación Naval Argentina"

Allí se indica:

    "...Nuevas incorporaciones de S-55 se sucedieron hasta que en el año 1969 son adquiridos a Francia helicópteros Alouette III, los cuales constituyeron los primeros a turbina de la Aviación Naval Argentina. A partir de la llegada de estos aparatos al país, la Armada puso especial énfasis en la adquisición de helicópteros capaces de cumplir con operaciones de rescate, antiminado, anfibias y antitanques.

    En un principio se evaluó la posibilidad de equipar la Escuadrilla con helicópteros Boeing-Vertol CH-46D «Sea Knight», pero a raíz de un ofrecimiento formal realizado por la fábrica norteamericana Sikorsky, la Aviación Naval se inclinó por la compra de cuatro SH3D (S-61-D.4) «Sea King». A partir del mes de octubre se comenzó a enviar al personal correspondiente a los Estados Unidos para ser capacitado en este nuevo sistema. Dicha comisión fue encabezada por el Capitán de Corbeta D. Negrete. De esta manera, la Marina incorporo un tipo de helicóptero capaz de afrontar principalmente la guerra antisubmarina. En mayo de 1972 comenzaron con los vuelos de prueba de la primera máquina entregada (el 0675/H-31). Las aeronaves adquiridas se trajeron al país en vuelo, constituyéndose de esta manera el primer ferry de helicópteros a la Argentina. Se realizaron dos viajes de dos aeronaves cada uno y la ruta seleccionada fue la costa atlántica y luego de cruzar Centroamérica, la costa del pacífico. El cruce de la cordillera se realizó el 21 de junio entre Puerto Montt (Chile) y la ciudad de San Carlos de Bariloche; desde allí se siguió la ruta hacía Neuquén con destino final Espora, tramo que se realizó con la escolta de dos máquinas Alouette III. Los primeros helicópteros (0675/H-31 y 0676/H-32) despegaron desde Connecticut en mayo cumpliéndose un total de veintitrés días, ocho horas superando las 7000 millas. En agosto lo hicieron el 0677/H-33 y 0678-H-34 siguiendo la misma ruta que sus antecesores.

    En 1973 se adquirió un quinto SH-3D, el 0696/2-H-35, que llegó al país siguiendo la ruta de los cuatro anteriores.

    Los Sea King se integraron a la Escuadrilla Aeronaval de Helicópteros junto con los Alouette III, hasta el 30 de mayo 1978. Por resolución N° 837/78 se desdobló la misma a partir de ese momento. La Primera Escuadrilla Aeronaval de Helicópteros con la incorporación de los Sea Lynx WG-13 y de nuevas unidades de Alouette III. La Segunda Escuadrilla Aeronaval de Helicópteros, asignándole a esta última, las aeronaves Sea King SH-3D con la misión especifica de "guerra antisubmarina y exploración", dependiente de la Escuadra Aeronaval N° 3.

    Se presto especial cuidado en la preparación de las tripulaciones, enviándose personal a distintos países para su entrenamiento, como por ejemplo, la primera dotación de "sonaristas" se formó en la Quinta Escuadrilla de Helicópteros de la Armada Española, con asiento en la Base de Rota.

    Durante 1980 se realizaron por primera vez en el país operaciones antisubmarinas con helicópteros H-3, que resultaron altamente satisfactorias.

    El 20 de mayo de 1981, por disposición del Comando de la Aviación Naval (COAN), la Escuadrilla pasó a depender de la Escuadra Aeronaval N° 2.

    Desde su incorporación, los Sea King operaron de manera constante desde el portaaviones ARA "25 de Mayo" (V-2) efectuando operaciones antisubmarinas diurnas y nocturnas, de exploración o cubriendo el rol de estación de rescate al efectuarse los catapultajes de las aeronaves. El portaaviones brindaba una excepcional plataforma de vuelo para las aeronaves de la Segunda Escuadrilla la cual en ese entonces, por las dimensiones de sus aparatos, solo podía operar desde el V-2, el Buque de Desembarco Dique "Cándido de Lasala" (Q-43), el Rompehielos "Almirante Irizar" (Q-5) y el Buque Polar "Bahía Paraíso" (8-1)

    Una de las misiones asignadas a la Escuadrilla fue la de brindar el apoyo necesario a las unidades de la Infantería de Marina, especialmente para realizar operaciones helitransportadas y de apoyo a la tropa. A pesar que no fueron diseñados para cumplir con tales fines, la falta de aeronaves capaces de cumplir con dicha tarea, sumado esto a la gran versatilidad de los Sea King, su capacidad para el transporte de aproximadamente 29 efectivos removiendo el equipo del sonar, y la posibilidad de montar un cañón de 20 mm en la compuerta de estribor, hicieron acreedor a la Unidad de tan importante responsabilidad.

    Hoy en día, con la incorporación de nuevos medios, la Escuadrilla se vio en parte relevada de esta labor por la Tercera Escuadrilla Aeronaval de Helicópteros, que con sus flamantes Bell UH-1 H, tiene como misión primordial el operar conjuntamente con la Infantería de Marina.

    El 21 de enero de 1987 fueron incorporados a la Escuadrilla los helicópteros Agusta AS-61-D.4 "Sea King": dos UH-3 (utilitarios) características 2-H-236 y 2-H -237 y dos PH-3 exploradores (2-H-238 y 2-H-239). Diez días después, arribó a la Escuadrilla un representante de la fábrica Agusta para brindar el apoyo y asesoramiento necesario para el armado y puesta a punto de las nuevas aeronaves. El primer vuelo en el país se realizó el 18 de mayo, cuando despegaron los 2-H-236 y 2-H-237. Dos días después lo hicieron el 2-H-238 y 2-H-239

    El 12 de junio marcó un hito en la historia de la Escuadrilla, al llevarse a cabo el vuelo de ocho helicópteros Sea King en formación.

    En junio se realizaron operaciones antisubmarinas con la participación de unidades de superficie de la Flota de Mar... Entre los días 19 al 23 de octubre, en oportunidad de las operaciones combinadas... Durante el Operativo desde los Sea King se efectuaron lanzamientos de paracaidistas y descenso en rapelling del grupo comandos "SEALs" de la Armada norteamericana, como parte de las ejercitaciones de helitransporte de asalto....

    Operaciones Antárticas

    Desde 1979, los Sea King participaron en diferentes etapas de las Campañas Antárticas, reemplazando en esta labor a los BelI 47D y Sikorsky S-55, cumpliendo con las tareas de relevo de las dotaciones de las Fuerzas Armadas y civiles, como así también el abastecimiento de víveres y equipos de las bases antárticas argentinas, operando desde el Rompehielos ARA "Almirante Irizar" (Q-5) o desde el Buque Polar ARA "Bahía Paraíso" (B-1). Su primera operación en la Antártida fue durante la Tercer Etapa de la Campaña 1979/80 cuando el 2-H-32 se embarcó en el "Almirante Irizar" junto con dos Alouette III (el 3-H-3 y 3-H- 11). En la Campaña Antártica 1982/83 por primera vez la Escuadrilla participó en una campaña completa. Dos helicópteros embarcaron el 7 de enero en el rompehielos, finalizando sus tareas de manera exitosa, regresando a BACE el 28 de Febrero.

    Como tarea de preparación para dichas Campañas, la Escuadrilla efectuó el adiestramiento en montaña y nieve necesario, denominado "Operativo Nevada Aéreo", en las proximidades de la ciudad de San Carlos de Bariloche, en el sur argentino, entre otros destinos.

    Con la incorporación de los Agusta, se preveía que estos operaran desde el B-1, mientras que desde el Q-5 lo harían los Super Puma del Ejército Argentino. La Campaña 87/88 fue realizada por dos S-61-D.4 (UH-3), el 2-H-236 y 2-H-237, embarcaron en el "Bahía Paraíso", siendo esta su primer operación en el continente blanco.

    Los riesgos que traen aparejados las operaciones de este tipo, vislumbraron sus efectos, cuando el 30 de enero de 1989 se hundió el "Bahía Paraíso" en proximidades de la Base Palmer (USA) llevándose consigo los dos S-61 D-4 (UH-3) que cumplían con su segunda Campaña Antártica (verano 88/89).

    A partir de este desafortunado hecho, los Sea King se alternarían con los Super Puma del Ejército Argentino para efectuar las correspondientes Campañas llegando de este modo hasta el día de hoy..."

4. FICHA TÉCNICA DEL SIKORSKY S-61D4 "SEA KING:

Del sito oficial de la Armada Argentina surgen sus características técnicas:


CAPÍTULO IXX - PILATUS PORTER PC-6-A:

Desde el año 1971 en la Armada Argentina se encuentran en operaciones los Pilatus Porter PC-6 (2047 1971 N21441, 0686/6-G-4, 0685/4-G-2, 0684/4-G-2, 0686/G-2) destinando el Pilatus PC-6/B1A-H2 a la Escuadrilla Aeronaval Antisubmarina de la Escuadra Aeronaval N° 2 (EA2) del Cdo. Fuerza Aeronaval N° 2 (FA2) asentada en la Base Aeronaval Cte. Espora (BACE) otro a la Escuadrilla Aeronaval de Propósitos Generales de la Escuadra Aeronaval N° 3 (EA3) del Cdo. a Fuerza Aeronaval N° 3 (FA3) con asiento en la Base Aeronaval Ezeiza (BAEZ) y el último a la Escuadrilla Aeronaval de Reconocimientos de la Escuadra Aeronaval N° 4 (EA4) del Cdo. Fuerza Aeronaval N° 4 (FA4) con asiento en la Base Aeronaval Punta Indio (BAPI) (http://es.wikipedia.org/wiki/Comando_de_Aviaci%C3%B3n_Naval http://www.pc-6.com/history/2047.htm http://www.pc-6.com/porterprod1.htm )

Gendarmería Nacional Argentina en 1978 incorporó tres Pilatus PC-6 Turbo Porter de la serie B2/H2 matriculados GN-805GN-806GN-807 (http://www.pc-6.com/history/787.htm y http://interdefensa.argentinaforo.net/ t3546-dos-pilatus-pc-6-para-gn)

Podría agregar que el 4 de enero de 1978 la Dirección General de Aviación Civil de Santiago del Estero sumó a su flota el Pilatus Porter LV-MIS PC-6/B2-H2 (http://www.pc-6.com/history/793.htm)

1. HISTORIA NAVAL:

Los pilotos saben bien que en 1974 un Pilatus PC-6 Turbo Porter realizó pruebas de aterrizajes y despegues desde el portaaviones "ARA 25 de Mayo" en un intento por utilizarlo como avión de enlace. Su capacidad STOL le permitía operar sin usar gancho ni la catapulta (http://elmuan.blogspot.com/2011/02/portaaviones-ara-v2-25-de-mayo.html)

La participación del Pilatus Porter en la Guerra de Malvinas se aprecia en el capítulo 58 "Base Aeronaval Almirante Zar" y 67 "Arsenal Aeronaval N° 4" del Tomo III de la "Historia de la Aviación Naval" (Bs. As. 1992) compilado "...a la memoria del personal de la Aviación Naval que dió su vida por la Patria en el Conflicto del Atlántico Sur 1982…" y escrito por el Contraalmirante (R.S.) D. Héctor A. MARTINI que grabado en el DVD adjunto en formato pdf señala:

    "...Unidades Aéreas de Prefectura Naval y Gendarmería Argentina: Alojamiento, racionamiento, apoyo meteorológico, movilidad víveres, comunicaciones, etc. a las siguientes unidades: - Porter - Alouette - Augusta - Sky Van..." (pág. 569/570)

    "...Misión del Arsenal: Proveer apoyo logístico a la Escuadrilla Aeronaval de Propósitos Generales, que contaba con aviones Tracker S2A, Porter PC-6 y Beechcraft B-8o y a todas las Unidades Aéreas en tránsito, a fin de contribuir al desarrollo de las Operaciones Aéreas Navales en el Atlántico Sur..." (pág. 637/638 )

    En la revista Mach 1 N° 43 bajo el título " Porter - Un Sentimiento" el ex-Teniente de Corbeta Daniel Alberto NOEL (Aviador Naval) recuerda -con nostalgia y orgullo- a este avión de la Escuadrilla Aeronaval de Reconocimientos con asiento en la Base Aeronaval Punta Indio (BAPI):

    "...Lugar y fecha: ESCUADRILLA AERONAVAL DE RECONOCIMIENTO, Diciembre de 1990. - Comandante de EA4R: Les doy la bienvenida a la ESCUADRILLA AERONAVAL DE RECONOCIMIENTO y sepan que... BLA, BLA, BLA... por que he decidido que se adiestren en PC-6 y BE-200 en ese orden... Rápidamente voy a contar mi vida en el "PILATUS PORTER". Durante los años 1990 y 1991, me adiestré como copiloto, donde me comenzó a gustar el vuelo del avión, pero no los aterrizajes, especialmente el STOL (aterrizaje corto). A mitad de 1991, ya había sumado horas en el avión como para rendir el examen de piloto, cosa que hice. Fue allí donde comencé a "querer" y "amigarme" con el "PORTER". A mediados de 1992, salí Comandante, algo que fue y es indescriptible, como experiencia. Los que han tenido la suerte de comandar una aeronave así, saben a lo que me refiero. Las decisiones de toda índole, ya sean meteorológicas, de ruta, combustible, responsabilidades y mil cosas más.

    Pero lo que es más importante, yo era Teniente de Corbeta en el segundo año (un modernazo, como quién dice) y era Comandante de una aeronave de Ia AVIACIÓN NAVAL Para mí, aparte de ser un gran logro, fue algo realmente muy difícil de expresar.

    Todos aquellos que pregunten a algún piloto de PC-6 que opinan de "SU" aeronave, van a apreciar que estos se acomodan en una silla y empiezan a contar vivencias y cosas que este maravilloso avión permite hacer. Pero esto es totalmente justificable y voy a explicar por qué.

    En la ESCUADRILLA AERONAVAL DE RECONOCIMIENTO las otras aeronaves que están en línea de vuelo son los nobles BE-200, pero, por varios motivos, carecen de la "personalidad" del único "PILATUS", lo cual hace que los que lo volamos demos y dediquemos un trato y atención especial, esmerándonos en mejorarlo y optimizarlo. Pero no solamente ésto, también esta el hecho de operar en lugares totalmente distintos a los normalmente usados por aviones de ala fija

    ¿Cómo describir lo que es despegar y aterrizar en un terreno donde solo puede entrar el "PORTER"?. Me gustaría contarles lo que es despegar en campo corto, tan corto como 30 metros. Claro, también el aterrizaje en 15 metros tiene sus encantos.

    Seguramente alguien dirá: . . .si, pero yo con el... también lo hago... Muy bien, cambiemos a la nieve. Con el PC-6 hemos aterrizado, maniobrado y despegado desde nieve, con su equipo de esquí. Esta ha sido mi última experiencia, lo cual realmente me llena de orgullo por ser de los pocos componentes de la AVIACIÓN NAVAL que opera en nieve con un avión. Fue algo indescriptible el hecho de acceder a lugares cubiertos de nieve, donde el único acceso posible es a través del aire.

    Bueno, creo que me estoy deteniendo en pequeñeces; me estoy olvidando que si empiezo a detallar profundamente todas las operaciones realizadas, este artículo seguramente lo van a sacar en partes. Por eso, voy a mencionar algunas actividades que se han realizado con el avión, como el lanzamiento de paracaidistas, traslado llevando material logístico y personal de diferentes Escuadrillas. Se ha efectuado fotografía y se ha empleado como plataforma para detectores infrarrojos. Tiene versión sanitaria. Ha realizado trabajos de reconocimiento de terreno, verificando posibles pistas alternativas para otras aeronaves.

    Bueno, en realidad la lista es muy larga, pero además de todo esto que he mencionado sobre las actividades realizadas por esta aeronave, debo decir que el orgullo del piloto de PC-6 nace también porque es un "SENTIMIENTO" de todo ese grupo de gente que encierra Personal Superior, Subalterno y Civil, y es eso lo que hace que el último de estos fieles aviones esté mejor que ayer.

    Por todo lo que tengo adentro y no he sabido reflejar en este artículo, es que me siento orgulloso de pertenecer al "TEAM PORTER", y de poder ser uno de los Comandantes de ese "MOSQUITO" que ví por primera vez en 1990 haciendo seis toques en la pista 05 de Punta Indio...."

2. FABRICACIÓN:

El foro "Poder Naval" http://podernaval.foroes.net/t37-turbo-porter informa que durante su diseño fue denominado como Pilatus Commercial Nr. 6 de ahí su denominación PC-6. El primer prototipo probado en 1959 fue equipado con un motor Lycoming 340-BS de pistón, a pesar de las debilidades producidas por el motor, fue un avión muy útil en la expedición a los Himalayas en 1960, donde se ganó el apodo de "Yeti".

En la busqueda de una nueva planta motriz, el Porter se le equipó con el Lycoming IO-540 de inyección, seis cilindros opuestos y 540 pulgadas cúbicas, pero el motor que develó todo el potencial del avión fue la turbina, al ser instalada una Turbomeca Astazou II.

Es así como en mayo de 1961 el PC-6/A Turbo Porter se convierte en el primer turbohélice de este avión que gracias a un diseño simple pero eficaz, ha sobrevivido por casi cincuenta años sin cambios.

En Estados Unidos esta aeronave fue construida por Fairchild Hiller, en la fuerza aérea fue conocido bajo la denominación de AU-23 Peacemaker, mientras que en el ejército se conoció como UV-20 Chiricahua el cual fue desplegado durante la Guerra de Vietnam.

3. CARACTERÍSTICAS:

Refiere asimismo el foro "Poder Naval" las características generales del Pilatus Porter:

    "...Tripulación: 1 o 2 Capacidad: 7/10 asientos o 6 paracaidistas o 1 camilla y 2 médicos, etc. Carga: 1.200 kg o 1.080 kg con máximo combustible (2.643,17 libras / 2.378,85 libras) Longitud: 10,90 m (35,76 pies) Envergadura: 15,87 m (52,07 pies) Altura: 3,20 m (10,50 pies) Superficie alar: 30,15 m² (324,54 pies²) Peso vacío: 1.400 kg (3.086 libras) Peso útil: 1.410 kg (3.109 libras) Peso máximo de despegue: 2.800 kg (6.173 libras) Planta de poder: 1× turbohélice Pratt & Whitney Canada PT6A-27, 550 SHP al despegue. Hélices: Tripala Hartzell HC-B3TN-3D. Cuadripala Hartzell HC-D4N-3P (opcional). Rendimiento: Velocidad nunca a exceder (Vne): 151 nudos (279,62 km/h) Velocidad máxima operativa (Vno): 125 nudos (231,48 km/h) Velocidad crucero (Vc): 119 nudos (220,36 km/h) Velocidad stall (Vs): 58 nudos (107,4 km/h) Alcance en vuelo: 926 km (500 mn) Alcance en ferry: 1.611,24 km (870 mn) con dos estanques externos de 240 L cada uno. Techo de servicio: 6.248,40 m (20.500 pies) con máxima carga Razón de ascenso: 307,85 m/min (1.010 pies/min) Carga alar: 92,87 kg/m² (19,02 lb/pie²) Usos: Debido a su gran cabina de carga, sus amplias puertas y su estabilidad en vuelo, el Porter es utilizado como transporte de personas, paracaidistas, transporte de carga a zonas remotas (especialmente en emergencias), evacuación de personal como ambulancia, control policial y fronterizo, avión para fotografía aérea y remolcador de planeadores..."

También la mencionada página del foro "Poder Naval" se indica que como aeronave STOL puede despegar y aterrizar en distancias muy cortas, debido a las bajas velocidades de despegue (15º de flap) de 51 nudos y de aterrizaje (38º de flap) de 49 nudos (peso al despegue 6100 lb/2767 kg).

4. EMPLEO ACTUAL EN LA ARMADA:

Dan cuenta del intenso desempeño de este avión en la Armada Argentina las siguientes noticias:

4.1. SITIO OFICIAL: La Armada Argentina en su página de internet http://www.ara.mil.ar/pag.asp?idItem=307 actualmente indica:

    "...Turboporter - Descripción: Fairchild PL-6A Turboporter Avión monoplano de ala alta, multiplaza de tren convencional fijo, propulsado por un motor turbohélice. Totalmente metálico de características STOL (aterrizaje y despegue corto), fácilmente convertible para operar con ruedas, esquíes o flotadores - Dimensiones - Envergadura: 15,20 M - - Largo: 10,90 M - Altura: 3,20 m - Trocha 3,00 m - Velocidad Máxima 115 Nudos - Comentarios: Cumple tareas de aerofotografía, lanzamiento de paracaidistas y transporte de cargas livianas. Perteneciente a la "Agrupación Aeronaval Aerofotográfica...".

4.2. BALLENA FRANCA AUSTRAL: En el resumen de noticias del 26 de agosto al 31 de octubre de 2008 escrito por el CL VGM (R) Carlos E. CAL -editor de www.nuestromar.org- de la pág. 478 del Boletín del Centro Naval 822 http://www.centronaval.org.ar/boletin/BCN822/822nuestromar.pdf se informa:

    "...La Armada Argentina coopera con el Instituto de Conservación de Ballenas Como cada año, la Armada Argentina asignó una aeronave Pilatus Porter PL-6 para colaborar en la misión de conservación de la ballena franca austral, que llega a las aguas del Chubut para aparearse..."

4.3. ADIESTRAMIENTO ANUAL INFANTERÍA DE MARINA: La Gaceta Marinera Digital (www.gacetamarinera.com.ar) en su edición del viernes 27 de Enero de 2012 publicó la siguiente nota:

    "... Anfibio III - La Fuerza de Infantería de Marina de la Flota de Mar culminó su adiestramiento anual

    11-11-2011 Durante cuatro días se desplegaron 1000 efectivos y múltiples medios en terrenos de Baterías para realizar un operativo de adiestramiento en técnicas y tácticas....

    Además de las unidades de Infantería de Marina, participó la Aviación Naval con un avión Pilatus Porter y un Turbo Tracker, de la Escuadrilla Aeronaval Antisubmarina y un Súper Etendard de la Segunda Escuadrilla Aeronaval de Caza y Ataque..."

4.4. OPERACIÓN CENTOLLA: En el sito "Fuerzas Aeronavales" del Ing. Electrónico (UNS) Jorge Félix NÚÑEZ PADÍN (info@fuerzasaeronavales.com) -quién desde 1975 reúne sistemáticamente información y material sobre la Aviación Naval, desarrollando investigaciones en todas las bases y estaciones aeronavales de la Armada Argentina, así como en el Archivo General Naval. Miembro fundador del Museo de Aviación Naval, colaborando durante varios años "ad-honorem" como Jefe del Departamento de Investigación. Fue distinguido por su actividad según disposición COAN PFE N°8/91 en ocasión del 75° Aniversario de la Aviación Naval, recibiendo diploma en Formación de Lista Mayor del 6 de Mayo de 1991. Creador y editor de la Serie Aeronaval, Serie Fuerza Aérea y Serie Naval colección de trabajos dedicados a difundir la historia y actividades aeronavales nacionales- se informa el siguiente parte de prensa de la Fuerza Aeronaval N° 3:

    "...Operación CENTOLLA: La Aviación Naval inicia su despliegue a la Isla Grande de Tierra del Fuego Noviembre - 22 - 2011 En el marco del plan anual de adiestramiento de la ARMADA ARGENTINA; las unidades componentes de la Aviación Naval comenzaron el despliegue, desde sus bases de asiento permanentes, en PUNTA INDIO, COMANDANTE ESPORA (Bahía Blanca) y ALMIRANTE ZAR (Trelew), para operar en las bases aeronavales de despliegue que la institución posee en las ciudades de RÍO GRANDE y USHUAIA... En esta oportunidad, más de 200 hombres y mujeres, arribaran a las ciudades de Río Grande y Ushuaia para formar parte en las ejercitaciones. En las mismas participaran más de 20 aeronaves entre unidades de Ataque (SUPER ETENDARD), de instrucción (Turbo mentor T-34-C), de exploración, guerra antisubmarina, y búsqueda y salvamento (P-3B ORION, S-2T TURBO TRACKER, B-200 M BEECHCRAFT),Helicópteros (H-3 SEA KING y AS 555 FENNEC), de sostén logístico móvil (F-28 FOCKER) y de propósitos generales (PL-6 PILATUS PORTER)..." (http://www.fuerzasaeronavales.com/?p=4076 )

CAPÍTULO XX - DOUGLAS C-47 SKYTRAIN:

La revista Mach 1 N° 44 Abril - Mayo - Junio 1995 "Una mirada a la Fuerza Aeronaval N° 3" págs. 11/23 y los sitios (http://www.histarmar.com.ar/Armada%20Argentina/AviacionNaval/EscTransAeroN.htm y http://www.fuerzasaeronavales.com/?p=3156) señalan que en el año 1949 con los 13 aviones de transporte Douglas C-47 Skytrain adquiridos por la Armada Argentina -sumados a los 5 Douglas C54 Skymaster (DC-4) comprados en la misma época- se creó la Flotilla de Transportes Aeronavales pasando los mismos en 1952 a la Escuadra Aeronaval Nº 4 (EA4) que asentada también en la Base Aeronaval Punta Indio (BAPI) reunió las dos Escuadrillas de Transportes, formándose el 28 de noviembre de 1956 oficialmente el Comando de Transportes Aeronavales (CTA) entidad que perduró con tal jerarquía hasta 1963.

Las Escuadrillas constitutivas del CTA se llamaron durante 1949/1963, , y 3ª Escuadrillas Aeronavales de Transporte. La estuvo integrada por aviones Douglas DC-4, la por Douglas DC-3 ó C-47 y la por Douglas DC 2 1/2 y Beechcraft AT-11. Al cesar la denominación de "Comando de Transportes Aeronavales" y pasar éste a constituír la Escuadra Aeronaval Nº 5 (EA5), las escuadrillas pasaron a denominarse y 2ª Escuadrilla Aeronaval de Sostén Logístico Móvil pasando en 1974 los Douglas C-47 -con las características 5-T-10 y 5-T-26 entre otras- de la a la 2ª de dichas escuadrillas dependientes del Comando de la Fuerza Aeronaval N° 3 (FA3) con asiento en la Base Aeronaval Ezeiza (BAEZ) a hasta su desafectaciónen 1979

Conviene apuntar que el Douglas C-47 Skytrain característica CTA-15 -configuración "Grupo Naval Antártico"- se encuentra hoy preservado en el Museo de la Aviación Naval (MUAN) ubicado en la Base Aeronaval Comandante Espora.

De lo anterior se sigue que entre los años 1976/1979 su orgánica era:

gráfico13

1. FABRICANTE:

1.1. DOUGLAS DC-3: El Douglas DC-3 es un avión que revolucionó el transporte de pasajeros en los años 1930 y 1940. Fue desarrollado por un grupo de ingenieros encabezados por Arthur E. RAYMOND y voló por primera vez en 1935. Su diseño fue tan perfecto y avanzado a su época, que aún hoy día, más de 75 años después de su primer vuelo, se encuentra operando en número considerable en distintas partes del globo.

Su desarrollo se debió en gran parte por la competencia que representó la aparición del Boeing 247, un avión con características similares, hacia 1933. Sin embargo, las prestaciones que ofrecía el Douglas DC-3 le hicieron merecedor del lugar que ocupa en la historia.

El primer paso en el camino a lo que llegaría a ser el más famoso aparato de transporte de la aviación comercial se inició a partir de la necesidad por parte de TWA de dar respuesta al Boeing 247, operado por United con unas prestaciones desconocidas hasta entonces: 150 KT (nudos) = 280 km/h de velocidad de crucero, y soluciones de diseño inéditas hasta el momento como tren de aterrizaje totalmente retráctil, construcción monocasco enteramente metálica y ala cantilever (no arriostrada). Sin embargo su capacidad limitada a 10 pasajeros fue el argumento definitivo para que Douglas aceptase el reto de la TWA.

El resultado del primer proyecto, fue el DC-1 (Douglas Commercial- 1), para 12 pasajeros, construido en un único ejemplar, que voló en julio de 1933. Después de una amplia carrera de 7 años con varios operadores, siendo el último de ellos Iberia resultó severamente dañado en un aterrizaje forzoso en Málaga (España) en 1940, no siendo reparado por las circunstancias de la época en el país.

A la vista del diseño tan logrado del aparato, TWA encargó un lote de 20 equipado con motores de 900 CV en lugar de los de 700 CV del DC-1, lo que le permitía llevar 14 viajeros. Aparte de esto, el avión era prácticamente el mismo, y se construyeron 200. Este fue el llamado DC-2.

En este momento intervino la American Airlines, que operaba un servicio nocturno transcontinental con literas con el Curtiss Condor II, hizo una oferta a Douglas para sustituirlo por un aparato de literas más rápido. El resultado fue un DC-2 de fuselaje ensanchado, de más envergadura y con motores más potentes, llamado "DST" (Douglas Sleeper Transport".

Este fue el verdadero origen del DC-3, que fue el nombre que se dio a una versión diurna para rutas más cortas, con capacidad para 21 pasajeros. Esta capacidad fue la que lanzó al DC-3 a la conquista definitiva del transporte aéreo de pasajeros (anteriormente habían existido en Europa algunos aparatos con mayor capacidad, pero con cruceros de 90 KT como máximo y alcance menores).

La compañía Douglas vendió 400 de estos aviones a las principales compañías de aviación de la época y rápidamente desplazaron al tren en los viajes de larga distancia dentro de los Estados Unidos de América.

Con este avión, Douglas intentó comenzar una nueva etapa dentro de la aviación civil, ofreciendo niveles de comodidad nunca antes experimentados por los viajeros, acostumbrados a un ambiente menos cómodo, ruidoso, de difícil acceso y en los que pocas veces se podía conciliar el sueño. Sin embargo, muchos de estos viajes de lujo, fueron desapareciendo conforme las aerolíneas no pudieron costear el ofrecer dichas comodidades. No obstante, la sensación de seguridad, la quietud de la estructura y las condiciones de vuelo propias del aparato, distaban mucho de aviones convencionales de la época, otorgando confianza a sus ocupantes. Esto significa que gracias a su velocidad, mantenimiento, rango de alcance, y prestaciones, el DC-3 fue el primer avión civil comercial de éxito para sus operadores sin tener que sacrificar la comodidad de sus pasajeros. (http://es.wikipedia.org/wiki/Douglas_DC-3)

1.2. DOUGLAS C-47: Durante la Segunda Guerra Mundial muchos de estos aviones fueron reconvertidos para su uso militar y se construyeron además miles de unidades de variantes de este avión con suelo reforzado y puerta de carga mucho mayor, denominadas C-47, C-53, R4D. El nombre más popular que se le aplicó, entre otros muchos, fue el de Dakota. Las fuerzas armadas de muchos países lo utilizaron para el transporte de tropas, de carga o como aviones enfermería. Se produjeron unas 11.000 unidades, en USA, además de muchas más bajo licencia como el Showa L2D japonés Unas 500 uds. , o el Lisunov Li-2 soviético unas 5.000 uds.

El C-47 Skytrain o Dakota es un avión de transporte militar de la compañía Douglas, desarrollado a partir del Douglas DC-3, durante la Segunda Guerra Mundial. Su principal diferencia era el gran portón trasero que facilitaba la carga de objetos voluminosos y el salto de paracaidistas. Hasta 1945, más de diez mil aviones fueron producidos en las fábricas de Long Beach, Oklahoma y Santa Mónica, en Estados Unidos. El C-47 fue un trasporte vital para muchas operaciones de las fuerzas aliadas, en particular en las operaciones del Pacífico contra Japón. La versión modificada C-53 Skytrooper fue usada en Europa para transportar paracaidistas y remolcar planeadores. En 1944 los C-47 fueron utilizados para lanzar provisiones a las tropas estadounidenses atrapadas en la batalla de Bastogne.

Tras la Guerra, miles de aviones sobrantes fueron utilizados en todo el mundo para los más diversos usos. Sirvieron como cargueros y transporte de pasaje.

Su tripulación constaba de tres personas (piloto, copiloto y navegante), y tenía una su capacidad de 28 paracaidistas, o 2,7 toneladas de carga con un volumen de hasta 31 metros cúbicos. (http://es.wikipedia.org/wiki/C-47_Skytrain)

2. ESPECIFICACIONES TÉCNICAS:

En el libro "Armada Nacional - Características de sus unidades" publicado por la Secretaría de Marina -y editado el 27/05/60 en los Talleres Gráficos de Guillermo Kraft Lda.- grabado en el DVD adjunto se indica:

    "...AVIÓN DOUGLAS DC-3 Construido: Por Douglas Aircraft Company. Tipo: Transporte. Características: Monoplano ala baja . tren convencional retráctil Tripulación: 4 personas. Capacidad: 3.514 Kg. Motor: Pratt & Whitney R.1830 de 1.050 HP. Velocidad: 372 Km. Techo: 7.346 m. Autonomía: 10 hs. Alcance: 3.420 Km. Peso: 7.554 Kg. Envergadura: 29 m. Largo: 20 m. Altura: 5 m..."

En el sito oficial del Museo de la Aviación Naval (MUAN) http://www.museoaeronaval.ara.mil.ar/Hangar%20N%C2%BA1/Hangar%20de%20Restauracion/Douglas%20DC-3/DC-3.htm se afirma:

    "...Modelo: Douglas C-47 Skytrain Fabricante: The Douglas Aircraft Company Inc. Origen: EE.UU. Propósito: Transporte de mediano y largo alcance Tripulación: dos Propulsión: 2 motores Pratt & Whitney R-1830 Twin-Wasp de 1200 Hp. cada uno. Hélice: Tripala de paso variable Medidas: Envergadura 28,96 Mts., Largo: 19,63 Mts., Alto: 5,2 Mts. Peso: vacío 7750 Kg., Máximo 14080 Kg. Velocidad: 368 km. / Hs. Alcance: 2400 Km. Armamento: no tuvo Capacidad: veintidós pasajeros, o 3904 Kg. de carga. Cantidad: 15 aparatos ..."

3. HISTORIA NAVAL:

Según el Museo de la Aviación Naval (MUAN):

    "...Douglas C-47 Skytrain... Periodo de Utilización:1946 - 1979... Observaciones: Formaron la Segunda Escuadrilla del Comando de Transportes Aeronavales, que luego se denominó Segunda Escuadrilla de Sostén Logístico Móvil. Sirvieron durante mas de 30 años y realizaron vuelos de varios propósitos. Entre los mas destacados se cuenta el vuelo al Polo Sur, siendo este el segundo hacia esos confines, al mando del Vicealmirante Hermes Quijada, aterrizando en enero de 1962. Los tripulantes de los dos aviones que integraron la expedición fueron los primeros argentinos que llegaron en vuelo al Polo Sur partiendo del continente americano. el 5-T-26 fue donado a la Armada Nacional Paraguaya y el 5-T-10 Stella Maris, modificado como Súper DC3, sirvió como transporte presidencial con matrícula LQ-GJT..." (http://www.museoaeronaval.ara.mil.ar/Hangar%20N%C2%BA1/Hangar%20de%20Restauracion/Douglas%20DC-3/DC-3.htm)

Según http://www.histarmar.com.ar/Armada%20Argentina/Aviacion Naval/EscTranspAeroN.htm:

    "...La Aviación Naval es en la época 1939/45 pobrísima en repuestos, y nula en el relevo de sus aviones, como consecuencia de la 2da. Guerra Mundial...

    La compra de cinco Douglas C-39 (6 DC-2 1/2) a una firma de Venezuela en 1946, y su incorporación al servicio luego de "puestos a nuevo" en Punta Indio, genera la necesidad de formar una Escuadrilla Aeronaval de Transportes, que en 1947 mantiene aún el nombre de "Servicios Generales"...

    Las adquisiciones posteriores de cinco Douglas DC-4 y trece iniciales C-47 ó DC-3, dan lugar en 1949 a la creación de la Flotilla de Transportes Aeronavales.En 1952 se constituye la Escuadra Aeronaval Nº 4, que reúne las dos Escuadrillas de Transportes, y el 28 de noviembre de 1956 se crea oficialmente el Comando de Transportes Aeronavales, entidad que perdurará con tal nombre y jerarquía hasta luego de abril de 1963 y no más.

    La habilitación y uso de una serie de pistas y obras de modesta pero apta infraestructura hacen posible que esas aeronaves continúen operando en el Sur Patagónico. Puntos de apoyo, estaciones RT., pronósticos meteorológicos, servicio de aeronafta y mecánica, etcétera, posibilitan, desde los viejos puestos de la Aeroposta y la Aviación Naval de los años treinta, el uso del avión moderno en el Sur.

    Ushuaia, Río Grande, Gallegos, Deseado, Comodoro Rivadavia, Trelew, Madryn, Bariloche, Calafate, resurgen así gracias a lo naval. Las líneas "ALA", "BOTE" y "COY", algunas de ellas servidas regularmente por los entonces modernos DC-4, son una realidad de los años cuarenta/cincuenta, que no pueden hoy valorarse en su justo valer, por el cambio de las circunstancias y los medios. Un convenio firmado con F.A.M.A. (hoy "Aerolíneas Argentinas") en 1951, consigue pista e infraestructura general para el servicio de los Transportes Aeronavales en EZEIZA, abandonándose entonces a MORÓN, viejo apostadero de las aeronaves de transporte...

    Sufre el Comando de Transportes Aeronavales un rudo golpe al serle destruídas en tierra, en Punta Indio, varias de sus unidades mejores, durante los sucesos de abril de 1963. Pero si se trata desde fuera, desmembrar los Transportes Aeronavales, los bríos de sus tripulaciones y la eficiencia de sus servicios, hacen que, aún perdido el rango de "Comando", sus prestaciones continúen y no se interrumpan, manteniéndose en vigencia sus "líneas". El intento -vano intento, de 'sentar la premisa de que la tarea del transporte aeronaval no le compete a las alas con el ancla", logra por momentos frenar en algo el cumplimiento de las viejas líneas al promediar los años sesenta, pero las ahora modernizadas en su designación "ALFA", "BRAVO", "CHARLIE", se mantienen obstinadas en servicio, llegando a destino cuando otros con más modernos medios y más aviones no pueden hacerlo.

    Y ello, por que estuvieron allí y en el principio. En la época real de la AEROPOSTA y AERONAVAL. En los años de MERMOZ y SAINT EXUPERY, de LURO CAMBACERES e IRIGOYEN, pero también de ZAR, de ALEMAN, de BONNET, MASON LUGONES, BROWN, RIAL, FEILBERC, FRACA y otros tantos.

    Todo lo demás vino luego. Cuando lo principal, por ser lo primero, lo pionero, lo original, ya estaba hecho. Con menos medios, con aeronaves imperfectas, pero que dejaron el camino abierto. Lo nuevo. con más publicidad, con mejores aviones, con infraestructura más moderna, más segura, más lujosa. Pero con menos y real gloria.

    Las escuadrillas constitutivas del Comando se llamaron durante 1949/1963, 1ª, 2ª y 3ª Escuadrillas Aeronavales de Transporte. La 1ª estuvo integrada por aviones Douglas DC-4, la 2ª por Douglas DC-3 ó C-47 y la 3ª por Douglas DC 2 1/2 y Beechcraft AT-11. Al cesar la denominación de "Comando de Transportes Aeronavales" y pasar éste a constituír la Escuadra Aeronaval Nº 5, las escuadrillas pasaron a denominarse 1ra. y 2da. de "Sostén Logístico móvil"

    A partir de 1972 integra la 2da. Escuadrilla un birreactor Hawker Siddeley HS-125, con destino a avión de transporte ejecutivo rápido. En 1974 se incorporaron a la 1ra. Escuadrilla tres Lockheed "Electra-118", en reemplazo de los Douglas DC-4.

    En 1977 todavía vuelan viejos e insuperables DC-3 y C-47. En 1972 existió el intento de reemplazarlos con la compra de tres Handley Page "Herald", pero el hecho fue objetado y vetado a nivel de Defensa. La Escuadrilla ha sido reequipada con Fokkers F-28 3000, turbos.

    Las líneas (o itinerarios fijos, con servicios regulares) del Comando de Transportes Aeronavales (y sus sucesivas denominaciones) han sido: LINEA "ALA": originariamente desde el Aeropuerto de la Ciudad de Buenos Aires, a la Base Aeronaval Cornandante Espora. Es la linea que sirve de sostén logístico a la Base Naval de Puerto Belgrano con la Capital Federal, asi como a la Base de Infantería de Marina "Baterías" y a la propia Base Aeronaval Comandante Espora. LINEA "BOTE": une la Base Aeronaval Ezeiza con Río Gallegos. Es la que da apoyo logístico a las Bases Aeronavales y Navales de Trelew, Madryn, Deseado, San Julián y eventualmente y en combinación con' la línea "DEDO", a Río Grande y Ushuaia. LINEA "COY". Originariamente desde el Aeroparque de la ciudad de Buenos Aires a Ushuaia. Presta apoyo logístico a las Bases Navales y Aeronavales del litoral marítimo argentino. LINEA "DEDO": Une Ushuaia, Gallegos, Ushuaia, y es complemento de la Línea " BOTE ". LINEA "EMPLEO": une una vez al mes la ciudad de Buenos Aires con Asunción del Paraguay. LINEA "FÁCIL": une Buenos Aires con Mar del Plata. LINEA "GAVIA".- unió Buenos Aires con la Isla Martin García, en la época en que en ella funcionaban importantes centros de adiestramiento navales-. LINEA "IDA"- une Buenos Aires con el Destacamento Naval "Azopardo", próximo a la ciudad de Azul (Pcia. de Buenos Aires)..."


CAPÍTULO XXI - DOUGLAS C54 SKYMASTER:

Como se reseña en la revista Mach 1 N° 44 Abril - Mayo - Junio 1995 "Una mirada a la Fuerza Aeronaval N° 3" págs. 11/23 -y los sitios (http://www.histarmar.com.ar/Armada%20Argentina/AviacionNaval/EscTransAeroN.htm y http://www.fuerzasaeronavales.com/?p=3156-, en el año 1949 con los 5 aviones de transporte Douglas C54 Skymaster (DC-4) adquiridos por la Armada Argentina -sumados a los 13 Douglas C-47 Skytrain comprados en la misma época- se creó la Flotilla de Transportes Aeronavales pasando los mismos en 1952 a la Escuadra Aeronaval Nº 4 (EA4) que asentada también en la Base Aeronaval Punta Indio (BAPI) reunió dos Escuadrillas de Transportes, formándose el 28 de noviembre de 1956 oficialmente el Comando de Transportes Aeronavales entidad que perdurará con tal jerarquía hasta 1963. En el año 1974 solamente el DC-4 matrícula 5-T-40 (ex 2-Gt-1) -último en operaciones- pasó de la a la 2ª Escuadrilla Aeronaval de Sostén Logístico Móvil perteneciente a la Escuadra Aeronaval Nº 5 (EA5) dependiente del Comando de la Fuerza Aeronaval N° 3 (FA3) con asiento en la Base Aeronaval Ezeiza (BAEZ)

Es útil señalar que los cinco Douglas C54 de la A.R.A tuvieron sucesivamente las denominaciones 2-Gt1 al 2-Gt-5 cuando cuando operaban en la 2ª Fuerza Aeronaval, luego en el Comando de Transportes Aeronavales se identificaron CTA-1 al CTA-5 y, posteriormente, al crearse la Escuadra Aeronaval Nº 5 (EA5) sirvieron con las características 5-T-40 a 5-T-44

De lo anterior se sigue que entre los años 1976/1979 su orgánica era:

gráfico13

1. FABRICANTE:

El Douglas C-54 Skymaster es un avión de transporte militar de cuatro motores a hélice usado por los aliados y principalmente por Estados Unidos durante la Segunda Guerra Mundial . Al igual que el Douglas C-47 Skytrain, el C-54 Skymaster se obtuvo a partir del avión civil Douglas DC-4.

Nacido en 1938, el Douglas DC-4 hubiese revolucionado el transporte civil de no haberse declarado la II Guerra Mundial. En efecto, los DC-4 encargados por varias líneas aéreas se convirtieron, por imperativos bélicos, en transportes militares C-54.

Tras el ataque a Pearl Harbour, la limitada capacidad de transporte aéreo de la USAAF y la necesidad de enviar combatientes a los más distantes rincones del planeta obligó a que el Departamento de Guerra de EE UU incautara los primeros ejemplares de producción: éstos fueron designados C-54 por los militares.

El C-54A, mejorado estructuralmente y propulsado por cuatro motores Pratt & Whitney R-2000-7 de 1.200 cv unitarios, voló el 14 de enero de 1943, y el C-54B hizo lo propio en marzo de 1944. Pintados en verde oliva, muy fiables y apreciados por el personal de mantenimiento, los Skymaster de la US Army Air Force comenzaron a aparecer por los teatros de operaciones y pronto demostraron su valía. El Mando de Transporte Aéreo de la USAAF contrató a pilotos de aerolíneas y a pilotos femeninos para sus misiones de transporte de largo alcance. Una salida típica, desde la base de Grenier Field (New Hampshire) a Prestwick (Gran Bretaña), podía comportar el traslado de más de 7.200 kg de material de guerra sobre distancias de 3.700 km, afrontando en ocasiones las peores condiciones climatológicas y graves problemas de navegación.

El robusto Skymaster fue un producto tan logrado que entre una y otra variante no se tuvieron que introducir cambios importantes. El C-54D, con motores R-2000-11 (más potentes), entró en servicio en agosto de 1944 y de el se construyeron 380 ejemplares en la factoría que utilizó Douglas durante la guerra en Chicago. El C-54E llevaba la misma planta motriz pero tenía mayor capacidad de combustible: 125 unidades salieron de la línea de montaje de Santa Mónica, California. El último Skymaster de serie fue el C-54G, del que se produjeron 162 ejemplares en Santa Mónica.

El Mando Aéreo Estratégico de la USAF usó los C-54 Skymaster desde 1946 hasta 1975.

En 1948, la decisión soviética de incomunicar Berlín supuso la vuelta a escena de los Skymaster militares. Desde el 26 de junio de 1948, los aviones occidentales volaron a todas horas para abastecer Berlín, y los C-54 existentes en todas las bases de la USAF fueron reclamados para apoyar el puente aéreo. Tantos aviones llegaron a volar en él que los riesgos de colisión en el aire dependían de una coordinación de pocos segundos. Los pilotos de más de 300 aviones C-54 desafiaron diariamente los muchos riesgos de su misión. El cerco a Berlín concluyó el 12 de mayo de 1949, pero el Skymaster siguió en la brecha en otros parajes: un C-54G (el 45-518) de la USAF, basado en el aeropuerto K-14 Kimpo de Seul, fue la primera baja aérea de la guerra de Corea , cuando un Yakovlev Yak-9 norcoreano vació sobre él sus cañones hasta incendiarlo; eso sucedía el 25 de junio de 1950. Después de Corea, la C-54 fue sustituido por el Douglas C-124 Globemaster II, pero siguió siendo utilizado por la Fuerza Aérea de los EE.UU. hasta 1972.

2. ESPECIFICACIONES TÉCNICAS:

En el libro "Armada Nacional - Características de sus unidades" publicado por la Secretaría de Marina -y editado el 27/05/60 en los Talleres Gráficos de Guillermo Kraft Lda.- grabado en el DVD adjunto se indica:

    "...AVIÓN DOUGLAS DC-4 Construido: Por Douglas Aircraft Company 1940. Tipo: Transporte. Características: Cuatrimotor - Monoplano ala baja tren triciclo retráctil . Tripulación: 5 personas. Capacidad: 8000 Kg. Motor: Pratt & Whitney R.2000 de 1.100HP. Velocidad: 456 Km. Techo: 7.625 m. Autonomía: 17 hs. Alcance: 5600 Km. Peso: 15890 Kg. Envergadura: 35,8 m. Largo: 28,60 m. Altura: 8,5 m..."

3. HISTORIA NAVAL:

Según http://www.histarmar.com.ar/Armada%20Argentina/Aviacion Naval/EscTranspAeroN.htm:

    "...Las adquisiciones posteriores de cinco Douglas DC-4 y trece iniciales C-47 ó DC-3, dan lugar en 1949 a la creación de la Flotilla de Transportes Aeronavales.En 1952 se constituye la Escuadra Aeronaval Nº 4, que reúne las dos Escuadrillas de Transportes, y el 28 de noviembre de 1956 se crea oficialmente el Comando de Transportes Aeronavales, entidad que perdurará con tal nombre y jerarquía hasta luego de abril de 1963 y no más…"

    Las escuadrillas constitutivas del Comando se llamaron durante 1949/1963, 1ª, 2ª y 3ª Escuadrillas Aeronavales de Transporte. La 1ª estuvo integrada por aviones Douglas DC-4, la 2ª por Douglas DC-3 ó C-47 y la 3ª por Douglas DC 2 1/2 y Beechcraft AT-11. Al cesar la denominación de "Comando de Transportes Aeronavales" y pasar éste a constituír la Escuadra Aeronaval Nº 5, las escuadrillas pasaron a denominarse 1ra. y 2da. de "Sostén Logístico móvil"

    A partir de 1972 integra la 2da. Escuadrilla un birreactor Hawker Siddeley HS-125, con destino a avión de transporte ejecutivo rápido. En 1974 se incorporaron a la 1ra. Escuadrilla tres Lockheed "Electra-118", en reemplazo de los Douglas DC-4.

    En 1977 todavía vuelan viejos e insuperables DC-3 y C-47…"


CAPÍTULO XXII - VIDEOS FOTOGRAFÍAS Y ARCHIVOS DIGITALES:

Desde diversas fuentes, los archivos grabados en los directorios "Cdo. Aviación Naval"; "Aeronaves" y "Museo de la Aviación Naval" de los DVD que acompañan e integran esta resolución, exhiben fotografías y videos de las Bases Aeronavales, Escuadrillas, helicópteros y aviones arriba indicados tanto de la Armada Argentina como del Ejército Argentino, la Fuerza Aérea Argentina, la Prefectura Naval Argentina y la Gendarmería Nacional

Allí se incluyen los modelos básicos y simples planos de esas aeronaves y del Lockheed P3-Orion; del DHC Twin Otter; del Fokker 27; del Fokker F-28 y del Guaraní II

Al no dejar duda alguna sobre su "…capacidad para arrojar carga en vuelo…" se destacan los siguientes videos:

1. LOCKEED L-188PF ELECTRA:

Los minutos 10:40 a 11:10 del video "50 Años de la Escuadrilla de Exploración" http://www.dailymotion.com/video/xb0629_50-anos-de-la-escua drilla-de-explor_news muestran la apertura, en pleno vuelo, de su portón lateral y el arrojo de una voluminosa carga al vacío, empujada por dos tripulantes de la Armada Argentina.

2. ALOUETTE III:

Los videos "Aerospatiale Alouette en el ARA 25 de Mayo - Vìdeo Dailymotion#rel-page-1#rel-page-1.mp4" y "Gaceta Marinera Digital ARA Alouette.mp4" son elocuentes de su capacidad de carga y de las opciones de su puerta lateral.

3. PILATUS PORTER:

Los videos sobre la apertura de su generoso portón lateral en "Pilatus PC-06 Exit.mp4", del STOL en "Pilatus Porter PC-6 STOL Demo - YouTube.flv" y de su capacidad de carga y lanzamiento de paracaidistas en "Pilatus porter experience.flv " no dejan duda alguna de su capacidad para los "traslados"

4. SHORT SC.7 SKYVAN:

Los videos de su rampa trasera en "Masters Of Magic - Skyvan fun jumps @ Schaffen.flv"; de su capacidad interna en los minutos 04:11 al 04:40 en "Los aviones de la muerte (Parte II) TN.com.ar Todo Noticias.flv "; "Wingsuit - High Speed exit from a skyvan (140 knots).flv" y del lanzamiento de paracaidistas por la rampa abierta en "Dazza's Skyvan Jump.flv"; "Hanging Skyvan Exit.mp4" y "Skyvan Exit 2009-06-06 (by Stef).flv" prueban su óptima aptitud técnica para los "vuelos"

5. SIKORSKY S-61 SEA KING:

Su capacidad interna en el video "Sea King.flv" y de portón abierto en "Sikorsky S-61 from the Royal Danish Airforce (Denmark).flv" y los minutos 08:00 al 09:27 del "'Shark 02' RAN Fleet Air Arm Seaking Deck Ops.flv" no dejan margen para cuestionar su eventual elección en los "vuelos"

6. DOUGLAS C-47 SKYTRAIN:

Por su estructura, diseño de origen, capacidad técnica y confiabilidad en vuelos largos, este modelo -que estuvo en operaciones en la Armada Argentina desde 1949 hasta 1979- posee notas sobresalientes para los "traslados" que ocupan a esta resolución.

6.1. CAPACIDAD PARA ARROJAR CARGA EN VUELO: Para mostar tanto su incomparable capacidad de transporte de personas y cargas en general en cualquier condición de vuelo como el arrojo al vacío del sobrepeso durante largos trayectos en el aire, se han grabado en video "Avión DC-47 en Band of Brothers.wmv" 8 minutos de la famosa miniserie de TV. "Band of Brothers" coproducida por Steven SPIELBERG y Tom HANKS y dirigida por Richard LONCRAINE

Gran parte de la acción en esta miniserie -basa en el libro escrito por el prestigioso historiador y biógrafo Stephen AMBROSE- se centra en lo experimentado por la Easy Company (Compañía Easy) del 506º Regimiento de Infantería Paracaidista (506th Parachute Infantry Regiment), de la 101ª División Aerotransportada (U.S 101st Airborne Division) del Ejército de los Estados Unidos y en uno de sus primeros líderes de sección, el Teniente Richard WINTERS durante la Segunda Guerra Mundial (1939-1945)

Los minutos del video son del final del capítulo 1 "Currahee" y del comienzo del capítulo 2"Day of Days" que muestran el ingreso de las tropas de la Compañía Easy a los muchos Douglas C-47 estacionados en Inglaterra, los carreteos por la pista principal y el vuelo nocturno en formación más allá de las playas de Normandía el 31 de mayo de 1944 (Día D) como así también el salto de los paracaidistas conducidos por el Tte. WINTERS y su intento por alcanzar el objetivo asignado después de haber quedado muchos kilómetros lejos de donde se suponía que el avión C-47 los tenía que dejar.

Los eventos retratados en la miniserie tratan de ser fieles a la historia y se basan en la investigación de AMBROSE y en entrevistas hechas a veteranos de la Easy Company. Todos los personajes que aparecen en la miniserie están basados en personajes reales de dicha compañía; algunos de ellos aparecen en entrevistas pre-grabadas como prólogo a cada episodio.

La miniserie fue estrenada en 2001 por HBO y posteriormente se programó en The History Channel. Fue también emitida en Gran Bretaña por la BBC y más tarde en la Argentina con gran éxito.

6.2. INTERMINABLES HORAS VUELO: Cualquier duda sobre la prolongada vida útil de este emblemático avión queda disipada al pasar el video "The Last Time Dc-3 Official Unofficial Video - Youtube.Flv" y los restantes 6 sobre el 75° Aniversario Douglas DC-3 que muestran veintiseis (26) DC-3 desarrollando un plan de vuelo en formación desde las 8:30 a 10:30 AM. el martes 27 de julio 2010 en Rock Falls (EE.UU) para aterrizar luego -y en perfecta línea continua-, en 16 minutos y 34 segundos.


CAPÍTULO XXIII - HECHOS DE LA CAUSA E.S.M.A VINCULADOS A LA CAUSA 04/07:

La Excma. Cámara Nacional de Apelaciones en lo Criminal y Correccional Federal -Sala II- con asiento en la Ciudad Autónoma de Buenos Aires al confirmar parcialmente lo resuelto por el por el Señor Juez FederalDr. Sergio Gabriel TORRES a cargo del Juzgado Nacional en Criminal y Correccional Federal N° 12 señaló -el 15/04/10 en el Expte. 14217/03/535 (Reg. 31300 causa 28716)caratulado: "SISUL HESS, Emir s/ Procesamiento y prisión preventiva"; el 29/09/11 en el Expte. 14217/03/621 (Reg. 33514 causa 30707) caratulado: "POCH Julio Alberto s/ Procesamiento y prisión preventiva" y el 09/11/11 en el Expte. 14217/03/620 (Reg. 33736 causa 30705) caratulado: "TORRES de TOLOSA Gonzalo D. y otros s/ procesamiento y prisión preventiva" -todos ellos relacionados con la causa N° 14217/2003 caratulada "Escuela de Mecánica de la Armada: Delito de acción pública"-, lo siguiente:

    "...según expusiera Carlos A. Zorzoli (v. fs. 58.656/1958.661), un ex integrante de la Armada que en 1985 trabajaba en los hangares de Aeroparque, en oportunidad en que se llevó a ese sector un Fokker F28 para su reparación habría relatado que cuando pertenecía a la Armada y se desempeñaba en el Hangar 1 de Ezeiza "…estacionaban un avión DC3 y llegaba un colectivo en el que venía gente semi desnuda con la cabeza tapada. El colectivo arrimaba al portón del avión… en donde se hallaba parado 'un tordo', los iban bajando atontados, los sentaban en el umbral del portón del avión. El médico les aplicaba 'un jeringazo de Pentotal' -no 'pentonaval'-, y se dormían". Introducidos en el avión, la máquina volaba alrededor de una hora y media hacia la costa siendo arrojados hacia el vacío. Agregó Zorzoli que según manifestara esta persona se habrían utilizado también aviones "Electra" que salían de Aeroparque, Bahía Blanca, Punta Indio y Palomar...." (CNACCF Sala II en causa 30707)

    "...Sobre su vinculación con los llamados vuelos de la muerte se expresó -como ya se dijera- el testigo Carlos Alberto Zorzoli (v. fs. 58.656/58.661), quien refiriera que en ocasión de encontrarse en Ezeiza un Fokker F 28 para su reparación, Ormello, ex integrante de la Armada, conocido como "colorado",, a pedido de otro compañero de trabajo de apellido Médici, relató que se había desempeñado en la Armada Argentina en el hangar 1 de Ezeiza, donde "…estacionaban un avión DC3 y llegaba un colectivo en el que venía gente semi desnuda con la cabeza tapada. El colectivo arrimaba al portón del avión … en donde se hallaba parado 'un tordo', los iban bajando atontados, los sentaban en el umbral del portón del avión. El médico les aplicaba 'un jeringazo de Pentotal' -no 'pentonaval'-, y se dormían. El trabajo que relataba Ormello que le correspondía a él y a otro sujeto a quien nunca mencionó, era el de llevar a esos sujetos al interior del avión. Una vez que estaba toda la carga humana completa salía el avión. El decía que volaban alrededor de una hora y media para el lado de la costa y cuando el piloto del avión daba la orden acerca del lugar en el que tenían que tirar a esta gente, lo que Ormello hacía era acercar a los cuerpos hasta la puerta y arrojarlos desde el aire al vacío. La anécdota que Ormello contaba graciosamente era que una vez había llegado una gorda... y que cuando salieron a volar e iban tirando gente, el suponía que no le había hecho efecto la dosis que le daba el doctor y esta mujer se despertó o se despabiló y como ese tipo de avión tiene un parante, se agarró con las dos manos del parante y quedó con la mitad del cuerpo afuera y agarrada de ese parante. Entonces Ormello decía que tenían miedo de arrimarse demasiado a la puerta. Contó que '...con los borceguíes le tuvimos que hacer mierda las manos a patadas hasta que la gorda se fue a la mierda'...". Agregó Zorzoli que Ormello en ningún momento mencionó de dónde venían o quiénes eran las personas que eran arrojadas desde el avión, solamente dijo que se trataba de "los subversivos que traían" y que iban trasladados en un colectivo de línea. Respecto de "los Electra", Ormello habría señalado que se trataba de otro tipo de avión utilizado por la Armada para estos vuelos y que si bien no los vio, se sabe que eran aviones que salían siempre de Aeroparque, Bahía Blanca, Punta Indio y Palomar…" (CNACCF Sala II en las causas 30705 y 28716)

    "...4.a.1. Conforme surge de su Legajo de Conceptos Emir Sisul Hessse desempeñó como Jefe de Cargo Instrucción y Adiestramiento en la Segunda Escuadrilla Aeronaval de Helicópteros desde el 3 de marzo de 1975 al 27 de febrero de 1978... De dicho Legajo se desprende que se desempeñó como piloto de aeronaves "AI03", "C-45", "B-80", "PL6A" . a. 2. Conforme surge del informe suministrado por el Estado Mayor General de la Armada (v. fs. 465 de la causa n° 3227/02) fue Piloto Naval especializado en Helicópteros (v. punto 'd')... A fs. 983 de la causa n° 3227/02 la Armada Argentina informó que el imputado durante el año 1976 efectuó 145 vuelos con un total de 189.9 horas de vuelo en la Primera Escuadrilla Aeronaval de Helicópteros que funcionó entre 1976 y 1980 en la Base Aeronaval Comandante Espora, Bahía Blanca -v. fs. 1527-; en 1977, en el mismo lugar, realizó 173 vuelos con un total de 196,5 horas de vuelo... a.3. De las constancias aportadas por la Armada Argentina a fs. 630/632 de los autos n° 3227/02, surge que entre los años 1976 y 1977 se desempeñó en la Escuadrilla Aeronaval de Helicópteros (Base Comandante Espora); en los años 1978 y 1979 en la Escuadrilla Aeronaval de Propósitos Generales (Base Almte. Zar, Trelew)..." (CNACCF Sala II en la causa 28716)


CAPÍTULO XXIV - HECHOS DE LA CAUSA 04/07 RELACIONADOS CON LOS VUELOS DE LA MUERTE:

Pese a que las resoluciones, documentos, declaraciones y demás actos procesales que se citan se encuentran grabados en el DVD adjunto prefiero esta síntesis:

1. COMANDO DE AVIACIÓN NAVAL (CAN):

El "Reglamento Orgánico del Comando de la Aviación Naval Publicación RA-9-005 Confidencial Ejemplar Nº 001" -aprobado con carácter "Confidencial"mediante la Disposición Nº 11"C"/73 del 23/03/73 del Jefe del Estado Mayor General Naval- estableció que el CAN sería ejercido por un Oficial Superior del Cuerpo de Combate, normalmente de la jerarquía de Almirante, con la denominación de Comandante de la Aviación Naval dependiente del Comandante de Operaciones Navales.

El CAN era responsable del planeamiento, organización y dirección de las operaciones de Fuerzas y Unidades aeronavales, que ordenaba el C.O.N. y las tareas de adiestramiento conducentes a ello (art. 105). Entre las tareas del Comandante de la Aviación Naval mencionadas en el art. 203 se destacaban:

    "...e. Proveer sostén logístico a las Fuerzas y Unidades de su Comando destacadas a órdenes del Comandante de Operaciones Navales o de los Comando Naval y de la Infantería de Marina..."

    "...f. Proponer al Comandante de Operaciones Navales la designación de los Comandantes de Fuerzas de Tareas o grupos de tareas integrados por unidades de su Comando..."

    "...h. Formular el plan anual de actividades y adiestramiento de su Comando, contribuyente al plan anual de actividades y adiestramiento del Comando de Operaciones Navales..."

Tal como se mostró en los gráficos de arriba, el Comando de la Aviación Naval estaba compuesto en 1976 por tres Fuerzas Aeronavales que controlaban todas sus operaciones y componentes de apoyo. La Fuerza Aeronaval N° 1 (FA1) instalada en la Base Aeronaval Punta Indio (BAPI) cercana a la Bahía de Samborombón en la Pcia. Bs. As.; la Fuerza Aeronaval Nº 2 (FA2) que controlaba las unidades operativas asentadas en la Base Naval Comandante Espora (BACE) y la Fuerza Aeronaval Nº 3 (FA3) que operaba desde la Base Aeronaval de Ezeiza (BAEZ), Río Grande (T.F.) y Trelew (Chb.) donde residía su Comandante

2. BASE AERONAVAL COMANDANTE ESPORA:

La Base Aeronaval Comandante Espora reconoce sus raíces históricas en la Base Naval Puerto Belgrano, cuando a fines de 1919 llegara a esta última el grupo totalmente heterogéneo de la incipiente Aviación Naval que operaba desde Fuerte Barragán, en la localidad de Ensenada (Pcia. Bs.As.).

Tras la instalación de la Escuela de Aviación Naval en la Base Aérea Puerto Belgrano (BAPB), el 3 de octubre de 1921, la actividad de vuelo en la zona se incrementó notablemente. Sin embargo las operaciones se desenvolvían con no pocas dificultades derivadas de factores meteorológicos y las limitaciones que imponían la pista de Campo Sarmiento (actual Estadio de Deportes de la BNPB), lo que obligaba a cumplir parte de las etapas de instrucción desde las instalaciones que la Aeroposta Argentina disponía en Harding Green.

Por este motivo, a mediados de los años treinta, la Armada Argentina decidió encarar la búsqueda de terrenos mas apropiados para la instalación de una base aeronaval. Se seleccionaron dos zonas probables de asentamiento, el terreno mas amplio y favorable resultó un campo ubicado en las inmediaciones de Bajo Hondo, quedando en segundo término una estancia distante a solo 5 kilómetros de Bahía Blanca y a 25 de Puerto Belgrano. Esta proximidad, sumada a la existencia de buenos caminos de acceso, que facilitaban las tareas de abastecimiento fueron determinantes al momento de elegir el emplazamiento definitivo. Finalmente y a pesar de esto, en Bajo Hondo se instalaría igualmente un Aeródromo Auxiliar, uno de tantos ubicados en las zonas cercanas Bahía Blanca.

Las primeras obras consistieron en la construcción de dos hangares metálicos, traídos desde Inglaterra y trabajos relativos a la pista de aterrizaje. Por entonces, la incipiente base, pasó a ser conocida como Campo Aeronaval de Grumbein, en razón a su cercanía con la estación del mismo nombre del antiguo Ferrocarril del Sud.

El 16 de Junio de 1939, a sólo cuatro años del comienzo de las obras, por medio del Decreto Nº 33684/39 y según lo dispuesto por la Orden General Nº 127/934, se inauguraba formalmente la Base Aeronaval Comandante Espora. En el momento de su habilitación contaba con los dos grandes hangares, torre de control, estación de comunicaciones y usina propia; así como talleres, depósitos y edificios para alojamiento de personal.

La primera unidad en operar desde la nueva base fue una sección de aviones de ataque Vought V-142 Corsair de la Escuadra Aeronaval Nro 2. A partir de 1940, el resto de la Escuadra se trasladó definitivamente a las nuevas instalaciones, llevando consigo entre otros, sus bombarderos Martin 139WAN, transportes CT-32 Condor y aviones de comunicación Keystone Pelican.

El 9 de marzo de 1945 se concretó oficialmente el traslado desde la Base Aérea de Puerto Belgrano de la Escuadra Aeronaval Nro. 1, integrada por la Escuela de Aviación Naval. Desde ese momento la actividad aérea adquiere un auge inusitado, con decenas de aeronaves operando diariamente desde la BACE. Para sostener estas operaciones, fue necesario expandir las instalaciones destinadas a servicios y apoyo logístico. Así fueron construidos mas hangares, el Taller Aeronáutico, luego TAC y actual ARCE (que funcionó inicialmente en el Hangar 3), además de un polígono de tiro, alojamiento para los alumnos-pilotos y casas para el personal militar.

En Mayo de 1955 se libra al servicio la que a partir de ahora sería la pista principal 16-34R, con orientación SSE-NNW, y que tras varias ampliaciones y reformas sigue en uso. Igualmente existe otra secundaria con sentido 06-24, más otra 16-34 "corta" remanente de las pistas utilizadas por la Aeroposta Argentina, hoy habilitada para helicópteros y aeronaves menores.

En los primeros años de la década del '60 se produce un cambio sustancial, como es el traslado de la Escuela de Aviación Naval a la Base Aeronaval Punta Indio, de donde provino la Escuadra Aeronaval Nro 3.

En 1964, la BACE pasa a albergar tres escuadras, tras la creación de la Escuadra Aeronaval Nro 4, integrada por una Escuadrilla de Helicópteros y otra de Propósitos Generales.

En Agosto de 1967 se celebró un acuerdo entre la Provincia de Bs. As. y la Armada para habilitar el empleo parcial del aeródromo (sobre todo sus pistas) para la actividad civil. Tras la habilitación del Cdo. de Regiones Aéreas (FAA) en Octubre de 1968, la ciudad de Bahía Blanca pasó a disponer de un moderno aeropuerto comercial, y que aún hoy se utiliza. La terminal aérea se encuentra ubicada en el otro extremo de los terrenos, con el fin de no entorpecerse mutuamente las operaciones civiles y militares.

Allí existen 6 hangares con todas las comodidades, mas otro un poco mas pequeño destinado a la Sección de Aviación del V Cuerpo de Ejército, que tiene la importancia histórica de ser el mismo que levantara la Aeroposta en los años 30's en los campos cercanos. En las cercanías, se levanta también el ARCE (ex Taller Aeronaval Central) que funciona como una dependencia aparte, pero muy relacionada al trabajo de las escuadrillas aeronavales. También hay un campo de deportes, talleres automotores y hasta la provisión propia de agua potable por medio de surgentes de gran calidad.

A finales de 1987, dentro de los terrenos de la Base se creó el Centro de Exhibición de Aeronaves, núcleo y precursor del Museo de la Aviación Naval, que comenzó con un Neptune SP-2H recuperado por un grupo de voluntarios retirados de la Armada. Hoy en día, ubicado en las afueras de la base, en lo que era el Cine, cuenta con una treintena de aeronaves e incontables artículos históricos dignos de visitar.

En sus 70 años de vida, "Cdte. Espora" o "la Base" como se la conoce entre los habitantes de la ciudad fue testigo de la evolución de la aviación desde los hidroaviones hasta las aeronaves terrestres y helicópteros. Sin embargo, mantiene la tradición de la antigua Base de Hidroaviones de Puerto Belgrano, sirviendo de apoyo a las unidades aéreas que operan con la Flota de Mar. El lugar de la Aviación de la Escuadra de Mar es ocupado hoy por el Grupo Aeronaval Embarcado, que mantiene en la BACE su residencia en tierra firme.

La Base "Comandante Espora" es la principal base operativa de la Aviación Naval. Están situadas en esta Base la Segunda Escuadrilla Aeronaval de Caza y Ataque; la Escuadrilla Aeronaval Anti-Submarina; la Primera, Segunda y Tercera Escuadrilla Aeronaval de Helicópteros.

3. TALLER AERONAVAL CENTRAL (TAC):

Con la finalización de las tareas de armado de los hangares de mantenimiento en la Base Naval Puerto Belgrano se inician las actividades orgánicas del Taller Aeronáutico Puerto Belgrano (TAPB) en septiembre de 1922.

Este se mantuvo como único organismo de mantenimiento aeronaval hasta 1943 cuando se forma el Taller Aeronaval Comandante Espora, acompañando la creación de la Base Espora.

El traslado desde Puerto Belgrano a Espora se completó con la creación de la infraestructura del Taller Aeronaval Central (TAC) en 1973 -físicamente ubicado en la BACE-, que termina de heredar las capacidades originales del TAPB, con dependencia orgánica de la Dirección General de Material Naval a través de la Dirección de Planificación y Arsenales

Recién en 1998 el TAC se fusionó con el Arsenal Aeronaval Nº 2 formando el Arsenal Aeronaval Comandante Espora (ARCE) con dependencia orgánica de la Jefatura de Mantenimiento y Arsenales (JEMA) creada el 12/02/99 tras la disolución de las direcciones mencionadas, entendiendo en la programación, conducción y control del mantenimiento del material de los sistemas navales, aeronavales y de infantería de marina, dependientes del Comando de Operaciones Navales, en la obtención y administración de los repuestos correspondientes y en la conducción de los arsenales/talleres directamente subordinados, manteniendo una relación funcional con el Comando de la Aviación Naval (www.ara.mil.ar/serv_arsenal.asp#04).

La doble orgánica del TAC en 1976 era:

    Comando en Jefe de la Armada (CJA) - AL MASSERA Emilio Eduardo

    Estado Mayor General de la Armada (EMGA)

    Dirección General de Material Naval (DGMN)

    Taller Aeronaval Central (TAC)

    Comando de Operaciones Navales - VL MENDÍA Luis María

    Comando de la Aviación Naval - CL MARTÍN Ángel Lionel

    Fuerza de Tareas 10 "Reserva Aeronaval " - Jefatura C.A.N.

    Taller Aeronaval Central (TAC)

4. PISTA AUXILIAR KM. 7:

Esta pista ubicada entre los médanos de la Base Naval Puerto Belgrano y Baterías era bien conocida por los aviadores y el personal comprometido en los vuelos de la muerte, como lo demuestran las páginas 123/124 del libro "¡Por Siempre Nunca Más!"

Allí SCILINGO relata lo siguiente:

    "….La ESMA había dejado otras secuelas.

    Una tarde de junio. mientras me preparaba para salir hacia mi Videoclub en Bahía Blanca, se detuvo frente a casa un BMW cuyo propietario no necesitó presentarse.

    Era el Capitán Enrique Yon, el mismo que había estado conversando conmigo en la Embajada Argentina en París en 1978.

    Su auto era motivo de comentarios en el micro-mundo de Puerto Belgrano. ya que sólo se aceptaban con buenos ojos los autos importados de los que regresaban de Comisiones en el exterior tradicionales o sea Agregadurías, Cursos, Construcciones de Buques, etc. pero no en este caso en que su propietario lo tenía como consecuencia de misiones poco claras de la época masserista.

    De todos modos no era esto para mi en ese momento importante y me acerqué.

    Sabía de mi pedido de retiro y por ello quería saludarme. Como hacía frío subí al auto. Arrancó para dar una vuelta, enfilando por la ruta que por terrenos interiores lleva a la Base de Infantería de Marina "Baterías", distante 14 Km.

    Rápidamente continúo sobre los motivos por los que había tomado mi decisión lo que permitió que se produjese una mutua confesión la que desde entonces preferí mantener en el olvido, fundamentalmente por creer que había algunos errores sobre datos que comentó Yon y que hoy puedo asegurar que el equivocado era yo.

    Recordé la charla en París y le pregunté directamente si la mujer de la que había hablado era Helena Holmberg. Allí apareció otro Yon muy distinto al que conocía. Lo vi amargado, desilusionado y profundamente descreído. No solo confirmó que la persona que interfería en 1978 los planes del Centro Piloto París era Holmberg. sino reconoció haber sido uno de los responsables de los informes nefastos que determinaron su muerte.

    A partir de allí, durante tres largas horas, que incluyeron una prolongada detención a la altura del Km 7. un aeropuerto alternativo que posee la Armada a esa altura del camino, fuimos pasando revista a muchas de las más resonantes operaciones del G.T.332 de la ESMA y a desconocidos entretelones relacionados con ellas.

    Así fue como me enteré que Massera había iniciado en 1977 una carrera sin retorno que debía culminar con su elección como Presidente, cosa que si bien sabía no tenía ni idea de los costos que ello significó.

    Según Yon. la ESMA tenía corno objetivo aniquilar a los Montoneros pero en determinado momento Massera cambió los planes y decidió pactar y llegar a un acuerdo con la cúpula guerrillera. a espaldas de los otros miembros de la Junta de Comandantes en Jefe o sea de Videla y Agosti, con la idea de captar en un futuro los votos de la izquierda peronista.

    Sus objetivos sólo los conocía él. pero para llevarlos a buen término empleó a la Armada, dando misiones parciales con un fin común.

    Así surgió lo que yo tantas veces había criticado en 1977, el mini-staff y el staff que trabajaban en aquella serie de oficinas llamadas "Pecera" y cuya razón era trabajar para los planes políticos del Almirante, quien tenía la seguridad que eran recuperables y que le serían no sólo útiles sinó que lo acompañarían voluntariamente en su marcha hacia el poder…"

En el subdirectorio "Auxiliar Km 7 Cdo. Av Nav" del DVD adjunto se encuentran el croquis, las fotografías y el video de fs. 1848 titulado "a29b.avi" de la ONG "Memoria Abierta" obtenido el 19/10/07 durante la Inspección Ocular a la Base Naval Puerto Belgrano (fs. 962/965 y fs. 1039/1050) que muestran la exacta ubicación de esta pisa pavimentada de aproximadamente 1600 metros de largo que permitía en 1976 el despegue y el aterrizaje de los aviones de exploración Lockheed Electra L-188PF y Neptune SP-2-H y los de transporte de tropas y cargas en general Douglas C-47 Skytrain (DC-3) y el Douglas C54 Skymaster (DC-4)

En http://www.histarmar.com.ar/Armada%20Argentina/ AviacionNaval/ BasesAeronav/BANPtoBelgranoyCampoSarm.htm se informa que el Auxiliar Km. 7 fue:

    "…Construido en 1966 como auxiliar de la BNPB, sobre el camino entre ella y la guardia de Baterías, en terrenos que fueran propiedad de FFCC Argentinos. Se utilizo por la Aviacion Naval y la Policia de la Pcia. de Bs As, en 1973 paso a depender del CONA..".

3. LIBRO DE NOVEDADES DE LA JEFATURA DE TRÁNSITO AÉREO DE LA TORRE DE CONTROL DE LA BASE AERONAVAL COMANDANTE ESPORA:

Mediante resolución de fs. 12240/12241 del 25/03/10 se ordenó librar oficio Ministerio de Defensa de la Nación solicitando la remisión al Juzgado de:

    "...3. El Libro de Novedades de los años 1976/1983 de la Jefatura de Tránsito Aéreo de la Torre de Control de la Base Aeronaval Comandante Espora (BACE) donde se anotaba el nombre del piloto, fecha, número de vuelo, tipo y matrícula del avión de los que decolaban o aterrizaban en sus pistas, procedencia y destino..."

Tal como surge de la Nota N° 313/10 Letra SGNA-A1E del 11/05/10 agregada a fs. 12957, el entonces Jefe del Estado Mayor General de la Armada -Almirante Jorge Eduardo GODOY- hizo saber:

    "...que el Comando de Operaciones Navales -Organismo de quien depende el Comando de la Aviación Naval- ha informado respecto del Punto 3 del Oficio, que no se han encontrado antecedentes relacionados con "..El Libro de Novedades de los años 1976/1983 de la Jefatura de Tránsito Aéreo de la Torre de Control de Base Aeronaval Comandante Espora (BACE) donde se anotaba el nombre del piloto, fecha, número de vuelo, tipo y matrícula del avión de los que decolaban o aterrizaban en sus pistas, procedencia y destino"...." (fs. 12957)

4. TRASLADOS EN LA BASE AERONAVAL COMANDANTE ESPORA:

Pese a lo anterior, en el cap. IX ap. 9 del auto de procesamiento de fs. 14406/14680vta. del 12/11/10 se indicó:

    "...Durante su extensa permanencia en la BACE -5 años contínuos- NEGRETE fue cambiando de cargo y de responsabilidades: De Jefe del Departamento Administración del COAN (12/02/73 al 15/02/74) pasó a revistar como Comandante de la Escuadra Aeronaval Nº 2 (EA2) (5/02/74 al 18/02/75) para asumir inmediatamente como Jefe de Departamento de Adiestramiento del COAN (18/02/75 al 06/02/76), convirtiéndose seguidamente en Jefe de Base Naval Comandante Espora (06/02/76 al 31/01/77) para desempeñarse más tarde como Jefe de Departamento de Operaciones a cargo del Estado Mayor del COAN (31/01/77 al 31/12/77) regresando el 09/02/81 nuevamente a sus instalaciones como Comandante de la Fuerza Aeronaval Nº 2 hasta el 05/02/82

    De lo anterior surge que NEGRETE observó desde las instalaciones de la BACE el definitivo retorno de PERÓN al país y la caída del gobierno de su viuda por el golpe militar de marzo de 1976, desempeñando cargos de alta responsabilidad en los años de la lucha antisubversiva con las FF.AA en poder.

    Luego de afirmar NEGRETE que no recibió órdenes relacionadas con la lucha antisubversiva, admitió que la BACE integraba la Fuerza de Tareas Nº 10 según el PLACINTARA 75 y que había impartido como Comandante de la BACE frecuentes directivas para asegurar sus instalaciones -y el barrio de suboficiales aledaño-, de eventuales ataques de grupos pertenecientes a organizaciones armadas subversivas, contando para ello con un destacamento de infantes de marina.

    También admitió en la indagatoria que las pistas de aterrizaje de la BACE eran utilizadas por los aviones DC3 y DC4 de transportes navales pertenecientes a la línea "A" con destino Ezeiza, la línea "B" con terminal en Madryn y Trelew y la línea "C" con final en Ushuaia cuyos vuelos de salida o de regreso eran anotados por su Jefe de Tránsito Aéreo en el libro de novedades existente en la Torre de Control de la BACE

    De la simple observación de los planos oficiales de la BACE remitidos por la Armada se advierte que la sede física de la Jefatura de la BACE se encontraba a escasos metros del control de acceso (Alero) y de la guardia de la base, tal como exhiben -además- las imágenes adjuntas obtenidas con el programa Google Earth

    Por ese "Alero" -cuya fotografía se adjunta en el DVD- lindero al despacho de NEGRETE pasaban -en caravana- los vehículos artillados del Ejército y de la Unidad Penitenciaria Nº 4 llevando -en cada viaje- varios "subversivos" para ser trasladados con los aviones Douglas DC-3 y DC-4 de las líneas "A", "B" y "C" de Transportes Navales o los del Servicio Penitenciario Federal (Fokker 27) -a Buenos Aires, Ushuaia, Trelew , Madryn o el Penal de Rawson (20 a 25 presos), utilizando las pistas de la BACE bajo la observación de personal de inteligencia naval, tal como lo declararon a fs. 9388/9393 y 9435/9440 el Prefecto Mayor (RE) Héctor Luis SELAYA y el Alcaide (RE) Leonardo Luis LUIS NUÑEZ ambos del Servicio Penitenciario de la Pcia. de Buenos Aires

    También en las pistas de la BACE linderas al TAC aterrizaban los aviones del Ejército (AE 106 - DHC-6-200 Twin Otter) y de la Fuerza Aérea (Guaraní II) que transportaban "subversivos" desde Mar del Plata, Ushuaia y Reconquista según los casos, para ser llevados al "... galpón perteneciente al Batallón de Comunicaciones..." o directamente al "ARA 9 de Julio" anclado en el muelle de la BNPB, como resulta de los testimonios de Graciela Susana SEBECA; Alberto Jorge PELLEGRINI; Orlando STIRNEMANN y Francisco TROPEANO que abajo se transcriben, entre otras pruebas.

    La combinación entre el Ejército, la Armada, la Fuerza Aérea, el Servicio Penitenciario de la Provincia de Buenos Aires y el Servicio Penitenciario Federal para el traslado -o la recepción- de detenidos en la lucha antisubversiva utilizando las pistas militares de la Base Aeronaval Comandante Espora mientras que el CF NEGRETE ejercía su jefatura en una oficina lindera al puesto de acceso de la base, surge de varias pruebas recolectadas durante la instrucción.

    a) Nota al Jefe de la U4 BBca. comunicando el traslado de detenidos a la U9 La Plata por modo aéreo en BACE: Su original se encuentra archivado en la Comisión Provincial por la Memoria y expresa:

    "...Bahía Blanca, 22 de noviembre de 1976.

    Objeto: Comunicar traslado de Internos

    AL JEFE DE LA UNIDAD CORRECCIONAL 4 - BAHÍA BLANCA

    Confirmando lo comunicado el día 191900 Nov 76 en parte telefónico y relacionado con lo solicitado en sus notas Nro. 2055/76 Alc Nros. 10 y 12 del 8 del cte. Mes, comunico al señor Jefe, que las internas ESTRELLA MARINA MENNA de TURATA (Decreto 1829/76) y OTILIA RAQUEL ISRAEL (Decreto 1681/76) serán trasladadas a U-2

    Al respecto, las referidas internas deberán encontrarse en el día de la fecha a las 1530 horas en la BASE AERONAVAL COMANDANTE ESPORA (Plataforma Militar), para su traslado por modo Aéreo en un avión a cargo del Servicio Penitenciario Federal.

    Se autoriza a esa Unidad Correccional a formular acuerdos con las autoridades de la citada Base Militar, para trámites que el señor Jefe crea conveniente realizar Sello Ejército Argentino..."

    b) Hugo Mario GIORNO: Por Memorándum 8687 - IFI Nº 123"ESC"/976 girado al Jefe Servicio Inteligencia el 26 de noviembre de 1976 por la Prefectura Naval Zona Atlántico Norte, el Prefecto CORNELLI con la firma del Subprefecto MARTÍNEZ LOYDI expresaban:

    "...ASUNTO: COMUNICAR TRASLADO DE DELINCUENTES SUBVERSIVOS INFORMACIÓN: Para conocimiento de ese Servicio, informo que con fecha 26 de noviembre del corriente año, fueron trasladados de la Unidad Correccional Nº 4 (U-4) de Bahía Blanca a la Unidad Correccional Nº 9 (U-9) de La Plata, los detenidos subversivos que se detallan a continuación:..

BARRERA Carlos Adolfo CARRACEDO Edgardo Daniel
CRISTIA Carlos Alberto CORONEL Ademar Orlindo
DEL CAMPO Hugo Osvaldo COSTA Hugo Daniel
DURAN Oscar COSTE Alberto Oscar
JAIME José Daniel CRUZ José Alberto
ISABAL Marcos Luis DI FRANCISCO Edmundo
LAPLAZA Rafael Luis DUCK Héctor Ramón
PISTONESI Héctor ENTRAIGAS Carlos Rodolfo
RODRÍGUEZ Luis Alberto GALINDEZ Edgardo Elipidio
SCHUSTER Félix Gustavo TASSARA Jorge Andrés
SCHILLIZZI Victoriano Manuel GIORNO Hugo Mario
SFASCIA Polio Heraldo GIORNO Néstor Alberto
SUSBIELLES Victoriano Aníbal HERNAIZA Hipólito
TRIGO Edgardo Arturo HIDALGO Eduardo Alberto
USABIAGA Mario Arnaldo JUÁREZ Haedo Héctor
VILLAMIL Eduardo Alfredo LUNA Juan Félix
VILLAR Daniel MAUMUS Raúl Rubén
ALVAREZ Albero MIGUEL César
BARRAGÁN Arnaldo MIRAMONTES Pedro Roberto
BARROCA Néstor Jesús MOREDA Héctor
CAFARO INCHASUTI Daniel RAVASI Jorge Luis
CALDERÓN Amadeo ROA Luciano Ricardo
CANINI Rodolfo ROMERO Cándido

    Al prestar declaración testimonial Hugo Mario GIORNO en la audiencia del 29 de junio de 2007 ante el otrora Fiscal General Dr. Hugo Omar CAÑÓN a fs. 942/952 -que ratificó en el Juzgado en la audiencia del 3 de octubre de 2007 a fs. 840/846- manifestó:

    "...Que el 13 de diciembre es trasladado a la unidad carcelaria N° 9 de La Plata, junto con otros 20 o 30 detenidos. Que para hacer efectivo dicho traslado, fueron llevados a la Base Espora, donde abordan un avión. Que en el transcurso del viaje fueron golpeados, creyendo recordar el testigo que el traslado estaba a cargo del servicio penitenciario federal. Que al llegar a La Plata los hacen abordar un camión, siempre en el marco de un trato riguroso, y los hacen ingresar a la unidad N° 9 de La Plata..."

    c) Graciela Susana SEBECA al prestar declaración testimonialen la audiencia del día 7 de noviembre de 2007 ante el otrora Fiscal General Dr. Hugo Omar CAÑÓN -agregada a fs. 1097/1101 y ratificada en el Juzgado en la audiencia de fs. 1103/1104- dijo:

    "...Una vez que la dicente manifestó que era ella, su hermana fue liberada, en tanto que la declarante fue conducida a un calabozo de reducidas dimensiones, donde le informaron que al día siguiente sería trasladada en un avión de la marina hasta la Base Comandante Espora de Bahía Blanca. Que al día siguiente en horas de la mañana, dos personas de civil llegaron a la comisaría y la llevaron hasta el aeropuerto de Ushuaia, donde la dejaron en un lugar apartado del resto del pasaje. Que una vez que ascendió todo el pasaje, este fue advertido de que en ese vuelo sería trasladada una subversiva, y recién luego la dicente fue introducida en el avión y sentada entre los dos custodios que la habían ido a buscar a la comisaría. Que una vez que llegaron a la Base Comandante Espora, la declarante fue descendida del avión antes que el resto del pasaje, por un costado del aeropuerto, y se dirigieron a un descampado hasta llegar a un automóvil Fiat 600, que estaba detenido y sin ocupantes. Que al llegar al vehículo la dicente fue empujada contra el mismo, encapuchada y golpeada..."

    d) Alberto Jorge PELLEGRINI el 25/06/01 al prestar testimonio ante Tribunal Oral en lo Criminal Federal de Mar del Plata manifestó:

    "...Que luego lo llevaron de regreso a la Base aunque el lugar era distinto porque habían hecho celdas individuales. Estuvo allí un rato y luego lo trasladaron en colectivo hasta la Base Aérea donde lo subieron a un avión hasta la Base General Belgrano. Que luego de aterrizar lo llevaron a un lugar donde le dejaron sacar la capucha, era un barco destruido, le entregaron ropa blanca de marinero...." (fs. 1348/1350)

    En el Juicio por la Verdad, PELLEGRINI el 25/06/01 ante la Cámara Federal de Mar del Plata señaló:

    "...Ahí estuve un rato, en la mañana, me alcanzaron comida, y después vuelvo a un colectivo. Empezamos un trayecto muy largo y era para tomar un avión, es decir, íbamos hacia la Base Aérea. El viaje en avión me resultó interminable porque era un avión como los que uno se imagina para los paracaidistas, con asientos pegados al fuselaje; me fue imposible determinar la duración del viaje, me acuerdo porque me orinaba encima si bien había hecho pis antes de salir. Aterriza el avión, de nuevo a un micro, me llevan a un sitio extraño que cuando cierran la puerta y siento que estoy solo me dicen "te podés sacar la capucha". Era un camarote de un barco, de un barco destruido que estaba como para desguace..." (fs. 1359/1364)

    e) Orlando STIRNEMANN ex diputado por Santa Cruz, (Legajo N° 4337), testimonia:

    "…A principios de abril de 1976 fui detenido en Malabrigo, provincia de Santa Fe. Tres días después me trasladaron desde Reconquista en un avión Guaraní, matrícula Y 116, con destino a Aeroparque, y de allí en otro avión, matrícula AE 106, a la Base Comandante Espora. Pude ver todo esto porque no estaba vendado, ya que decían que yo era 'boleta segura'. Primeramente estuve dentro de un Centro Clandestino instalado en un gran galpón perteneciente al Batallón de Comunicaciones. Quince días después de haber sido detenido en este C.C.D., soy trasladado a otro C.C.D., presuntamente dentro de la misma jurisdicción del Ejército..."

    Confirman los dichos de STIRNEMAN el otrora 2do. Cte. y Jefe del Estado Mayor del Cdo. Vº Cpo. Gral. Br. VILAS al prestar declaración indagatoria ante la Cámara Federal local a fs. 846/1031 de la causa 11/86

    "...PREGUNTADO para que diga si tiene conocimiento sobre si Orlando Luis STIRNEMAN fuera detenido en la Provincia de Santa Fé. CONTESTÓ: En las listas anexas al Plan Fuerza Ejército , contribuyentes al Plan de Seguridad Nacional de fecha febrero de 1976 y puesta en ejecución en la noche del 23-24, figuraba el nombre de STIRNEMAN, Orlando Luis, de la subzona de Defensa 53 porque residía en la Provincia de Santa Cruz y la subzona de Defensa 53 comprendía las Pcias. De Santa Cruz y Chubut. En aquel entonces, el Cnel. Amador Corbatta, Comandante de la 9na. Brigada de Infantería, tenía orden de detención de esa persona. Al no localizarlo en su residencia habitual, se inició la búsqueda y se lo localizó, en Malabrigo Pcia. de Santa Fé, por lo cual toma intervención el Comandante de la Zona de Defensa 2, con asiento en Rosario, quien transmite la novedad al Comandante del Vto. Cuerpo de Ejército, dado el nivel de Comando y por orden del Comandante del Vto. Cuerpo de Ejército, es trasladado a Reconquista, y desde allí al Aeroparque Jorge Newbery de Bs. Aires, desde este punto es trasladado en avión hasta la Base Comandante Espora de Bahía Blanca y queda a disposición del Comandante del Vto. Cuerpo en la sede del Batallón de Comunicaciones del Comando 181, como otros tantos. Su permanencia en Bahía Blanca, su detención y su puesta a disposición del PEN y su no remisión a su lugar de origen que era Río Gallegos, fue dispuesta por el señor Comandante del Vto. Cuerpo por ser de Bahía Blanca cabecera de la jurisdicción de la Zona 5. Estuvo primero alojado en el Batallón de Comunicaciones 181, como detenido político por pertenecer al Peronismo, por su conexión con la subversión dado que tenía relación con las actividades del Gobernador Cepernic. Estuvo 30 días a disposición del Gobierno Militar y luego alojado en el LRD de la zona de defensa 5, es decir que por ser de la subzona de Defensa 53, era un detenido del Comandante del Vto. Cuerpo y no del Comandante de la subzona 51..." (decl. Vilas fs. 947vta./ 948 causa 11/86)

    Respecto de los aviones identificados por STIRNEMANN se indica que el AE 106 pertenecía al Ejército (AE = Aviación del Ejército) y era un DHC-6-200 Twin Otter fabricado por Havilland Canadá que en agosto de 1968 había adquirido el Comando de Aviación de Ejército, junto a otras máquinas similares y también por el Departamento de Transportes Aéreos de Yacimientos Petrolíferos Fiscales, la Armada y la Pcia de Chaco (4) para su línea Aerochaco (www.aeromilitaria.com.ar/ea/fleet/index.htm), estando algunos de ellos en servicio, como los cinco del Escuadrón VII de Transporte Aéreo, orgánico del Grupo Aéreo 9, IX Brigada Aérea de la Fuerza Aérea, con asiento en Comodoro Rivadavia, Pcia de Chubut, de los doce que recibió desde 1968. (www.saorbats.com.ar/news/207)

    El Guaraní II, que posteriormente se denominó G-II, fue construído en serie para la Fuerza Aérea Argentina en versión transporte ejecutivo (matrículas T-110 al T-128) y para el Servicio Penitenciario Nacional (www.zonamilitar.com.ar/foros/showthread.php?t=5208) siendo exhibido el T-110 en el Festival Sauce Viejo 2006 de la Provincia de Santa Fe (www.guiafe.com.ar/fotos-argentina/details.php?image_id=1381) actualmente en exposición en Córdoba (www.overde.com.ar/FRAMES/tordillo.htm)..."

5. OPERATIVOS CONJUNTOS DE TRASLADO Y RECEPCIÓN DE "SUBVERSIVOS" EN LA BASE AERONAVAL COMDANDANTE ESPORA:

En el cap. XIV ap. 3 del auto de procesamiento de fs. 20785/21394. dictado el 19/09/11 al respecto se indicó:

    "...La combinación de unidades de las FF.AA y FF.SS para el traslado y la recepción de detenidos catalogados de "subversivos" utilizando las pistas de la Base Aeronaval Comandante Espora para el aterrizaje y decolaje de aviones de las "fuerzas legales", surge de varias pruebas recolectadas durante la instrucción de esta causa.

    A modo de ejemplo y vinculado con los hechos de esta resolución, en el Memorándum 8687 - IFI Nº 123 "ESC"/976 del viernes 26 de noviembre de 1976 el Prefecto CORNELLI a cargo de la Prefectura Naval Zona Atlántico Norte -con la firma del Subprefecto MARTÍNEZ LOYDI- informaba al Jefe Servicio Inteligencia:

    "...ASUNTO: COMUNICAR TRASLADO DE DELINCUENTES SUBVERSIVOS - INFORMACIÓN: Para conocimiento de ese Servicio, informo que con fecha 26 de noviembre del corriente año, fueron trasladados de la Unidad Correccional Nº 4 (U-4) de Bahía Blanca a la Unidad Correccional Nº 9 (U-9) de La Plata, los detenidos subversivos que se detallan a continuación:.. CANINI Rodolfo CARRACEDO Edgardo Daniel GIORNO Hugo Mario GIORNO Néstor Alberto JUÁREZ Haedo Héctor..."

    Corrobora lo anterior el Alcaide (RE) del Servicio Penitenciario Pcia. Bs. As. Leonardo Luis LUIS NUÑEZ -Ayudante de Jefatura de la Unidad 4 Villa Floresta en 1976- cuando al prestar declaración indagatoria de fs. 9435/9440 en la audiencia del 01/10/09 dijo:

    "...PREGUNTADO por S.S. cuando se producía el traslado de alguno de ellos a otra unidad carcelaria, como por ejemplo la Unidad 9 de La Plata, cómo era el procedimiento y en qué lugar finalmente concluía la tarea del Servicio Penitenciario CONTESTA se recibía la orden del Vto. Cuerpo al sr. Director de la cárcel, de traslado de los internos en horas a confirmar, y debíamos llevarlos a la Base Comandante Espora con custodia del Ejército para ser trasladados por -en ese caso- la Unidad 9 de La Plata, Servicio Penitenciario Federal PREGUNTADO por S.S. cuántas veces en el período que fue ayudante del Prefecto Selaya se hicieron estos traslados a la Base Aeronaval Comandante Espora CONTESTA tres o cuatro. Los entregábamos directamente al avión, en grupos de 5, 6, 8. En el caso de traslado al Penal de Rawson, 20 a 25 presos. A Rawson ibamos en un DC3. Yo también iba en el avión que iba a Rawson. Los aviones pertenecían al Servicio Penitenciario Federal los que viajan a La Plata, y los que se llevaban al sur, Fuerza Aérea..."

    El otrora 2do. Cte. y Jefe del Estado Mayor del Cdo. Vº Cpo. Gral. Br. VILAS al prestar declaración indagatoria ante la Cámara Federal local a fs. 846/1031 de la causa 11/86 confirmó todo lo anterior cuando contestó lo siguiente:

    "...PREGUNTADO para que diga si tiene conocimiento sobre si Orlando Luis STIRNEMAN fuera detenido en la Provincia de Santa Fé. CONTESTÓ: En las listas anexas al Plan Fuerza Ejército , contribuyentes al Plan de Seguridad Nacional de fecha febrero de 1976 y puesta en ejecución en la noche del 23-24, figuraba el nombre de STIRNEMAN, Orlando Luis, de la subzona de Defensa 53 porque residía en la Provincia de Santa Cruz y la subzona de Defensa 53 comprendía las Pcias. De Santa Cruz y Chubut. En aquel entonces, el Cnel. Amador Corbatta, Comandante de la 9na. Brigada de Infantería, tenía orden de detención de esa persona. Al no localizarlo en su residencia habitual, se inició la búsqueda y se lo localizó, en Malabrigo Pcia. de Santa Fé, por lo cual toma intervención el Comandante de la Zona de Defensa 2, con asiento en Rosario, quien transmite la novedad al Comandante del Vto. Cuerpo de Ejército, dado el nivel de Comando y por orden del Comandante del Vto. Cuerpo de Ejército, es trasladado a Reconquista, y desde allí al Aeroparque Jorge Newbery de Bs. Aires, desde este punto es trasladado en avión hasta la Base Comandante Espora de Bahía Blanca y queda a disposición del Comandante del Vto. Cuerpo en la sede del Batallón de Comunicaciones del Comando 181, como otros tantos..." (decl. Vilas fs. 947vta./ 948 causa 11/86)

6. INTERVENCIÓN DEL SERVICIO PENITENCIARIO EN LOS TRASLADOS EN MODO AÉRO:

En el cap. XIII ap. 7.2 y 7.3. del auto de procesamiento de fs. 20785/21394. dictado el 19/09/11 en relación al título se puntualizó:

    "...7.2.Prefecto Mayor (RE) Héctor Luis SELAYA: Al resolver a fs. 11113/11513 y fs. 13049/13339vta. la situación procesal del otrora Director de la Unidad Penitenciaria 4 de Bahía Blanca desde el 24/11/75 hasta el 30/11/76, se puntualizó que al ser indagado a fs. 9388/9393 admitió:

    a) Que el Ejército remitía detenidos a la UP4: "...PREGUNTADO por el Sr. Fiscal si tenía conocimiento de qué lugar habían traído los detenidos CONTESTA del Vto. Cuerpo de Ejército siempre, salvo que hayan traído en algún momento trasladados de alguna otra unidad que no recuerdo. Pero el sistema para ingresar los detenidos, era o ellos nos pedían que los fuéramos a buscar con el celular de la Unidad, y en ese caso siempre acompañaba una custodia militar hasta entrar a la Unidad. Si no, eran conducidos por gente del Ejército uniformada, con vehículos de ellos, generalmente un jeep o camioneta verde. Pueden haber traído un vehículo particular, pero no lo tengo presente en este momento... A veces nos traían ellos a los detenidos y otras veces nos ordenaban que mandáramos un vehículo nuestro para traer gente para alojarlos en nuestra unidad. Nunca nos pedían. Nos ordenaban..."

    b) El Estado físico de los detenidos al momento de ingresar a la UP4: "...PREGUNTADO por el Sr. Fiscal en qué condiciones físicas llegaban estos detenidos a la UP 4 y en particular, si mostraban signos de haber sido sometidos a malos tratos físicos o sicológicos CONTESTA el estado en que llegaban, el físico, porque no soy médico, pero se notaba que venían de estar en una situación extrema, con los ojos vendados, sucios, de haber estado en una situación completamente anormal para un ser humano..."

    c) Los traslados desde la UP4 a la BACE: "...PREGUNTADO si recuerda que al finalizar la detención de estos presos en particular, hacia dónde eran conducidos, y qué personal los retiraba CONTESTA... En cuanto a los traslados, se llevaban en vehículos de la Unidad, previo listado remitido por el Vto. Cuerpo y se nos ordenaba el traslado de esos internos a la Base Aeronaval Comandante Espora,en el ínterin, éramos acompañados por custodia del Ejército con gente armada, con vehículos del Ejército. Ahí se entregaban a no me acuerdo a quiénes, si a gente del Servicio Penitenciario o a gente de la Marina, o del Ejército, o la Aeronáutica..."

    7.3. Alcaide (RE) Leonardo Luis NÚÑEZ: Al resolver a fs. 11113/11513 y fs. 13049/13339vta. la situación procesal del otrora Ayudante de Jefatura de la Unidad Penitenciaria 4 de Bahía Blanca entre el 20/04/75 hasta el 03/01/77, se puntualizó que al ser indagado a fs. 9435/9440 reconoció:

    a) La relación de la UP4 con el Ejército: "...como así también le digo que jamás supe que estuviéramos subordinados a la Armada. Nuestra jurisdicción fue siempre el Vto. Cuerpo de Ejército..."

    b) El retiro de los detenidos desde el Batallón de Comunicaciones 181: "...De los detenidos nombrados, me limité a cumplir la orden que fue retirarlos del Batallón 181 de Comunicaciones, a la Unidad 4, que recuerdo, sí, que a los hermanos Giorno les hice el chiste: en el servicio penitenciario había un jefe de apellido Giorno, como ellos, y les dije "digan que son los primos de él así están mejor acá adentro..."

    c) Los pabellones especiales en la UP4: "...PREGUNTADO por S.S. dónde se alojaban los detenidos que procedían del Comando Vto. Cuerpo de Ejército CONTESTA Pabellón 5 y 6. Uno en planta baja -el 5- y otro en planta alta -el 6- Había un pabellón femenino. En planta baja a la entrada del penal, a la derecha..."

    d) El estado físico de los detenidos al ingresar a la UP4: "...PREGUNTADO por S.S. si cuando los iban a buscar al Comando Vto. Cuerpo de Ejército o les entregaban a los detenidos en la UP4 cómo era el estado de los mismos CONTESTA cuando me los traía Comando y Servicios del Vto. Cuerpo, directo a la enfermería. Cuando los íbamos a buscar nosotros, normales. PREGUNTADO por S.S. por las lesiones que presentaban los que iban a la enfermería, si tenían algo en común CONTESTA muy golpeados, quebrado algún dedo, algún hueso, alguno desfigurado a palos..."

    e) La causa del ingreso a la UP4 de los detenidos enviados desde el Ejército: "...PREGUNTADO por S.S. que tipo de delitos quedaban en la ficha de acceso a la Unidad Penal 4 de esos detenidos CONTESTA subversivo..."

    f) Las ordenes del Cdo. Vº Cpo. Ej. para trasladar detenidos especiales a la BACE: "...PREGUNTADO por S.S. cuando se producía el traslado de alguno de ellos a otra unidad carcelaria, como por ejemplo la Unidad 9 de La Plata, cómo era el procedimiento y en qué lugar finalmente concluía la tarea del Servicio Penitenciario CONTESTA se recibía la orden del Vto. Cuerpo al sr. Director de la cárcel, de traslado de los internos en horas a confirmar, y debíamos llevarlos a la Base Comandante Espora con custodia del Ejército para ser trasladados por -en ese caso- la Unidad 9 de La Plata, Servicio Penitenciario Federal PREGUNTADO por S.S. cuántas veces en el período que fue ayudante del Prefecto Selaya se hicieron estos traslados a la Base Aeronaval Comandante Espora CONTESTA tres o cuatro. Los entregábamos directamente al avión, en grupos de 5, 6, 8. En el caso de traslado al Penal de Rawson, 20 a 25 presos. A Rawson íbamos en un DC3. Yo también iba en el avión que iba a Rawson. Los aviones pertenecían al Servicio Penitenciario Federal los que viajan a La Plata, y los que se llevaban al sur, Fuerza Aérea. Parábamos en la Base Almirante Zar. Hicimos dos viajes. El primero fue el más crítico. Uno de los más delicados que lleve era Valemberg, en el primer asiento,. Cuando aterrizó en la Base Zar, que ahí estaban todos los camiones del Servicio Penitenciario Federal que lo venían a buscar, adentro hacía 24 grados y afuera hacía bajo cero. Cuando abrieron la puerta metí de nuevo a Valemberg, porque tenía alrededor de ochenta años, por el golpe de frío PREGUNTADO por S.S. si volvían con carga CONTESTA no, jamás. Siempre vacío..."

    g) El empeño de vehículos y efectivos del Ejército en los traslados de los detenidos especiales de la UP4 a la BACE: "...PREGUNTADO por S.S. si decolaban en la pista civil CONTESTA no PREGUNTADO por S.S. si vio personal de la Armada en esos momentos CONTESTA no ví ninguno. PREGUNTADO por S.S. qué vehículo utilizaban desde la UP4 CONTESTA camión celular. Con capacidad para 40. tenía asiento al medio y laterales. Era un Mercedes 608. PREGUNTADO por S.S. cuánto personal de la UP4 iban en el camión CONTESTA tres. Un chofer, el declarante y el custodio de atrás. Atrás del camión iba la custodia militar compuesta de dos camionetas artilladas de la Compañía Comando y Servicios. Marca Ford F100. Iban como 10 por camioneta. Todos bastante paranoicos. Una vez fui 9 cuadras con una Mac gigante martillada apuntándome en la cara. Eran conscriptos a cargo de un oficial. A los conscriptos se los veía con miedo. Nos acompañaban en todo el trayecto, a velocidad normal. Los vehículos del Ejército llevaban un escudo, una letra y un número. Íbamos al mediodía. En la cárcel no existen los gallos y la medianoche. No recuerdo el recorrido que hacíamos. Era el más rápido. Pasábamos por los barrios, por todos lados. Cuando llegábamos levantaban la barrera, porque uno de los autos del Ejército se adelantaba, llevaban órdenes escritas, una para el traslado y otra para la base. Firmadas por el Coronel Suaiter..."

    h) La coordinación de los traslados a la BACE: "...PREGUNTADO con qué personal militar coordinaba la operación de traslado CONTESTA yo no lo coordinaba. Ibarra era Comando y Servicios. Yo jamás fui a buscar presos de traslado al Batallón. Yo siempre salí de la cárcel. Cuando llegaba al Batallón los presos estaban en la guardia. PREGUNTADO cómo sabia que estaban a cargo de Ibarra contesta porque lo conocía. Tenia 5 suboficiales a cargo que no me acuerdo. Para mí era loco. Era la misma gente que hacia la custodia del traslado, la que recorría todo Bahía Blanca. Cuando fui, había dos soldados, un jefe de guardia, y no me acuerdo si estaba Tauber. Fue el 26/05/76, porque el día 27 salieron en el diario. Me confundo Tauber y otro Tte. Cnel. Viejo que había también. Me parece que era Mansueto Swendsen , no me acuerdo bien quién era el jefe. En el Vto. Cuerpo había 20 o 25 Coroneles, unos 30 Tenientes Coroneles y Mayores. PREGUNTADO por S.S. por el motivo de apreciarlo al oficial Ibarra como a un loco CONTESTA actuaba y gesticulaba como loco. Cuando uno va al regimiento, por ejemplo me dan la orden de buscar documentación. Entonces uno se cruza con la gente. Ahí se lo veia actuar como un loco, y todo el mundo decía que era un loco. PREGUNTADO por el Sr. Fiscal con quién trataba en el Dto. I CONTESTA buen día, vengo a retirar, me manda el Jefe Selaya a verlo a Ud. y me daba un sobre, que llevaba a la Unidad PREGUNTADO por el Sr. Fiscal los nombres de las personas que iban con el compareciente CONTESTA un chofer y un personal de guardia que no me acuerdo el nombre..."

    i) La actuación de los Oficiales de Ejército IBARRA y CORRES en los envíos: "...PREGUNTADO por su defensor sobre sus dichos relacionados con que a los detenidos "me los enviaban" CONTESTA éramos una comitiva para recibir. Además los traían en una camioneta 125 todos tirados panza abajo. Bajémoslos muchachos, con tranquilidad. Y los bajábamos nosotros. Los enviaban todos a nombre del Jefe de Unidad. Aclaro que cuando dije "me lo enviaban" era a la UP4. PREGUNTADO por el Sr. Fiscal quien hacia el traslade de esas personas que llegaban en camioneta CONTESTA Comando y Servicios. Tenia 2 divisiones. Una camioneta artillada y otra del Departamento II inteligencia. Ahí estaba comando y servicios. Ahí estaba Ibarra y un Tte. Primero que no me acuerdo el nombre porque era muy difícil la pronunciación. No se les veía jerarquía a los oficiales. Conocí a Corres, que lo conocí aquí en la Policía Federal, que se me presento como El Laucha Corres y me preguntó si me acordaba de él. El otro es Arroyo. Los conocía como Comando y Servicios. Si a mí Arroyo no me dice que él tenía el perro ovejero alemán muy bonito. En las calles de Villa Floresta iba paseando con el perro. Adentro del comando nunca lo ví. Siempre afuera, con el uniforme a la vuelta del Comando..." (Expte. 65246)

7. CUBAS Lisandro Raúl:

En la declaración testimonial prestada el 03/11/10 en la sede de la Embajada Argentina en la República Bolivariana de Venezuela ubicada en la ciudad de Caracas, a tenor del pliego de interrogatorio confeccionado por el Señor Fiscal Subrogante Dr. Abel Dario CÓRDOBA de fs. 19805/19805vta. CUBAS manifestó a fs. 19801/19803 lo siguiente:

    "...1. Para que diga si fue privado de su libertad durante la última dictadura militar

    Sí.

    2. Caso afirmativo relate las circunstancias de modo, tiempo y lugar.

    Fui secuestrado el 20 de Octubre de 1976, a las 8 de la mañana, en la localidad de La Tablada, Partido de La Matanza (no recuerdo la localización exacta del secuestro, creo que era la calle Terrada), en momentos en que esperaba el colectivo de la línea 49, por un grupo de hombres armados de civil, de los cuales posteriormente pude identificar a tres: el Teniente Benazzi (no recuerdo bien como se escribe el apellido), el Subcomisario de la Policía Federal, Roberto González y el Sargento de la Policía Federal, Juan Carlos Linares. En ese momento fui introducido en el baúl de un coche y llevado posteriormente a la ESMA.

    3. Para que diga si durante su cautiverio estuvo alojado en un centro clandestino de detención que funcionaba en la ESMA. Caso afirmativo, si desde allí fue trasladado a otro lugar de detención. Caso afirmativo detalle circunstancias de tiempo y lugar.

    Sí, estuve alojado en la ESMA desde el 20 de Octubre de 1976 hasta el 19 de Enero de 1979. No obstante ello, en el mes de Julio de 1977 fui trasladado, durante aproximadamente un mes, a la ciudad de Bahía Blanca, a instalaciones de la Base Naval de Baterías

    4. Para que diga cómo se realizó ese traslado y personas intervinientes.

    El Capitán Jorge Acosta, días antes del traslado a Bahía Blanca, me informó que me iban a trasladar a Bahía Blanca por que unos compañeros de él que querían conocer a un montonero sometido al proceso de recuperación. El día del traslado fui sacado de la ESMA, por primera vez sin grilletes, esposas y capucha y llevado en un coche hasta la Base Aérea de la Marina en Ezeiza por el teniente García Velazco, cuyo alias era "DANTE" y el Teniente conocido como "PANTERA" (nunca supe su nombre, recuerdo que era una persona de unos 30 años, pelo negro, entre 1,80 y 1,90 de altura y de contextura atlética). Una vez llegado a la Base, subí a un avión utilizado especialmente por el Comandante en Jefe de la Armada. Viajé acompañado por el Teniente "PANTERA", sentado junto a otros altos oficiales navales, entre los que posteriormente pude identificar al Almirante ANAYA. Una vez en Bahía Blanca me reciben tres o cuatro oficiales de la Armada que no identifico e inmediatamente me introducen en el baúl de un coche, esposado y luego de un viaje de unos 15 a 20 minutos, me bajan en un terreno pedregoso, donde me hacen cruzar una vía de ferrocarril de trocha muy angosta y soy introducido en una especie de fortificación de piedra. Recuerdo sentir ruido y olor a mar. Me introducen en una celda donde soy engrilletado y encapuchado y donde permanezco durante aproximadamente un mes.

    5. Para que diga si supo a qué lugar fue trasladado y a qué fuerza correspondía.

    Sí, a la Base Baterías de la Armada en Bahía Blanca.

    6. Para que diga si fue sometido a interrogatorio, malos tratos o torturas. En caso afirmativo, si supo quienes fueron sus interrogadores.

    En la Base Naval de Baterías de Bahía Blanca no fui interrogado ni torturado, pero durante un mes permanecí en condiciones infrahumanas como es haber estado aislado, encapuchado, engrilletado, sin ver a nadie excepto la vez que entró una persona, supongo un oficial, quién cruzó algunas palabras conmigo.

    7. Para que diga si pudo identificar, y en qué circunstancias, a las personas que lo mantuvieron cautivo en dicho lugar de detención. En caso afirmativo, para que describa físicamente cada uno de ellos.

    En la Base Naval de Baterías de Bahía Blanca, debido a las condiciones en las que me encontraba (descriptas en el inciso anterior) no pude identificar a nadie.

    8. Para que diga si vio a otras personas en ese lugar de detención. En caso afirmativo describa detalladamente circunstancias de tiempo, modo y lugar. Y realice una descripción física de los nombrados.

    En una oportunidad, días antes de ser trasladado nuevamente a la ESMA, me sacaron de mi celda y fui introducido en cuarto de latón, que era utilizado como ducha, en el cual me echaron agua fría desde el techo y al salir, antes de secarme, estando desnudo me rociaron con un desinfectante alegando que lo hacían por el próximo traslado. En esa oportunidad, al no estar encapuchado, durante unos minutos pude ver a cuatro personas haciendo fila esperando ser "bañados" en las mismas condiciones. Recuerdo que en la fila había tres personas de sexo masculino, dos de las cuales vestían uniforme de marinero. Había también en el grupo, una mujer.

    9. Para que diga si sabe o le consta que alguno de ellos fuera sometido a torturas.

    No me consta.

    10. Para que diga si conoce el destino ulterior de las personas que estuvieron detenidas junto con el testigo.

    Esas personas fueron trasladadas conmigo de regreso a la ESMA. Antes del mencionado traslado, estas personas fueron inyectadas con lo que denominaban "PENTONAVAL" para que realizaran el traslado dormidas. En mi caso, esto no sucedió, ya que empecé a gritar y a argumentar mi condición de prisionero de la ESMA. Fuimos sacados de ese lugar, a pie, hasta una camioneta en la cual fuimos llevados hasta una pista de aterrizaje, donde nos subieron a un avión grande, como de carga. Durante el viaje, estas personas permanecieron dormidas, alguna de ellas vomitando. Al llegar a la base Aérea Naval de Ezeiza, fui bajado, recibiéndome el Teniente García Velazco "DANTE", quién me dió la bienvenida, sacándome la capucha, y me trasladó a la ESMA. Las cuatro personas en cuestión fueron bajadas e introducidas en una ambulancia. Mientras que yo fui trasladado en un vehículo, en forma separada. Pude ver a estas personas nuevamente en la ESMA al día siguiente de mi llegada a aquel lugar, en el sector "CAPUCHA DEL ALTILLO DE LA ESMA", por un período de una semana/diez días luego de lo cual, no los volví a ver..." (fs. 18901/19803)

8. DEL VALLE Roberto Venancio:

A fs. 12187/12204 se encuentra el testimonio del Suboficial Principal (R) de la Armada Argentina Roberto Venancio DEL VALLE prestado el 19/03/10 en el Expte. 01/09 caratulado "Actuaciones Complementarias a Causa 04/07" que tramita ante el Fiscal Federal Subrogante Dr. Abel CÓRDOBA con la actuación de la Prosecretaria Dra. Haydée Araceli HERNÁNDEZ

Allí manifestó lo que seguidamente se transcribe:

    "...A la audiencia del día 19 de marzo de dos mil diez, comparece ante el Fiscal Federal Subrogante Dr. Abel CÓRDOBA, con la actuación de la Prosecretaria Dra. Haydée Araceli HERNÁNDEZ, el señor Roberto Venancio DEL VALLE quien acredita su identidad con D.N.I. M5.2 16.595, que en este acto exhibe y se le reintegra. Dice ser hijo de Orfilia Norberta DEL VALLE, de nacionalidad argentino, nacido el 30 de agosto de 1946 en la localidad de Gualeguaychú, provincia de Entre Ríos, con domicilio en Capitán Poletti 6355, de la ciudad de Bahía Blanca, provincia de Buenos Aires, de ocupación retirado de la Armada Argentina. Que explicadas cuáles son las penas con que la ley castiga a quienes se producen con falsedad en sus dichos, promete -bajo juramento- decir la verdad de todo cuanto sabe o se le pregunte sobre la presentación en relación a la cual comparece. Al respecto, manifiesta: Vengo a hacer entrega de mi Libreta de Vuelo correspondiente a los años 1975, 1976 y parte de 1977 ya que a principios de ese año 1977 me mandaron para la Base Naval Comandante Espora de Bahía Blanca. Los registros corresponden a vuelos de aviones DC3, DC4 y ya en Espora en los dos o tres vuelos que hice fueron en aviones NEPTUNE de la Escuadrilla de Exploración y también de la Segunda Escuadrilla de Helicópteros en los que volé en los años 1989 y 1990. Todos son vuelos rutinarios menos uno que está marcado con una crucecita en el que el traslado de unos cuantos detenidos encapuchados con destino ESPORA-TRELEW, esto fue el 13 de agosto de 1976. Yo estaba destinado en Ezeiza. Salimos de Ezeiza, hicimos escala en Espora y ese mismo día salimos al destino que era Trelew. Yo me desempeñaba como Radioperador y ese día 13 de agosto me indicaron que tenía que salir en vuelo hacia Espora. En este avión veníamos piloto, copiloto, mecánico y radioperador, sin pasajeron. Al llegar a Espora en plataforma militar nos estaba esperando un vehículo celular de los que usa el Servicio Penitenciario, era un vehículo grande, a cargo del cual estaba un Suboficial Mayor del Ejército de quien desconozco el nombre. Vi que hicieron bajar de ese vehículo mas o menos 20 personas, encapuchadas y con las manos atadas. Eran todas masculinas excepto 2 que eran femeninas. Para subirlos al avión hubo que ayudarlos porque estaban encapuchadas. Nadie hablaba nada. También subió al avión y yo voló hasta Trelew este Suboficial Mayor que mencioné. Durante el vuelo uno de los detenidos quería ir al baño y escuché que alguien que parecía que los cuidaba preguntó si les podían sacar las capuchas a todos y que recibió como respuesta "Sí. Total." Luego yo fui al baño y vi que estaban todos descubiertos y les vi las caritas como que no sabían para donde disparar, con cara de incertidumbre. Escuché también que uno de los prisioneros sería un rector de la Universidad de Bahía Blanca. Una vez llegado a Trelew, era ya de noche, se operó en plataforma militar también. Descendimos del avión, que se encontraba rodeado de infantes de Marina, estaban todos apuntando al avión, El personal militar más antiguo que estaba presente era Capitán de Navío, ya fallecido, de apellido Richmond y el resto eran militares o penitenciarios que estaban esperando con camiones celulares. El mecánico y yo bajamos del avión y nos quedamos en la parte de atrás del avión mirando. Pudimos ver el mal trato que recibían los prisioneros al bajarlos del avión y subirlos a los celulares que allí eran más pequeños que el que habíamos visto ac en Bahía. Cuando los bajaron ya estaban nuevamente encapuchados. Ese mal trato era a los gritos y malos tratos físicos, los tiraban del avión y la gente caía de boca al piso, y a las patadas los subían a los camiones. Fue terrible ver eso, es una impotencia terrible, no sé cómo hay gente que puede hacer eso. A mi compañero le temblaban las piernas. Cuando ya habían bajado a todos nos volvimos. Veníamos de vuelta los 4 tripulantes, mas el suboficial del ejército que había subido en Espora. Ya en el día 14 de agosto volvimos a Aeroparque y posterior a Ezeiza, tal como consta en la libreta. Quiero aclarar que en aquel entonces no había en existencia en la Segunda Escuadrilla de Sostén Logístico Móvil, que era mi destino, las Libretas de Vuelo oficiales de las que entrega la Armada por lo que nos dieron esta libreta que yo tengo que tiene valor de oficial. El control de los vuelos que tengo ahí registrados lo llevaba yo mismo. Recuerdo que en aquella época en que tengo asentados los vuelos de esta libreta, era muy común trasladar municiones y armamentos para las Policías, de hecho yo fui varias veces a Rosario a buscar pistolas 9 milímetros que cargaban en cajones. También a Río Tercero de donde recuerdo una vez que trasladamos un cañón del largo del avión; lo cargamos todo desarmado y en Puerto Belgrano lo deben haber mandado en barco a Ushuaia. El DC4 era un avión grande, de carga, llevaba 57 pasajeros. En cambio el DC-3 era un avión más chiquito, de 23 pasajeros. Aunque alguna vez hemos viajado en vuelo de línea normal 90 pasajeros en el DC4 y hasta 34 en el DC3. Quiero recordar que antes de este traslado de secuestrados que relaté yo ya había visto lo que declaré en otra oportunidad: que vi en un avión manchas de sangre en la puerta de carga y en el patín de cola, lo que también fue publicado en el diario Página 12. Recuerdo que un compañero mío en Ezeiza de nombre José MUNIELO le tocó participar en uno de esos vuelos en que iban a tirar gente. Me acuerdo que asustado me preguntó qué podía hacer y le dije que tenía que cumplir la orden porque ya habíamos sido amenazados por el Comandante de la Escuadrilla Capitán DAZZI quien, cuando se enteró que entre nosotros comentábamos que estaban tirando gente desde los aviones, nos reunió a toda la Escuadrilla y dijo que el que tuviera algún problema o se niegue, se las iba a ver con él. Hasta donde sé, este ex compañero MUNIELO estaría viviendo en VERÓNICA, Base Aeronaval Punta Indio. Preguntado el testigo si quiere agregar algo más, MANIFIESTA que sí. Quiero aclarar que cuando estaba en Ezeiza era Cabo Principal cuya sigla es CP. La que aparece en la primer página de la libreta: SIAE significa Suboficial Primero Aeronáutico y como se ve, la letra en la que está escrito no es la mía porque fue escrita acá cuando me dieron el pase a Espora. No habiendo más preguntas para formular en este estado, y manifestando el compareciente que no tiene nada que añadir a lo ya declarado, se da íntegra lectura a la presente, sin tener nada que agregar, quitar o enmendar, ratificando íntegramente el contenido de la misma. Con lo que se da por finalizado el acto, firmando el declarante al pie, después del señor Fiscal Federal Subrogante y por ante la Prosecretaria interviniente, que da fe del mismo..." (fs. 12187/12204 )

Previamente citado, DEL VALLE concurrió al Juzgado el 18 de octubre de 2010 y ratificó su declaración testimonial prestada en la Fiscalía, manifestando en la audiencia de fs. 14151/14155 lo que sigue:

    "...En la ciudad de Bahía Blanca, a los dieciocho días del mes de octubre de dos mil diez, siendo las 12.30 hs.; ante S.S. y Secretario actuante, comparece una persona previamente citada, a quien se le recibirá DECLARACIÓN TESTIMONIAL. Se le hace saber lo formado por el art. 275 del C.P. cuyo contenido a continuación se transcribe: "Art. 275: Será reprimido con prisión de un mes a cuatro años, el testIgo, perito o intérprete que afirmare una falsedad o negare o callare la verdad, en todo o en parte, en su deposición, informe, traducción o interpretación, hecha ante la autoridad competente. Si el falso testimonio se cometiere en una causa criminal en perjuicio del inculpado, la pena será de uno a diez años de reclusión o prisión. En todos los casos se impondrá al reo, además, inhabilitación absoluta por doble tiempo del de la condena" En este estado, se deja constancia de la presencia de la Sra. Prosecretaria Letrada de la Unidad Fiscal, Dra. Haydeé Hernández, y de la Dra. Sofía Pascualetti, Auxiliar de dicha unidad. Acto seguido y previo juramento que prestó por Secretaría el compareciente, de decir verdad en cuanto supiere y le fuera preguntado, es interrogado a tenor de sus datos personales MANIFESTANDO SER Y LLAMARSE ROBERTO VENANCIO DEL VALLE, de nacionalidad argentina, DNI M5.216.595, nacido el 30 de agosto de 1946 en Gualeguaychú, Provincia de Entre Ríos, casado, de Orfilia Norberta Del Valle (f), suboficial PpaI retirado de la Armada Argentina, domiciliado en calle Capitán Poletti nro. 6.355 del Barrio 17 de Mayo, Base Aeronaval Comandante Espora. PREGUNTADO el compareciente si le comprenden las disposiciones generales de la ley que se le explican CONTESTA que no le comprenden. PREGUNTADO para que diga si ratifica su declaración testimonial prestada en la Unidad Fiscal el día 28/11/2009, obrante a fs. 12.187 de la presente causa, a la que se da lectura CONTESTA la ratifico. PREGUNTADO por S.S. para que diga sobre sus dichos respecto de la puerta de carga, donde observa sangre de qué avión esta hablando CONTESTA de un DC3PREGUNTADO para que diga dónde se encontraba esta puerta CONTESTA mirando de frente al avión la puerta a la derecha. PREGUNTADO para que diga si tiene conocimiento de aviones usados por la Marina para los mismos fines que ha declarado, con puerta de carga en la parte posterior del avión y en cuyo caso indique el modelo y demás datos. CONTESTA al fondo no. La prefectura tenía de esos. Skyban. Eran unos cuadraditos que se bajaba la colita para atrás. Figura por ahí que encontraron uno de esos en Otamendi, no sé. PREGUNTADO para que diga qué se comentaba entre los aviadores navales y personal auxiliar que participaba en los traslados de los detenidos, respecto a la forma o el método con que se los arrojaba desde los aviones CONTESTA los que he escuchado, que le pegaban en los primero vuelos con la estaca, en forma de T que se usaba en el sur para amarrarlos por el viento. De ahí pueden ser las manchas de sangre. Les pegaban un fierrazo cuando iban en vuelo. Los arrojaban por la puerta de atrás del DC3. Mirando de frente a la derecha, había una puerta que se podía sacar una parte de la puerta, en algunos modelos. Porque había puerta principal y otra mas chica que se podría abrir en vuelo. Esos aviones estaban preparados para arrojar paracaidistas, por eso se abría la puerta y listo. PREGUNTADO para que diga en qué zona se arrojaban según estos comentarios a estos detenidos desde los aviones CONTESTA el avión tiene una velocidad de 125 nudos, o sea aproximadamente 240 km por hora. Teniendo en cuenta que se volaba aproximadamente una hora y media, serían unos 360 km. A 180 km de Ezeiza ya esta el Río de la Plata. Despegaban desde Ezeiza y como eran vuelos militares nadie les decía nada. Eran vuelos que se hacían de noche. PREGUNTADO para que diga cuántos detenidos podían llevar esos aviones CONTESTA en condiciones normales, 23 pasajeros sentados. En esas condiciones, sin equipaje, y nada de esas cosas estimo que la suma sería mayor. PREGUNTADO para que diga si conoció al Capitán Silingo CONTESTA no. PREGUNTADO para que diga si puede recordar el nombre de algún aviador naval que con frecuencia realizaba los traslados de los detenidos rumbo al Río de la Plata para arrojarlos al mar. CONTESTA no le puedo confirmar pero estimo que prácticamente todos los pilotos. Como hacían vuelos normales, se comprometían todos, porque como al personal subalterno, los comprometían a todos. O sea que la escuadrilla ponía la tripulación y el avión y los que se dedicaban a eso hacían lo que hacían. La escuadrilla era de la Fuerza de Tareas 3 con asiento en Ezeiza, pertenecía al Comando de Aviación Naval PREGUNTADO para que diga si en la pista militar en la Base Aeronaval Comandante Espora, cuando reciben para trasladar a Trelew ese grupo de detenidos, pudo observar al personal que estaba ocupado en las tareas desarrolladas en la pista y en cuyo caso, a qué armas pertenecían CONTESTA se ve que el que comandaba todo era del Ejército y después, parece que los camiones eran del servicio penitenciario PREGUNTADO para que diga cómo pudo distinguir de dónde eran CONTESTA por el uniforme PREGUNTADO para que diga por los vehículos CONTESTA eran del servicio penitenciario, pero las inscripciones no me fijé. PREGUNTADO para que diga cuántas personas eran CONTESTA cuatro o cinco personas, eran pocos. La plataforma estaba vacía. Eran cinco y media cuando salimos de acá y llegamos a Trelew a la noche. En este estado, S.S. dispone se exhiba al testigo dos imágenes obtenidas mediante el programa Google Earth que muestran la Base Aeronaval Comandante Espora y las pistas de aterrizaje, para que señale con un marcador verde, la conocida como militar a que ha hecho referencia en las respuestas anteriores y MANIFIESTA el declarante -en el plano señalado como 1- acá estaba el hangar de helicópteros marcando "NEPTUNE". Señala una "playa grande" o "estacionamiento" señalando con una flecha. Anteriormente cuando no estaba la Aeroestación operaban Aerolíneas y Austral. Señalando como "pista de uso normal" y marcador de color. En la imagen 2, señala con marcador: nosotros operamos en esta zona. Dibujando el lugar donde estaban el avión y los vehículos del Ejército y penitenciarios. MANIFIESTA el declarante: El vehículo del Ejército no lo vi, era un vehículo chico. Lo que me llamó la atención fue el del servicio penitenciario. PREGUNTADO para que diga si personal de la Armada se encontraba en el sector donde estaban los vehículos del Servicio Penitenciario y el Jeep del Ejército CONTESTA no había nadie. Llego una hora que se habían ido todos. PREGUNTADO para que diga si pudo saber o detectar el cargo de la gente del Ejército CONTESTA el encargado era un Suboficial Mayor, uno chiquito, un gordito petiso; del Ejército uno solo que fue con nosotros. No preste atención. PREGUNTADO para que diga si se puede arrojar carga de algún otro avión aparte del DC3 CONTESTA del Electra se podía tirar. En ese iban 80 pasajeros sentados. Y esos despegaban con la puerta un poquito abierta porque tenían la cabina presurizada. También estaba en la puerta de atrás, a un costado PREGUNTADO para que diga sobre su compañero si le comento sobre el vuelo en el que participo CONTESTA preocupado porque lo habían designado a un vuelo. Después del hecho, comento que vio gente joven, chicas jovencitas de 16 o 17 año que todavía no tenían el físico desarrollado. Si no me equivoco, creo due fue el Capitán de Fragata Vildoza. Esos vuelos eran para arrojar gente. No sé donde arrojaron la gente, salían a volar. PREGUNTADO para que diga sobre la reunión con el Capitán Dazzi CONTESTA nos dijo que estábamos en guerra, y que nos íbamos a rebajar al mismo nivel del adversario, del enemigo, para combatirlo. Y dijo "si alguien tiene algún problema, se las va a ver conmigo". En esa época uno no podía hacer nada. A Trelew llegué armado. A mi nunca me molestaron para nada. Yo tenía un primo hermano que era Capitán de Navío de Infantería de Marina, Abriata, digo yo, que porque tenía ese primo. Al contrario, me echaron porque tuve un problema con un oficial y me dieron de pase a principios del 77 a la Escuadrilla Aeronaval de Ataque, conocida como A4, que estaba acá en Espora. Del primer hangar frente a la pista que he marcado en el croquis. PREGUNTADO para que diga si cuando le dan el traslado a la Base Aeronaval Cmte. Espora observó vuelos de traslado de detenidos CONTESTA no. PREGUNTADO para que diga si en la reunión con el Capitán Dazzi hizo referencia concreta a que se arrojaba gente CONTESTA no. Uno se negó y creímos que lo habían hecho desaparecer hasta hace dos o tres años que lo volvimos a ver. No recuerdo el nombre. Se que lo encontraron en Corrientes. PREGUNTADO para que diga si recuerda en la época del traslado que hizo a Trelew quién estaba en ese momento como Comandante de la Base, Comandante de Aviación naval y Comandante de la Fuerza Aeronaval 2 y de la Fuerza de Tareas 10 CONTESTA no. De Trelew sí, ya lo dije PREGUNTADO para que diga en el 77 quién era el Jefe de la Base CONTESTA no. En este estado, S.S. dispone sea exhibido un plano de la BACE remitido por el Ministerio de Defensa y reservado en Secretaría, para que señale el hangar y el sector donde recibieron a los detenidos para trasladarlos a Trelew a fin de sacar una fotocopia de ese sector para agregar a la presente declaración. CONTESTA y señala: el Sector 5, dibujando avión y vehículos PREGUNTADO para que diga si tiene algo que agregar CONTESTA nada más. No siendo para más, a las 13.45 hs., se da por finalizado el acto previa lectura que de la presente se hace en alta voz, firmando el compareciente, la Dra. Hernández y la Dra. Sofía Pascualetti, después de S.S. y por ante mí de lo que doy fe..." (fs. 14151/14155 )

9. IZARRA Jorge Osvaldo:

Tal como se indicó en el auto de procesamiento de fs. 20785/21394 del 19/09/11 el nombrado fue secuestrado el 24/03/76 y detenido en el CCD que funcionaba en la Base Naval Puerto Belgrano, particularmente en el buque ARA "9 de Julio" amarrado en su muelle y liberado el 04/04/76.

En su declaración vertida el 19/10/07 durante la Inspección Ocular a la B.N.P.B (fs. 962/965 y fs. 1039/1050) grabadas en los DVD enviados a fs. 1252 por la Policía Federal Argentina (v. acta de fs. 968); a fs. 1848 por la ONG "Memoria Abierta" y a fs. 990 y 1148 por el "Canal 7 TV Pública - Argentina" describe tanto la violencia e ilicitud de su secuestro como de la brutalidad de las torturas, interrogatorios, traslados y el trato vejatorio a que fue sometido en el centro clandestino de detención por parte del personal de las FF.AA y FF.SS involucrados en el mismo.

Con relación a este caso la Excma. Cámara Federal de Apelaciones de Bahía Blanca el 29/12/10 se pronunció en el Expte. 66388 caratulado: "BÜSSER, Carlos Alberto César y otros s/ Apel. auto de procesam. y pris. prev.; y MARTIN, Ángel Lionel s/Apel. falta de mérito (casos: Martinelli- Grill y Oliva) en c. 04/07: 'Inv. Delitos de Lesa Humanidad (Armada Argentina)" indicó:

    "...Jorge IZARRA: Trabajaba en el Departamento de Óptica Control Tiro de la Base Naval Puerto Belgrano. Fue secuestrado de su domicilio en la mañana del 24/3/1976 por personal de la Armada uniformado, y algunos de ellos encapuchados. Lo trasladaron a la BNPB, ingresando por el Puesto 1, a las instalaciones de la Policía de la Base donde se le cambió la capucha y se lo puso en un patio donde había más personas en igual situación. Luego fue trasladado en camión al buque ARA '9 de julio' donde fue alojado en un camarote acondicionado para servir de celda; en el contiguo se hallaba una persona de apellido Aldecoa que conocía y que hoy está fallecida a la que apodaban "Chacho". Diariamente era retirado del buque y llevado a la dependencia policial de la Base donde era sometido a interrogatorios bajo torturas. Fue liberado en la ciudad de Punta Alta, en la vía pública, aproximadamente 10 días después. Al presentarse a trabajar, le informaron que había sido dado de baja (v. consid. 7.2-a) y b))..."

    "...En cuanto a las agravantes que corresponden a las privaciones ilegales de la libertad imputadas, de los testimonios de las víctimas indicados en cada caso en el auto apelado, surge sin lugar a dudas que las mismas fueron cometidas en su totalidad con violencias y amenazas, ya sea en el inicio mismo o durante su extensión, por lo que se hace lugar al agravio; asimismo, tampoco hay dudas sobre la calidad de funcionario público de los imputados, pues eran en su totalidad oficiales de la Armada, o del Servicio Penitenciario de la Pcia. de Bs. As. (art. 77, CP). Por lo tanto corresponde que sean calificadas como privación ilegal de la libertad cometida por funcionario público agravada por haber sido consumada con amenazas y violencias s (arts. 144 bis inc. 1° y último párrafo en función del art. 142 inc. 1° del Código Penal conforme leyes 14.616 y 20.642)...

    En consecuencia, las privaciones ilegales de la libertad de que resultaron víctimas... Jorge IZARRA... concursan en forma real (art. 55 del CP) con imposición de tormentos (art. 144 ter, 1er. párr. del Código Penal conforme ley 14.616)..."

A fs. 2104 se encuentra agregado el informe fechado en Buenos Aires el 09/05/08 elevado por el entonces Jefe del Estado Mayor General de la Armada -Almirante Omar GODOY- al Ministerio de Defensa que dice:

    "..El Agente Civil Jorge Osvaldo IZARRA (D.N.I. N° 5.399.926) ingresó como alumno a la Escuela de Aprendices, Operario de Nivel Secundario, en el año 1963, desempeñándose luego, en 1966, en el Departamento de óptica Control Tiro de la BASE NAVAL PUERTO BELGRANO y continuando en ese destino en el año 1976 como Personal de Producción, Clase 11/2 Oficial, Montador Eléctrico Naval; asimismo, es dable destacar que pertenecía a la categoría 4 - Montaje de Electrónica Naval y que su cese fue dispuesto el 24 de marzo de 1976 de conformidad al precitado artículo 38, inciso 3°..."

Al prestar declaración testimonial IZARRA en la audiencia del día 5 de septiembre 2007 -agregada a fs. 825/827vta- ante el otrora Fiscal General Dr. Hugo Omar CAÑÓN dijo:

    "...Que en el año 1963 aproximadamente ingresó a la escuela de aprendices operarios, de nivel secundario, ubicada en la Base Naval Puerto Belgrano. Al culminar sus estudios, alrededor del año 1966 comenzó a trabajar en el Departamento de Óptica Control Tiro de dicha Base Naval. Que desde muy joven militaba en el partido justicialista. Que también participaba en Acción Católica, con los sacerdotes Hugo Segovia, Néstor Navarro y Miguel Sarmiento, en la Iglesia Cristo Rey, donde desarrollaba trabajos solidarios en Punta Alta y en Bahía Blanca junto con un grupo de jóvenes que luego fueron víctimas de la dictadura militar de 1976. Que en el mes de junio de 1972, luego de hacer el servicio militar en el polígono de tiro de Punta Alta, se produjo un robo en dicho polígono, por miembros del ERP, luego del cual el declarante fue secuestrado en la puerta de la casa de sus padres, donde se domiciliaba, por personas vestidas de traje que se desplazaban en un automóvil Torino color negro, quienes se llevaron al dicente diciendo ser policías y que tenían que hacerle algunas preguntas. Al subir al vehículo fue esposado y encapuchado y trasladado a la ciudad de Bahía Blanca, cree el dicente que al barrio de Villa Mitre. Allí fue alojado hasta el día siguiente en un edificio que podría ser una dependencia policial, donde fue torturado e interrogado sobre el polígono de tiro, su militancia política y sus actividades en Acción Católica. Fue liberado en horas de la madrugada en cercanías de la actual terminal de ómnibus de Bahía Blanca. Que durante los años setenta, con anterioridad al golpe de estado, el declarante participaba también en el cuerpo de delegados del gremio ATE, como personal civil de la Base Naval Puerto Belgrano, y asimismo participaba en la comisión del Automóvil Club de Punta Alta; en la escudería de Illacqua, corredor de Speedway; en el club Rosario Puerto Belgrano; en la Asociación Bahiense de Speedway; y en la Iglesia San Pablo y en la Iglesia del centro y Cristo Rey, entre otras actividades. Que el 19 de junio de 1974 contrajo matrimonio con Ana María Opperisano. Que en el año 1976 se desempeñaba como Oficial control tiro en la Base Naval Puerto Belgrano, siendo a la vez secretario de la delegación del gremio, con lo cual tenía que desplazarse por dicha Base, lo que debía hacer a escondidas. Que durante la jornada laboral, en horas de la tarde el declarante cumplía tareas en un buque carguero, que se encontraba en la dársena del puerto de la Base Naval, ubicado en forma paralela al raleado Crucero "9 de Julio". Estima el declarante que unos 35 días antes del golpe de estado del 24 de marzo, con motivo de verificar la existencia de un torno, accedió a las instalaciones del crucero. Que el 24 de marzo de 1976 a la mañana, en su domicilio de la calle Roca N° 464 de Punta Alta, llega un grupo de militares de la Armada, uniformados y armados, algunos de los cuales se encontraban encapuchados. Que primero ingresaron al domicilio de su padre, ubicado en el frente del inmueble, siendo acompañados hasta la casa del declarante, ubicada en el fondo del terreno, donde el declarante se encontraba con su esposa y su hijo de un año de edad. Que estos individuos le manifiestan que los debía acompañar, a lo que el declarante se negaba, aunque debió acceder ante las violentas intimaciones de los militares. Que el testigo fue llevado hasta la esquina de las calles Yrigoyen y Roca, quedando algunos militares en su domicilio, revisando las instalaciones. Al llegar a la esquina mencionada le colocan una capucha de color blanco, lo atan y lo suben a un vehículo tipo camioneta. Que en razón de que la capucha era blanca y tenía una cinta de refuerzo a la altura de los ojos, el dicente comenzó a morder la capucha a fin de correrla y poder ver a través de la tela más fina. Que de esa manera pudo ver que era llevado al puesto N° 1 de la Base Naval Puerto Belgrano, a las instalaciones de la Policía de la Base. Que al llegar a ese lugar lo hacen descender del vehículo, lo hacen ingresar a las dependencias de la Policía Naval (al que llaman centro de informaciones), le sacan la capucha y de ese modo pudo reconocer a algunos policías, entre ellos uno de apellido Bachman. Dentro de una de las habitaciones de dicho lugar le colocaron una capucha de color oscuro, de tela fina con un refuerzo sobre la zona de los ojos, y fue sacado a un patio cubierto, en el mismo edificio. Que allí pudo comprobar que habían hombres y mujeres en la misma situación que el declarante. Que luego los sacaron de dicho lugar, los hicieron subir a un camión y los sentaron sobre una cubierta ubicada en la caja del vehículo, que estaba cerrado con una lona. Que desde allí, y ya en horas de la noche, fueron trasladados al crucero "9 de Julio", al cual accedieron atravesando la cubierta del buque carguero ya mencionado, por lo cual el declarante tenía pleno conocimiento del lugar donde se encontraba. Asimismo, por haber estado durante dos años en el crucero "General Belgrano", el cual era mellizo del "9 de Julio", conocía muy bien la ubicación de las instalaciones de los buques. Que una vez en el buque "9 de Julio", le sacaron la capucha y fue ubicado en un camarote reacondicionado como celda, ya que le habían sacado el picaporte y se cerraba con cadena y candado, conservando las cuchetas propias de ese habitáculo. Que en el camarote de al lado fue alojada una persona de nombre "Chacho" Aldecoa, ya fallecido. Que en forma diaria el dicente era retirado del barco, previo ser nuevamente encapuchado, y conducido en un vehículo a la dependencia policial ya descripta, donde era constantemente golpeados con puños y patadas, especialmente en los oídos, al tiempo que se le aplicaba corriente eléctrica con un "mega", el cual es un aparato que genera electricidad al hacer girar una manivela. Asimismo era interrogado sobre su participación política y social. Que entre los interrogadores había alguno que evidenciaba más conocimiento y dirigía la operación. Que durante estas sesiones el declarante era amenazado con ser arrojado al agua, y en alguna ocasión le fue gatillada un arma en la cabeza simulando una ejecución. Que estando en la celda del barco, en una oportunidad fue visitado por dos personas vestidas de médicos, quienes lo examinaron y le controlaron el pulso. Que en algunos de los traslados entre el barco y la dependencia policial donde era interrogado, el declarante pudo advertir que se encontraba junto a él, el abogado fallecido Ramón de Dios, y una persona llamada "Chiquito" Ochoa. Que también se encontraba detenida en el crucero una mujer de apellido Cornago. Que en el procedimiento realizado en su domicilio, cuando fue secuestrado, se encontraban marineros o conscriptos que le informaron a su familia que iba a ser trasladado a la Base Naval. Que el padre del dicente, que era personal civil de la Base, comenzó a recorrer las instalaciones de la Base Naval en busca del declarante, siéndole negada sistemáticamente la presencia del declarante, hasta que se encontró con un Capitán de apellido Linares, que era peronista, y quien sentía un gran afecto por el padre del dicente. Que este Capitán, que habría sido Jefe de Seguridad de la Base, auxilió al padre del testigo en su búsqueda, y habría intercedido para lograr la liberación del dicente, la cual se produjo unos 10 días después de su secuestro, de la siguiente manera: encontrándose en su camarote, fue llevado hasta un Jeep en medio de amenazas de muerte, le decían "se te terminó la joda", siendo finalmente liberado en la esquina de las calles Humberto Primo y Rivadavia de la ciudad de Punta Alta. Que al día siguiente, el declarante concurrió al puesto N° 1, a fin de presentarse a trabajar, donde le comunicaron que había sido dado de baja..." ( fs. 825/827vta)

En la audiencia en el Juzgado del 08/10/07 a fs. 868/878 IZARRA manifestó:

    "..INVITADO a que relate los hechos que menciona el Sr. Fiscal General en su presentación, que en este acto, se exhibe al testigo la copia certificada de su testimonio prestado en fecha 05/09/07, y es PREGUNTADO si la ratifica o rectifica y CONTESTA: la ratifico. PREGUNTADO para que diga si su padre trabajaba en la Base Naval cuando fue detenido CONTESTA ya estaba jubilado, pero luego de mi detención lo reincorporaron. PREGUNTADO por la recorrida por la Base Naval CONTESTA estaba mal visto que trabajáramos por la democracia. Antes del 73 fuimos un grupo que nos manejábamos dentro de las actividades políticas institucionales y pacíficas. PREGUNTADO cómo lo relacionaban con el ERP CONTESTA tal vez porque yo fui conscripto en el polígono. También me preguntaron por mi trabajo en grupos católicos, que por supuesto estábamos contra la dictadura. Por ejemplo al padre Segovia le pusieron una bomba PREGUNTADO si era sabido que algún buque era utilizado como lugar de detención CONTESTA se decía que lo estaban preparando al 9 de Julio pero las semanas anteriores al golpe yo me había ido a Córdoba. A continuación, el Sr. Juez EXHIBE al declarante la fotografía (N° 1) del buque ARA 9 de Julio y el testigo MANIFIESTA que lo reconoce; la fotografía N° 2 -vista aérea de la Base Naval- donde SEÑALA el lugar en el que se encuentra la grúa fija y considera que se encontraba apostado el ARA 9 de Julio, y un buque carguero a la par; en la fotografía N° 3, señala el declarante el dique seco, y ubica al buque mencionado. En el croquis de la Base Naval Puerto Belgrano -N° 4- señala los Puestos 1 de la Policía de Establecimientos Navales, y el Puesto N° 2 donde está el Museo Naval; antes era la estación de ferrocarril. Se imprime con el N° 5, detalle de vista aérea, donde el declarante ubica el Puesto N° 1, una oficina de Establecimientos Navales, y el Puesto N° 2 PREGUNTADO qué otro lugar significativo recuerda relacionado con su detención CONTESTA solamente los que mencioné PREGUNTADO si siempre estuvo el buque amarrado en el mismo lugar CONTESTA no sé PREGUNTADO por el edificio aledaño CONTESTA allí se guarda mercadería que va al sur PREGUNTADO cuántos niveles tiene ese edificio CONTESTA creo que tiene tres o cuatro. Tiene una rampa. PREGUNTADO si tuvo conocimiento de otro centro de detención CONTESTA Vecinos decían que en el Km. 7 se escuchaban gritos. Estaba junto a la pista de aterrizaje de aviones que va a Baterías. EXHIBIDA la vista aérea a la que se señala con el N° 7, es PREGUNTADO para que indique las vías de ferrocarril CONTESTA señalando el trazado de dichas vías, y MANIFIESTA: el tren llegaba al pueblo llamado Baterías. Hay una mujer que declara que el tren llegaba a su lugar de detención en Baterías. Yo creo que se trata del pueblo y no de las baterías. PREGUNTADO para que localice Punta Ancla en la foto N° 8, el dicente señala el lugar entre un camping y unas instalaciones a las que se llega por Baterías y por la ruta del Km. 7. Además, señala una pista de aterrizaje de aviones actualmente abandonada. PREGUNTADO quién era el oficial a cargo del ARA 9 de Julio CONTESTA supongo que habría alguno pero no lo conozco PREGUNTADO si fue torturado en el buque CONTESTA solo en el Puesto PREGUNTADO por la comida CONTESTA era normal PREGUNTADO si los utensilios tenían alguna identificación CONTESTA no recuerdo. PREGUNTADO si estaba atado o tabicado dentro del camarote CONTESTA no PREGUNTADO si podía ver por un ojo de buey CONTESTA no, porque estaba en el centro del buque PREGUNTADO por el policía Bachman CONTESTA los policías tienen un nivel inferior a la Armada, controlan el tránsito, y otras cosas menores. Los que interrogaban eran oficiales, te dabas cuenta por la forma de hablar. A donde me llevaron tenía una alfombra color mostaza. No me acuerdo si estaba techado. PREGUNTADO si reconocería el Puesto N° 1 CONTESTA si, PREGUNTADO si podría confeccionar un croquis en el lugar CONTESTA no tendría problema. PREGUNTADO si podría marcar en el croquis al que se le da el N° 6, el trayecto que hizo de la base al buque, el declarante traza una línea y señala el puesto y la denominada "zona reservada". PREGUNTADO con cuántas personas iba en el camión CONTESTA con cinco o seis alrededor de la rueda que estaba volcada en el piso. Ahí reconocí a Ramón De Dios y a Chiquito Ochoa, que trabajaba en la Compañía Eléctrica. Está jubilado. PREGUNTADO si alguna vez habló con Ochoa sobre estos hechos CONTESTA más con De Dios. PREGUNTADO si Ochoa tenía militancia política CONTESTA creo que estaba en el gremio de Luz y Fuerza. Yo sentí que le preguntaron quién era. PREGUNTADO qué función tenía el Capitán Linares CONTESTA creo que estaba a cargo de la seguridad. Era jefe de Polvorines cuando trabajaba mi papá. Después supe que lo mandaron a Francia a raíz de algunos problemas que tuvo. Con el tiempo me enteré del Capitán Jorge Vildoza, que era Aeronaval, y se decía que se había ido a le embajada de Francia y que era uno de los que hacía los Vuelos de la Muerte. Estuvo escondido un tiempo en la Triple Frontera, donde tenía un casino, o máquinas tragamonedas, en un pueblo que creo se llama Pedro Juan Caballero. PREGUNTADO si fue publicada su detención CONTESTA salió en La Nueva Provincia una nota que me hicieron cuando fui intendente de Punta Alta, entre el '96 y el 2003. PREGUNTADO si su familia realizó alguna denuncia o presentación CONTESTA mi familia no sabía dónde estaba. Yo una vez hice un reclamo, porque yo quería una certificación de servicios, ya que trabajaba en la Base y me echaron. PREGUNTADO si sufrió alguna persecución luego de su liberación CONTESTA durante dos años no encontré trabajo. En ese momento busqué un abogado para denunciar que me habían echado de la Base, pero ninguno me defendió. El gremio no me defendió. El que me ayudó mucho fue Carracedo, de ATE. Me hizo firmar muchos papeles para que me reincorporaran. Nos echaron a catorce alegando un estatuto que decía que por seguridad la Armada podía prescindir del personal. Era del año '75, más o menos. PREGUNTADO si los catorce estaban en el ARA, CONTESTA no lo sé, pero estaba lleno de detenidos. El centro de informaciones estaba en el Puesto 1 donde se centralizaba toda la información, incluso la que venía de Trelew. Cuando teníamos que entrar a la base como había listas negras, nos decían que no podíamos entrar. Yo era concejal en el año 90/91, y todavía no me dejaban entrar. Con Pedro del Río, que luego fue funcionario mío cuando fui intendente, no nos dejaban entrar. En este acto el declarante exhibe un Pase que le fue entregado siendo Intendente de Punta Alta, ordenando el Sr. Juez se extraiga una fotocopia debidamente certificada para ser agregada a esta declaración. El declarante MANIFIESTA antes la Base Naval era territorio federal, y actualmente es jurisdicción del Partido de Coronel Rosales, de la Provincia de Buenos Aires. PREGUNTADO por el padre de Eraldo CONTESTA yo lo puedo ubicar. También recuerdo que Jorge Molina estuvo preso pero no me acuerdo dónde..." ( fs. 868/878).

Por todo ello,

RESUELVO:

PRIMERO: Comunicar a la Excma. Cámara Federal de Apelaciones de Bahía Blanca (CFABB) la presente resolución para ser agregada al Expediente N° 66.833 caratulado: "Juzgado Nac. en lo Crim. y Correc. Fed. N° 12 s/ Solicita informe (uso aeronaves ARA o PNA en los denominados 'vuelos de la muerte')" en cumplimiento del Oficio N° 396/11 librado -y recepcionado- el 19/04/11 a fs. 16873/16873

SEGUNDO: Librar oficio al Señor Juez Federal Dr. Sergio Gabriel TORRES a cargo del Juzgado Nacional en Criminal y Correccional Federal N° 12, Secretaría N° 23 del Dr. Pablo YADAROLA en la causa N° 14217/2003 caratulada "Escuela de Mecánica de la Armada: Delito de acción pública" adjuntando copia de la presente resolución y de los DVD anexos a la misma.

TERCERO: Encontrándose las presentes actuaciones en etapa instructoria, con la finalidad de inspeccionar e identificar en el Museo de la Aviación Naval (MUAN) las unidades preservadas Lockheed Electra L-188PF; Douglas C-47 Skytrain; Albatros UH-16 B y Alouette III arriba identificadas y en la Base Aeronaval Comandante Espora el acceso, hangares, pistas, torres de control y demás lugares, cosas, rastros y efectos materiales relacionados con los ilícitos que se investigan en autos, como asimismo efectuar reconstrucción de los hechos para comprobar si se efectuaron o pudieron efectuarse de un modo determinado, dispónese la realización de una inspección ocular en dicha unidad militar (arts. 216, 221 y cc del CPPN), el día 23 de marzo de 2012 a partir de las 09:00 horas , librándose oficio a la Delegación local de Policía Federal Argentina a fin de solicitar colaboración para el traslado del personal de este Juzgado y asimismo del personal del Gabinete Científico Bahía Blanca de la Superintendencia de Policía Científica de esa fuerza para efectuar toma de fotografías, filmación, mediciones y croquis y/o planos del lugar.

CUARTO: Hágase saber de la diligencia antedicha al Juzgado Nacional en Criminal y Correccional Federal N° 12 y en la causa N° 3227/2002 la diligencia antedicha en relación al Lockheed Electra 6-P-106 denominado "Ushuaía" (ex L-188PF característica 5-T-2) a sus efectos y a las personas que resultaran víctimas de las privaciones ilegales de la libertad investigadas en autos o sus familiares en los casos de desaparición forzada, a los fines de solicitar su concurrencia. A tal fin, podrán presentarse a esta sede judicial el día referido a las 8 hs.

QUINTO: Notifíquese al Fiscal Federal; defensores oficiales y particulares de los imputados y procesados y a los querellantes de esta causa 04/07 de la medida antedicha

SEXTO: , Requiérase al Ministerio Público Fiscal que disponga los medios necesarios para prestar asistencia psicológica a las víctimas -o sus familiares- que pudieran necesitarla durante la diligencia arriba ordenada.

SÉPTIMO: Ofíciese al Sr. Director del Museo de la Aviación Naval (MUAN); al Jefe de laBase Aeronaval Comandante Espora y al Ministerio de Defensa de la Nación para hacerles saber de la medida dispuesta precedentemente y que deberán arbitrar medidas de seguridad para realizar la misma.

OCTAVO: Requiérase al Ministerio de Defensa de la Nación la remisión a esta sede del Reglamento de la Base Aeronaval Comandante Espora vigente entre los años 1976/1983 y, del mismo período, la nómina de los aviadores navales de las unidades arriba detalladas y de los Comandantes de las Fuerzas Aeronavales N° 1; N° 2 y N° 3 y Jefes de de sus Escuadras y Escuadrillas detalladas en los gráficos del capítulo III precedente que se adjuntaran al oficio en DVD con copia de esta resolución para su mejor respuesta.

Regístrese y notifíquese.

Eduardo Tentoni
Juez Federal "ad hoc"

Ante mí:

Dr. Mario A. FERNÁNDEZ MORENO
Secretario Derechos Humanos

Donaciones Donaciones Radio Nizkor

Juicios en Bahía Blanca
small logoThis document has been published on 13Mar12 by the Equipo Nizkor and Derechos Human Rights. In accordance with Title 17 U.S.C. Section 107, this material is distributed without profit to those who have expressed a prior interest in receiving the included information for research and educational purposes.